XB-ART-58889
Development
2022 May 15;14910:. doi: 10.1242/dev.200236.
Show Gene links
Show Anatomy links
Lmo7 recruits myosin II heavy chain to regulate actomyosin contractility and apical domain size in Xenopus ectoderm.
???displayArticle.abstract???
Apical constriction, or a reduction in size of the apical domain, underlies many morphogenetic events during development. Actomyosin complexes play an essential role in apical constriction; however, the detailed analysis of molecular mechanisms is still pending. Here, we show that Lim domain only protein 7 (Lmo7), a multidomain adaptor at apical junctions, promotes apical constriction in the Xenopus superficial ectoderm, whereas apical domain size increases in Lmo7-depleted cells. Lmo7 is primarily localized at apical junctions and promotes the formation of the dense circumferential actomyosin belt. Strikingly, Lmo7 binds non-muscle myosin II (NMII) and recruits it to apical junctions and the apical cortex. This NMII recruitment is essential for Lmo7-mediated apical constriction. Lmo7 knockdown decreases NMIIA localization at apical junctions and delays neural tube closure in Xenopus embryos. Our findings suggest that Lmo7 serves as a scaffold that regulates actomyosin contractility and apical domain size.
???displayArticle.pubmedLink??? 35451459
???displayArticle.pmcLink??? PMC9188752
???displayArticle.link??? Development
???displayArticle.grants??? [+]
Species referenced: Xenopus laevis
Genes referenced: actn1 lmo7 plin1 rho wtip
GO keywords: apical constriction [+]
???displayArticle.antibodies??? GFP Ab7
???displayArticle.morpholinos??? lmo7 MO1
???attribute.lit??? ???displayArticles.show???
|
|
Figure 1. Lmo7 localizes at junctional actomyosin bundles in Xenopus ectoderm cells. (A-Qâ³) Xenopus embryos were injected into animal blastomeres with GFP-Lmo7 or Flag-Lmo7 RNA (200â pg) or GFP-NMIIA RNA (300â pg) as indicated and the superficial ectoderm was imaged at stage 11. Protein localization was evaluated by direct GFP fluorescence, or by indirect immunofluorescence for Flag-Lmo7, endogenous NMIIA, ZO-1 and β-catenin. (A) Peri-junctional GFP-Lmo7 localization. Areas marked by rectangles are enlarged in B and Bâ². (B) Peri-junctional double bands of GFP-Lmo7 are more evident in shorter cell-cell junctions. (Bâ²) GFP-Lmo7 is enriched near tricellular junctions but excluded from them. (C,Câ²) Cryosections of the superficial layer of ectoderm showing GFP-Lmo7 localization at the most apical region of the lateral membrane (arrowheads), co-stained with phalloidin. (D-Gâ³) Relative distribution of GFP-Lmo7 and endogenous ZO-1 in x-y view (D-Eâ³) and x-z view (F-Gâ³). Areas marked by rectangles in D-Dâ³ and F-Fâ³ are enlarged in E-Eâ³ and G-Gâ³, respectively. (H,Hâ²) Relative localization of GFP-Lmo7 and endogenous β-catenin in x-z view. (I-Jâ³) Relative localization of Flag-Lmo7 and GFP-NMIIA. Bi-cellular junctions and tricellular junctions marked by rectangles and squares in I-Iâ³ are enlarged in J-Jâ³ and K-Kâ³, respectively. (L,M) Endogenous NMIIA localization. An area marked by a rectangle is enlarged in M. (N-Oâ³) Relative localization of GFP-Lmo7 and endogenous NMIIA in x-z view. Areas marked by rectangles in N-Nâ³ are enlarged in O-Oâ³. (P-Qâ³) Relative localization of GFP-Lmo7 and F-actin. An area marked by a rectangle in P is enlarged in Q-Qâ³. (R) Quantification of GFP-Lmo7, NMIIA and F-actin fluorescence intensity near apical junctions. The cell-cell boundary is defined as 0 on the x-axis. GFP-Lmo7 is located closer to the cell-cell boundary (0.138â µm) than NMIIA (0.272â µm) (upper panel, n=28, P<0.001). There is no statistically significant difference between GFP-Lmo7 (0.139â µm) and F-actin (0.101â µm) (lower panel, n=16, P>0.25). Spearman's correlation coefficient is 0.9959 and 0.9879 in GFP-Lmo7 and NMIIA in the upper panel, and 0.9943 and 0.9968 in GFP-Lmo7 and F-actin in the lower panel. (S) Schematics of the relative distribution of Lmo7 in apical junctions. Scale bars: 10â µm in A,C,D,F,H,I,L,N,P; 2â µm in B,E,G,J,K,M,O,Q. Images shown are representative of two to five experiments. |
|
|
Figure 2. Lmo7 induces apical constriction in Xenopus ectoderm. (A,B) GFP-Lmo7 RNA (1â ng) was injected into two animal blastomeres of four- to eight-cell stage embryos. (A) Control uninjected embryo at stage 11. (B) Embryo expressing GFP-Lmo7 at stage 11 exhibiting apical pigment granule accumulation. (C,Câ²) Reduced apical domain in cells expressing GFP-Lmo7 (200â pg RNA) in stage 11 embryos. En face view of the ectoderm co-stained with phalloidin. Asterisks indicate GFP-Lmo7-expressing cells. (D) Quantification of apical domain surface size in cells expressing GFP-Lmo7 (n=101) and adjacent control cells (n=101). Images were taken from at least five embryos. (E-Fâ²) Cross-sections of the ectoderm in stage 11 embryos expressing GFP-Lmo7 RNA (200â pg). Embryos were co-stained with phalloidin. Arrowheads indicate GFP-Lmo7 or F-actin accumulation at the most apical region of the basolateral membrane. (G) The ratio of the apical to the basolateral domain length in the cells expressing GFP-Lmo7 (n=49) and uninjected control cells (n=49). (H,Hâ²) Increased apical domain in Lmo7-ATGMO cells. Lmo7-ATGMO (30â ng) was co-injected with membrane-tethered RNA (100â pg). The ectoderm from stage 11 embryos was co-stained with phalloidin, en face view. Asterisks indicate Lmo7-ATGMO-containing cells. (I) Quantification of apical domain size in Lmo7-ATGMO cells (n=58) and adjacent control cells (n=54). Images were taken from at least five embryos. Statistical significance of the difference between the median values was assessed by the MannâWhitney U-test. Scale bars: 500â µm in A; 10â µm in C,E,F,H. Images shown are representative of two or three experiments. |
|
|
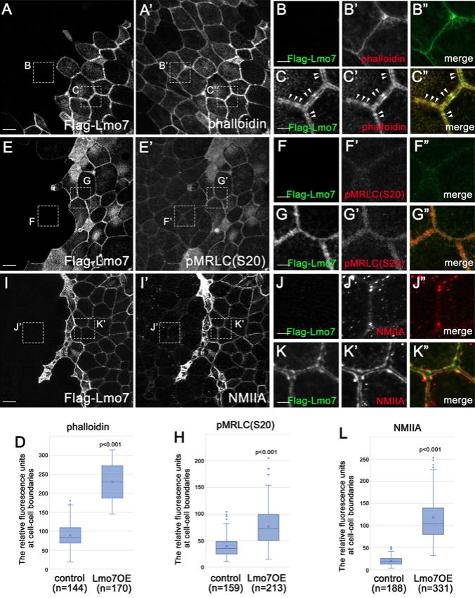
Figure 3. Lmo7 promotes actomyosin bundle formation at apical junctions. Effects of Flag-Lmo7 overexpression on peri-junctional actomyosin networks. Flag-Lmo7 RNA (1â ng) was injected into one blastomere of four- to eight-cell stage embryos. Stage 11 embryos were co-stained with phalloidin, anti-Flag, anti-pMRLC or anti-NMIIA antibodies, as indicated. The superficial ectoderm was imaged. (A-Câ³) F-actin bundle formation in cells expressing Flag-Lmo7. Areas marked by rectangles in A,Aâ² are enlarged in B-Câ³. (C-Câ³) Lmo7 double bands between two adjacent Flag-Lmo7-expressing cells overlap with F-actin double bands. There are periodic sarcomere-like structures (arrowheads). (D) Phalloidin fluorescence intensity was measured at the borders between two adjacent control cells (control) or two Lmo7-expressing cells (Lmo7OE). (E-Gâ³) MRLC phosphorylation at Ser 20. Areas marked by rectangles in E-Eâ² are enlarged in F-Gâ³. (H) Fluorescence intensity of pMRLC(S20) staining related to images in E-Gâ³. (I-Kâ³) NMIIA accumulation. Areas marked by rectangles are enlarged in J-Kâ³. (L) Fluorescence intensity of NMIIA staining related to images in I-Kâ³. The boxes and whiskers indicate the lower and upper quartiles, and variability outside the upper and lower quartiles. Statistical significance of the difference was assessed by the MannâWhitney U-test. Scale bars: 10â µm in A,E,I; 2â µm in B,C,F,G,J,K. Images shown are representative of two to four experiments. |
|
|
Figure 4. Lmo7 promotes actomyosin bundle formation at the medioapical cortex. GFP-Lmo7 RNA (1â ng) was injected into one blastomere of four- to eight-cell stage embryos. Images show the superficial ectoderm of stage 11 embryos co-stained with phalloidin or NMIIA antibodies. (A-Dâ³) F-actin accumulation at the medioapical cortex in cells expressing GFP-Lmo7. Areas marked by rectangles in A-Aâ³ are enlarged in B-Dâ³. x-y views and x-z views are shown for uninjected cells (B-Bâ³) and cells expressing low (C-Câ³) and high (D-Dâ³) levels of GFP-Lmo7. (E-Fâ³) NMIIA accumulation at the medioapical cortex in GFP-Lmo7-expressing cells. Areas marked by rectangles are enlarged in F-Fâ³. x-y view and x view are shown. (G) Quantification of medioapical GFP-Lmo7 and F-actin related to images in A-Dâ³. Fluorescence intensities of medioapical GFP-Lmo7 (x-axis) and phalloidin (y-axis) are shown. Each dot represents one cell. GFP-Lmo7 increases the accumulation of F-actin at the medioapical cortex in a dose-dependent manner. Scale bars: 10â µm. Images shown are representative of two to four experiments. |
|
|
Figure 5. Effects of Lmo7 on actomyosin contractility require the Rho-ROCK-NMII pathway. (A-D) Pigment granule accumulation at stage 11. Two blastomeres of four- to eight-cell stage embryos were injected with relevant RNA. (A) Control uninjected and (B) Flag-Lmo7-treated (500â pg RNA) embryos. (C) Embryos injected with Flag-Lmo7 (500â pg RNA) and ROK-C (200â pg RNA), and (D) embryos injected with Flag-Lmo7 (500â pg RNA) and Mypt1CA (50â pg RNA). Images are representative of three experiments. (E-Fâ²) The en face view of the ectodermal cells expressing GFP-Lmo7 alone (200â pg RNA) (E,Eâ²) or together with MyptCA (50â pg RNA) (F,Fâ²). Asterisks indicate cells expressing relevant proteins. (G) Quantification of the apical surface area related to images in E-Fâ³. Individual data points are included with the median indicated by a horizontal line. (H-M) Lmo7 modulates RFP-HA-Wtip localization. (H) Experimental design. Embryos were sequentially injected into a ventral blastomere with RFP-HA-Wtip RNA (200â pg) (in red, four- to eight-cell stage) and GFP-Lmo7 RNA (500â pg) (in yellow, 16- to 32-cell stage), causing protein co-expression in 25-50% cells at stage 11 (asterisks in I-Iâ³). (I-Iâ³) RFP-HA-Wtip puncta localization in cells with or without GFP-Lmo7. Areas in I-Iâ³ are enlarged in J-Kâ³. RFP-HA-Wtip forms puncta near apical junctions and the apical cortex in the absence of Lmo7. (J-Kâ³) Effects of Lmo7 on RFP-HA-Wtip puncta formation near apical junctions. RFP-HA-Wtip forms a smooth line between the Flag-Lmo7 double bands (K-Kâ³). (L) Quantification of the Lmo7 effect on RFP-HA-Wtip puncta formation near the apical cortex. Cells with and without apical Wtip puncta were counted in the control (âLmo7, n=154) and Lmo7-expressing cells (+Lmo7, n=129). (M) Quantification of the Lmo7 effect on RFP-HA-Wtip puncta near apical junctions. Fluorescence intensity of RFP-HA-Wtip near apical junctions was measured. Scale bars: 500â µm in A; 10â µm in E and I; 2â µm in J and K. Statistical significance of the difference was assessed by the MannâWhitney U-test. |
|
|
Figure 6. Identification of Lmo7 domains required for apical constriction. (A) Structure of Lmo7 and the mutants used in this study. Lmo7 has the N-terminal calponin homology (CH) domain, DUF4757, the α-actinin binding region, the PDZ domain, two coiled-coil domains and the C-terminal LIM domain. (B-I) Representative images of stage 11 embryos injected with RNA encoding various Lmo7 constructs (1â ng). Apical constriction was assessed by pigment granule accumulation. Apical constriction induced by Lmo7 constructs lacking the LIM domain (B), and the coiled-coil and PDZ domains (C). Deletion of the α-actinin-binding region (D) and DUF4757 (E) eliminates the activity of pigment granule accumulation, whereas CH domain deletion has no visible effect (F). Lmo7(aa 400-1274) lacking DUF4757 has no pigment granule accumulation activity (G). The region containing the DUF4757 domain and α-actinin-binding region Lmo7(aa 242-709) was the shortest fragment that induced pigment granule accumulation (H). The DUF4757 domain has no effect on its own (I). (K-Lâ²) Effects of GFP-Lmo7(aa 242-709) and GFP-Lmo7(aa 242-400) on apical domain size. GFP-Lmo7 deletion mutants were mosaically expressed by RNA injection (500â pg, asterisks) in four- to eight-cell stage embryos. GFP fluorescence and phalloidin staining are shown in stage 11 ectoderm. (M) Quantification of apical surface domain size related to K-Lâ². Apical domain surface size of control cells was measured only in cells that shared at least one cell boundary with cells expressing GFP-Lmo7 mutants. Images for scoring were taken from at least five embryos. Data are representative of more than three independent experiments. Individual data points are included with the median indicated by a horizontal line. Scale bars: 500â µm in B-I; 10â µm in K,L. Statistical significance of the difference was assessed by the MannâWhitney U-test. |
|
|
Figure 7. The DUF4757 domain binds to NMII heavy chain. (A) NMIIA and NMIIB co-precipitate with Flag-Lmo7 in HEK293 T cells. Asterisks indicate protein bands corresponding to full-length or deletion mutant forms of Lmo7. Lmo7(aa 242-400) containing DUF4757 is sufficient to co-precipitate endogenous NMIIA and NMIIB. (B) The alignment of DUF4757/NMIIBD sequences. Xenopus laevis Lmo7 (NM_001135230), Mus musculus Lmo7 (XM_006519190), Danio rerio Lmo7 (XM_021478660), Xenopus laevis LIMCH1 (NM_001096206), Mus musculus LIMCH1 (NM_001001980), Danio rerio LIMCH1 (XM_009291008), Ciona intestinalis Lmo7 (XM_002128910) and Drosophila melanogaster Smallish (NM_169014). Conserved positively charged, negatively charged, hydrophobic or hydrophilic amino acids are marked by red, blue, green and purple, respectively. Ser or Thr residues are marked by light blue. Consensus sequence based on amino acid similarity (>70%) is shown at the bottom. The conserved WQ-WK sequence used for AA-AA substitution is indicated. |
|
|
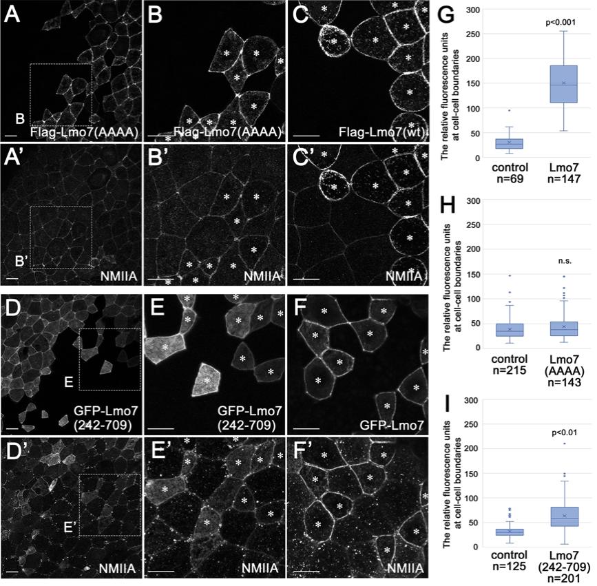
Figure 8. Lmo7 recruits NMII to apical junctions through NMIIBD. Embryos at the four- to eight-cell stage were injected with RNAs (0.5-1â ng) encoding full-length or mutant forms of Lmo7. The superficial ectoderm was imaged at stage 11 after staining using anti-Flag, GFP or NMIIA antibodies. Cells expressing Flag-Lmo7 constructs are marked by asterisks. (A-Bâ²) Lmo7(AAAA) does not cause NMIIA enrichment at apical junctions. Areas marked by rectangles in A and Aâ² are enlarged in B and Bâ². (C,Câ²) NMIIA enrichment in embryo expressing Flag-Lmo7, for comparison purposes. (D-Eâ²) Lmo7(aa 242-709) increases NMIIA accumulation. Areas marked by rectangles in D and Dâ² are enlarged in E and Eâ². (F,Fâ²) NMIIA enrichment in embryo expressing GFP-Lmo7, for comparison purposes. (G-I) Quantification of NMIIA accumulation at apical junctions in cells expressing GFP-Lmo7 (G), Flag-Lmo7(AAAA) (H) or GFP-Lmo7(aa 242-709) (I). Fluorescence intensity of NMIIA was measured at 3-10 locations within individual cell-cell boundaries. GFP-Lmo7(242-709) recruits NMIIA less effectively than full-length Lmo7. Boxes and whiskers indicate the lower and upper quartiles, and variabilities outside the upper and lower quartiles. Statistical significance of the difference was assessed by the MannâWhitney U-test. Scale bars: 10â µm. |
|
|
Figure 9. Lmo7 recruits NMII to apical junctions through NMIIBD. Embryos at the four- to eight-cell stage were injected with RNAs (0.5-1â ng) encoding full-length or mutant forms of Lmo7. The superficial ectoderm was imaged at stage 11 after staining using anti-Flag, GFP or NMIIA antibodies. Cells expressing Flag-Lmo7 constructs are marked by asterisks. (A-Bâ²) Lmo7(AAAA) does not cause NMIIA enrichment at apical junctions. Areas marked by rectangles in A and Aâ² are enlarged in B and Bâ². (C,Câ²) NMIIA enrichment in embryo expressing Flag-Lmo7, for comparison purposes. (D-Eâ²) Lmo7(aa 242-709) increases NMIIA accumulation. Areas marked by rectangles in D and Dâ² are enlarged in E and Eâ². (F,Fâ²) NMIIA enrichment in embryo expressing GFP-Lmo7, for comparison purposes. (G-I) Quantification of NMIIA accumulation at apical junctions in cells expressing GFP-Lmo7 (G), Flag-Lmo7(AAAA) (H) or GFP-Lmo7(aa 242-709) (I). Fluorescence intensity of NMIIA was measured at 3-10 locations within individual cell-cell boundaries. GFP-Lmo7(242-709) recruits NMIIA less effectively than full-length Lmo7. Boxes and whiskers indicate the lower and upper quartiles, and variabilities outside the upper and lower quartiles. Statistical significance of the difference was assessed by the MannâWhitney U-test. Scale bars: 10â µm. |
|
|
Fig. S1. GFP-Lmo7 co-expression rescues increased apical domain expansion in lmo7 morphants (A) Schematic diagram of the experimental design. lmo7 ATG MO (30 ng) was injected into two ventral blastomeres of four-cell embryos (red). At 16-32 cell stage, RNA encoding control GFP (100 pg) or GFP-Lmo7 (100 pg) was injected into one of the ventral blastomeres (yellow). This sequential injection minimizes non- specific binding of morpholinos to RNA in the injection mixture. (B-Bâ) Representative image of the boundary between Lmo7MO cell clusters with Lmo7MO+GFP-Lmo7 cell clusters. Embryos were co-stained by phalloidin to outline the apical domain of individual cells. (C) Quantification of apical domain surface size. Control uninjected cells (n=96), lmo7-ATGMO+GFP cells (n=94) and lmo7-ATGMO+GFP-Lmo7 cells from more than five different embryos. Statistical significance of the difference between the median values was assessed by Dunn's test using a Bonferonni correction for the p-values. Scale bar: 10 μm in B. |
|
|
Fig. S2. Lmo7 promotes a-actinin enrichment in perijunctional actomyosin bundles RNA encoding GFP-a-actinin 4 (200 pg) was injected into 4-8 cell stage embryos with or without RNA encoding HA-Lmo7 (500 pg). (A, B) GFP-a-actinin 4 localizes at apical junctions and forms a single band. An area marked by a rectangle in A is enlarged in B. (C-Dâ) HA-Lmo7 promotes GFP- a-actinin 4 association with apical junctions. Areas marked by rectangles in C-Câ are enlarged in D-Dâ. GFP-a-actinin 4 forms thick double bands that largely overlap HA-Lmo7. Scale bars: 10 μm in A and C. 2 μm in D. |
|
|
Fig. S3. Expression levels of GFP-Lmo7 constructs in Xenopus embryos GFP-Lmo7 construct RNAs (1 ng) were injected into 4-8 cell stage embryos. Total embryo lysates were collected at stage 11. Expression levels of GFP-tagged Lmo7 constructs were assessed by immunoblotting with anti-GFP antibodies. Long exposure of the sample from GFP-Lmo7-expressing embryos is shown on the left panel. |
|
|
Fig. S4. The DUF4757 domain binds NMII heavy chains and is required for Lmo7-mediated apical constriction (A) Flag-tagged DUF4757 (wt), DUF4757 (WQWK->AAAA), or DUF4757 (WQWK->AAAK) were transfected into HEK293T cells. Cell lysates were immunoprecipitated with anti-Flag antibody. Co-immunoprecipitation of endogenous NMIIA and NMIIB was examined by western blot. (B-E) Representative images of apical pigment granule accumulation in embryos expressing Lmo7 (wt), Lmo7(AAAK), and Lmo7(AAAA). Relevant RNA was injected into two blastomeres of 4-8 cell Xenopus embryos. Scale bar: 500 μm in B. |
|
|
Fig. S5. The subcellular localization and effects of GFP-Lmo7(aa 242-709) on F-actin RNAs were injected into 4-8 cell embryos. At stage 11, the embryos were fixed and the ectoderm was stained with phalloidin (A-Fâ, I-Iâ), or anti-GFP and NMIIA antibodies (G, Gâ). (A-Fâ) The subcellular localization of GFP-Lmo7 (A-Bâ), GFP-Lmo7(aa 242-709), and GFP-Lmo7(aa 242-400) after injection of 200 pg of each RNA. x-y view (A-Aâ, C-Câ, E-Eâ) and x-z view (B-Bâ, D-Dâ, F-F). Note that both Lmo7(aa 242-709)(C-Dâ) and Lmo7(aa 242-400) show more localization at the apical cortex, compared to full-length Lmo7. (G-H) The effects of GFP-Lmo7(aa 242-400)(1 ng RNA) on NMIIA in stage 11 ectoderm. (G-Gâ) Ectodermal cells expressing GFP-Lmo7(aa 242-400)(asterisks). (H) Quantification of GFP-Lmo7(aa 242-400) effects on NMIIA at apical junctions. Fluorescent intensity of NMIIA was measured on individual cell-cell boundaries. (I-J) The effects of GFP-Lmo7(aa 242-709)(1 ng RNA) on F-actin in stage 11 ectoderm. (I, Iâ) Ectodermal cells expressing GFP- Lmo7(aa 242-709)(asterisks). (J) Quantification of F-actin accumulation at apical junctions. Fluorescence intensity of phalloidin was measured at 3-10 locations within individual perijunctional F-actin bundles. Statistical significance of the difference between the median values was assessed by the Mann-Whitney U test. Data are representative of three independent experiments. Scale bar: 10 μm. |
|
|
Fig. S6. Lmo7 expression in Xenopus embryos (A) Lmo7l and Lmo7s expression was examined by RT-PCR. Both Lmo7l and Lmo7s are expressed maternally and zygotically throughout early embryonic development. (B-O) Expression of Lmo7l was examined by in situ hybridization. (B, D, F-N) Lmo7l antisense probes. (C, E, O) Lmo7l sense probes. Asterisks in B, C represent the blastopore. A: anterior. P: posterior. D: dorsal. V: ventral. nt: neural tube. pm: paraxial mesoderm. pe: preplacodal ectoderm. ht: heart. st: somites. pa: pharyngeal arches. |
|
|
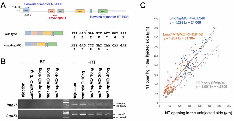
Fig. S7. Lmo7 knockdown delays neural tube closure (A) Schematics of Lmo7 splicing blocking morpholino (Lmo7-spMO) design. Lmo7-spMO is designed to target the splicing donor site of exon 2. Lmo7-spMO sequence show 100 and 84% match to Lmo7l and Lmo7s, respectively. (B) RT- PCR results of Lmo7l and Lmo7s transcripts in Lmo7-spMO injected embryos. Note the appearance of lower bands. DNA sequencing of these bands confirmed the absence of the exon 2 and premature stop codon (shown in A). (C) Neural tube closure delay in Lmo7 knockdown embryos, related to Figure 9L. X-axis and Y-axis represent the widest distance from the midline to the edge of the neural fold in the control uninjected side and the injected side, respectively. |
|
|
Fig. S8. Sequence alignment of DUF4757/NMIIBD among mouse Lmo7 splice variants The DUF4757/NMIIBD were compared among three splice variants of Mus musculus Lmo7; NM_001135230, XM_036158702 and NM_001347628. Evolutionally conserved positively charged, negatively charged, hydrophobic and hydrophilic amino acids are marked by red, blue, green and purple as shown in Figure 7B. Conserved Ser/Thr are marked by light blue. |
References [+] :
Abe,
EPLIN mediates linkage of the cadherin catenin complex to F-actin and stabilizes the circumferential actin belt.
2008, Pubmed
Abe, EPLIN mediates linkage of the cadherin catenin complex to F-actin and stabilizes the circumferential actin belt. 2008, Pubmed
Agarwal, Principles of Actomyosin Regulation In Vivo. 2019, Pubmed
An, Apical constriction is driven by a pulsatile apical myosin network in delaminating Drosophila neuroblasts. 2017, Pubmed
Arnold, Anillin regulates epithelial cell mechanics by structuring the medial-apical actomyosin network. 2019, Pubmed , Xenbase
Azevedo, DRhoGEF2 regulates cellular tension and cell pulsations in the Amnioserosa during Drosophila dorsal closure. 2011, Pubmed
Balashova, Folate receptor 1 is necessary for neural plate cell apical constriction during Xenopus neural tube formation. 2017, Pubmed , Xenbase
Beati, The adherens junction-associated LIM domain protein Smallish regulates epithelial morphogenesis. 2018, Pubmed
Blanchard, Cytoskeletal dynamics and supracellular organisation of cell shape fluctuations during dorsal closure. 2010, Pubmed
Boller, Cell-adhesion molecule uvomorulin is localized in the intermediate junctions of adult intestinal epithelial cells. 1985, Pubmed
Bresnick, Molecular mechanisms of nonmuscle myosin-II regulation. 1999, Pubmed
Brown, Secretory pathway calcium ATPase 1 (SPCA1) controls mouse neural tube closure by regulating cytoskeletal dynamics. 2018, Pubmed
Choi, Remodeling the zonula adherens in response to tension and the role of afadin in this response. 2016, Pubmed
Chu, The Ajuba family protein Wtip regulates actomyosin contractility during vertebrate neural tube closure. 2018, Pubmed , Xenbase
Colas, Towards a cellular and molecular understanding of neurulation. 2001, Pubmed
Conti, Identification of the serine residue phosphorylated by protein kinase C in vertebrate nonmuscle myosin heavy chains. 1991, Pubmed
Coravos, Apical Sarcomere-like Actomyosin Contracts Nonmuscle Drosophila Epithelial Cells. 2016, Pubmed
Dahan, The tumor suppressor Lgl1 regulates NMII-A cellular distribution and focal adhesion morphology to optimize cell migration. 2012, Pubmed
Das, The interaction between Shroom3 and Rho-kinase is required for neural tube morphogenesis in mice. 2014, Pubmed
David, The PAR complex regulates pulsed actomyosin contractions during amnioserosa apical constriction in Drosophila. 2010, Pubmed
Dollar, Regulation of Lethal giant larvae by Dishevelled. 2005, Pubmed , Xenbase
Drees, Alpha-catenin is a molecular switch that binds E-cadherin-beta-catenin and regulates actin-filament assembly. 2005, Pubmed
Du, LMO7 deficiency reveals the significance of the cuticular plate for hearing function. 2019, Pubmed
Dulyaninova, Regulation of myosin-IIA assembly and Mts1 binding by heavy chain phosphorylation. 2005, Pubmed
Dulyaninova, Myosin-IIA heavy-chain phosphorylation regulates the motility of MDA-MB-231 carcinoma cells. 2007, Pubmed
Ebrahim, NMII forms a contractile transcellular sarcomeric network to regulate apical cell junctions and tissue geometry. 2013, Pubmed
Eiraku, Self-organizing optic-cup morphogenesis in three-dimensional culture. 2011, Pubmed , Xenbase
Elliott, Asymmetric mode of Ca²⁺-S100A4 interaction with nonmuscle myosin IIA generates nanomolar affinity required for filament remodeling. 2012, Pubmed
Even-Faitelson, PAK1 and aPKCzeta regulate myosin II-B phosphorylation: a novel signaling pathway regulating filament assembly. 2006, Pubmed
Fanning, The tight junction protein ZO-1 establishes a link between the transmembrane protein occludin and the actin cytoskeleton. 1998, Pubmed
Fanning, Zonula occludens-1 and -2 regulate apical cell structure and the zonula adherens cytoskeleton in polarized epithelia. 2012, Pubmed
Feng, Inhibitory phosphorylation site for Rho-associated kinase on smooth muscle myosin phosphatase. 1999, Pubmed
Garrett, S100A4, a mediator of metastasis. 2006, Pubmed
Gorfinkiel, Dynamics of actomyosin contractile activity during epithelial morphogenesis. 2011, Pubmed
Haigo, Shroom induces apical constriction and is required for hingepoint formation during neural tube closure. 2003, Pubmed , Xenbase
Harland, In situ hybridization: an improved whole-mount method for Xenopus embryos. 1991, Pubmed , Xenbase
Hartsock, Adherens and tight junctions: structure, function and connections to the actin cytoskeleton. 2008, Pubmed
Hashimoto, Mechanical Force Induces Phosphorylation-Mediated Signaling that Underlies Tissue Response and Robustness in Xenopus Embryos. 2019, Pubmed , Xenbase
He, Identification of a Recurrent LMO7-BRAF Fusion in Papillary Thyroid Carcinoma. 2018, Pubmed
Heissler, Myosin light chains: Teaching old dogs new tricks. 2014, Pubmed
Higashi, Maintenance of the Epithelial Barrier and Remodeling of Cell-Cell Junctions during Cytokinesis. 2016, Pubmed , Xenbase
Hildebrand, Shroom regulates epithelial cell shape via the apical positioning of an actomyosin network. 2005, Pubmed
Hildebrand, Shroom, a PDZ domain-containing actin-binding protein, is required for neural tube morphogenesis in mice. 1999, Pubmed
Hirano, Calcium-dependent cell-cell adhesion molecules (cadherins): subclass specificities and possible involvement of actin bundles. 1987, Pubmed
Holaska, Lmo7 is an emerin-binding protein that regulates the transcription of emerin and many other muscle-relevant genes. 2006, Pubmed
Ibar, Tension-dependent regulation of mammalian Hippo signaling through LIMD1. 2018, Pubmed
Itoh, The 220-kD protein colocalizing with cadherins in non-epithelial cells is identical to ZO-1, a tight junction-associated protein in epithelial cells: cDNA cloning and immunoelectron microscopy. 1993, Pubmed
Itoh, Involvement of ZO-1 in cadherin-based cell adhesion through its direct binding to alpha catenin and actin filaments. 1997, Pubmed
Itoh, GEF-H1 functions in apical constriction and cell intercalations and is essential for vertebrate neural tube closure. 2014, Pubmed , Xenbase
Kowalczyk, Neural tube closure requires the endocytic receptor Lrp2 and its functional interaction with intracellular scaffolds. 2021, Pubmed , Xenbase
Kurth, Bottle cell formation in relation to mesodermal patterning in the Xenopus embryo. 2000, Pubmed , Xenbase
Lao, Lmo7 is dispensable for skeletal muscle and cardiac function. 2015, Pubmed
Lecuit, Force generation, transmission, and integration during cell and tissue morphogenesis. 2011, Pubmed
Lin, LIMCH1 regulates nonmuscle myosin-II activity and suppresses cell migration. 2017, Pubmed
Liu, LMO7 as an Unrecognized Factor Promoting Pancreatic Cancer Progression and Metastasis. 2021, Pubmed
Manning, The Drosophila Afadin and ZO-1 homologues Canoe and Polychaetoid act in parallel to maintain epithelial integrity when challenged by adherens junction remodeling. 2019, Pubmed
Marlow, Zebrafish Rho kinase 2 acts downstream of Wnt11 to mediate cell polarity and effective convergence and extension movements. 2002, Pubmed , Xenbase
Martin, Apical constriction: themes and variations on a cellular mechanism driving morphogenesis. 2014, Pubmed
Martin, Pulsed contractions of an actin-myosin network drive apical constriction. 2009, Pubmed
Mason, Apical domain polarization localizes actin-myosin activity to drive ratchet-like apical constriction. 2013, Pubmed
Merriam, A subcortical, pigment-containing structure in Xenopus eggs with contractile properties. 1983, Pubmed , Xenbase
Morita, Nectin-2 and N-cadherin interact through extracellular domains and induce apical accumulation of F-actin in apical constriction of Xenopus neural tube morphogenesis. 2010, Pubmed , Xenbase
Mull, LMO7-null mice exhibit phenotypes consistent with emery-dreifuss muscular dystrophy. 2015, Pubmed
Munjal, A self-organized biomechanical network drives shape changes during tissue morphogenesis. 2015, Pubmed
Murakami, Two nonmuscle myosin II heavy chain isoforms expressed in rabbit brains: filament forming properties, the effects of phosphorylation by protein kinase C and casein kinase II, and location of the phosphorylation sites. 1998, Pubmed
Murphy, The actinin family of actin cross-linking proteins - a genetic perspective. 2015, Pubmed
Nakajima, Lulu2 regulates the circumferential actomyosin tensile system in epithelial cells through p114RhoGEF. 2011, Pubmed
Nakajima, The circumferential actomyosin belt in epithelial cells is regulated by the Lulu2-p114RhoGEF system. 2012, Pubmed
Nakamura, Decreased expression of LMO7 and its clinicopathological significance in human lung adenocarcinoma. 2011, Pubmed
Nishimura, Shroom3-mediated recruitment of Rho kinases to the apical cell junctions regulates epithelial and neuroepithelial planar remodeling. 2008, Pubmed
Ooshio, Involvement of LMO7 in the association of two cell-cell adhesion molecules, nectin and E-cadherin, through afadin and alpha-actinin in epithelial cells. 2004, Pubmed
Ossipova, Cryosectioning and Immunostaining of Xenopus Embryonic Tissues. 2021, Pubmed , Xenbase
Ossipova, Role of Rab11 in planar cell polarity and apical constriction during vertebrate neural tube closure. 2014, Pubmed , Xenbase
Ott, The lim domain only protein 7 is important in zebrafish heart development. 2008, Pubmed
Peng, Xenopus laevis: Practical uses in cell and molecular biology. Solutions and protocols. 1991, Pubmed , Xenbase
Perez-Vale, Orchestrating morphogenesis: building the body plan by cell shape changes and movements. 2020, Pubmed
Popov, The RhoGEF protein Plekhg5 regulates apical constriction of bottle cells during gastrulation. 2018, Pubmed , Xenbase
Ramkumar, Crumbs2 promotes cell ingression during the epithelial-to-mesenchymal transition at gastrulation. 2016, Pubmed
Rauskolb, Cytoskeletal tension inhibits Hippo signaling through an Ajuba-Warts complex. 2014, Pubmed
Razzell, The force-sensitive protein Ajuba regulates cell adhesion during epithelial morphogenesis. 2018, Pubmed
Roh-Johnson, Triggering a cell shape change by exploiting preexisting actomyosin contractions. 2012, Pubmed
Royou, Cortical recruitment of nonmuscle myosin II in early syncytial Drosophila embryos: its role in nuclear axial expansion and its regulation by Cdc2 activity. 2002, Pubmed
Salbreux, Actin cortex mechanics and cellular morphogenesis. 2012, Pubmed
Sawyer, The Drosophila afadin homologue Canoe regulates linkage of the actin cytoskeleton to adherens junctions during apical constriction. 2009, Pubmed
Sawyer, A contractile actomyosin network linked to adherens junctions by Canoe/afadin helps drive convergent extension. 2011, Pubmed
Sawyer, Apical constriction: a cell shape change that can drive morphogenesis. 2010, Pubmed , Xenbase
Schwayer, Actin Rings of Power. 2016, Pubmed
Sherrard, Sequential activation of apical and basolateral contractility drives ascidian endoderm invagination. 2010, Pubmed
Shutova, Mammalian nonmuscle myosin II comes in three flavors. 2018, Pubmed
Tanaka-Okamoto, Increased susceptibility to spontaneous lung cancer in mice lacking LIM-domain only 7. 2009, Pubmed
Tokuda, ZO-1 knockout by TALEN-mediated gene targeting in MDCK cells: involvement of ZO-1 in the regulation of cytoskeleton and cell shape. 2014, Pubmed
Van Itallie, ZO-1 stabilizes the tight junction solute barrier through coupling to the perijunctional cytoskeleton. 2009, Pubmed
Vicente-Manzanares, Non-muscle myosin II takes centre stage in cell adhesion and migration. 2009, Pubmed
Wallingford, The continuing challenge of understanding, preventing, and treating neural tube defects. 2013, Pubmed
Wei, Conditional expression of a truncated fragment of nonmuscle myosin II-A alters cell shape but not cytokinesis in HeLa cells. 2000, Pubmed
Weiser, Rho-regulated myosin phosphatase establishes the level of protrusive activity required for cell movements during zebrafish gastrulation. 2009, Pubmed
Williams, Mouse primitive streak forms in situ by initiation of epithelial to mesenchymal transition without migration of a cell population. 2012, Pubmed
Yamada, Deconstructing the cadherin-catenin-actin complex. 2005, Pubmed
Yonemura, Cell-to-cell adherens junction formation and actin filament organization: similarities and differences between non-polarized fibroblasts and polarized epithelial cells. 1995, Pubmed
Yu, Abl and Canoe/Afadin mediate mechanotransduction at tricellular junctions. 2020, Pubmed
Yu-Kemp, Micron-scale supramolecular myosin arrays help mediate cytoskeletal assembly at mature adherens junctions. 2022, Pubmed
