XB-ART-58882
Dev Cell
2022 May 09;579:1119-1131.e5. doi: 10.1016/j.devcel.2022.04.001.
Show Gene links
Show Anatomy links
ARVCF catenin controls force production during vertebrate convergent extension.
???displayArticle.abstract???
The design of an animal's body plan is encoded in the genome, and the execution of this program is a mechanical progression involving coordinated movement of proteins, cells, and whole tissues. Thus, a challenge to understanding morphogenesis is connecting events that occur across various length scales. Here, we describe how a poorly characterized adhesion effector, Arvcf catenin, controls Xenopus head-to-tail axis extension. We find that Arvcf is required for axis extension within the intact organism but not within isolated tissues. We show that the organism-scale phenotype results from a defect in tissue-scale force production. Finally, we determine that the force defect results from the dampening of the pulsatile recruitment of cell adhesion and cytoskeletal proteins to membranes. These results provide a comprehensive understanding of Arvcf function during axis extension and produce an insight into how a cellular-scale defect in adhesion results in an organism-scale failure of development.
???displayArticle.pubmedLink??? 35476939
???displayArticle.pmcLink??? PMC9308970
???displayArticle.link??? Dev Cell
???displayArticle.grants??? [+]
Species referenced: Xenopus laevis
Genes referenced: arvcf cdh3 ctnna1 not
GO keywords: cell adhesion [+]
???displayArticle.antibodies??? Cdh3 Ab1 Ctnna1 Ab1
???displayArticle.morpholinos??? arvcf MO1
???attribute.lit??? ???displayArticles.show???
|
|
Graphical Abstract. |
|
|
Figure 1. Tissue- and stage-specific Cdh3 affinity purification mass spectrometry results in a highly specific Cdh3 protein interaction dataset (A) Schematic depicting the method used for tissue- and stage-specific affinity purification mass spectrometry (AP-MS) of Cdh3. (B) Graph showing the relative protein orthogroup enrichment (see methods) from two replicates of the Cdh3 AP-MS experiment. Here, we plot the Z scores from replicate 1 on the y axis and the Z scores from replicate 2 on the x axis. Each dot represents a protein identified in the Cdh3 AP-MS dataset and red dots represent proteins that fall below a 5% FDR threshold. (C) Cartoon depicting Xenopus mesenchymal cells during convergent extension. Here, the mediolateral cells, dark gray, move to each other resulting in displacement of the anterior-posterior cells, light gray. Orange arrows show the cell movements. Mesenchymal cells display apparent structural differences along the superficial (cell-ECM interface) to deep (cell-cell interface) axis. Here, polarized lamellar-like structures are observed at the superficial surface. Movement deeper into the cell reveals cell-cell interfaces and actin-based protrusions that extend between neighboring cells. (D) Image of the superficial surface of converging and extending Xenopus mesenchymal cells. Cells are labeled with a membrane marker that primarily shows lamellar-like protrusions at the cell-ECM interface. (E) Image of the deep surface of the same cells shown in Figure 1D. Here, the membrane marker largely highlights the cell-cell junctions. (F) Image of Cdh3 (green) and actin (magenta) at deep cell-cell contacts. Protein localization was visualized by expressing tagged fusion proteins. Yellow arrowheads point to cell junctions. (G) Image of vinculin (green) and actin (magenta) at deep cell structures. Protein localization was visualized by expressing tagged fusion proteins. Yellow arrowheads point to cell junctions. (H) Image of testin (green) and actin (magenta) at deep cell-cell junctions. Protein localization was visualized by expressing tagged fusion proteins. Yellow arrowheads point to cell junctions. (I) Image of the Arvcf (green) and actin (magenta) at deep cell-cell junctions. Protein localization was visualized by expressing tagged fusion proteins. Yellow arrowheads point to cell junctions. (J) Schematic displaying the method used to measure fluorescent intensities at cell-cell interfaces. (K) Intensity plots of Cdh3 (blue), actin (magenta), α-catenin (orange), and Arvcf (green). Here, zero is set at the center of the cell-cell junction, and each protein shows a clear peak at the cell junction. Each line is the average over dozens of line plots from a minimum of three replicates. Distributions were statistically compared using a KS test. (L) Intensity plots of Cdh3 (blue), actin (magenta), vinculin (orange), and testin (green) at cell-cell junctions. Vinculin and testin lack peaks at the cell-cell junction, and the distributions of vinculin and testin were statistically different from Cdh3 and actin as compared by a KS test. Each line represents the average of dozens of line plots over a minimum of three replicates. See also Figures S1 and S2. |
|
|
Figure 2. Arvcf is required for embryonic axis extension (A) Wild-type tadpoles (â¼st.40). (B) Sibling embryos to those shown in Figure 2A in which Arvcf was knocked down in the dorsal mesodermal cells. The Arvcf-depleted embryos have a shortened head-to-tail axis and display a characteristic dorsal bend suggesting a CE defect. (C) Sibling embryos in which Arvcf was knocked down and then rescued with exogenous expression of Arvcf-GFP. (D) Plot showing tadpole (â¼st.40) head-to-tail length for the wild type, ARVCF knockdown, and Arvcf rescue conditions. Embryo lengths were statistically compared using an ANOVA test. Each dot represents a single embryo, and data were collected from a minimum of three experiments. (E) Stage 11.5 wild-type embryos stained by in situ hybridization for the notochord probe Xnot. (Eâ²) Stage 14 wild-type embryos stained by in situ hybridization for the notochord probe Xnot. (F) Stage 11.5 Arvcf knockdown embryos stained by in situ hybridization for the notochord probe Xnot. (Fâ²) Stage 14 Arvcf knockdown embryos stained by in situ hybridization for the notochord prob Xnot. (G) Comparison of the total notochord length in wild-type or Arvcf knockdown embryos at stage 11.5 and stage 14. Conditions were statistically compared using a Mann-Whitney test. (H) Comparison of the notochord width for wild-type or Arvcf knockdown embryos at stage 11.5 and stage 14. Conditions were statically compared using a Mann-Whitney test. (I) Cartoon depicting the microinjection method used to generate mosaic animals. (J) Immunostaining for Arvcf (orange) in an embryo in which Arvcf has been mosaically knocked down (blue cells). (K) The same image shown in Figure 2J except the membrane marker has been removed to better visualize the Arvcf immunostaining. (L) Quantification of endogenous Arvcf protein levels from the immunostaining performed on embryos with mosaic Arvcf knockdown. Each dot represents the average ARVCF intensity at the membrane of a single cell, and data were collected from a minimum of three replicates. Conditions were statistically compared using a Mann-Whitney test. |
|
|
Figure 3. External constraint of Arvcf-deficient explants recapitulates the embryonic axis extension defect (A) Image of a wild-type dorsal isolate. (Aâ²) Image of a wild-type dorsal isolate after a 4 h period of extension. (B) Image of a dorsal isolate in which Arvcf has been knocked down in the mesodermal cells. (Bâ²) Image of an Arvcf-depleted dorsal isolate after a 4 h period of extension. (C) Graph showing the final dorsal isolate length, after a 4 h elongation, for wild-type and Arvcf-depleted embryos. Each dot represents the length of a single explant, and conditions were statistically compared using a Mann-Whitney test. (D) Cartoon depicting the forces involved in Xenopus axis extension. Here, the dorsal mesoderm (red) and the overlaying neural ectoderm (blue, above red) converge and extend generating force to push against the stiff embryo. In the case of wild-type embryos, the CE generated force is sufficiently large (red arrows) to overcome the embryo stiffness, and the resulting animals have elongated head-to-tail axis. (E) We hypothesize that Arvcf is required for CE generated force and that depletion of Arvcf reduces the tissue-level force produced by CE. In this case, the reduced CE force is insufficient to push the stiff surrounding embryo and axis extension fails. (F) Schematic depicting the constrained explant assay used to mimic the mechanical environment experienced within the embryo. (G) Image of a dorsal isolate after embedding in gel. (Gâ²) Image of the same dorsal isolate shown in (G) after 4 h of elongation. (H) Image of an Arvcf-deficient dorsal isolate after embedding. (Hâ²) Image of the same dorsal isolate in (H) after a 4 h interval of extension. (I) Graph showing the extent of dorsal isolate elongation during the constrained explant assay for wild-type and Arvcf knockdown dorsal isolates. The y axis shows the ratio of the final explant length over the final explant length. Each dot represents a single dorsal isolate, and conditions were statistically compared using a Mann-Whitney test. See also Figure S3. |
|
|
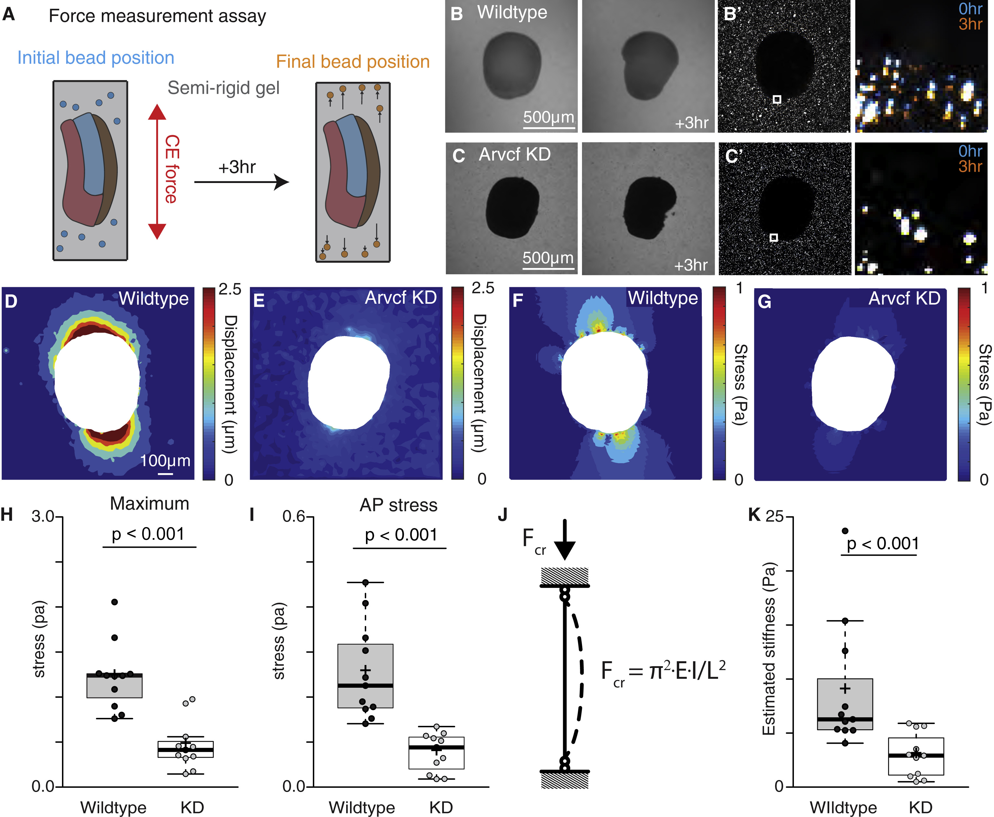
Figure 4. Arvcf controls force production during vertebrate convergent extension (A) Schematic depicting the assay used to measure the CE force production. Dorsal explants were excised from late gastrula embryos (â¼st.12) and embedded in semirigid 0.6% agarose gels with known mechanical properties. Fluorescent beads were also embedded in gel to allow visualization of the gel deformation. Explants were then incubated for 3 h to allow CE. Then, with the known mechanical properties of the gel and the displacement field of the beads, we calculated the stress fields generated by each explant. (B) Images of a wild-type explant embedded in a semirigid agarose gel, and then, a second image of the same explant after a 3 h incubation. White arrow points to the direction of the out-of-plane explant buckling. (Bâ²) Image of the same explant and gel shown in Figure 4B, but here, we are visualizing the beads embedded in the gel and surrounding the explant. The inset focuses on the beads adjacent to the explant and the zoomed in image shows both the initial bead position (blue) and the final bead position (orange). (C) Image of an Arvcf-depleted explant embedded in a semirigid agarose gel and a second image of the same explant after a 3 h incubation. (Câ²) Image of the beads surrounding the explant shown in (C). The inset focuses on a subset of beads next to the explant, and the zoomed image shows the initial bead position (blue) and the final bead position (orange). (D) Displacement field measured by PIV from the beads in (Bâ²). (E) Displacement field measured by PIV from the beads in (Câ²). (F) Von Mises stress field estimated using finite element method in the gel shown in (B). (G) Von Mises stress field estimated using finite element method in the gel shown in (C). (H) Graph showing the maximum compressive stress along the explant-gel interface. Conditions were statistically compared using a Mann-Whitney test, and Arvcf-depleted explants applied a significantly lowered force on the gel. (I) Graph showing the average compressive stress along the AP axis. Conditions were statistically compared using a Mann-Whitney test, and Arvcf-depleted explants applied a significantly lowered extending force along the AP axis. (J) Schematic depicting the buckling model to estimate tissue stiffness. Explant was modeled as a column with a rectangular cross-section. When it converged and extended in a semirigid gel, the reactive force applied a uniform longitudinal load that caused an out-of-plane tissue buckling. (K) Graph showing the estimated tissue stiffness using a simplified buckling model. Conditions were statistically compared using a Mann-Whitney test, and Arvcf-depleted explants were significantly softer. See also Figure S4. |
|
|
Figure 5. Arvcf KD reduces cell adhesion but only has a modest effect on cell intercalation (A) Immunostaining for endogenous Cdh3 (green) in a field of cells where Arvcf had been mosaically knocked down. A membrane marker (magenta) was used as a tracer for the Arvcf morpholino. (B) Image showing the isolated Cdh3 channel from Figure 5A. (C) Graph displaying the measurement of endogenous Cdh3 intensity from wild-type or Arvcf-depleted cells. Each dot represents the average cdh3 intensity of a single cell, and conditions were statistically compared using a Mann-Whitney test. (D) Cartoon depiction of the cell movements that drive CE with emphasis on the cell-cell junctions. Initially, there is a cell-cell junction between the anterior-posterior cells (light gray) termed a v-junction (red). The cells then intercalate bringing the mediolateral cells (dark gray) together. The mediolateral cells then form a new cell-cell contact (t-junction; orange) pushing the anterior-posterior cells apart. (E) Still frames from a time-lapse movie of wild-type cells intercalating. Cell membranes are labeled blue, and the cell intercalation can be visualized as the v-junction is replaced by a t-junction. (F) Frames from a time-lapse movie showing one example of Arvcf-depleted cells intercalating. Here, we initially observe a v-junction which shortens, forming a 4-cell intermediate, which then resolves to form a new t-junction. One feature that was unique to the intercalation of the Arvcf-depleted cells was that there were often gaps (yellow-dashed lines) between the membranes at the intermediate state. Despite these gaps, cells were able to intercalate after ARVCF KD. |
|
|
Figure 6. Depletion of Arvcf resulted in a dampening of the oscillatory temporal dynamics of Cdh3 and actin (A) Image of deep cell-cell interfaces showing actin in magenta and myosin in green. Yellow arrowheads point to myosin accumulations at v-junctions. (B) Image of deep cell-cell interfaces after Arvcf knockdown. Yellow arrows point to myosin enrichments at v-junctions. (C) Intensity plots showing the mean intensity of actin at v-junctions. Wild type is shown in black, and Arvcf knockdown cells are shown in gray. Conditions were statistically compared using a KS test. (D) Intensity plots showing mean intensity of myosin at deep v-junctions. Black shows wild type, and gray shows Arvcf-depleted cells. Conditions were statistically compared using a KS test. (E) Cdh3 (green) and actin (magenta) intensity plotted over time from a wild-type shortening v-junction. Dashed lines show the rolling average (over 3.33 min) for either Cdh3 or actin. (F) Plot showing Cdh3 (green) and actin (magenta) intensity over time from an Arvcf-depleted shortening v-junction. Dashed lines show the rolling average. (G) We quantified the oscillation amplitude as the deviation of a proteinâs intensity plot from that same proteinâs rolling average. This graph shows the average Cdh3 amplitude for wild-type and Arvcf knockdown v-junctions. Each dot is the average amplitude from a single shortening v-junction. Conditions were compared using a Mann-Whitney test. (H) The same quantification shown in (J) but looking at actin oscillation amplitude. Again, each dot represents the average amplitude at a single shortening v-junction, and conditions were compared using a Mann-Whitney test. (I) Schematic showing the transverse fluctuations that we use as a proxy for local junction tension. Orange shows the productive in-plane motion of junction shortening, and blue shows the transverse fluctuations that are opposed to in-plane motion. Dashed lines represent the initial junction position. (J) Quantification of the probability that a wild-type (black) or Arvcf knockdown (gray) junction will undergo a transverse fluctuation of a given size. The Arvcf knockdown junctions had significantly larger transverse fluctuations. Conditions were compared using a Mann-Whitney test. |
|
|
Supplemental figure 1: Individual peptide log2fc(PSM) for the ARVCF/p120-catenin orthogroup. Related to figure 1. A. Heatmap showing the peptides identified for the ARVCF/p120-catenin orthogroup. Peptides are on the y-axis and the associated protein is on the x-axis. Color represents the Log2fc(PSM) change comparing cdh3-GFP to the GFP-alone control. |
|
|
Supplemental figure 2: Superficial and deep protein localization. Related to figure 1. A. Image showing the superficial localization of cdh3-GFP (green) and actin (magenta). Cdh3 can be observed as plaques associated with protrusive structures, white arrowheads. B. Image showing the deep localization of a-catenin (green) and actin (magenta). C. Image of the superficial localization of vinculin (green) which can be observed in protrusions and in plaque type structures, white arrowheads. D. Image of the superficial localization of testin (green). Testin is present in protrusions and superficial plaque structures, white arrowheads. E. Image of the superficial localization of ARVCF (green). ARVCF is observed in protrusions, white arrowheads, and is enriched at cell-cell contacts, yellow arrowheads. |
|
|
Supplemental figure 3: Arvcf knockdown results in a delay in unconstrained explant elongation. Related to figure 3. A. Still images from a time-lapse movie of wildtype unconstrained explants elongating. Explants were dissected from stage 12 embryos and were allowed to elongate for four hours with images acquired every 20 minuets. B. Images of an Arvcf knockdown explant from a time-lapse movie of explant growth. Explants were prepared from stage 12 embryos and allowed to elongate for 4 hours with images acquired every 20 minuets. C. Graph showing the mean length of explant elongation from time-lapse movies of stage 12 to stage 14 explants. Explant length was measured every 20 min and length was normalized by mean subtraction. Error bars represent standard deviation and statistics were assessed by a Wilcoxon test. D. Graph showing all the wildtype explant elongation curves for the same data shown in Supp. Fig. 3C. E. Graph showing all the Arvcf knockdown explant elongation curves for the same data shown in Supp. Fig. 3C. |
|
|
Supplemental figure 4: Explant buckling in the semi-rigid gel. Related to figure 4. A. B. Explant embedded in a semi-rigid gel converged mediolaterally in the first 2.5 hrs and buckled at 3 hr. Black outline, explant-gel interface. Dashed line, explant midline. White arrow, the direction of the out-of-plane buckling. Outline of the explant during convergent extension. Black arrow, sudden change of the explant shape indicating a buckling happened. |
References [+] :
Aktary,
Beyond cell-cell adhesion: Plakoglobin and the regulation of tumorigenesis and metastasis.
2017, Pubmed
Aktary, Beyond cell-cell adhesion: Plakoglobin and the regulation of tumorigenesis and metastasis. 2017, Pubmed
Arslan, Holding it together: when cadherin meets cadherin. 2021, Pubmed
Badel, Finite Element simulation of buckling-induced vein tortuosity and influence of the wall constitutive properties. 2013, Pubmed
Barriga, Tissue stiffening coordinates morphogenesis by triggering collective cell migration in vivo. 2018, Pubmed , Xenbase
Cetera, Counter-rotational cell flows drive morphological and cell fate asymmetries in mammalian hair follicles. 2018, Pubmed
Charras, Tensile Forces and Mechanotransduction at Cell-Cell Junctions. 2018, Pubmed
Cho, Kazrin, and its binding partners ARVCF- and delta-catenin, are required for Xenopus laevis craniofacial development. 2011, Pubmed , Xenbase
Davidson, Mechanical design in embryos: mechanical signalling, robustness and developmental defects. 2017, Pubmed
Dingwell, Tes regulates neural crest migration and axial elongation in Xenopus. 2006, Pubmed , Xenbase
Drew, A systematic, label-free method for identifying RNA-associated proteins in vivo provides insights into vertebrate ciliary beating machinery. 2020, Pubmed , Xenbase
Ewald, Mammary collective cell migration involves transient loss of epithelial features and individual cell migration within the epithelium. 2012, Pubmed
Fagotto, A molecular base for cell sorting at embryonic boundaries: contact inhibition of cadherin adhesion by ephrin/ Eph-dependent contractility. 2013, Pubmed , Xenbase
Fang, Vertebrate development requires ARVCF and p120 catenins and their interplay with RhoA and Rac. 2004, Pubmed , Xenbase
Green, Convergent extension and the hexahedral cell. 2007, Pubmed
Han, αE-catenin-dependent mechanotransduction is essential for proper convergent extension in zebrafish. 2016, Pubmed
Huebner, Mechanical heterogeneity along single cell-cell junctions is driven by lateral clustering of cadherins during vertebrate axis elongation. 2021, Pubmed , Xenbase
Huebner, Coming to Consensus: A Unifying Model Emerges for Convergent Extension. 2018, Pubmed
Huerta-Cepas, Fast Genome-Wide Functional Annotation through Orthology Assignment by eggNOG-Mapper. 2017, Pubmed
Huveneers, Vinculin associates with endothelial VE-cadherin junctions to control force-dependent remodeling. 2012, Pubmed
Kale, Distinct contributions of tensile and shear stress on E-cadherin levels during morphogenesis. 2018, Pubmed
Keller, Shaping the vertebrate body plan by polarized embryonic cell movements. 2002, Pubmed
Keller, Developmental biology. Physical biology returns to morphogenesis. 2012, Pubmed
Keller, Convergent extension in the amphibian, Xenopus laevis. 2020, Pubmed , Xenbase
Kieserman, High-magnification in vivo imaging of Xenopus embryos for cell and developmental biology. 2010, Pubmed , Xenbase
Kikumoto, Flexural rigidity of individual microtubules measured by a buckling force with optical traps. 2006, Pubmed
Lecuit, Force generation, transmission, and integration during cell and tissue morphogenesis. 2011, Pubmed
le Duc, Vinculin potentiates E-cadherin mechanosensing and is recruited to actin-anchored sites within adherens junctions in a myosin II-dependent manner. 2010, Pubmed
Lee, Functional partitioning of a liquid-like organelle during assembly of axonemal dyneins. 2020, Pubmed , Xenbase
Lee, Disruption of gastrulation movements in Xenopus by a dominant-negative mutant for C-cadherin. 1995, Pubmed , Xenbase
Lu, Absolute protein expression profiling estimates the relative contributions of transcriptional and translational regulation. 2007, Pubmed
McCrea, Developmental functions of the P120-catenin sub-family. 2007, Pubmed
McWhite, A Pan-plant Protein Complex Map Reveals Deep Conservation and Novel Assemblies. 2020, Pubmed
Mongera, Mechanics of Anteroposterior Axis Formation in Vertebrates. 2019, Pubmed
Mongera, A fluid-to-solid jamming transition underlies vertebrate body axis elongation. 2018, Pubmed
Monsoro-Burq, A rapid protocol for whole-mount in situ hybridization on Xenopus embryos. 2007, Pubmed , Xenbase
Moore, The dorsal involuting marginal zone stiffens anisotropically during its convergent extension in the gastrula of Xenopus laevis. 1995, Pubmed , Xenbase
Nobes, Rho, rac, and cdc42 GTPases regulate the assembly of multimolecular focal complexes associated with actin stress fibers, lamellipodia, and filopodia. 1995, Pubmed
Normand, New insight into agarose gel mechanical properties. 2000, Pubmed
Oldenburg, VASP, zyxin and TES are tension-dependent members of Focal Adherens Junctions independent of the α-catenin-vinculin module. 2015, Pubmed
Paulson, Xarvcf, Xenopus member of the p120 catenin subfamily associating with cadherin juxtamembrane region. 2000, Pubmed , Xenbase
Pfister, Molecular model for force production and transmission during vertebrate gastrulation. 2016, Pubmed , Xenbase
Radice, Precocious mammary gland development in P-cadherin-deficient mice. 1997, Pubmed
Reintsch, Inhibition of cell adhesion by xARVCF indicates a regulatory function at the plasma membrane. 2008, Pubmed , Xenbase
Rodriguez-Boulan, Organization and execution of the epithelial polarity programme. 2014, Pubmed
Schindelin, Fiji: an open-source platform for biological-image analysis. 2012, Pubmed
Session, Genome evolution in the allotetraploid frog Xenopus laevis. 2016, Pubmed , Xenbase
Shih, Patterns of cell motility in the organizer and dorsal mesoderm of Xenopus laevis. 1992, Pubmed , Xenbase
Shindo, PCP-dependent transcellular regulation of actomyosin oscillation facilitates convergent extension of vertebrate tissue. 2019, Pubmed , Xenbase
Shindo, PCP and septins compartmentalize cortical actomyosin to direct collective cell movement. 2014, Pubmed , Xenbase
Shook, Large, long range tensile forces drive convergence during Xenopus blastopore closure and body axis elongation. 2018, Pubmed , Xenbase
Sive, Xenopus laevis Keller Explants. 2007, Pubmed , Xenbase
Sun, Basolateral protrusion and apical contraction cooperatively drive Drosophila germ-band extension. 2017, Pubmed
Tada, Convergent extension: using collective cell migration and cell intercalation to shape embryos. 2012, Pubmed , Xenbase
Tahinci, Distinct functions of Rho and Rac are required for convergent extension during Xenopus gastrulation. 2003, Pubmed , Xenbase
Tao, Oscillatory cortical forces promote three dimensional cell intercalations that shape the murine mandibular arch. 2019, Pubmed
Theveneau, Cadherins in collective cell migration of mesenchymal cells. 2012, Pubmed
Thompson, Rapid changes in tissue mechanics regulate cell behaviour in the developing embryonic brain. 2019, Pubmed , Xenbase
Trushko, Buckling of an Epithelium Growing under Spherical Confinement. 2020, Pubmed
von Dassow, Induction of the Xenopus organizer: expression and regulation of Xnot, a novel FGF and activin-regulated homeo box gene. 1993, Pubmed , Xenbase
von Dassow, Natural variation in embryo mechanics: gastrulation in Xenopus laevis is highly robust to variation in tissue stiffness. 2009, Pubmed , Xenbase
Walck-Shannon, Cell intercalation from top to bottom. 2014, Pubmed
Wallingford, The continuing challenge of understanding, preventing, and treating neural tube defects. 2013, Pubmed
Wallingford, Dishevelled controls cell polarity during Xenopus gastrulation. 2000, Pubmed , Xenbase
Weng, Convergent extension requires adhesion-dependent biomechanical integration of cell crawling and junction contraction. 2022, Pubmed , Xenbase
Williams, Distinct apical and basolateral mechanisms drive planar cell polarity-dependent convergent extension of the mouse neural plate. 2014, Pubmed
Xiong, Mechanical Coupling Coordinates the Co-elongation of Axial and Paraxial Tissues in Avian Embryos. 2020, Pubmed
Zhou, Actomyosin stiffens the vertebrate embryo during crucial stages of elongation and neural tube closure. 2009, Pubmed , Xenbase
Zhou, Force production and mechanical accommodation during convergent extension. 2015, Pubmed , Xenbase
