XB-ART-58863
Front Neuroanat
2021 Jan 01;15:784478. doi: 10.3389/fnana.2021.784478.
Show Gene links
Show Anatomy links
Type II Opsins in the Eye, the Pineal Complex and the Skin of Xenopus laevis: Using Changes in Skin Pigmentation as a Readout of Visual and Circadian Activity.
Bertolesi GE, Debnath N, Malik HR, Man LLH, McFarlane S.
???displayArticle.abstract???
The eye, the pineal complex and the skin are important photosensitive organs. The African clawed frog, Xenopus laevis, senses light from the environment and adjusts skin color accordingly. For example, light reflected from the surface induces camouflage through background adaptation while light from above produces circadian variation in skin pigmentation. During embryogenesis, background adaptation, and circadian skin variation are segregated responses regulated by the secretion of α-melanocyte-stimulating hormone (α-MSH) and melatonin through the photosensitivity of the eye and pineal complex, respectively. Changes in the color of skin pigmentation have been used as a readout of biochemical and physiological processes since the initial purification of pineal melatonin from pigs, and more recently have been employed to better understand the neuroendocrine circuit that regulates background adaptation. The identification of 37 type II opsin genes in the genome of the allotetraploid X. laevis, combined with analysis of their expression in the eye, pineal complex and skin, is contributing to the elucidation of the role of opsins in the different photosensitive organs, but also brings new questions and challenges. In this review, we analyze new findings regarding the anatomical localization and functions of type II opsins in sensing light. The contribution of X. laevis in revealing the neuroendocrine circuits that regulate background adaptation and circadian light variation through changes in skin pigmentation is discussed. Finally, the presence of opsins in X. laevis skin melanophores is presented and compared with the secretory melanocytes of birds and mammals.
???displayArticle.pubmedLink??? 35126061
???displayArticle.pmcLink??? PMC8814574
???displayArticle.link??? Front Neuroanat
Species referenced: Xenopus laevis
Genes referenced: opn3 opn4 opn5 opn6a opn7a opn7b opn8 opnp rgr rho rrh tmtopn2 tmtops zswim7
GO keywords: circadian rhythm [+]
???attribute.lit??? ???displayArticles.show???
|
|
Figure 1. Pigmentation response induced by reflected light from the substrate (background adaptation) or environmental light (dark/light) over Xenopus laevis development. (A) Pigmentation levels at different developmental times represented approximately (50%; day 5/6) from embryos raised on a white background (WB) (yellow column). The light shines from above in cycles of 12 h ON/12 h OFF and the pigmentation is measured at the middle of the light cycle. The timeline in days (X-axis) of embryos maintained at 16°C until stage 43/44 is assigned to the approximate developmental stage. Tadpoles raised on a white substrate (WB) are switched either to a black background for 4 h (BB; red columns) or dark for 30 min (D; green columns) (see schematic). The pigmentation response is measured in the dorsal head (see pictures). (B) Pigmentation response of stage 43/44 embryos compared to enucleation (No eye), pinealectomy (No P.C) or both (No eye, No P.C.). The surgery is performed 24 h before pigmentation measurement. (C) Morphological pigmentation of embryos induced by raising tadpoles on a black background from early stages. Note the difference in the âmorphologicalâ pigmentation (increase in melanophore number mainly around the eye) when tadpoles are raised on a BB vs. the quick âphysiologicalâ responses seen in tadpoles raised on a WB. See text for additional details. |
|
|
Figure 2. Expression of opsins in the Xenopus larval eye, pineal complex, and skin. (A) RT-PCR analysis showing mRNA expression of the indicated opsins at stage 43/44 in the whole embryo and isolated tails, and in a melanophore cell line (MEX) obtained from stage 30â35 X. laevis tadpoles (Kashina et al., 2004). RT-PCR conditions are similar to those published previously (Bertolesi et al., 2020, 2021). (B) Opsins identified in the X. laevis genome and their expression in the pineal complex, eye and tails. The putative amino acid sequences were compared, and a molecular phylogenetic analysis performed by the maximum-likelihood method is shown (not to scale). Type II opsins are grouped according to what was initially considered as their tissue localization: visual opsins (red); pineal opsins (green); non-visual opsins (blue); neuropsins (orange); photoisomerases (pink) and melanopsins (purple). Groups are also approximately reflected in the phylogenetic tree. Brackets denote genes duplicated and maintained on the long (L) and short (S) chromosomes, with single copy genes indicated with an asterisk. The table show the summary of expression of opsins in the eye (Bertolesi et al., 2021), the pineal complex (Bertolesi et al., 2020), and the tails and MEX cells as determined by RT-PCR as in A. (C) A comparative expression analysis determined by RNAseq of opn4 in different organs from both genes (L and S) is reproduced from Xenbase (http://www.xenbase.org/, RRID:SCR_003280). Darker color reflects higher mRNA expression. |
|
|
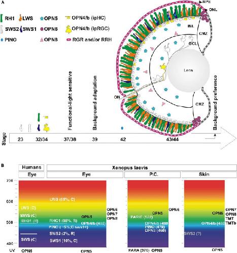
Figure 3. Localization and developmental expression of opsins in the eye. (A) Schematic of the central retina showing the expression of opsins in photoreceptors in the outer nuclear layer (ONL) in rods (Rh1; green and Sws2; white) and cones (Lws; orange and Sws1, blue). Pinopsin (light blue) is always co-expressed dorsally with a few sws1 positive cells. Melanopsin (yellow) is expressed both by intrinsically photosensitive horizontal cells (ipHC) located dorsally in the retina in the inner nuclear layer (INL), and a minor population of retinal ganglion cells in the ganglion cell layer (GCL) (RGCs; 2% of total), called the intrinsically photosensitive RGCs (ipRGC). opn5 mRNA (magenta) is expressed by cells in the outer portion of the INL and in the GCL, while opn8 mRNA (pink) is present in cells in the inner part of the INL, likely amacrine cells. opn6 (purple) expressing cells sit at the boundary of the proliferative CMZ and the ONL. rgr and rrh mRNAs (pink) are expressed by the RPE but excluded from the CMZ. A developmental timeline is schematized with an arrow at the bottom, with the emergence of opsin expression or specific behavioral responses indicated. (B) Opsins expressed in the eye, the pineal complex, and the skin (tails or MEX cells) of Xenopus laevis are shown at the approximate absorbance peak of their spectral sensitivity, and compared to the spectral sensitivity of human visual opsins. See text for additional details. |
|
|
FIGURE 1. Pigmentation response induced by reflected light from the substrate (background adaptation) or environmental light (dark/light) over Xenopus laevis development. (A) Pigmentation levels at different developmental times represented approximately (50%; day 5/6) from embryos raised on a white background (WB) (yellow column). The light shines from above in cycles of 12 h ON/12 h OFF and the pigmentation is measured at the middle of the light cycle. The timeline in days (X-axis) of embryos maintained at 16°C until stage 43/44 is assigned to the approximate developmental stage. Tadpoles raised on a white substrate (WB) are switched either to a black background for 4 h (BB; red columns) or dark for 30 min (D; green columns) (see schematic). The pigmentation response is measured in the dorsal head (see pictures). (B) Pigmentation response of stage 43/44 embryos compared to enucleation (No eye), pinealectomy (No P.C) or both (No eye, No P.C.). The surgery is performed 24 h before pigmentation measurement. (C) Morphological pigmentation of embryos induced by raising tadpoles on a black background from early stages. Note the difference in the “morphological” pigmentation (increase in melanophore number mainly around the eye) when tadpoles are raised on a BB vs. the quick “physiological” responses seen in tadpoles raised on a WB. See text for additional details. |
|
|
FIGURE 2. Expression of opsins in the Xenopus larval eye, pineal complex, and skin. (A) RT-PCR analysis showing mRNA expression of the indicated opsins at stage 43/44 in the whole embryo and isolated tails, and in a melanophore cell line (MEX) obtained from stage 30–35 X. laevis tadpoles (Kashina et al., 2004). RT-PCR conditions are similar to those published previously (Bertolesi et al., 2020, 2021). (B) Opsins identified in the X. laevis genome and their expression in the pineal complex, eye and tails. The putative amino acid sequences were compared, and a molecular phylogenetic analysis performed by the maximum-likelihood method is shown (not to scale). Type II opsins are grouped according to what was initially considered as their tissue localization: visual opsins (red); pineal opsins (green); non-visual opsins (blue); neuropsins (orange); photoisomerases (pink) and melanopsins (purple). Groups are also approximately reflected in the phylogenetic tree. Brackets denote genes duplicated and maintained on the long (L) and short (S) chromosomes, with single copy genes indicated with an asterisk. The table show the summary of expression of opsins in the eye (Bertolesi et al., 2021), the pineal complex (Bertolesi et al., 2020), and the tails and MEX cells as determined by RT-PCR as in A. (C) A comparative expression analysis determined by RNAseq of opn4 in different organs from both genes (L and S) is reproduced from Xenbase (http://www.xenbase.org/, RRID:SCR_003280). Darker color reflects higher mRNA expression. |
|
|
FIGURE 3. Localization and developmental expression of opsins in the eye. (A) Schematic of the central retina showing the expression of opsins in photoreceptors in the outer nuclear layer (ONL) in rods (Rh1; green and Sws2; white) and cones (Lws; orange and Sws1, blue). Pinopsin (light blue) is always co-expressed dorsally with a few sws1 positive cells. Melanopsin (yellow) is expressed both by intrinsically photosensitive horizontal cells (ipHC) located dorsally in the retina in the inner nuclear layer (INL), and a minor population of retinal ganglion cells in the ganglion cell layer (GCL) (RGCs; 2% of total), called the intrinsically photosensitive RGCs (ipRGC). opn5 mRNA (magenta) is expressed by cells in the outer portion of the INL and in the GCL, while opn8 mRNA (pink) is present in cells in the inner part of the INL, likely amacrine cells. opn6 (purple) expressing cells sit at the boundary of the proliferative CMZ and the ONL. rgr and rrh mRNAs (pink) are expressed by the RPE but excluded from the CMZ. A developmental timeline is schematized with an arrow at the bottom, with the emergence of opsin expression or specific behavioral responses indicated. (B) Opsins expressed in the eye, the pineal complex, and the skin (tails or MEX cells) of Xenopus laevis are shown at the approximate absorbance peak of their spectral sensitivity, and compared to the spectral sensitivity of human visual opsins. See text for additional details. |
References [+] :
Allen,
Form vision from melanopsin in humans.
2019, Pubmed
Allen, Form vision from melanopsin in humans. 2019, Pubmed
Arendt, Evolution of eyes and photoreceptor cell types. 2003, Pubmed
BAGNARA, Pineal regulation of the body lightening reaction in amphibian larvae. 1960, Pubmed
Batni, Characterization of the Xenopus rhodopsin gene. 1996, Pubmed , Xenbase
Bellingham, In silico characterisation and chromosomal localisation of human RRH (peropsin)--implications for opsin evolution. 2003, Pubmed
Bellingham, Evolution of melanopsin photoreceptors: discovery and characterization of a new melanopsin in nonmammalian vertebrates. 2006, Pubmed , Xenbase
Bertolesi, Two light-activated neuroendocrine circuits arising in the eye trigger physiological and morphological pigmentation. 2016, Pubmed , Xenbase
Bertolesi, Melanopsin photoreception in the eye regulates light-induced skin colour changes through the production of α-MSH in the pituitary gland. 2015, Pubmed , Xenbase
Bertolesi, Wiring the retinal circuits activated by light during early development. 2014, Pubmed , Xenbase
Bertolesi, The regulation of skin pigmentation in response to environmental light by pineal Type II opsins and skin melanophore melatonin receptors. 2020, Pubmed , Xenbase
Bertolesi, Plasticity for colour adaptation in vertebrates explained by the evolution of the genes pomc, pmch and pmchl. 2019, Pubmed , Xenbase
Bertolesi, Interaction and developmental activation of two neuroendocrine systems that regulate light-mediated skin pigmentation. 2017, Pubmed , Xenbase
Bertolesi, Melanin-concentrating hormone like and somatolactin. A teleost-specific hypothalamic-hypophyseal axis system linking physiological and morphological pigmentation. 2021, Pubmed
Bertolesi, Seeing the light to change colour: An evolutionary perspective on the role of melanopsin in neuroendocrine circuits regulating light-mediated skin pigmentation. 2018, Pubmed
Bertolesi, Pharmacological induction of skin pigmentation unveils the neuroendocrine circuit regulated by light. 2016, Pubmed , Xenbase
Bertolesi, Distinct type II opsins in the eye decode light properties for background adaptation and behavioural background preference. 2021, Pubmed , Xenbase
Blitz, CRISPR-Cas9 Mutagenesis in Xenopus tropicalis for Phenotypic Analyses in the F0 Generation and Beyond. 2022, Pubmed , Xenbase
Bridges, The visual pigment and vitamin A of Xenopus laevis embryos, larvae and adults. 1977, Pubmed , Xenbase
Buhr, Neuropsin (OPN5)-mediated photoentrainment of local circadian oscillators in mammalian retina and cornea. 2015, Pubmed
Buhr, Neuropsin (OPN5) Mediates Local Light-Dependent Induction of Circadian Clock Genes and Circadian Photoentrainment in Exposed Murine Skin. 2019, Pubmed
Cahill, Retinal melatonin is metabolized within the eye of xenopus laevis. 1989, Pubmed , Xenbase
Chang, Sequential genesis and determination of cone and rod photoreceptors in Xenopus. 1998, Pubmed , Xenbase
Charlton, The pineal gland of Xenopus laevis, Daudin: a histological, histochemical, and electron microscopic study. 1968, Pubmed , Xenbase
Cheng, Intrinsic light response of retinal horizontal cells of teleosts. 2009, Pubmed
Colleary, Chemical, experimental, and morphological evidence for diagenetically altered melanin in exceptionally preserved fossils. 2015, Pubmed
Coomans, The suprachiasmatic nuclei as a seasonal clock. 2015, Pubmed
Currie, Deep-brain photoreception links luminance detection to motor output in Xenopus frog tadpoles. 2016, Pubmed , Xenbase
Daniolos, Action of light on frog pigment cells in culture. 1990, Pubmed , Xenbase
Darden, A novel Xenopus SWS2, P434 visual pigment: structure, cellular location, and spectral analyses. 2003, Pubmed , Xenbase
DARTNALL, Further observations on the visual pigments of the clawed toad, Xenopus laevis. 1956, Pubmed , Xenbase
D'Autilia, Xenopus Bsx links daily cell cycle rhythms and pineal photoreceptor fate. 2010, Pubmed , Xenbase
Davies, An extended family of novel vertebrate photopigments is widely expressed and displays a diversity of function. 2015, Pubmed
Dawid, Xenopus laevis in developmental and molecular biology. 1988, Pubmed , Xenbase
de Assis, Melanopsin and rhodopsin mediate UVA-induced immediate pigment darkening: Unravelling the photosensitive system of the skin. 2018, Pubmed
de Assis, Melanopsin mediates UVA-dependent modulation of proliferation, pigmentation, apoptosis, and molecular clock in normal and malignant melanocytes. 2020, Pubmed
de Borsetti, Light and melatonin schedule neuronal differentiation in the habenular nuclei. 2011, Pubmed
Dickson, Functional adaptive landscapes predict terrestrial capacity at the origin of limbs. 2021, Pubmed
Diniz, The Melanin-Concentrating Hormone (MCH) System: A Tale of Two Peptides. 2019, Pubmed
Droin, Genetic and experimental studies on a new pigment mutant in Xenopus laevis. 1992, Pubmed , Xenbase
Dwyer, Pathogen-Driven Outbreaks in Forest Defoliators Revisited: Building Models from Experimental Data. 2000, Pubmed
Emerling, Archelosaurian Color Vision, Parietal Eye Loss, and the Crocodylian Nocturnal Bottleneck. 2017, Pubmed
Falcón, Structural and functional evolution of the pineal melatonin system in vertebrates. 2009, Pubmed
Feuda, Metazoan opsin evolution reveals a simple route to animal vision. 2012, Pubmed
Filadelfi, Comparative aspects of the pineal/melatonin system of poikilothermic vertebrates. 1996, Pubmed , Xenbase
Fortriede, Xenbase: deep integration of GEO & SRA RNA-seq and ChIP-seq data in a model organism database. 2020, Pubmed , Xenbase
Fukuzawa, Melanophore lineage and clonal organization of the epidermis in Xenopus embryos as revealed by expression of a biogenic marker, GFP. 2000, Pubmed , Xenbase
Gábriel, Structure and function of photoreceptor and second-order cell mosaics in the retina of Xenopus. 2001, Pubmed , Xenbase
Gerkema, The nocturnal bottleneck and the evolution of activity patterns in mammals. 2013, Pubmed
Green, Ontogeny of circadian and light regulation of melatonin release in Xenopus laevis embryos. 1999, Pubmed , Xenbase
Hannibal, The circadian photopigment melanopsin is expressed in the blind subterranean mole rat, Spalax. 2002, Pubmed
Hardman, The peripheral clock regulates human pigmentation. 2015, Pubmed
Haslam, From frog integument to human skin: dermatological perspectives from frog skin biology. 2014, Pubmed
Hassin, Intracellular recording from identified photoreceptors and horizontal cells of the Xenopus retina. 1983, Pubmed , Xenbase
Hattar, Melanopsin-containing retinal ganglion cells: architecture, projections, and intrinsic photosensitivity. 2002, Pubmed
Hoekstra, Genetics, development and evolution of adaptive pigmentation in vertebrates. 2006, Pubmed
Hunt, An Innate Color Preference Displayed by Xenopus Tadpoles Is Persistent and Requires the Tegmentum. 2020, Pubmed , Xenbase
Isorna, Retinal, pineal and diencephalic expression of frog arylalkylamine N-acetyltransferase-1. 2006, Pubmed
Kashina, Protein kinase A, which regulates intracellular transport, forms complexes with molecular motors on organelles. 2004, Pubmed , Xenbase
Kawauchi, Characterization of melanin-concentrating hormone in chum salmon pituitaries. , Pubmed
Klein, Evolution of the vertebrate pineal gland: the AANAT hypothesis. 2006, Pubmed
Kojima, Adaptation of cone pigments found in green rods for scotopic vision through a single amino acid mutation. 2017, Pubmed , Xenbase
Korf, Pineal complex of the clawed toad, Xenopus laevis Daud.: structure and function. 1981, Pubmed , Xenbase
Kottler, Pheomelanin in fish? 2015, Pubmed
Koyanagi, Cephalochordate melanopsin: evolutionary linkage between invertebrate visual cells and vertebrate photosensitive retinal ganglion cells. 2005, Pubmed
Koyanagi, Diversification of non-visual photopigment parapinopsin in spectral sensitivity for diverse pineal functions. 2015, Pubmed
Kramer, Alpha-melanophore-stimulating hormone in the brain, cranial placode derivatives, and retina of Xenopus laevis during development in relation to background adaptation. 2003, Pubmed , Xenbase
Kumasaka, Regulation of melanoblast and retinal pigment epithelium development by Xenopus laevis Mitf. 2005, Pubmed , Xenbase
Lamb, Evolution of phototransduction, vertebrate photoreceptors and retina. 2013, Pubmed
Lan, Opsin 5 is a key regulator of ultraviolet radiation-induced melanogenesis in human epidermal melanocytes. 2021, Pubmed
Larsson, Binocular vision and ipsilateral retinal projections in relation to eye and forelimb coordination. 2011, Pubmed
Ligon, Biochemical regulation of pigment motility in vertebrate chromatophores: a review of physiological color change mechanisms. 2016, Pubmed
Lindgren, Interpreting melanin-based coloration through deep time: a critical review. 2015, Pubmed
Lovegrove, A phenology of the evolution of endothermy in birds and mammals. 2017, Pubmed
Lupi, The acute light-induction of sleep is mediated by OPN4-based photoreception. 2008, Pubmed
MacIver, Massive increase in visual range preceded the origin of terrestrial vertebrates. 2017, Pubmed
McNamara, Decoding the Evolution of Melanin in Vertebrates. 2021, Pubmed
Miyashita, Light-sensitive response in melanophores of Xenopus laevis: II.Rho is involved in light-induced melanin aggregation. 1996, Pubmed , Xenbase
Moraes, Melanopsins: Localization and Phototransduction in Xenopus laevis Melanophores. 2015, Pubmed , Xenbase
Moraes, Opsins outside the eye and the skin: a more complex scenario than originally thought for a classical light sensor. 2021, Pubmed
Morera, Horizontal cells expressing melanopsin x are novel photoreceptors in the avian inner retina. 2016, Pubmed , Xenbase
Moriya, Light-sensitive response in melanophores of Xenopus laevis: I. Spectral characteristics of melanophore response in isolated tail fin of Xenopus tadpole. 1996, Pubmed , Xenbase
Moriya, Preference for background color of the Xenopus laevis tadpole. 1996, Pubmed , Xenbase
Moutsaki, Teleost multiple tissue (tmt) opsin: a candidate photopigment regulating the peripheral clocks of zebrafish? 2003, Pubmed
Nakajima, Generation of no-yellow-pigment Xenopus tropicalis by slc2a7 gene knockout. 2021, Pubmed , Xenbase
Nakane, Intrinsic photosensitivity of a deep brain photoreceptor. 2014, Pubmed
Natesan, Rhythm and soul in the avian pineal. 2002, Pubmed
Nilsson, The Diversity of Eyes and Vision. 2021, Pubmed
Nisembaum, In the Heat of the Night: Thermo-TRPV Channels in the Salmonid Pineal Photoreceptors and Modulation of Melatonin Secretion. 2015, Pubmed
Okano, Pinopsin is a chicken pineal photoreceptive molecule. 1994, Pubmed
Olinski, Illuminating insights into opsin 3 function in the skin. 2020, Pubmed
Oshima, Direct reception of light by chromatophores of lower vertebrates. 2001, Pubmed
Ota, Impaired Circadian Photoentrainment in Opn5-Null Mice. 2018, Pubmed
Ozdeslik, Human nonvisual opsin 3 regulates pigmentation of epidermal melanocytes through functional interaction with melanocortin 1 receptor. 2019, Pubmed
Patel, Short-wavelength-sensitive 2 (Sws2) visual photopigment models combined with atomistic molecular simulations to predict spectral peaks of absorbance. 2020, Pubmed
Porter, Shedding new light on opsin evolution. 2012, Pubmed
Prayag, Melatonin suppression is exquisitely sensitive to light and primarily driven by melanopsin in humans. 2019, Pubmed
Provencio, Melanopsin: An opsin in melanophores, brain, and eye. 1998, Pubmed , Xenbase
Rothman, Color and intensity discrimination in Xenopus laevis tadpoles. 2016, Pubmed , Xenbase
Roubos, Plasticity of melanotrope cell regulations in Xenopus laevis. 2010, Pubmed , Xenbase
Rudh, Adaptive colouration in amphibians. 2013, Pubmed
Sapède, The pineal gland from development to function. 2013, Pubmed
Sato, Opn5L1 is a retinal receptor that behaves as a reverse and self-regenerating photoreceptor. 2018, Pubmed , Xenbase
Sato, Pinopsin evolved as the ancestral dim-light visual opsin in vertebrates. 2018, Pubmed
Schartl, What is a vertebrate pigment cell? 2016, Pubmed
Seldenrijk, Morphological and physiological aspects of melanophores in primary culture from tadpoles of Xenopus laevis. 1979, Pubmed , Xenbase
Session, Genome evolution in the allotetraploid frog Xenopus laevis. 2016, Pubmed , Xenbase
Shirzad-Wasei, Heterologous expression of melanopsin: Present, problems and prospects. 2016, Pubmed , Xenbase
Simonneaux, Generation of the melatonin endocrine message in mammals: a review of the complex regulation of melatonin synthesis by norepinephrine, peptides, and other pineal transmitters. 2003, Pubmed
Slater, Cranial osteogenesis and suture morphology in Xenopus laevis: a unique model system for studying craniofacial development. 2009, Pubmed , Xenbase
Slominski, Melanin pigmentation in mammalian skin and its hormonal regulation. 2004, Pubmed
Starace, Cloning and expression of a Xenopus short wavelength cone pigment. 1998, Pubmed , Xenbase
Stiemke, Photoreceptor outer segment development in Xenopus laevis: influence of the pigment epithelium. 1994, Pubmed , Xenbase
Stone, A chromatic horizontal cell in the Xenopus retina: intracellular staining and synaptic pharmacology. 1990, Pubmed , Xenbase
Storchi, Modulation of Fast Narrowband Oscillations in the Mouse Retina and dLGN According to Background Light Intensity. 2017, Pubmed
Su, Parietal-eye phototransduction components and their potential evolutionary implications. 2006, Pubmed
Sugimoto, Morphological color changes in fish: regulation of pigment cell density and morphology. 2002, Pubmed
Sun, Distribution of mammalian-like melanopsin in cyclostome retinas exhibiting a different extent of visual functions. 2014, Pubmed
Taniguchi, Pinopsin expressed in the retinal photoreceptors of a diurnal gecko. 2001, Pubmed
Ubink, Identification of suprachiasmatic melanotrope-inhibiting neurons in Xenopus laevis: a confocal laser-scanning microscopy study. 1998, Pubmed , Xenbase
Verburg-van Kemenade, The development of the pars intermedia and its role in the regulation of dermal melanophores in the larvae of the amphibian Xenopus laevis. 1984, Pubmed , Xenbase
von Uckermann, Adaptive plasticity of spino-extraocular motor coupling during locomotion in metamorphosing Xenopus laevis. 2016, Pubmed , Xenbase
Wada, Insights into the evolutionary origin of the pineal color discrimination mechanism from the river lamprey. 2021, Pubmed
Wada, Expression of UV-sensitive parapinopsin in the iguana parietal eyes and its implication in UV-sensitivity in vertebrate pineal-related organs. 2012, Pubmed
WALD, Visual pigments and vitamins A of the clawed toad, Xenopus laevis. 1955, Pubmed , Xenbase
Wiechmann, Melatonin receptors are anatomically organized to modulate transmission specifically to cone pathways in the retina of Xenopus laevis. 2012, Pubmed , Xenbase
Witkovsky, A microspectrophotometric study of normal and artificial visual pigments in the photoreceptors of Xenopus laevis. 1981, Pubmed , Xenbase
Witkovsky, Photoreceptor classes and transmission at the photoreceptor synapse in the retina of the clawed frog, Xenopus laevis. 2000, Pubmed , Xenbase
Yamashita, Evolution of mammalian Opn5 as a specialized UV-absorbing pigment by a single amino acid mutation. 2014, Pubmed , Xenbase
Yoshimoto, A ZZ/ZW-type sex determination in Xenopus laevis. 2011, Pubmed , Xenbase
Zhang, Identification of cone classes in Xenopus retina by immunocytochemistry and staining with lectins and vital dyes. 1994, Pubmed , Xenbase
Ziv, Spectral sensitivity of melatonin suppression in the zebrafish pineal gland. 2007, Pubmed
