|
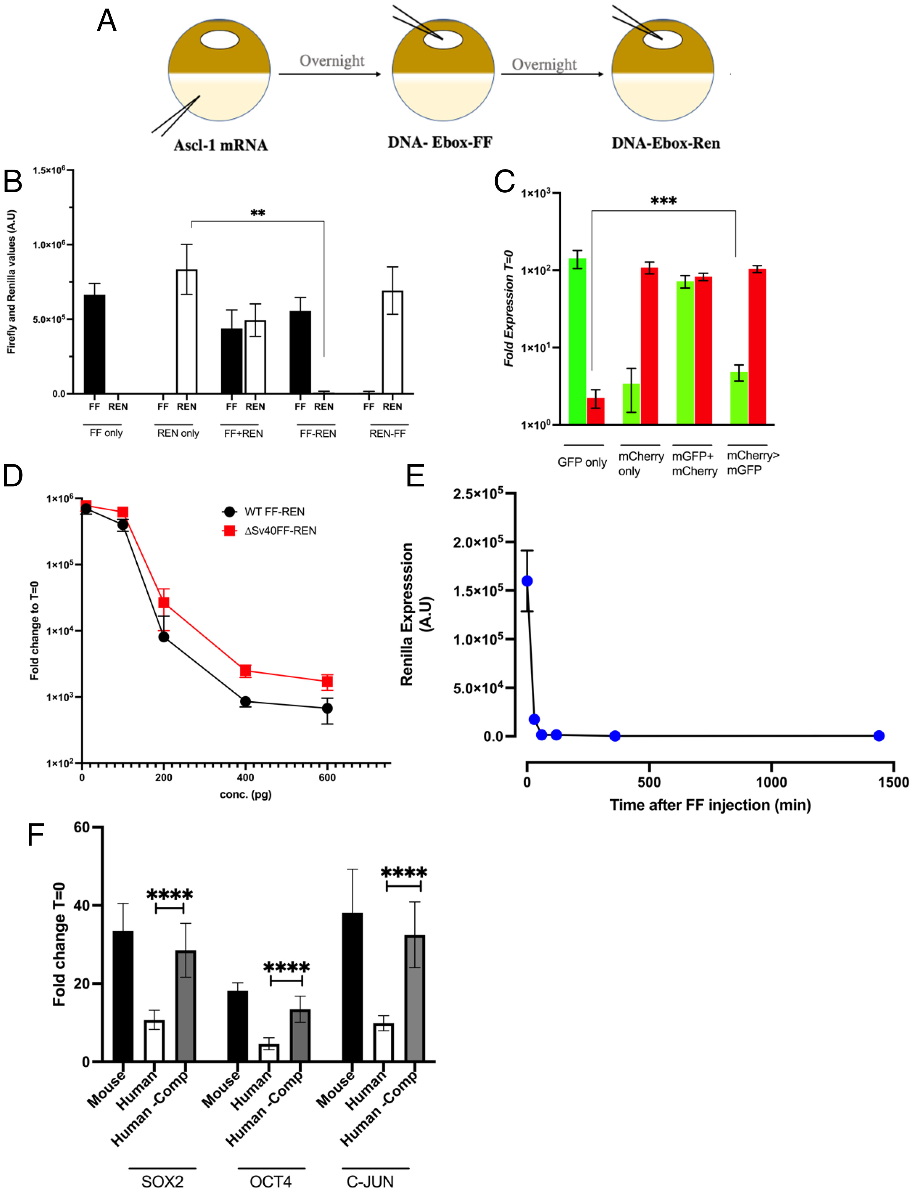
Fig. 1.
Overall design of oocyte DNA competition assay. (A) Schematic diagram showing the sequential injection of DNA plasmids into the GV of the Xenopus oocytes. Only the first injected DNA plasmid is expressed despite a 10-fold excess of the second plasmid. (B) Regulatory sequences of the plasmids used in this study to investigate the resistance to DNA competition. An Ascl1 inducible promoter (minimal CMV promoter and Ebox-Pou-Ebox) controls the expression of a luciferase (DNA-FF) or DNA-Ren reporter gene. Both constructs contain a constitutive SV40 promoter that drives the expression of an hygromycin resistance gene. (C) Diagram indicating the quantity of mRNA and plasmids sequentially injected to study resistance to DNA competition in the oocytes. Time gap between sequential injection ranges from 16 to 24 h. |
|
Fig. 2.
Differential expression of sequentially injected templates. (A) Schematic of DNA and Ascl1 injection in the oocytes. Oocytes were injected with 1 ng of Ascl-1mRNA, 210 pg of DNA-FF, and 3 ng of DNA-Ren. (B) DNA-FF (black) and DNA-Ren (white) expression detected by luminescence assay. Oocytes were analyzed for reporter expression 24 h after the injection of competitor DNA-Ren plasmid. n = 3 independent experiments each with eight individual oocytes/experimental condition. (C) mCherry (red) and green fluorescent protein (GFP) (green) expression was analyzed by qRT-PCR following sequential injection of CMV-mCherry and CMV-GFP. (D) DNA-Ren expression was measured by luminescence assay in a sequential injection set up where increased dose (ranging from 10 pg/oocyte to 600 pg/oocyte) of DNA-FF (black) or DNA-FFΔSv40 (red) was injected prior to the injection of 3 ng of DNA-Ren. (E) DNA-Ren expression was measured by luminescence assay in a sequential injection set up where 3 ng DNA-Ren was injected 10, 30, 60, or 120 min or 6 h after the prior injection of 210 pg DNA-FF. All the samples were collected 24 h after last injection. (F) qRT-PCR analysis of gene expression from nuclei transplanted to Xenopus oocytes. Black bars show the expression of mouse genes of transplanted mouse fibroblast nuclei. White and gray bars show the expression of human genes 48 h after transplantation to oocytes of human nuclei only or human nuclei preceded by mouse nuclei, respectively. The expression data at 48 h are normalized to values detected in samples taken immediately after transplantation. Graph represents average of n = 3 or greater experiments. Error bars are SEM. **P < 0.001, ***P < 0.05, ****P < 0.05 (Student t test and two-way ANOVA). |
|
Fig. 3.
A prior transcriptional activity is required to establish resistance to competition. (A) Schematic of an inverted injection setup. A total of 210 pg of DNA-FF was injected into the GV on day 0 followed on day 1 by injection of a 3 ng DNA-Ren. On day 2, 1.4 ng of Ascl-1 mRNA was injected into the oocytes and incubated a further 24 h before the assay for reporter expression. (B) Luminescence assay showing DNA-FF and DNA-Ren reporter expression in the inverted injection scheme. Reporter values are normalized to values detected without Ascl1 injection. (C) Ascl1 ChIP-qPCR showing the binding of Ascl-1 to DNA-FF and DNA-Ren when injected in inverted order. (D) Same setup as (B) except that the FF construct used in the first injection is either with or without (ΔSV40) promoter or replaced by a pUC19 constructs lacking eukaryotic a promoter. (E) Effect of DRB treatment on DNA-FF and DNA-Ren expression. A DNA competition assay is carried out with either no treatment or addition of 40 mM DRB either continuously or for a 2-h pulse at the time of DNA-Ren injection. Normalized reporter values are shown from samples collected 24 h after DNA-Ren injection. Error bars show the SEM in n = 3 and n = 6 in some experiments. Each experimental condition was measured from eight individual oocytes. ***P < 0.05, **P < 0.05, ****P < 0.02 (Student paired t test and two-way ANOVA). ns, not significant. |
|
Fig. 4.
Failure to transition from paused to elongating Pol-II characterizes the silent DNA template. (A) Schematic of DNA competition ChIP. ChIP was carried out using antibodies specific to Pol-II CTD phosphorylated on Ser2 or Ser5. qPCR assay was then used to assess ChIP signal on the EBOX (FF-Ebox) and Firefly gene body (FF-GB) of DNA-FF as well as EBOX (REN-Ebox) and Renilla gene body (REN-GB) of DNA-Ren. Results are shown as % of input signal for DNA-FF–only injection (B), DNA-Ren–only injection (C), DNA-FF and DNA-Ren coinjection (D), and DNA-FF followed 1 d later by DNA-Ren injection (E). Error bars show SD of n = 4 experiments with each experimental condition containing eight or more oocytes. |
|
Fig. 5.
DNA-Ren expression can be rescued by oocyte factor addition or disruption. (A) A general schematic diagram of the rescue experiments. Treatments were as follows: extract injections were 6 h after DNA-Ren injection, Tris injection was coinjected with DNA-Ren (18 nL of 1 M Tris [pH 8.00]), and heat shock (HS) was carried out for 30 min at 37 °C immediately after DNA-Ren injection. DNA was injected directly in the GVs of the oocytes. (B) DNA-FF (black) and DNA-Ren (white) reporter values in control situation, when the oocyte was injected with oocyte extract (+extract) or was injected with oocyte extract containing Ascl1 (+Ascl- oocyte extr). All data are from sequential plasmid injections. (C) DNA-FF (black) and DNA-Ren (white) reporter values in control situation (unincubated), when the oocyte was injected with oocyte cytoplasm extract (oocyte cyto extract), oocyte nuclear extract (oocyte GV extract), or 293 cells extract (HEK 293 extract). All data are from sequential plasmid injections. (D) DNA-FF (black) and DNA-Ren (white) reporter values following single plasmid injection, plasmid coinjection, and sequential plasmid injection with or without Tris injection. (E) DNA-FF (black) and DNA-Ren (white) reporter values following single plasmid injection, plasmid coinjection, and sequential plasmid injection with or without HS. Error bars show the SD of n = 3 and n = 4 experiments with each experimental condition with more than eight individual oocytes. *P < 0.05, **P < 0.01, ***P < 0.05 (Student t test and two-way ANOVA). |
|
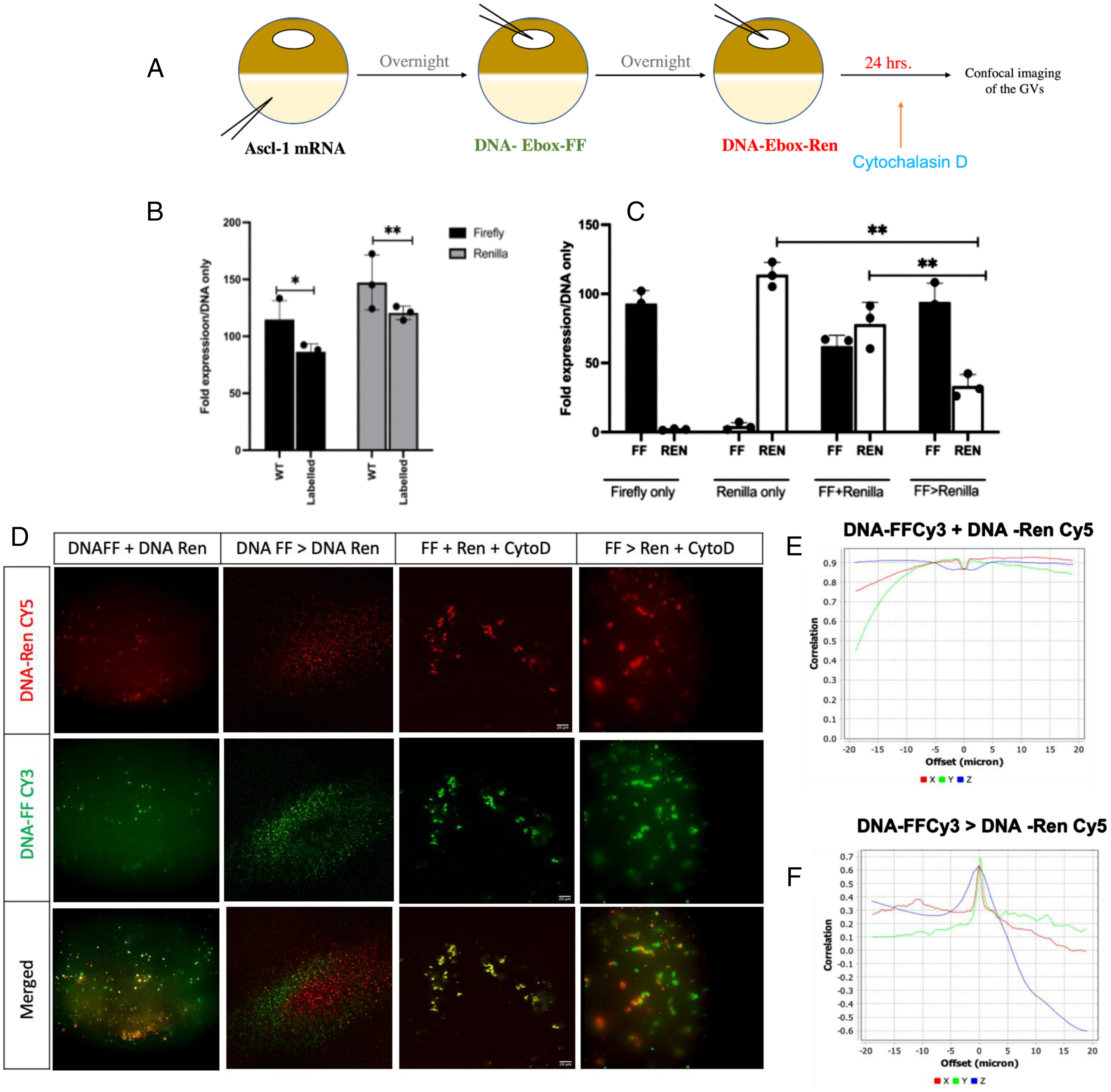
Fig. 6.
Sequentially injected DNA is associated with distinct phase-separated condensates in Xenopus oocytes. (A) Schematic diagram showing the injection of DNA-FF and DNA-Ren into the GV of the oocytes. Cy3-labeled DNA-FF (DNA-FF Cy3) is injected first on day 1 while Cy5-labeled DNA-Ren (DNA-Ren Cy5) was injected 24 h after. The DNAs were injected on the similar needle prick site to ensure the maximum location control. (B) Reporter expression of DNA-FF Cy3 and Cy5-Ren compared to that of their unlabeled counterpart. (C) Reporter expression following single plasmid injection, plasmid coinjection, and sequential plasmid injection using Cy3-DNA-FF and Cy5-DNA-Ren. (D) Confocal images of DNA-FF CY3 and DNA-Ren Cy5 when coinjected (DNA-FF+DNA-Ren) or sequentially injected (DNA-FF > DNA-Ren) and when coinjected (FF+Ren+CytoD) or sequentially injected (FF > Ren+CytoD). (E and F) Pearson correlation between Cy3 and Cy5 signals across z-stack images from coinjected (E) or sequentially injected plasmids (F). Pearson coefficient of 1 means absolute colocalization of the signals, and at a higher value, i.e., close to 1 means, the signals are more likely to come from same area. The analysis was performed in n = 6 samples, and representatives are shown from each condition. Cross-correlation based on Van Steensel’s method values of the Pearson coefficient range from −1, indicating complete inverse correlation, to 1, indicating complete correlation of Cy3 and Cy5 signal. A higher correlation demonstrates colocalization of signal in regions with sizes shown by the offset required for the correlation to drop to a lower level. Error bars show the SD of n = 3 experiment, with each containing more than eight oocytes. For the confocal experiment, the images represent n = 9 per condition *P < 0.05, **P < 0.05. |
|
Figure S1: Dose curve of Ascl-1 mediated transcription from reporter DNA in Xenopus
oocytes. A) Schematic diagram showing the injection plan of mRNA encoding for Ascl-1
protein in a dose dependent manner. B) Firefly assay showing the Ascl-1 mediated
transcription of the template at different mRNA doses. 210 pg of injected DNA requires approx.
4 ng of Ascl-1 mRNA to be injected for its saturation point. Thus, all the experiments done in
are in mRNA limiting conditions.
Error bars show SEM of n=3 with each experiment containing 8 or more individual oocytes. |
|
Figure S2: Ascl-1 shows turnover between DNA binding sites onto the second injected DNA.
(A) Schematic injection scheme for the experiment Ascl-1 mRNA was injected at 1ng/ oocytes
followed by the DNA-FF injections at the 210 pg/oocyte. A day after DNA-Ren was injected at
3ng/oocyte. B) ChIP-qPCR shows Ascl-1 binds to DNA-FF and DNA-Ren promoters injected
alone or together and shows turnover after increasing length of incubation following
sequential injections. DNA-FF and DNA-Ren injected sequentially, and samples were fixed at
12 hrs and 24 hrs after the injection of competitor DNA. Promiscuous Ebox sequences
correspond to CANNTG motif without PoU domain on DNA-FF and DNA-Ren plasmids (C)
There is low enrichment of Ascl-1 binding to promiscuous Ebox sequence, indicating only 1-
2% off-target binding of Ascl-1 away from the Dll1 Ebox promoter on DNA-Ren. (D) 30%
expression of Ascl-1 mRNA(466pg/oocyte) is sufficient to drive DNA-Ren transcription,
suggesting this is not limiting expression of the second injected DNA. (E) Co-injection of DNARen with TBP2 can partially rescue its expression, suggesting general transcription machinery
may be limiting second DNA expression. (F) ChIP-qPCR mediated amplification of DNA-FF
precipitated with anti-mCherry antibody. 7ng of TBP2-mCherry mRNA was injected into the
oocytes on day 0 or at day 2 with DNA-Ren, the samples were fixed 72 hours and 24 hours
respectively.
SEM: Error bars show the Stand. Deviation n=3 with each experimental condition
comprising 8 or more oocytes * P<0.05** P<0.05 *** P<0.05 **** P<0.01 |
|
Figure S3: DRB mediated reversal of transcription on injected plasmid DNA in the
Xenopus oocytes. A-1 and. A-II) Show the schematic diagrams of the mRNA and DNA
injection followed by time and concentration-controlled way respectively, in the Xenopus
oocytes. B) Firefly values showing time course administration effect of DRB on the
transcription of Firefly-DNA C) Firefly expression values before and after DRB
administration in the oocytes. (Blue) Firefly values before the administration of DRB, (red)
Firefly value after DRB pulse of 2 hrs. after the pulse media was replaced without DRB and
samples were analysed 24 hrs later. (Green) shows the firefly values, when the oocytes were
grown in the DRB media for whole night
Error bars shows SEM of n=3 with each experiment containing 8 individual oocytes. |
|
Figure S4: CDK9 enrichment is found on 1st injected DNA template.
(A) Schematic diagram of TBP2-mCherry mRNA injected into the oocytes at different time-points.
(B)Anti-CDK9 ChIP from the plasmid undergoing resistance to competition state. Pull down was performed +/-
DRB pulse for 2 hours before the assay to ensure the specificity of the assay and the antibody. Lanes show CDK9
IP in different sets of conditions in the oocytes.
(C) qPCR assay specific to DNA-FF and DNA-Ren showing differential enrichment of CDK9 on the 1st and 2nd
injected plasmids.
Experiments were perfomed in n=3 replicate condition with each ChIP assay containing 60 oocytes.
* (P<0.05) (Student t test) **(P<0.02) (Two-way ANOVA) |
|
Figure S5: Particles formed by injected plasmids are sites of active transcription.
(A) Schematic of strategy to inject Xenopus oocytes with RNA-Pol-II mintbody (used to directly visualise sites
of transcription).
(B) DNA-Ren assemblies directly co-localise with RNA-Pol-II mintbody, demonstrating that the particles formed
by injected plasmids form active sites of transcription. |