XB-ART-58846
Sci Adv
2022 Jan 28;84:eabj2164. doi: 10.1126/sciadv.abj2164.
Show Gene links
Show Anatomy links
Acute multidrug delivery via a wearable bioreactor facilitates long-term limb regeneration and functional recovery in adult Xenopus laevis.
Murugan NJ, Vigran HJ, Miller KA, Golding A, Pham QL, Sperry MM, Rasmussen-Ivey C, Kane AW, Kaplan DL, Levin M.
???displayArticle.abstract???
Limb regeneration is a frontier in biomedical science. Identifying triggers of innate morphogenetic responses in vivo to induce the growth of healthy patterned tissue would address the needs of millions of patients, from diabetics to victims of trauma. Organisms such as Xenopus laevis-whose limited regenerative capacities in adulthood mirror those of humans-are important models with which to test interventions that can restore form and function. Here, we demonstrate long-term (18 months) regrowth, marked tissue repatterning, and functional restoration of an amputated X. laevis hindlimb following a 24-hour exposure to a multidrug, pro-regenerative treatment delivered by a wearable bioreactor. Regenerated tissues composed of skin, bone, vasculature, and nerves significantly exceeded the complexity and sensorimotor capacities of untreated and control animals' hypomorphic spikes. RNA sequencing of early tissue buds revealed activation of developmental pathways such as Wnt/β-catenin, TGF-β, hedgehog, and Notch. These data demonstrate the successful "kickstarting" of endogenous regenerative pathways in a vertebrate model.
???displayArticle.pubmedLink??? 35080969
???displayArticle.pmcLink??? PMC8791464
???displayArticle.link??? Sci Adv
???displayArticle.grants??? [+]
P41 EB027062 NIBIB NIH HHS , R01 AR061988 NIAMS NIH HHS , R01 AR005593 NIAMS NIH HHS , R01 AR055993 NIAMS NIH HHS
Species referenced: Xenopus laevis
Genes referenced: etv1 hpse il1b kit notch1 ptgs2 sall4 shh ski sox2 tgfb1
GO keywords: limb morphogenesis [+]
???attribute.lit??? ???displayArticles.show???
|
|
FIG. 1. Twenty-fourâhour multidrug treatment delivered by bioreactor improves repatterning in regenerates.(A) Xenopus hindlimbs were amputated and inserted into silk-based hydrogel devices (yellow arrow) for 24 hours. Hydrogels contained a multidrug treatment (MDT) or no added factors (BD). Some animals received no device (ND). (B) Regenerated MDT hindlimbs were longer than the BD and ND groups by 2.5 mpa, as indicated by growth beyond resection site (red dashed line). At 4 mpa, vascularized structures developed at the distal extension of MDT, but not BD or ND regenerates. At 9 mpa, digit-like projections appeared (blue arrow), contrasting the hypomorphic spikes of BD and ND regenerates (pink arrows). (C) Soft tissues of MDT animals were consistently longer than BD or ND from 8 mpa [F(2,19) = 61.9, P < 0.05]. (D) Micro-CT reconstructions revealed increases in regenerate bone length (yellow arrow) and volume, as well as diffuse bone (purple arrow). (E) Volumetric quantification confirmed increased growth in MDT regenerates [F(2,15) = 11.15, P < 0.001]. (F) Tuberculae complexity increased in MDT-exposed tissue. (G) Micro-CT reconstructions show reestablishment of fine bone structures in MDT regenerates (purple arrow). (H) Longitudinal x-ray imaging indicates gradual accelerated bone growth in MDT [F(2,19) = 31.04, P < 0.05]. Means and SD are presented. *P < 0.05; **P < 0.01; ***P < 0.001. |
|
|
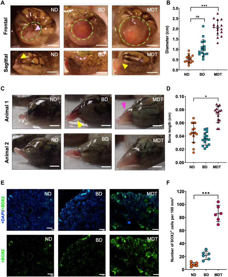
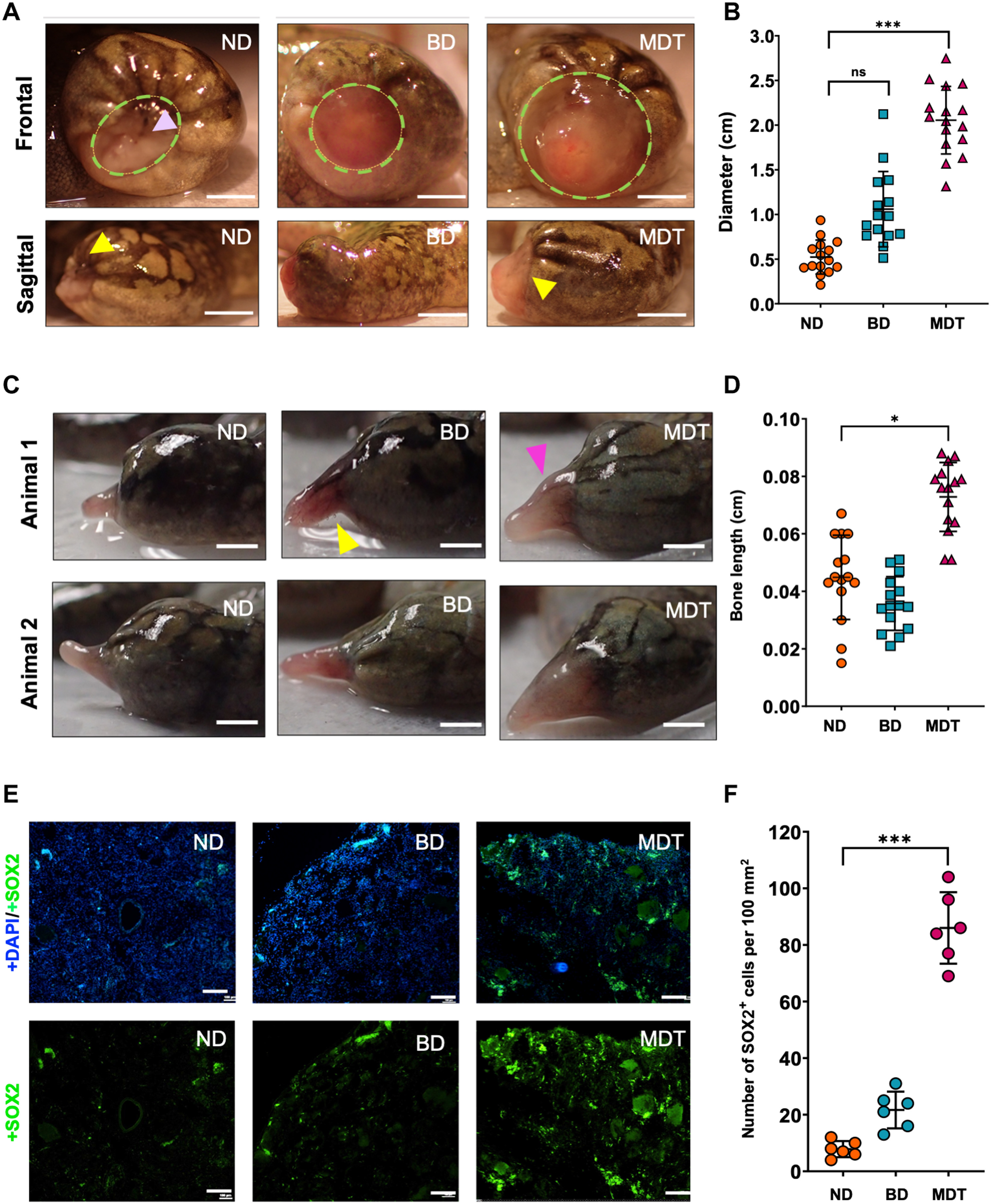
FIG. 2. MDT-exposed hindlimbs displayed wound closure delays and increased stemness markers, resulting in longer regenerates following amputation.(A) Wound diameter (green dashed circle) 2 weeks after amputation in MDT animals as evidenced by both sagittal and frontal views. The yellow arrows indicate surgical margins, (B) revealing increased growth associated with MDT-exposed animals relative to ND animals. No significant differences were apparent when comparing BD-exposed and ND animals. ns, not significant. (C and D) SOX2 expression (green), which is a marker of stemness, was greatly increased in blastema sections of the MDT-exposed animals, while little to no expression was observed in another group (counterstained with DAPI, blue). (E) Increased soft tissue growth was also observed 2.5 mpa in the MDT-exposed group, which mirrored the (F) increased length of bone tissues as confirmed by x-ray imaging. Scale bars, 100 μm (A, C, and E). *P < 0.05; **P < 0.01; ***P < 0.001. |
|
|
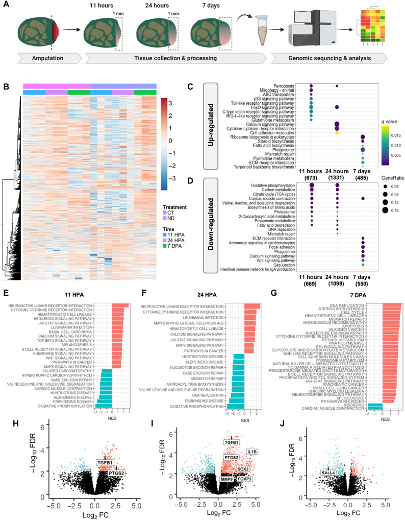
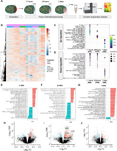
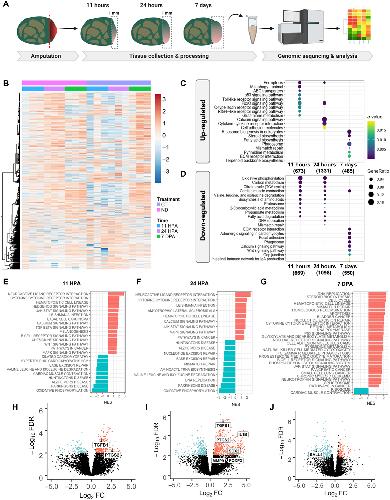
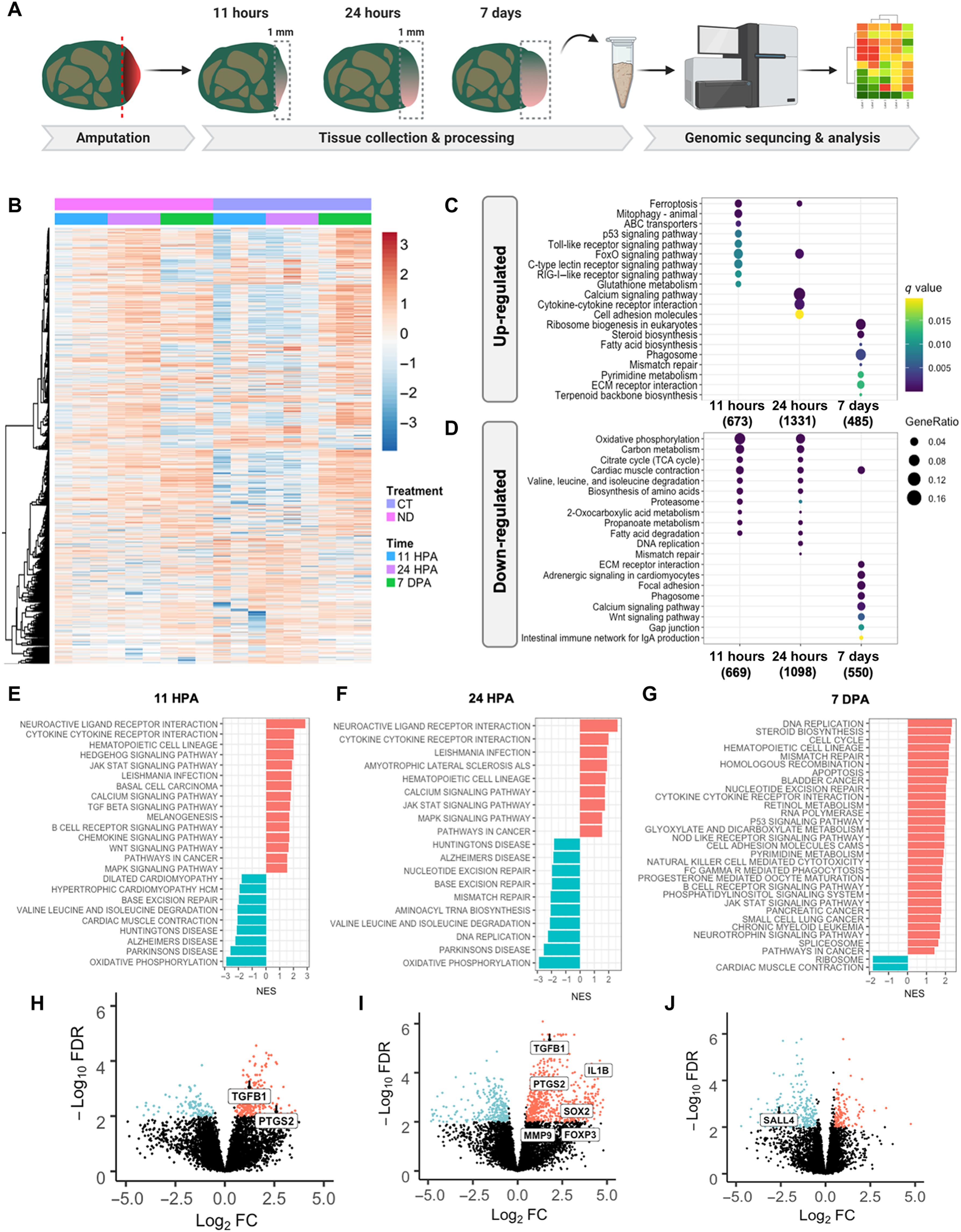
FIG. 3. Transcriptomic analysis of early wound tissue reveals gene expression changes associated with regenerative outcomes.(A) Tissue was collected from the amputation site from MDT and ND animals at 11 hpa, 24 hpa, and 7 dpa and subjected to RNA-seq analysis. (B) Heatmap comparing gene expression levels of MDT animals compared to ND shows significant differential gene expression at 11 hpa that persists to 24 hpa (see color-coded legend). At 7 dpa, however, dynamic gene expression levels return to normal, indicating a period of dynamic gene expression within 24 hours of amputation. Next, we compared the top 20 enriched (C) up-regulated and (D) down-regulated KEGG pathways in X. laevis treated with MDT versus ND overtime. (E and F) Gene set enrichment analysis (GSEA) revealed that inflammatory signaling and cell morphogenesis gene sets were up-regulated in blastema treated with CT at 11 hpa (left) and 24 hpa (middle) (G), which switched to more cellular regulation and metabolic mechanisms at 7 dpa (right). (H to J) We identified a handful of genes that were highly regulated in MDT blastema at 11 hpa (left), 24 hpa (middle), and 7 dpa (right)âparticularly with MDT animals as compared to ND animals. Up-regulated genes included immune systemârelated transcripts (e.g., PTGS2, TGFB1, IL1B, and FOXP3), which suggest an important role of inflammation in pro-regenerative states. |
|
|
FIG. 4. Transcriptomic changes reflect regeneration-focused signaling mechanisms.(A) GSEA enrichment plots displayed major signaling pathways involved in cell morphogenesis that were up-regulated in the early blastema in MDT-exposed animals relative to ND. Specifically, up-regulated genes enriched within each KEGG term are shown within each GSEA plot. FDR (adjusted P value), enrichment score (ES), and normalized ES (NES) are presented with each plot. Cell morphogenesisârelated signaling peaks at 11 hours and decreases over time, with WNT, hedgehog, and TGF-β displaying no significant differences in differential gene expression between MDT and ND 7 dpa. (B) Volcano plots depict statistical significance (FDR; adjusted P value) versus magnitude of change (fold change) for rapid visual identification of genes. Data points, representing individual genes, highlight fold change values that are also statistically significant. Statistical significance is measured by âlog10(FDR). The fold change was measured by logFC [cutoff at logFC (>0.05)]. Significant GO pathways comparing MDT and ND groups 11 hours, 24 hours, and 7 days comparing MDT versus ND are displayed. Biologically significant results include KIT and IL10 for inflammation (INFL), FGD for fibroblast (FIBR), which varies as a function of time, and SALL4 for appendage morphogenesis (MORPH), which is up-regulated and typically observed during scar-free wound healing in axolotls. |
|
|
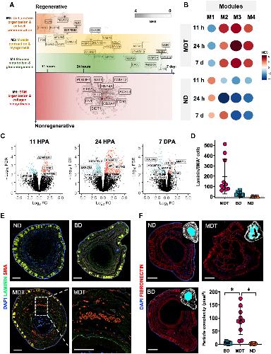
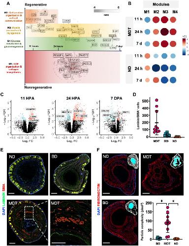
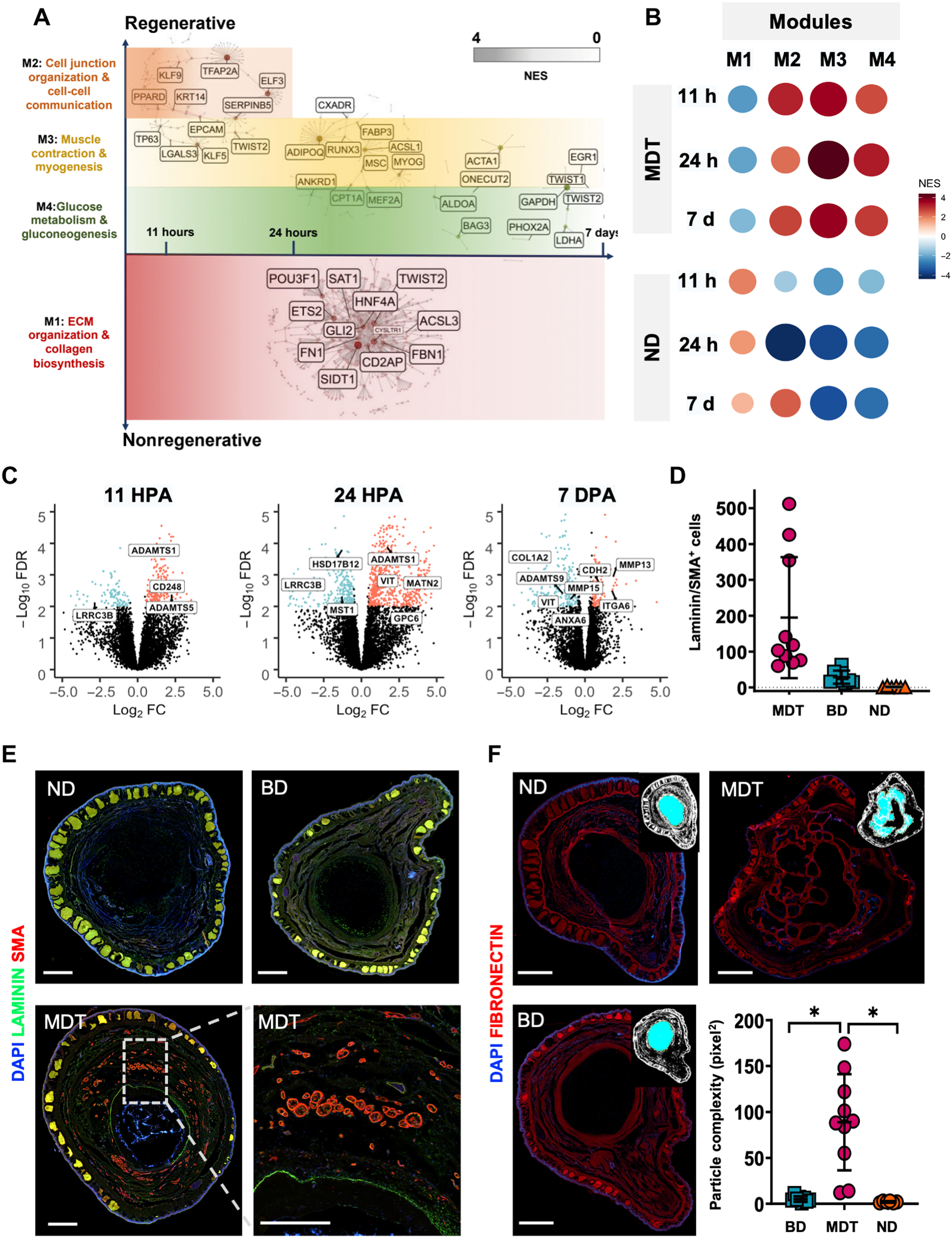
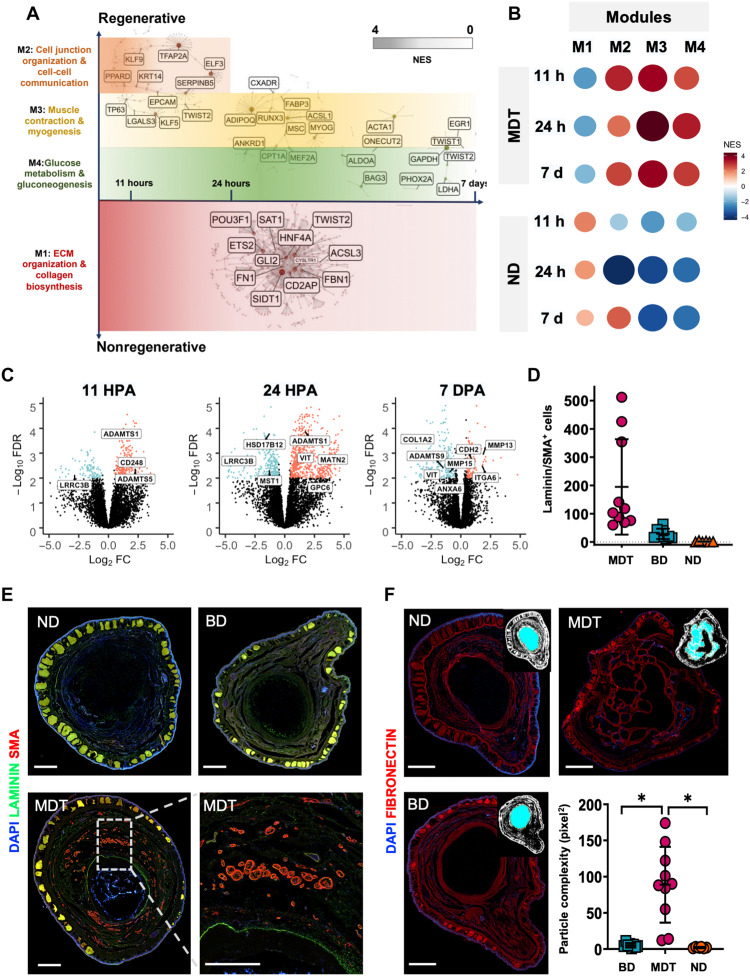
FIG. 5. GSEA revealed four distinct expression modules indicative of complex tissue repatterning.CEMiTool was used to identify covarying gene sets as a function of high fold changes in the MDT (CT) and ND animals, yielding modules M1 to M4. (A) Relative expression of modules between time points and conditions (dark red circles = up-regulation; dark blue circles = down-regulation). (B) M2 to M4 were up-regulated in MDT animals versus ND across all time points, peaking at 24 hpa; however, M1 was down-regulated in the MDT condition, most highly at 11 hpa, and decreasing to 7 dpa. M3 genes were up-regulated in MDT relative to ND including acetylcholine activity and muscle activation. M4 genes were up-regulated in MDT relative to ND including glucose metabolism. (C) GO data within the ECM development pathway indicated up-regulation of ADAM family genes at 11 and 24 hpa; however, they were down-regulated at 7 dpa. (D and E) Cross-sectioned regenerates (18 mpa) were double fluorescentâstained for markers of vascularization: smooth muscle actin (red) and basement membrane (green). SMA/laminin+ bundles were increased in MDT animals relative to device only or ND groups (P < 0.001). (F) Fibronectin+ cartilaginous cores of regenerates displayed increased structural complexity associated with the MDT group relative to all other groups (*P < 0.05). Scale bars, 1 mm. Means and SD are presented. |
|
|
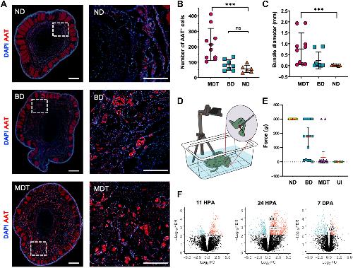
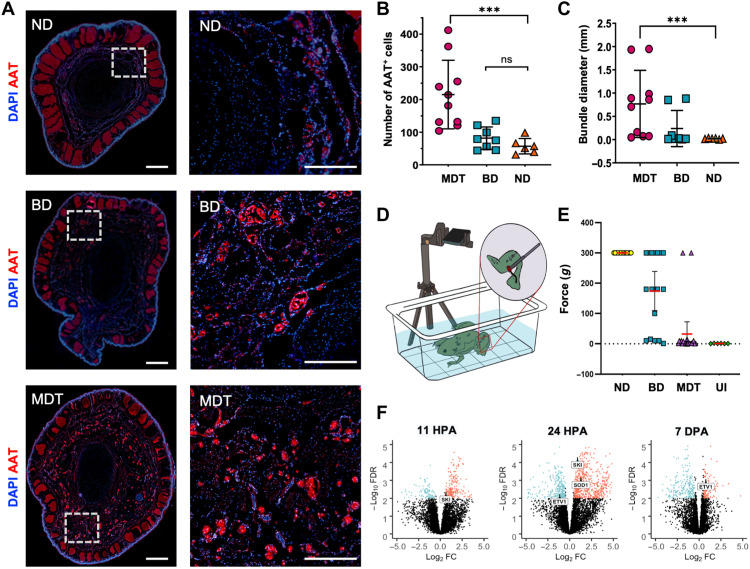
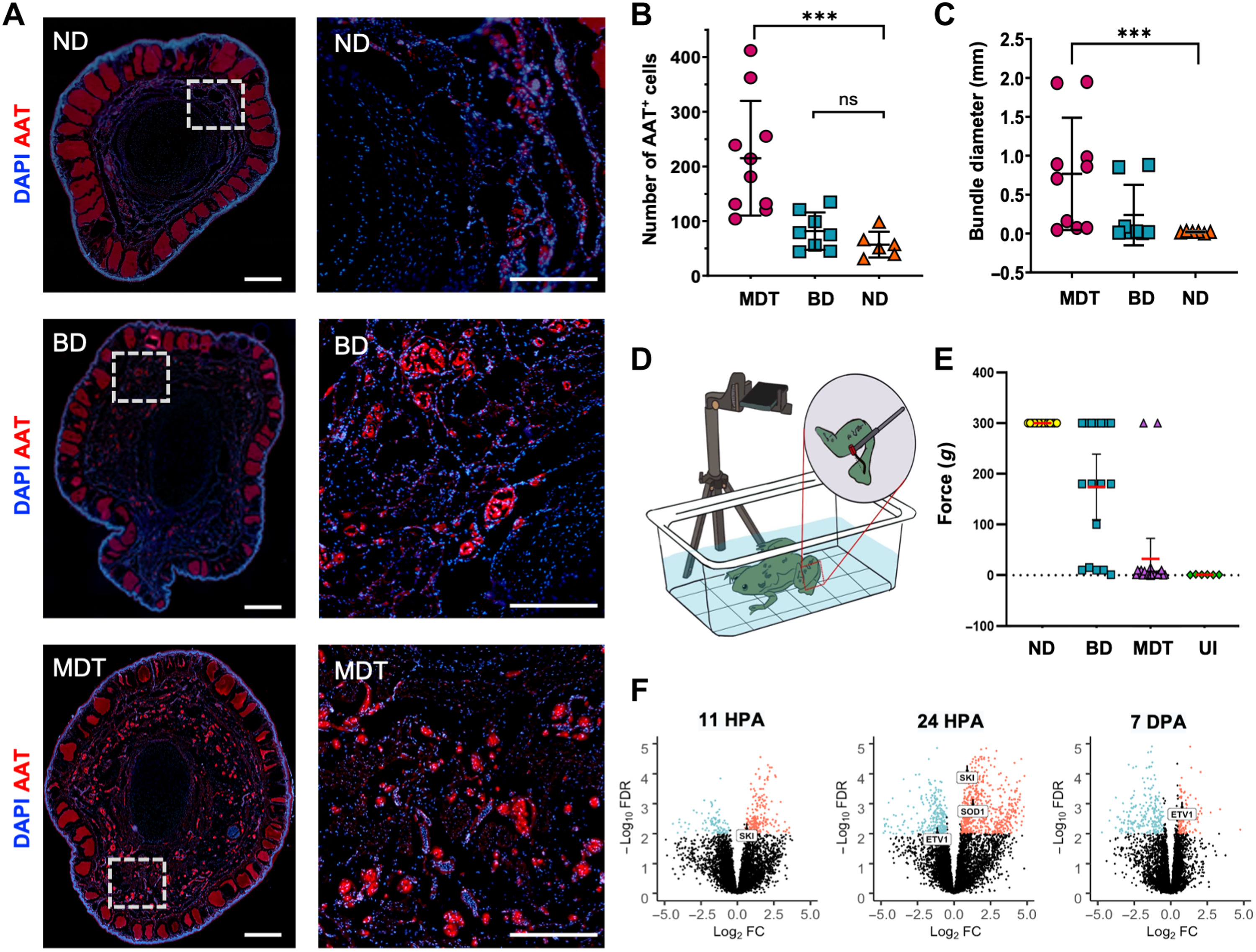
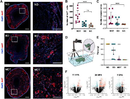
FIG. 6. Nerve regeneration and sensorimotor reintegration in MDT-exposed animals are associated with gain of function in regenerated hindlimbs.(A) Distal (left column) and proximal (right column) sections of the regenerates were labeled with antibodies for an axonal nerve marker, AAT (red), and counterstained with DAPI (blue). Sections obtained from regenerates exposed to the MDT immediately after amputation displayed significantly more AAT+ bundles (B) [N = 10 MDT, n = 8 BD, n = 6 ND, Kruskal-Wallis H(3,24) = 15.12, P < 0.005] with wider diameter (C) [Mann-Whitney U(3,24) = 11.74, P = 0.0028] than those sections obtained from ND or BD-exposed animals. (D) Sensorimotor reintegration as assessed by VF filaments applied to the distal tip of the regenerate showed gain of function in the MDT group similar to that of unamputated (wild-type) limbs from ND animals. (E) MDT animals displayed a reliable restoration of sensorimotor function as evidenced by a stimulation force threshold (0g) matching uninjured (UI) animals (P > 0.05). BD animal sensorimotor function was highly variable, with subsets displaying a complete lack of response (top cluster), a partial response (middle cluster), or full restoration of function (bottom cluster). ND animals universally displayed a total lack of response to stimulation. (F) SKI gene expression, which is associated with peripheral myelination and glial cell proliferation, was up-regulated at 11 and 24 hpa but not at 7 dpa. ETV1 gene expression, which is associated with the peripheral glial repair response to injury, was down-regulated at 24 hpa and later up-regulated at 7 dpa. Means and SD are presented. ***P < 0.001. |
|
|
Fig. 1. Twenty-four–hour multidrug treatment delivered by bioreactor improves repatterning in regenerates.(A) Xenopus hindlimbs were amputated and inserted into silk-based hydrogel devices (yellow arrow) for 24 hours. Hydrogels contained a multidrug treatment (MDT) or no added factors (BD). Some animals received no device (ND). (B) Regenerated MDT hindlimbs were longer than the BD and ND groups by 2.5 mpa, as indicated by growth beyond resection site (red dashed line). At 4 mpa, vascularized structures developed at the distal extension of MDT, but not BD or ND regenerates. At 9 mpa, digit-like projections appeared (blue arrow), contrasting the hypomorphic spikes of BD and ND regenerates (pink arrows). (C) Soft tissues of MDT animals were consistently longer than BD or ND from 8 mpa [F(2,19) = 61.9, P < 0.05]. (D) Micro-CT reconstructions revealed increases in regenerate bone length (yellow arrow) and volume, as well as diffuse bone (purple arrow). (E) Volumetric quantification confirmed increased growth in MDT regenerates [F(2,15) = 11.15, P < 0.001]. (F) Tuberculae complexity increased in MDT-exposed tissue. (G) Micro-CT reconstructions show reestablishment of fine bone structures in MDT regenerates (purple arrow). (H) Longitudinal x-ray imaging indicates gradual accelerated bone growth in MDT [F(2,19) = 31.04, P < 0.05]. Means and SD are presented. *P < 0.05; **P < 0.01; ***P < 0.001. |
|
|
Fig. 2. MDT-exposed hindlimbs displayed wound closure delays and increased stemness markers, resulting in longer regenerates following amputation.(A) Wound diameter (green dashed circle) 2 weeks after amputation in MDT animals as evidenced by both sagittal and frontal views. The yellow arrows indicate surgical margins, (B) revealing increased growth associated with MDT-exposed animals relative to ND animals. No significant differences were apparent when comparing BD-exposed and ND animals. ns, not significant. (C and D) SOX2 expression (green), which is a marker of stemness, was greatly increased in blastema sections of the MDT-exposed animals, while little to no expression was observed in another group (counterstained with DAPI, blue). (E) Increased soft tissue growth was also observed 2.5 mpa in the MDT-exposed group, which mirrored the (F) increased length of bone tissues as confirmed by x-ray imaging. Scale bars, 100 μm (A, C, and E). *P < 0.05; **P < 0.01; ***P < 0.001. |
|
|
Fig. 3. Transcriptomic analysis of early wound tissue reveals gene expression changes associated with regenerative outcomes.(A) Tissue was collected from the amputation site from MDT and ND animals at 11 hpa, 24 hpa, and 7 dpa and subjected to RNA-seq analysis. (B) Heatmap comparing gene expression levels of MDT animals compared to ND shows significant differential gene expression at 11 hpa that persists to 24 hpa (see color-coded legend). At 7 dpa, however, dynamic gene expression levels return to normal, indicating a period of dynamic gene expression within 24 hours of amputation. Next, we compared the top 20 enriched (C) up-regulated and (D) down-regulated KEGG pathways in X. laevis treated with MDT versus ND overtime. (E and F) Gene set enrichment analysis (GSEA) revealed that inflammatory signaling and cell morphogenesis gene sets were up-regulated in blastema treated with CT at 11 hpa (left) and 24 hpa (middle) (G), which switched to more cellular regulation and metabolic mechanisms at 7 dpa (right). (H to J) We identified a handful of genes that were highly regulated in MDT blastema at 11 hpa (left), 24 hpa (middle), and 7 dpa (right)—particularly with MDT animals as compared to ND animals. Up-regulated genes included immune system–related transcripts (e.g., PTGS2, TGFB1, IL1B, and FOXP3), which suggest an important role of inflammation in pro-regenerative states. |
|
|
Fig. 4. Transcriptomic changes reflect regeneration-focused signaling mechanisms.(A) GSEA enrichment plots displayed major signaling pathways involved in cell morphogenesis that were up-regulated in the early blastema in MDT-exposed animals relative to ND. Specifically, up-regulated genes enriched within each KEGG term are shown within each GSEA plot. FDR (adjusted P value), enrichment score (ES), and normalized ES (NES) are presented with each plot. Cell morphogenesis–related signaling peaks at 11 hours and decreases over time, with WNT, hedgehog, and TGF-β displaying no significant differences in differential gene expression between MDT and ND 7 dpa. (B) Volcano plots depict statistical significance (FDR; adjusted P value) versus magnitude of change (fold change) for rapid visual identification of genes. Data points, representing individual genes, highlight fold change values that are also statistically significant. Statistical significance is measured by −log10(FDR). The fold change was measured by logFC [cutoff at logFC (>0.05)]. Significant GO pathways comparing MDT and ND groups 11 hours, 24 hours, and 7 days comparing MDT versus ND are displayed. Biologically significant results include KIT and IL10 for inflammation (INFL), FGD for fibroblast (FIBR), which varies as a function of time, and SALL4 for appendage morphogenesis (MORPH), which is up-regulated and typically observed during scar-free wound healing in axolotls. |
|
|
Fig. 5. GSEA revealed four distinct expression modules indicative of complex tissue repatterning.CEMiTool was used to identify covarying gene sets as a function of high fold changes in the MDT (CT) and ND animals, yielding modules M1 to M4. (A) Relative expression of modules between time points and conditions (dark red circles = up-regulation; dark blue circles = down-regulation). (B) M2 to M4 were up-regulated in MDT animals versus ND across all time points, peaking at 24 hpa; however, M1 was down-regulated in the MDT condition, most highly at 11 hpa, and decreasing to 7 dpa. M3 genes were up-regulated in MDT relative to ND including acetylcholine activity and muscle activation. M4 genes were up-regulated in MDT relative to ND including glucose metabolism. (C) GO data within the ECM development pathway indicated up-regulation of ADAM family genes at 11 and 24 hpa; however, they were down-regulated at 7 dpa. (D and E) Cross-sectioned regenerates (18 mpa) were double fluorescent–stained for markers of vascularization: smooth muscle actin (red) and basement membrane (green). SMA/laminin+ bundles were increased in MDT animals relative to device only or ND groups (P < 0.001). (F) Fibronectin+ cartilaginous cores of regenerates displayed increased structural complexity associated with the MDT group relative to all other groups (*P < 0.05). Scale bars, 1 mm. Means and SD are presented. |
|
|
Fig. 6. Nerve regeneration and sensorimotor reintegration in MDT-exposed animals are associated with gain of function in regenerated hindlimbs.(A) Distal (left column) and proximal (right column) sections of the regenerates were labeled with antibodies for an axonal nerve marker, AAT (red), and counterstained with DAPI (blue). Sections obtained from regenerates exposed to the MDT immediately after amputation displayed significantly more AAT+ bundles (B) [N = 10 MDT, n = 8 BD, n = 6 ND, Kruskal-Wallis H(3,24) = 15.12, P < 0.005] with wider diameter (C) [Mann-Whitney U(3,24) = 11.74, P = 0.0028] than those sections obtained from ND or BD-exposed animals. (D) Sensorimotor reintegration as assessed by VF filaments applied to the distal tip of the regenerate showed gain of function in the MDT group similar to that of unamputated (wild-type) limbs from ND animals. (E) MDT animals displayed a reliable restoration of sensorimotor function as evidenced by a stimulation force threshold (0g) matching uninjured (UI) animals (P > 0.05). BD animal sensorimotor function was highly variable, with subsets displaying a complete lack of response (top cluster), a partial response (middle cluster), or full restoration of function (bottom cluster). ND animals universally displayed a total lack of response to stimulation. (F) SKI gene expression, which is associated with peripheral myelination and glial cell proliferation, was up-regulated at 11 and 24 hpa but not at 7 dpa. ETV1 gene expression, which is associated with the peripheral glial repair response to injury, was down-regulated at 24 hpa and later up-regulated at 7 dpa. Means and SD are presented. ***P < 0.001. |
References [+] :
Alibardi,
Review: Limb regeneration in humans: Dream or reality?
2018, Pubmed
Alibardi, Review: Limb regeneration in humans: Dream or reality? 2018, Pubmed
Altizer, Endogenous electric current is associated with normal development of the vertebrate limb. 2001, Pubmed
Ariel, Resolvins and protectins in the termination program of acute inflammation. 2007, Pubmed
Atanasoski, The protooncogene Ski controls Schwann cell proliferation and myelination. 2004, Pubmed
Borgens, What is the role of naturally produced electric current in vertebrate regeneration and healing. 1982, Pubmed
Cho, Repair of Ischemic Injury by Pluripotent Stem Cell Based Cell Therapy without Teratoma through Selective Photosensitivity. 2015, Pubmed
Choi, Appropriate and Effective Dosage of BMP-2 for the Ideal Regeneration of Calvarial Bone Defects in Beagles. 2016, Pubmed
Cox, Can laboratory model systems instruct human limb regeneration? 2019, Pubmed
DENT, Limb regeneration in larvae and metamorphosing individuals of the South African clawed toad. 1962, Pubmed
Dobin, STAR: ultrafast universal RNA-seq aligner. 2013, Pubmed
Dolan, Digit Tip Regeneration: Merging Regeneration Biology with Regenerative Medicine. 2018, Pubmed
Endo, Analysis of gene expressions during Xenopus forelimb regeneration. 2000, Pubmed , Xenbase
Ffrench-Constant, Reappearance of an embryonic pattern of fibronectin splicing during wound healing in the adult rat. 1989, Pubmed
Fleming, A RET-ER81-NRG1 Signaling Pathway Drives the Development of Pacinian Corpuscles. 2016, Pubmed
Golding, A Tunable Silk Hydrogel Device for Studying Limb Regeneration in Adult Xenopus Laevis. 2016, Pubmed , Xenbase
Han, Limb regeneration in higher vertebrates: developing a roadmap. 2005, Pubmed
Hechavarria, BioDome regenerative sleeve for biochemical and biophysical stimulation of tissue regeneration. 2010, Pubmed
Herrera-Rincon, Brief Local Application of Progesterone via a Wearable Bioreactor Induces Long-Term Regenerative Response in Adult Xenopus Hindlimb. 2018, Pubmed , Xenbase
Ho, TGF-beta signaling is required for multiple processes during Xenopus tail regeneration. 2008, Pubmed , Xenbase
Iismaa, Comparative regenerative mechanisms across different mammalian tissues. 2018, Pubmed
Illingworth, Trapped fingers and amputated finger tips in children. 1974, Pubmed
Johnson, Cellular Heterogeneity and Lineage Restriction during Mouse Digit Tip Regeneration at Single-Cell Resolution. 2020, Pubmed
Joven, Model systems for regeneration: salamanders. 2019, Pubmed
Kawakami, Wnt/beta-catenin signaling regulates vertebrate limb regeneration. 2006, Pubmed , Xenbase
Law, voom: Precision weights unlock linear model analysis tools for RNA-seq read counts. 2014, Pubmed
Lawall, Stem cell and progenitor cell therapy in peripheral artery disease. A critical appraisal. 2010, Pubmed
Lee-Liu, Genome-wide expression profile of the response to spinal cord injury in Xenopus laevis reveals extensive differences between regenerative and non-regenerative stages. 2014, Pubmed , Xenbase
Lehoczky, Lgr6 marks nail stem cells and is required for digit tip regeneration. 2015, Pubmed
Leppik, Combining electrical stimulation and tissue engineering to treat large bone defects in a rat model. 2018, Pubmed
Leppik, Effects of electrical stimulation on rat limb regeneration, a new look at an old model. 2015, Pubmed
Liao, featureCounts: an efficient general purpose program for assigning sequence reads to genomic features. 2014, Pubmed
Lin, Imparting regenerative capacity to limbs by progenitor cell transplantation. 2013, Pubmed , Xenbase
Lin, Requirement for Wnt and FGF signaling in Xenopus tadpole tail regeneration. 2008, Pubmed , Xenbase
Love, Transient inhibition of connective tissue infiltration and collagen deposition into porous poly(lactic-co-glycolic acid) discs. 2013, Pubmed
Love, Amputation-induced reactive oxygen species are required for successful Xenopus tadpole tail regeneration. 2013, Pubmed , Xenbase
Maki, Expression of stem cell pluripotency factors during regeneration in newts. 2009, Pubmed , Xenbase
McGregor, The Role of BDNF in Peripheral Nerve Regeneration: Activity-Dependent Treatments and Val66Met. 2018, Pubmed
Monaghan, Visualization of retinoic acid signaling in transgenic axolotls during limb development and regeneration. 2012, Pubmed , Xenbase
Muneoka, Mammalian regeneration and regenerative medicine. 2008, Pubmed
Muneoka, Intrinsic control of regenerative loss in Xenopus laevis limbs. 1986, Pubmed , Xenbase
Muneoka, Cellular contribution from dermis and cartilage to the regenerating limb blastema in axolotls. 1986, Pubmed
Oliveira, Electrical stimulation shifts healing/scarring towards regeneration in a rat limb amputation model. 2019, Pubmed
Partlow, Highly tunable elastomeric silk biomaterials. 2014, Pubmed
Payzin-Dogru, An integrative framework for salamander and mouse limb regeneration. 2018, Pubmed
Petrosky, Cellular events in denervated limb stumps of Ambystoma larvae during re-innervation and subsequent regeneration. 1980, Pubmed
Rao, Proteomic analysis of fibroblastema formation in regenerating hind limbs of Xenopus laevis froglets and comparison to axolotl. 2014, Pubmed , Xenbase
Ritchie, limma powers differential expression analyses for RNA-sequencing and microarray studies. 2015, Pubmed
Ritchie, Empirical array quality weights in the analysis of microarray data. 2006, Pubmed
Robinson, A scaling normalization method for differential expression analysis of RNA-seq data. 2010, Pubmed
Rockwood, Materials fabrication from Bombyx mori silk fibroin. 2011, Pubmed
Saito, Fgf- and Bmp-signaling regulate gill regeneration in Ambystoma mexicanum. 2019, Pubmed
Sato, Effects of growth hormone and nutrient on limb regeneration in hypophysectomized adult newts. 1973, Pubmed
Satoh, FGF and BMP derived from dorsal root ganglia regulate blastema induction in limb regeneration in Ambystoma mexicanum. 2016, Pubmed
Satoh, Blastema induction in aneurogenic state and Prrx-1 regulation by MMPs and FGFs in Ambystoma mexicanum limb regeneration. 2011, Pubmed
Song, Peripherally-derived BDNF promotes regeneration of ascending sensory neurons after spinal cord injury. 2008, Pubmed
Storer, Acquisition of a Unique Mesenchymal Precursor-like Blastema State Underlies Successful Adult Mammalian Digit Tip Regeneration. 2020, Pubmed
Suckow, Enhanced bone regeneration using porcine small intestinal submucosa. 1999, Pubmed
Suzuki, Limb regeneration in Xenopus laevis froglet. 2006, Pubmed , Xenbase
Tandon, Expanding the genetic toolkit in Xenopus: Approaches and opportunities for human disease modeling. 2017, Pubmed , Xenbase
Taniguchi, Notochord-derived hedgehog is essential for tail regeneration in Xenopus tadpole. 2014, Pubmed , Xenbase
Tseng, Cracking the bioelectric code: Probing endogenous ionic controls of pattern formation. 2013, Pubmed
Tseng, Induction of vertebrate regeneration by a transient sodium current. 2010, Pubmed , Xenbase
Tseng, Tail regeneration in Xenopus laevis as a model for understanding tissue repair. 2008, Pubmed , Xenbase
Vieira, FGF, BMP, and RA signaling are sufficient for the induction of complete limb regeneration from non-regenerating wounds on Ambystoma mexicanum limbs. 2019, Pubmed
White, Melanocytes in development, regeneration, and cancer. 2008, Pubmed
Whited, Bioelectrical controls of morphogenesis: from ancient mechanisms of cell coordination to biomedical opportunities. 2019, Pubmed
Wu, ROAST: rotation gene set tests for complex microarray experiments. 2010, Pubmed
Xie, FGF/FGFR signaling in health and disease. 2020, Pubmed
Yakushiji, Effects of activation of hedgehog signaling on patterning, growth, and differentiation in Xenopus froglet limb regeneration. 2009, Pubmed , Xenbase
Yang, The hypoxia-inducible factors HIF1α and HIF2α are dispensable for embryonic muscle development but essential for postnatal muscle regeneration. 2017, Pubmed
Yokoyama, FGF-10 stimulates limb regeneration ability in Xenopus laevis. 2001, Pubmed , Xenbase
Yu, BMP signaling induces digit regeneration in neonatal mice. 2010, Pubmed
Yu, BMP9 stimulates joint regeneration at digit amputation wounds in mice. 2019, Pubmed
Zhang, Acceleration of Bone Regeneration in Critical-Size Defect Using BMP-9-Loaded nHA/ColI/MWCNTs Scaffolds Seeded with Bone Marrow Mesenchymal Stem Cells. 2019, Pubmed
Zhang, Drug-induced regeneration in adult mice. 2015, Pubmed
Zhou, Loading BMP-2 on nanostructured hydroxyapatite microspheres for rapid bone regeneration. 2018, Pubmed
Ziegler-Graham, Estimating the prevalence of limb loss in the United States: 2005 to 2050. 2008, Pubmed
