XB-ART-58820
Dev Biol
2022 Mar 01;483:157-168. doi: 10.1016/j.ydbio.2022.01.007.
Show Gene links
Show Anatomy links
Hif1α and Wnt are required for posterior gene expression during Xenopus tropicalis tail regeneration.
Patel JH, Schattinger PA, Takayoshi EE, Wills AE.
???displayArticle.abstract???
Regeneration of complex tissues is initiated by an injury-induced stress response, eventually leading to activation of developmental signaling pathways such as Wnt signaling. How early injury cues are interpreted and coupled to activation of these developmental signals and their targets is not well understood. Here, we show that Hif1α, a stress induced transcription factor, is required for tail regeneration in Xenopus tropicalis. We find that Hif1α is required for regeneration of differentiated axial tissues, including axons and muscle. Using RNA-sequencing, we find that Hif1α and Wnt converge on a broad set of genes required for posterior specification and differentiation, including the posterior hox genes. We further show that Hif1α is required for transcription via a Wnt-responsive element, a function that is conserved in both regeneration and early neural patterning. Our findings indicate that Hif1α has regulatory roles in Wnt target gene expression across multiple tissue contexts.
???displayArticle.pubmedLink??? 35065905
???displayArticle.pmcLink??? PMC8881967
???displayArticle.link??? Dev Biol
???displayArticle.grants??? [+]
Species referenced: Xenopus tropicalis
Genes referenced: axin2l cdx4 en2 fgf20 hif1a hoxa10 hoxa11 hoxa13 hoxa3 hoxa4 hoxa5 hoxa7 hoxa9 hoxb4 hoxb7 hoxb8 hoxc10 hoxc8 hoxc9 hoxd10 hoxd11 hoxd13 hoxd9 otx2 prickle1 sall1 sall4 snai2 sox2 wnt5a wnt5b
GO keywords: tissue development [+]
Lines/Strains: ???displayArticle.morpholinos??? hif1a MO3 hif1a MO4
???displayArticle.gses??? GSE174798: NCBI
Phenotypes: Xtr.Tg(pbin7:GFP)+ 2ME + posterior tail amputation(Fig. 4 C c2) [+]
Xtr.Tg(pbin7:GFP) + Echinomycin + posterior tail amputation(Fig. 4 C c3)
Xtr.Tg(pbin7:GFP) + hif1a MO(Fig. 5 H)
Xtr.Tg(pbin7:GFP) + IWR-1 + posterior tail amputation(Fig. 4.C c4)
Xtr Wt + 2ME + posterior tail amputation(Fig. 3 F r1c2, r2c2, r3c2)
Xtr Wt + Echinomycin + posterior tail amputation(Fig. 1 B, C:r3c1, D, E, F:r3c1-4)
Xtr Wt + Echinomycin + posterior tail amputation(Fig. 1 G)
Xtr Wt + Echinomycin + posterior tail amputation(Fig. 3 F r1c3, r2c3, r3c3)
Xtr Wt + hif1a MO NF1(Fig. 5 BCDE)
Xtr Wt + hif1a MO NF1(text)
Xtr Wt + hif1a MO NF2(Fig. 5A)
Xtr Wt + hif1a vMO 20ng + posterior tail amputation(Fig. 5 FG)
Xtr Wt + IWR-1 + posterior tail amputation(Fig. 3 F r1c4, r2c4, r3c4)
Xtr.Tg(pbin7:GFP) + hif1a MO(Fig. 5 H)
Xtr.Tg(pbin7:GFP) + IWR-1 + posterior tail amputation(Fig. 4.C c4)
Xtr Wt + 2ME + posterior tail amputation(Fig. 3 F r1c2, r2c2, r3c2)
Xtr Wt + Echinomycin + posterior tail amputation(Fig. 1 B, C:r3c1, D, E, F:r3c1-4)
Xtr Wt + Echinomycin + posterior tail amputation(Fig. 1 G)
Xtr Wt + Echinomycin + posterior tail amputation(Fig. 3 F r1c3, r2c3, r3c3)
Xtr Wt + hif1a MO NF1(Fig. 5 BCDE)
Xtr Wt + hif1a MO NF1(text)
Xtr Wt + hif1a MO NF2(Fig. 5A)
Xtr Wt + hif1a vMO 20ng + posterior tail amputation(Fig. 5 FG)
Xtr Wt + IWR-1 + posterior tail amputation(Fig. 3 F r1c4, r2c4, r3c4)
???attribute.lit??? ???displayArticles.show???
|
|
Graphical Abstract. |
|
|
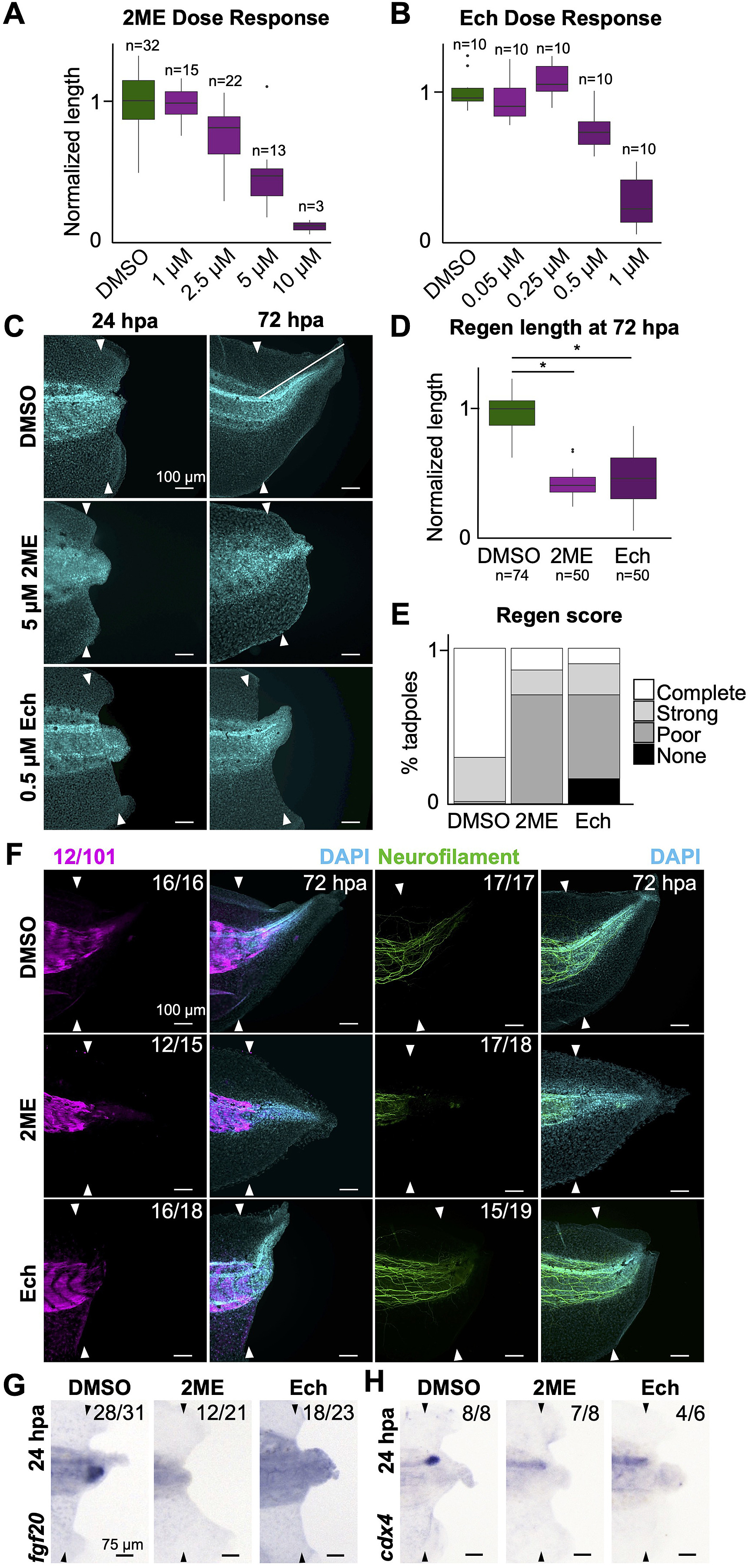
Fig. 1. Hif1α is required for regeneration of muscle and axons. A-B) Quantification of regeneration length normalized to DMSO clutchmates across dose curves for 2ME (A) and Ech (B). C) Dapi counterstained tails at 24 and 72hpa following treatment with DMSO, 5 âμM 2ME, or 0.5 âμM Ech. D) Quantification of regeneration length normalized to DMSO clutchmates. Statistical significance between groups was determined by ANOVA (p â< â2e-16) followed by Tukey's posttest. â indicates p â< â0.001. E) Regeneration scores binned to complete (full tail regeneration), strong (incomplete fin regeneration), poor (very little regeneration), or none. The treatments have statistically significant distribution of phenotypes (chi-square test, p â< â2.2e-16). F) Immunohistochemical stains for 12/101 (muscle) and neurofilament (axons) at 72hpa after treatment with DMSO, 2ME, or Ech. G-H) in situ hybridization for fgf20 (G) or cdx4 (H) at 24hpa following DMSO, 2ME, or Ech treatment. Indicated numbers in FâH represent number of tails with prevented phenotype over total number assayed. Scale bars in C and F are 100 âμm, scale bars in G-H are 75 âμm. Arrowheads in C and FâH indicate amputation plane. |
|
|
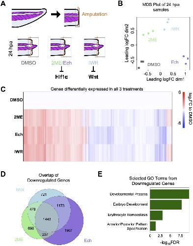
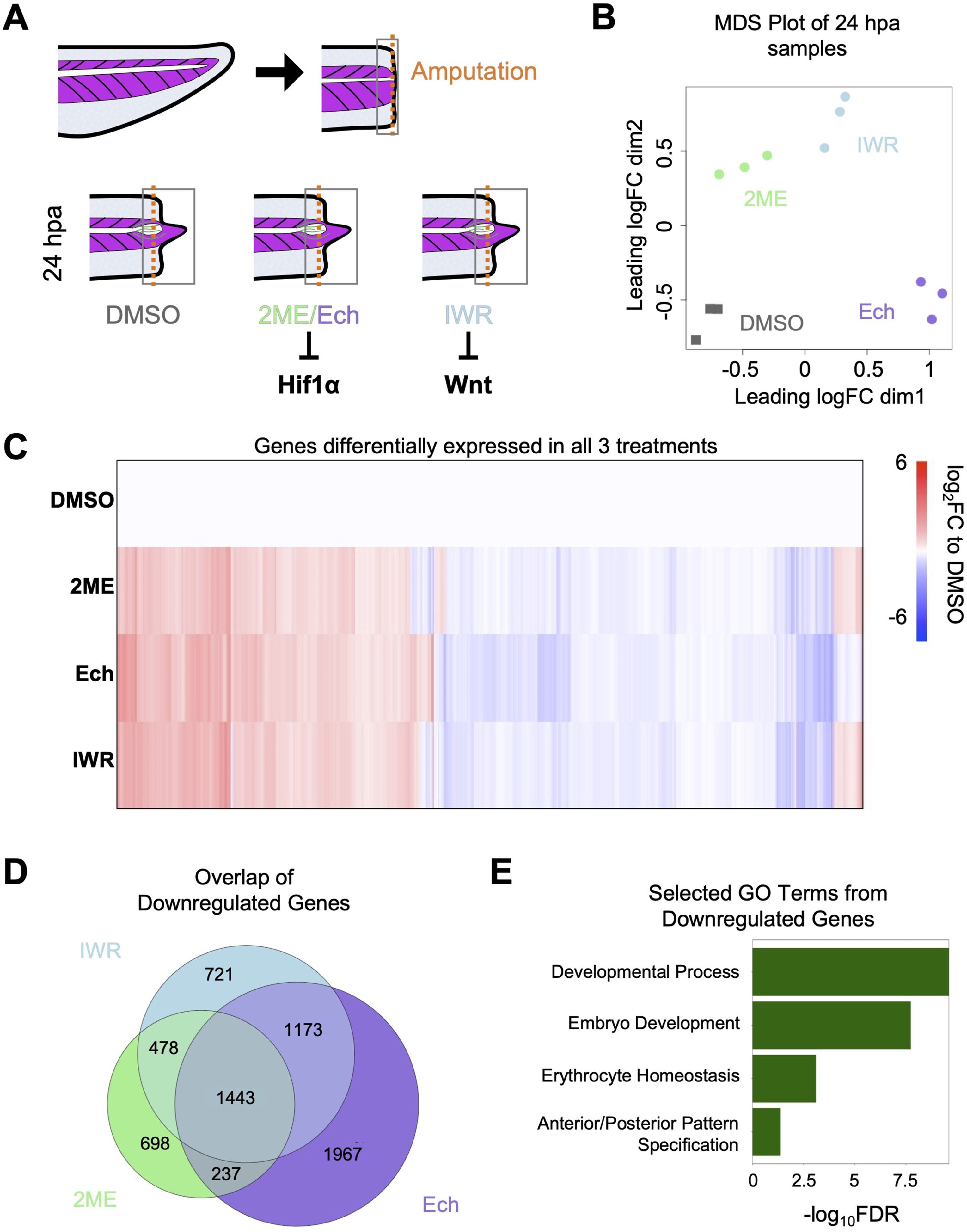
Fig. 2. RNA-sequencing reveals shared gene regulatory roles for Hif1α and Wnt. A) Schematic depicting experimental setup for RNA-sequencing. Tails were amputated and treated with DMSO, 2ME, Ech, or IWR and collected at 0 or 24hpa for sequencing. Purple chevrons in tails represent somites, green line indicates spinal cord, and grey box marks tissues collected for sequencing. Amputation plane is marked with an orange dotted line. B) MDS plot depicting relationship between samples. C) Heatmap of gene expression for genes differentially expressed in all 3 treatment groups as log2FC relative to DMSO clustered by expression. âLower bound of color scale represented values from â6 to â15. D) Venn diagram showing overlap in downregulated genes (FDR < 0.05 and log2FC â< ââ0.2). E) Selected GO terms from PANTHER gene ontology enrichment of 1443 downregulated genes plotted by -log10FDR. |
|
|
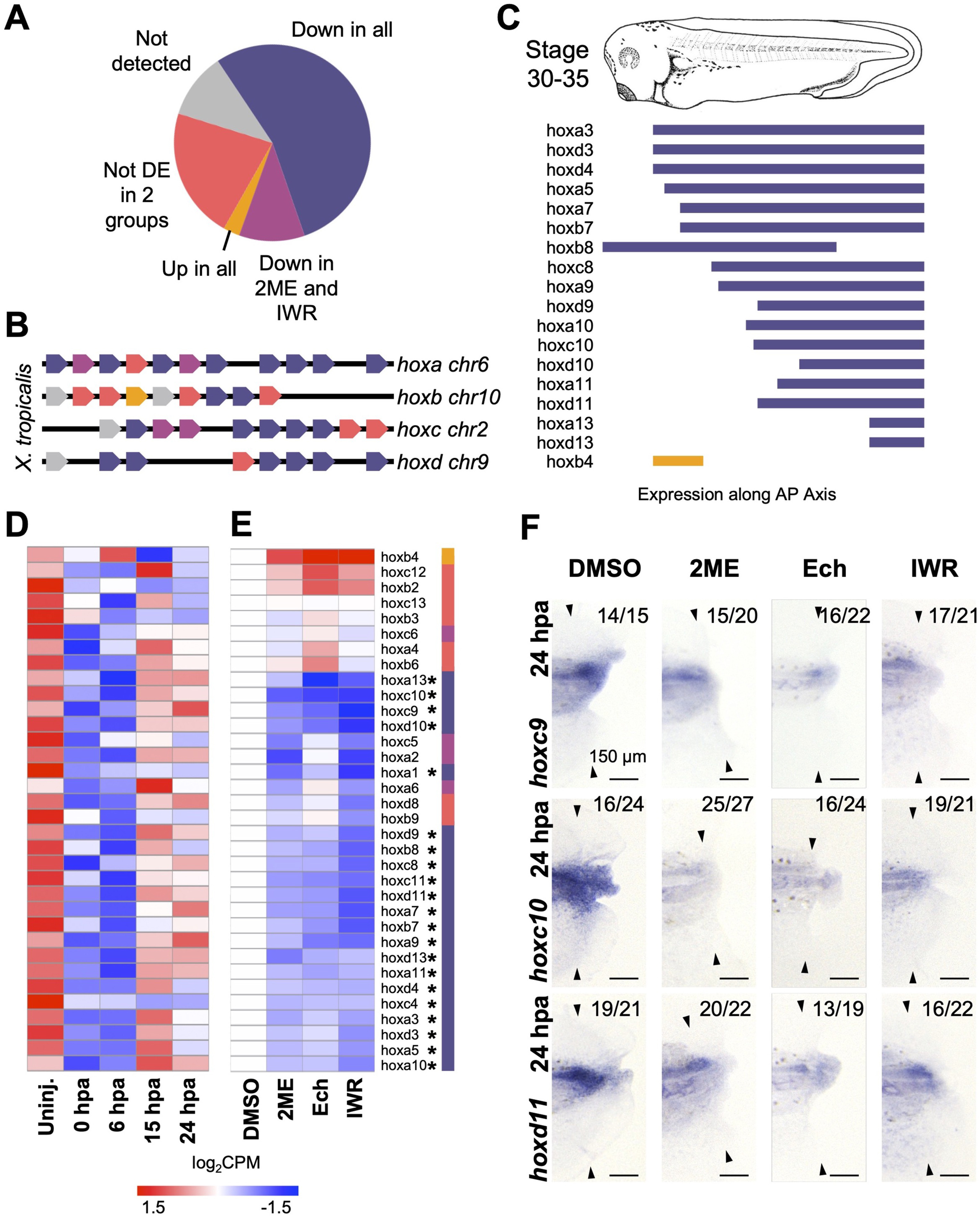
Fig. 3. Posterior hox gene expression in regeneration requires Hif1α and Wnt. A) Pie chart of hox gene expression changes following 2ME, Ech, or IWR treatment. B) Schematic representation of hox gene organization in Xenopus. Color coding is as in (A). C) Schematic depicting hox gene expression in tailbud stage tadpoles. Color coding is as in (A). Boundaries were determined by lining up in situ expression patterns from Xenbase at the noted stages and using structural landmarks to determine the anterior and posterior domains. D) Heatmap displaying all detected hox genes across a regeneration timecourse. E) Heatmap displaying all detected hox genes clustered by expression. Genes significantly differentially expressed in all treatments are indicated by â. F) in situ hybridization for selected hox genes at 24hpa following treatment with DMSO, 2ME, Ech, or IWR. Arrowheads indicate amputation plane. Scale bars in E are 150 âμm. |
|
|
Fig. 4. Hif1α directs WRE activity in regeneration. A) Heatmap displaying genes of the Wnt signaling pathway ordered by expression in IWR and sorted by position in pathway. Genes differentially expressed in all treatments are indicated by â. B) Timecourse of WRE-driven GFP transcript in pbin7:GFP tadpoles via in situ hybridization. C) Visualization of GFP transcripts at 24hpa following treatment with DMSO, 2ME, Ech, or IWR. D) Heatmap displaying posterior neural patterning Wnt target genes. Genes differentially expressed in all treatments are indicated by â. Indicated numbers in C represent number of tails with prevented phenotype over total number assayed. Scale bars in BâC are 150 âμm. Arrowheads indicate amputation plane. |
|
|
Fig. 5. Hif1α regulates WRE expression and AP patterning at neurula stages. A) Dorsal and lateral views of in situ hybridization for snai2 in a stage 23 embryo injected unilaterally with hif1α morpholino. Miniruby fluorescent tracer was used to identify the injected side (dorsal view). snai2 expression in the migrating neural crest streams is reduced on the injected side, noted with white arrowheads. B) Control and 5 âng hif1α morpholino injected tails at 72hpa. C) Tracer and 10 âng vivo-hif1α morpholino injected tails at 72hpa. D) Length of regenerated tissue normalized to average control length in control, 5 âng, and 10 âng hif1α morpholino injected tails at 72hpa. E) Regeneration score for control, 5 âng, and 10 âng hif1α morpholino injected tails at 72hpa. F) Length of regenerated tissue normalized to average tracer-only length in tracer and 10 âng vivo-hif1α morpholino injected tails at 72hpa. G) Regeneration score for tracer-only and 10 âng vivo-hif1α morpholino injected tails at 72hpa. Legend as in (E). H) Dorsal views of in situ hybridization for pbin7:GFP, sox2, otx2, and en2 in stage 18â20 embryos. Uninjected controls (upper panels) and stage matched, unilaterally injected Hif1α morphants (lower panels) are shown. Morpholino injected side is marked with â in each lower panel. Scale bars in A, H are 150 âμm and in C,D are 100 âμm. |
|
|
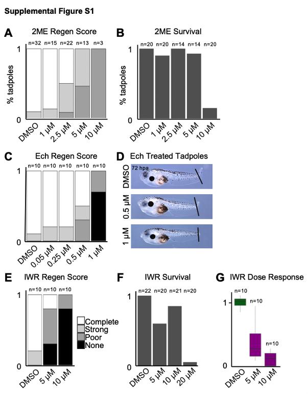
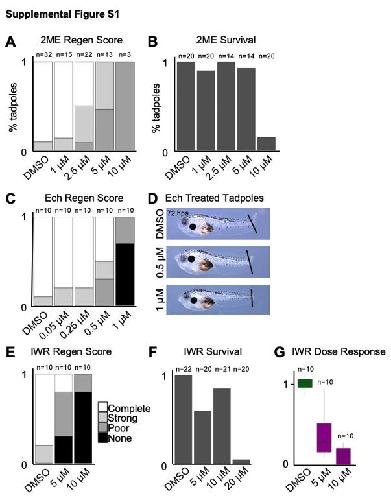
Supplemental Figure S1: Optimization of small molecule treatments for Xenopus tropicalis tail regeneration A,C,E) Regeneration scores binned to complete (full tail regeneration), strong (incomplete fin regeneration), poor (very little regeneration), or none across different concentrations of 2ME (A), Ech (C), and IWR (E). B,F) Percentage of tadpoles alive at 72hpa following treatment with different concentrations of 2ME (B) and IWR (F). D) Images of tadpoles at 72hpa following treatment with DMSO or Ech. The highest concentration of Ech tested results in curling of the fin epidermis and unhealthy tadpoles.G) Quantification of regeneration length normalized to DMSO clutchmates across dose curves for IWR. |
|
|
Supplemental Figure S2: RNA-seq reveals regeneration induced changes in gene expression and Hif1α and Wnt dependent genes A) MDS plot depicting relationship between samples including 0hpa. B) Selected GO terms from PANTHER gene ontology enrichment of all 3259 genes differentially expressed in all 3 treatments relative to DMSO, plotted by -log10FDR. C) Venn diagram showing overlap in injury induced genes (log2FC(0hpa/ DMSO24hpa) < -0.2 and FDR < 0.05) downregulated by treatments (FDR < 0.05 and log2FC < -0.2). |
|
|
Supplemental Figure S3: pbin7:GFP transcripts are uniquely detected in transgenic animals and axial expression declines over regenerative time A) In situ hybridization for pbin7:GFP in WT and transgenic tadpoles. There is no detected transcript in the WT while the transgenic have patterns of expression as previously described. B) Expression in the whole tadpole from 0 to 72hpa. Axial staining declines broadly while staining in the regenerating tissue is prominently seen at 72hpa. Staining in the anterior tail tissue declines in the time between amputation (stage 41) and 72hpa (equivalent to stage 46). All transgenic tadpoles can be identified at NF stage 41 by staining in the brain. |
References [+] :
Barriga,
The hypoxia factor Hif-1α controls neural crest chemotaxis and epithelial to mesenchymal transition.
2013, Pubmed,
Xenbase
Barriga, The hypoxia factor Hif-1α controls neural crest chemotaxis and epithelial to mesenchymal transition. 2013, Pubmed , Xenbase
Beck, Studying regeneration in Xenopus. 2012, Pubmed , Xenbase
Beck, Molecular pathways needed for regeneration of spinal cord and muscle in a vertebrate. 2003, Pubmed , Xenbase
Borday, An atlas of Wnt activity during embryogenesis in Xenopus tropicalis. 2018, Pubmed , Xenbase
Bowes, Xenbase: gene expression and improved integration. 2010, Pubmed , Xenbase
Bray, Near-optimal probabilistic RNA-seq quantification. 2016, Pubmed
Brivanlou, Expression of an engrailed-related protein is induced in the anterior neural ectoderm of early Xenopus embryos. 1989, Pubmed , Xenbase
Cazet, Generic injuries are sufficient to induce ectopic Wnt organizers in Hydra. 2021, Pubmed
Chamorro, FGF-20 and DKK1 are transcriptional targets of beta-catenin and FGF-20 is implicated in cancer and development. 2005, Pubmed , Xenbase
Chang, Transcriptional dynamics of tail regeneration in Xenopus tropicalis. 2017, Pubmed , Xenbase
Chen, Small molecule-mediated disruption of Wnt-dependent signaling in tissue regeneration and cancer. 2009, Pubmed
Chen, Hypoxic microenvironment within an embryo induces apoptosis and is essential for proper morphological development. 1999, Pubmed
Christen, Regeneration-specific expression pattern of three posterior Hox genes. 2003, Pubmed , Xenbase
Dodd, Axon guidance and the patterning of neuronal projections in vertebrates. 1988, Pubmed , Xenbase
Erickson, Learning from regeneration research organisms: The circuitous road to scar free wound healing. 2018, Pubmed
Ferreira, Early redox activities modulate Xenopus tail regeneration. 2018, Pubmed , Xenbase
Godwin, Macrophages are required for adult salamander limb regeneration. 2013, Pubmed
Gurley, Beta-catenin defines head versus tail identity during planarian regeneration and homeostasis. 2008, Pubmed
Haremaki, Integration of multiple signal transducing pathways on Fgf response elements of the Xenopus caudal homologue Xcad3. 2003, Pubmed , Xenbase
Harris, Localized epigenetic silencing of a damage-activated WNT enhancer limits regeneration in mature Drosophila imaginal discs. 2016, Pubmed
Ivankovic, Model systems for regeneration: planarians. 2019, Pubmed
Iyer, Cellular and developmental control of O2 homeostasis by hypoxia-inducible factor 1 alpha. 1998, Pubmed
Kaidi, Interaction between beta-catenin and HIF-1 promotes cellular adaptation to hypoxia. 2007, Pubmed
Kakebeen, Chromatin accessibility dynamics and single cell RNA-Seq reveal new regulators of regeneration in neural progenitors. 2020, Pubmed , Xenbase
Kakebeen, More Than Just a Bandage: Closing the Gap Between Injury and Appendage Regeneration. 2019, Pubmed , Xenbase
Kawakami, Wnt/beta-catenin signaling regulates vertebrate limb regeneration. 2006, Pubmed , Xenbase
Khokha, Techniques and probes for the study of Xenopus tropicalis development. 2002, Pubmed , Xenbase
Kiecker, A morphogen gradient of Wnt/beta-catenin signalling regulates anteroposterior neural patterning in Xenopus. 2001, Pubmed , Xenbase
Kintner, Monoclonal antibodies identify blastemal cells derived from dedifferentiating limb regeneration. , Pubmed , Xenbase
Kjolby, Genome-wide identification of Wnt/β-catenin transcriptional targets during Xenopus gastrulation. 2017, Pubmed , Xenbase
Kondo, Comprehensive analyses of hox gene expression in Xenopus laevis embryos and adult tissues. 2017, Pubmed , Xenbase
Kong, Echinomycin, a small-molecule inhibitor of hypoxia-inducible factor-1 DNA-binding activity. 2005, Pubmed
Lea, Temporal and spatial expression of FGF ligands and receptors during Xenopus development. 2009, Pubmed , Xenbase
Li, The cellular and molecular mechanisms of tissue repair and regeneration as revealed by studies in Xenopus. 2016, Pubmed , Xenbase
Lin, Requirement for Wnt and FGF signaling in Xenopus tadpole tail regeneration. 2008, Pubmed , Xenbase
Liu, Heterogeneous nuclear ribonucleoprotein K, an RNA-binding protein, is required for optic axon regeneration in Xenopus laevis. 2012, Pubmed , Xenbase
Love, Amputation-induced reactive oxygen species are required for successful Xenopus tadpole tail regeneration. 2013, Pubmed , Xenbase
Luo, β‑catenin nuclear translocation induced by HIF‑1α overexpression leads to the radioresistance of prostate cancer. 2018, Pubmed
Mabjeesh, 2ME2 inhibits tumor growth and angiogenesis by disrupting microtubules and dysregulating HIF. 2003, Pubmed
Maden, The homeotic transformation of tails into limbs in Rana temporaria by retinoids. 1993, Pubmed , Xenbase
Majmundar, HIF modulation of Wnt signaling regulates skeletal myogenesis in vivo. 2015, Pubmed
Mancilla, Neural crest formation in Xenopus laevis: mechanisms of Xslug induction. 1996, Pubmed , Xenbase
Marques, Model systems for regeneration: zebrafish. 2019, Pubmed
Mi, PANTHER version 14: more genomes, a new PANTHER GO-slim and improvements in enrichment analysis tools. 2019, Pubmed
Movafagh, Regulation of hypoxia-inducible factor-1a by reactive oxygen species: new developments in an old debate. 2015, Pubmed
Nagao, HIF-1alpha signaling upstream of NKX2.5 is required for cardiac development in Xenopus. 2008, Pubmed , Xenbase
Northrop, Dorsal-ventral differences in Xcad-3 expression in response to FGF-mediated induction in Xenopus. 1994, Pubmed , Xenbase
Pannese, The Xenopus homologue of Otx2 is a maternal homeobox gene that demarcates and specifies anterior body regions. 1995, Pubmed , Xenbase
Petersen, A wound-induced Wnt expression program controls planarian regeneration polarity. 2009, Pubmed
Phipps, Model systems for regeneration: Xenopus. 2020, Pubmed , Xenbase
Pirotte, Reactive Oxygen Species in Planarian Regeneration: An Upstream Necessity for Correct Patterning and Brain Formation. 2015, Pubmed
Ramirez, A Regulatory Program for Initiation of Wnt Signaling during Posterior Regeneration. 2020, Pubmed
Robinson, edgeR: a Bioconductor package for differential expression analysis of digital gene expression data. 2010, Pubmed
Rohwer, Non-canonical HIF-1 stabilization contributes to intestinal tumorigenesis. 2019, Pubmed
Romero, Damage-induced reactive oxygen species enable zebrafish tail regeneration by repositioning of Hedgehog expressing cells. 2018, Pubmed
Schindelin, Fiji: an open-source platform for biological-image analysis. 2012, Pubmed
Simkin, Macrophages are necessary for epimorphic regeneration in African spiny mice. 2017, Pubmed
Slack, Cellular and molecular mechanisms of regeneration in Xenopus. 2004, Pubmed , Xenbase
Strand, Wnt/β-catenin signaling promotes regeneration after adult zebrafish spinal cord injury. 2016, Pubmed
Thomas, PANTHER: a library of protein families and subfamilies indexed by function. 2003, Pubmed
Thummel, Both Hoxc13 orthologs are functionally important for zebrafish tail fin regeneration. 2007, Pubmed
Tran, Design and use of transgenic reporter strains for detecting activity of signaling pathways in Xenopus. 2014, Pubmed , Xenbase
Tseng, Tail regeneration in Xenopus laevis as a model for understanding tissue repair. 2008, Pubmed , Xenbase
Večeřa, Neural Differentiation Is Inhibited through HIF1α/β-Catenin Signaling in Embryoid Bodies. 2017, Pubmed
Wehner, Wnt/β-catenin signaling defines organizing centers that orchestrate growth and differentiation of the regenerating zebrafish caudal fin. 2014, Pubmed
Young, Spalt-like 4 promotes posterior neural fates via repression of pou5f3 family members in Xenopus. 2014, Pubmed , Xenbase
