XB-ART-58804
J Biol Chem
2022 Feb 01;2982:101586. doi: 10.1016/j.jbc.2022.101586.
Show Gene links
Show Anatomy links
Uncoupling the BMP receptor antagonist function from the WNT agonist function of R-spondin 2 using the inhibitory peptide dendrimer RWd.
???displayArticle.abstract???
Signaling by bone morphogenetic proteins (BMPs) plays pivotal roles in embryogenesis, adult tissue homeostasis, and disease. Recent studies revealed that the well-established WNT agonist R-spondin 2 (RSPO2) is also a BMP receptor (BMP receptor type 1A) antagonist, with roles in early Xenopus embryogenesis and human acute myeloid leukemia (AML). To uncouple the BMP antagonist function from the WNT agonist function and to promote development of AML therapeutics, here we identified a 10-mer peptide (RW) derived from the thrombospondin 1 domain of RSPO2, which specifically prevents binding between RSPO2 and BMP receptor type 1A without altering WNT signaling. We also show that a corresponding RW dendrimer (RWd) exhibiting improved half-life relieves inhibition of BMP receptor signaling by RSPO2 in human AML cells, reduces cell growth, and induces differentiation. Moreover, microinjection of RWd in Xenopus embryos ventralizes the dorsoventral embryonic patterning by upregulating BMP signaling without affecting WNT signaling. Our study corroborates the function of RSPO2 as a BMP receptor antagonist and provides a proof of concept for pharmacologically uncoupling BMP antagonist from WNT agonist functions of RSPO2 using the inhibitor peptide RWd with enhanced target selectivity and limited side effects.
???displayArticle.pubmedLink??? 35032551
???displayArticle.pmcLink??? PMC8842081
???displayArticle.link??? J Biol Chem
Species referenced: Xenopus tropicalis
Genes referenced: acvr1 acvr2a acvr2b bmp4 bmpr1a bmpr2 crisp1.3 furin lgr4 lrp6 mapk14 rnf43 rspo2 rspo3 runx1 sdc2 smad1 szl thbs1 wnt3a znrf3
GO keywords: Wnt signaling pathway [+]
???displayArticle.antibodies??? Ctnnb1 Ab1 Mapk1 Ab1 MapK1 Ab5 Smad1 Ab13 Smad1 Ab8 Tuba4a Ab3
???displayArticle.disOnts??? acute myeloid leukemia
???attribute.lit??? ???displayArticles.show???
|
|
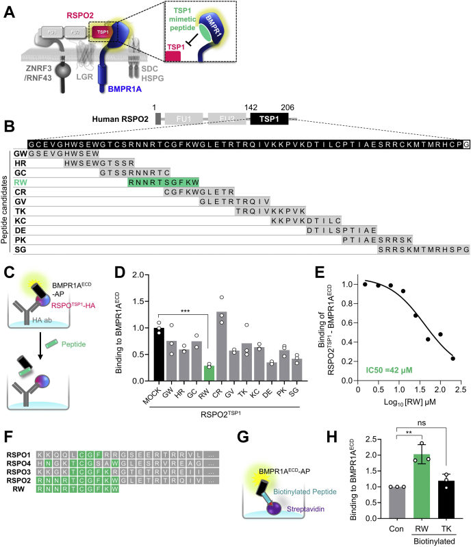
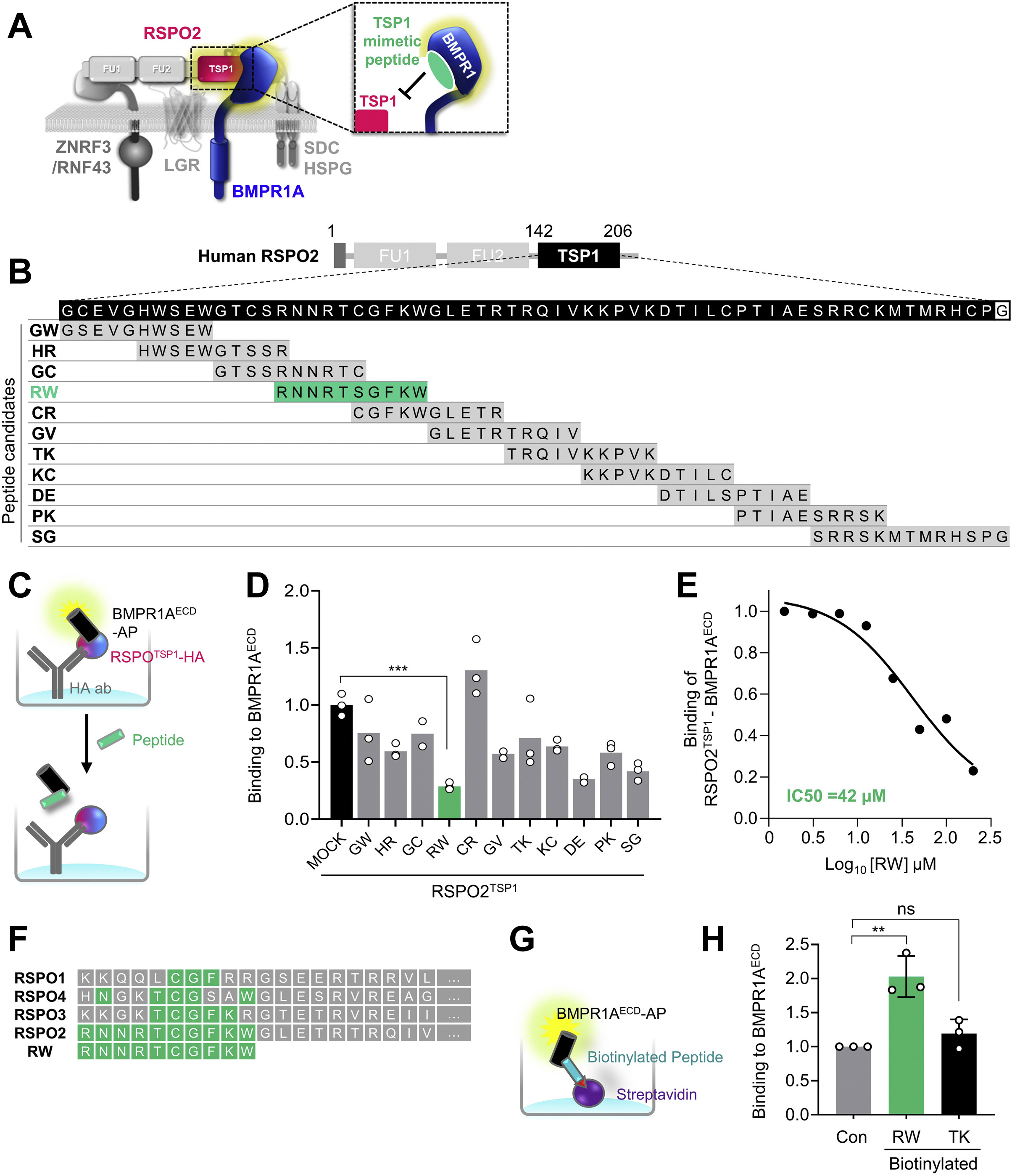
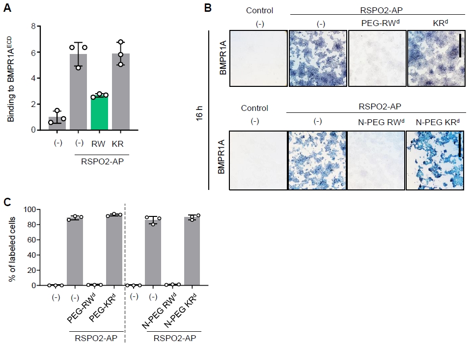
Figure 1Design and validation of peptide to block RSPO2âBMPR1A interaction. A, scheme for design of RSPO2TSP1-derived peptide to block RSPO2 access to BMPR1AECD for interaction. B, amino acid sequence of human RSPO2TSP1 domain (amino acids 142â206; black boxes) and overlapping peptide candidates derived from the TSP1 domain. About 11 peptides consisting of 10 to 14 amino acids were designed with 5 mer offset. Designated names of corresponding peptides are indicated on the left side. Note that cysteine residues in the middle of each peptide were exchanged into serine residues for synthesis. C, scheme for in vitro competitive binding assay of (D). HA-fused RSPO2TSP1 were treated on anti-HA antibody-coated plate as baits, followed by AP-fused BMPR1AECD treatment for 3 h with or without 100 μM of peptide candidates. Binding between RSPO2TSP1 and BMPR1AECD was detected with AP activity. D, in vitro binding assay for RSPO2TSP1 and BMPR1AECD interaction competing with overlapping peptides. Note that RW peptide exhibited the strongest inhibition for RSPO2TSP1âBMPR1A binding. n = 2 to 3 experimental replicates. Data are displayed as means ± SD. ns; âââp < 0.001 from two-tailed unpaired t test. E, IC50 curve for RW peptide to inhibit RSPO2TSP1âBMPR1AECD interaction. Note that IC50 of RW for RSPO2TSP1âBMPR1AECD is 42 μM. F, amino acid sequence alignment of human RSPO1â4 with RW peptide. Conserved amino acids are indicated with green boxes. G, scheme for in vitro binding assay to analyze direct binding between RW peptide and BMPR1AECD in (G). Biotinylated RW or TK peptide was treated on streptavidin-coated plate as a bait, followed by BMPR1AECDâAP treatment. Binding of peptide-BMPR1AECD was detected with AP activity. H, in vitro binding assay showing direct RW and BMPR1AECD interaction. n = 3 experimental replicates. Data are displayed as means ± SD. ns; ââp < 0.01 from two-tailed unpaired t test. AP, alkaline phosphatase; BMPR1A, BMP receptor type 1A; BMPR1AECD, extracellular domain of BMPR1A; FU, furin domain; HSPG, heparin sulfate proteoglycan; ns, not significant; RSPO2, R-spondin 2; RSPO2TSP1, TSP1 domain of RSPO2; SDC, syndecan; TSP1, thrombospondin 1 domain. |
|
|
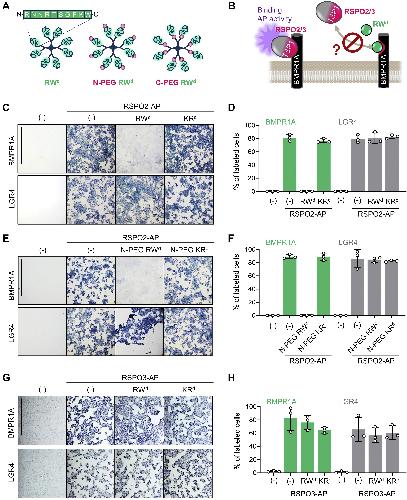
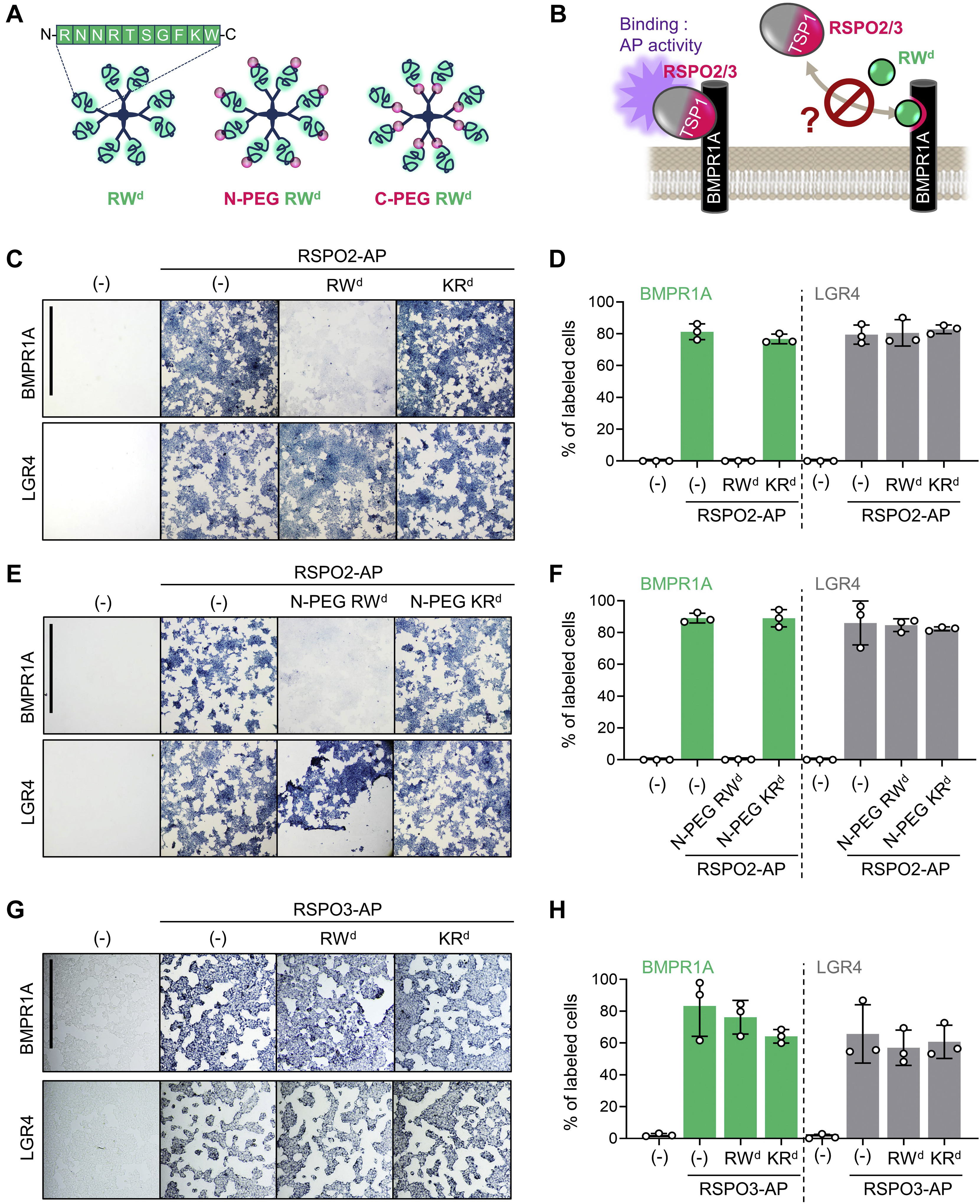
Figure 2RW dendrimer blocks RSPO2âBMPR1A interaction at the cell membrane. A, cartoons illustrating three different RW dendrimers used in the study. B, scheme for cell surfaceâbinding assay in (CâH). Cells were transfected with BMPR1A or LGR4 DNA and treated with RSPO2/3-AP with or without 20 μM dendrimers for 3 h as indicated. Binding was detected as purple stain on cell surface by chromogenic AP assay. C, images of cells transfected with DNA and treated with RSPO2-AP and 20 μM non-PEGylated dendrimers as indicated. Data show a representative from three independent experiments. The scale bar represents 1 mm. D, quantification of (C). n = 3 biologically independent samples. Data are displayed as means ± SD. E, images of cells transfected with DNA and treated with RSPO2-AP and 20 μM N-PEGylated dendrimers as indicated. Data show a representative from three independent experiments. The scale bar represents 1 mm. F, quantification of (E). n = 3 biologically independent samples. Data are displayed as means ± SD. G, images of cells transfected with DNA and treated with RSPO3-AP and 20 μM non-PEGylated dendrimers as indicated. Data show a representative from three independent experiments. The scale bar represents 0.5 mm. H, quantification of (G). n = 3 biologically independent samples. Data are displayed as means ± SD. AP, alkaline phosphatase; BMPR1A, BMP receptor type 1A; LGR4, leucine-rich repeat containing G proteinâcoupled receptor 4; PEG, PEGylation; RSPO2, R-spondin 2. |
|
|
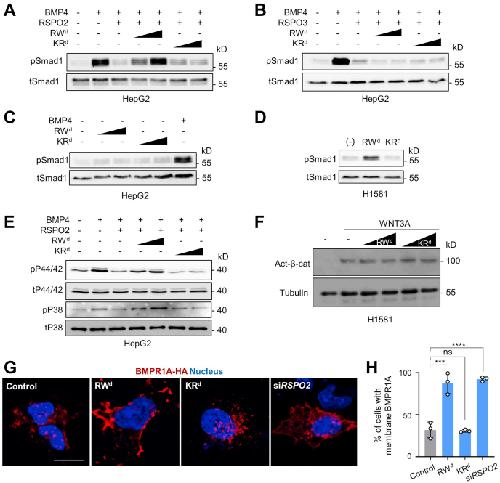
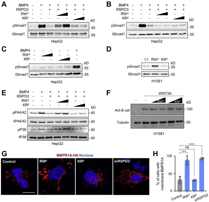
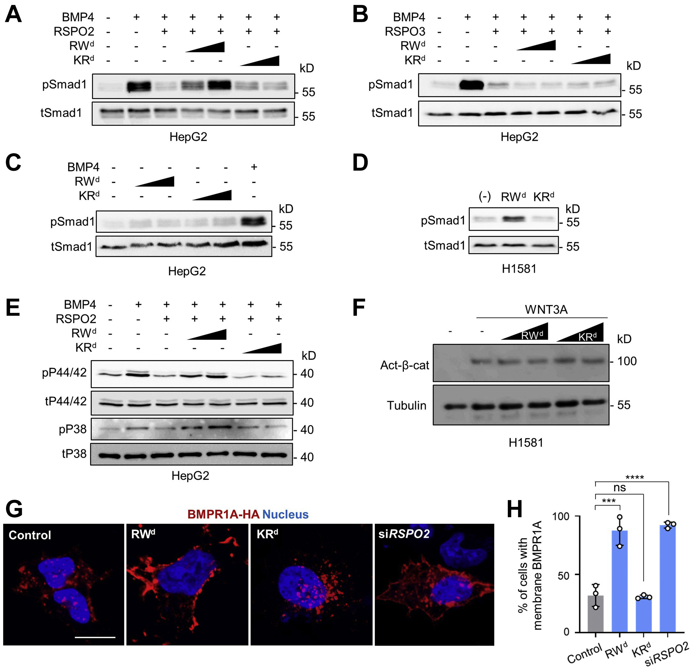
Figure 3RW dendrimer augments BMP4âBMPR1A signaling. A, Western blot analysis of phosphorylated Smad1 (pSmad1) and total Smad1 (tSmad1) in HEPG2 cells stimulated by BMP4, treated with or without RSPO2 and 0.5 μM dendrimers for 1 h as indicated. Cells were starved 3 h before the stimulation. B, Western blot analysis of pSmad1 and tSmad1 in HEPG2 cells stimulated by BMP4, treated with or without RSPO3 and 0.5 μM dendrimers for 1 h as indicated. Cells were starved 3 h before the stimulation. C, Western blot analysis of pSmad1 and tSmad1 in HEPG2 cells treated with or without 0.5 μM dendrimers for 3 days as indicated. BMP4 was treated as a control. Cells were starved 6 h before the stimulation. D, Western blot analysis of pSmad1 and tSmad1 in H1581 cells treated with or without 0.5 μM dendrimers for 3 days as indicated. E, Western blot analysis of phosphorylated P38 (pP38), phosphorylated P44/42 (pP44/42), total P38 (tP38), and total P44/42 (tP44/42) MAP kinases in HEPG2 cells stimulated by BMP4, treated with or without RSPO2 and 0.5 μM dendrimers for 1 h as indicated. Cells were starved overnight before the stimulation. F, Western blot analysis of activated β-catenin in H1581 cells treated with WNT3A and 0.5 μM dendrimers as indicated. Tubulin was used as a control. G, immunofluorescence in H1581 cells transfected with BMPR1A-HA upon 0.5 μM RW and KR dendrimer treatment or siRSPO2 treatment for 3 days. BMPR1A (red) was stained against HA antibody. The scale bar represents 20 μm. H, quantification of cells harboring membrane-localized BMPR1A from (G). BMP4, bone morphogenetic protein 4; BMPR1A, BMP receptor type 1A; HA, hemagglutinin; HEPG2, human hepatocellular carcinoma cell line; MAP, mitogen-activated protein; RSPO2, R-spondin 2; Smad, small mothers against decapentaplegic. |
|
|
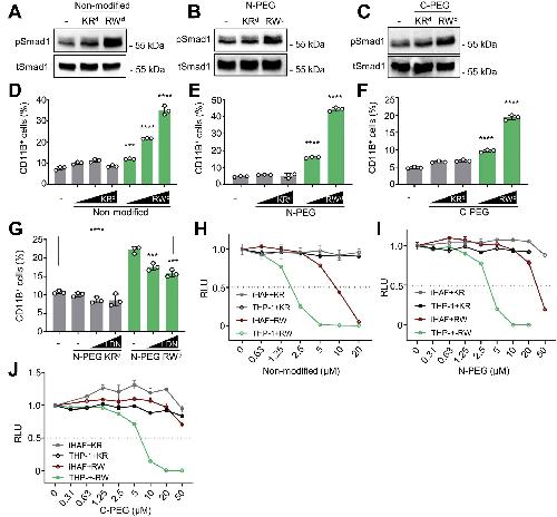
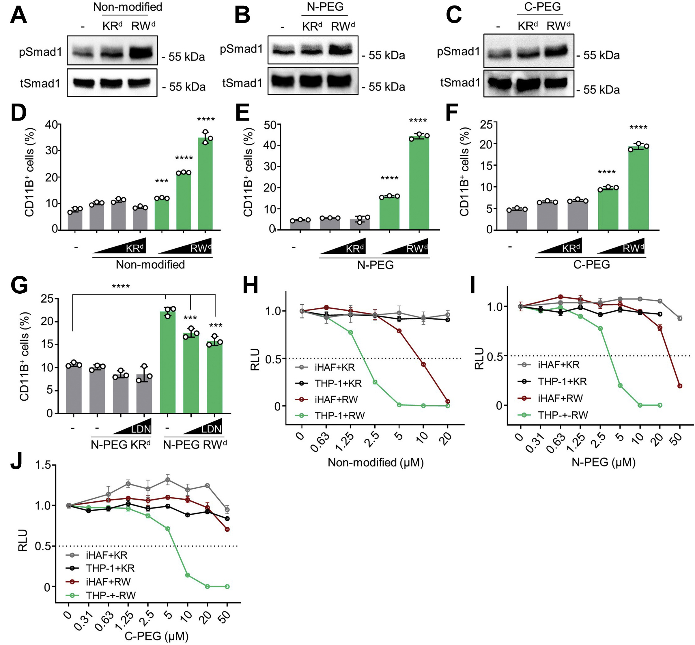
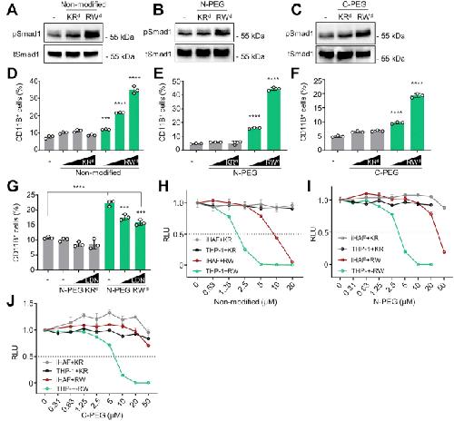
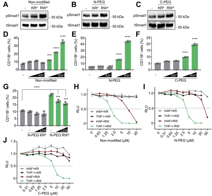
Figure 4RW dendrimers induce THP-1 differentiation and growth inhibition. AâC, Western blot analysis of phosphorylated Smad1 (pSmad1) and total Smad1 (tSmad1) in THP-1 cells stimulated by dendrimers for 3 days as indicated. A, cells were treated with 0.5 μM nonmodified dendrimer. B, cells were treated with 0.5 μM N-PEG dendrimer. C, cells were treated with 2.0 μM C-PEG dendrimer. DâF, quantification of CD11B+ THP-1 cells in the flow cytometry analysis. D, cells were treated with 0.5/1.0/1.5 μM nonmodified dendrimer for 3 days (E), cells were treated with 2.0/3.0 μM N-PEG dendrimer for 3 days (F), and cells were treated with 3.0/4.0 μM C-PEG dendrimer for 3 days. CD11Bâ cells were defined by the staining of isotype-matched control antibody. G, quantification of CD11B+ THP-1 cells in the flow cytometry analysis. Cells were treated with 2.0 μM N-PEG dendrimer for 3 days. After costimulation with 0.5/1.0 μM LDN-193189 for 24 h, cells were harvested for a flow cytometry analysis. HâJ, cell viability assay of THP-1 and iHAF cells upon dendrimer treatment. THP-1 and iHAF cells were incubated with increasing amounts of dendrimers for 48 h. Cell viability was measured with a luminescent-based assay. iHAF, immortalized human adult fibroblast cell line; RLU, relative light unit; Smad, small mothers against decapentaplegic. |
|
|
Figure 5RW dendrimer increases BMP signaling during Xenopus embryogenesis independently of WNT signaling. A, amino acid sequence comparison of RSPO2 TSP1 domain in human, mouse, and Xenopus. Note that RW peptide sequence derived from human RSPO2 is highly conserved among species (green boxes). B, microinjection strategy for (CâH). Emulsion of RWd or KRd was injected into the blastocoel of stage 9 Xenopus tropicalis embryos and cultured until tailbud (stage 28) (C and D) or harvested at gastrulae and neurulae (stage 11; E and F; stage 18, G and H). bmp4 mRNA was injected radially at four-cell stage embryos as a control. C, representative phenotypes of Xenopus tropicalis tailbud (stage 28) injected as indicated. Dashed lines, head size. Arrowheads, enlarged ventral structure. Note that RWd-injected tailbud phenocopies bmp4 overexpressed tailbud. The scale bar represents 1 mm. D, quantification of embryonic phenotypes shown in (C). âVentralizedâ represents embryos with both small head and enlarged ventral structure, reminiscent of BMP hyperactivation. âShort axisâ refers to embryos with shorter body length, unrelated to BMP signaling. n = number of embryos. E, in situ hybridization of sizzled in Xenopus gastrulae (stage 11, dorsal to the top, vegetal view) injected as indicated. Dashed line, sizzled expressing area. The scale bar represents 0.5 mm. F, quantification of sizzled expression shown in (E). Data are pooled from two independent experiments. n = number of embryos. G and H, BMP-(vent2) reporter assay (G) and WNT-(TOPFlash) reporter assay (H) with Xenopus tropicalis neurulae (stage 18) injected with reporter plasmids at stage 3 and then injected with dendrimers at stage 9 as indicated or simultaneously injected with bmp4 mRNA or lrp6 morpholino (MO). Data are biological replicates. n = biologically independent samples and data are displayed as means ± SD, with unpaired t test. ns, not significant. ââp < 0.01, ââââp < 0.0001 from two-tailed unpaired t test. I, model showing the mode of action for RWd to intervene RSPO2âBMPR1A and modulate BMP signaling. BMP, bone morphogenetic protein; BMPR1A, BMP receptor type 1A; D, dorsal; RSPO2, R-spondin 2; RWd, RW dendrimer; TSP1, thrombospondin 1; V, ventral. |
|
|
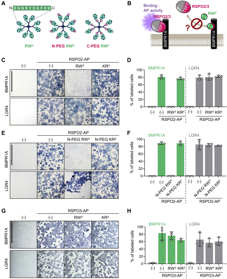
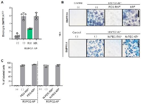
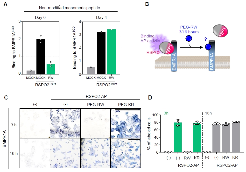
Figure S1. Monomeric RW peptide has low stability. (A) In vitro competitive binding assay for RSPO2TSP1 and BMPR1AECD interaction upon monomeric peptide treatment as indicated. 50 μM peptides were reconstituted and immediately treated (Day 0) or treated after 4 days of storage (Day 4). Binding was detected with AP activity. (B) Scheme for cell surface binding assay in (C-D). Cells were transfected with BMPR1A DNA, and treated with RSPO2-AP with or without PEGylated peptides for 3 hours or 16 hours as indicated. Binding was detected as purple stain on cell surface by chromogenic AP assay. (C) Images of cells transfected and treated with 50 μM peptides as indicated. Data shows a representative from three independent experiments. Scale bar, 0.5 mm. (D) Quantification of (C). |
|
|
Figure S2. Dendrimerization of RW peptide increased stability to block RSPO2-BMPR1A interaction. (A) In vitro competitive binding assay for RSPO2TSP1 and BMPR1AECD interaction with peptide treatment as indicated. Binding was detected with AP activity. (B) Cell surface binding assay in HEK293T cells. Cells were transfected with BMPR1A DNA, followed by treatment with RSPO2-AP and 20 μM non-PEGylated or PEGylated dendrimers for 15 hours as indicated. Binding was detected as purple stain on cell surface by chromogenic AP assay. Note that dendrimerized peptide is still able to block RSPO2-BMPR1A interaction with long-term treatment. Data shows a representative from three independent experiments. Scale bar, 0.5 mm. (C) Quantification of (B). Data are experimental replicates and displayed as means ± SD. |
|
|
Figure S3. RW dendrimers did not affect WNT signaling in THP-1 cells. (A-B) Western blot analysis of phosphorylated Smad1 (pSmad1) and total Smad1 (tSmad1) in Doxinducible shControl and shRSPO2 THP-1 cells treated with Dox and 0.5 μM non-modified dendrimers as indicated. (C-D) Western blot analysis of active β-catenin (act-β-cat) and loading control (Tub, α-Tubulin) in THP-1 cells stimulated by dendrimers for 3 days as indicated. (C), cells were treated with 0.5/1.0 μM non-modified dendrimer. (D), cells were treated with 1.0/2.0 μM N-PEG dendrimer. |
|
|
Figure 1. Design and validation of peptide to block RSPO2–BMPR1A interaction.A, scheme for design of RSPO2TSP1-derived peptide to block RSPO2 access to BMPR1AECD for interaction. B, amino acid sequence of human RSPO2TSP1 domain (amino acids 142–206; black boxes) and overlapping peptide candidates derived from the TSP1 domain. About 11 peptides consisting of 10 to 14 amino acids were designed with 5 mer offset. Designated names of corresponding peptides are indicated on the left side. Note that cysteine residues in the middle of each peptide were exchanged into serine residues for synthesis. C, scheme for in vitro competitive binding assay of (D). HA-fused RSPO2TSP1 were treated on anti-HA antibody-coated plate as baits, followed by AP-fused BMPR1AECD treatment for 3 h with or without 100 μM of peptide candidates. Binding between RSPO2TSP1 and BMPR1AECD was detected with AP activity. D, in vitro binding assay for RSPO2TSP1 and BMPR1AECD interaction competing with overlapping peptides. Note that RW peptide exhibited the strongest inhibition for RSPO2TSP1–BMPR1A binding. n = 2 to 3 experimental replicates. Data are displayed as means ± SD. ns; ∗∗∗p < 0.001 from two-tailed unpaired t test. E, IC50 curve for RW peptide to inhibit RSPO2TSP1–BMPR1AECD interaction. Note that IC50 of RW for RSPO2TSP1–BMPR1AECD is 42 μM. F, amino acid sequence alignment of human RSPO1–4 with RW peptide. Conserved amino acids are indicated with green boxes. G, scheme for in vitro binding assay to analyze direct binding between RW peptide and BMPR1AECD in (G). Biotinylated RW or TK peptide was treated on streptavidin-coated plate as a bait, followed by BMPR1AECD–AP treatment. Binding of peptide-BMPR1AECD was detected with AP activity. H, in vitro binding assay showing direct RW and BMPR1AECD interaction. n = 3 experimental replicates. Data are displayed as means ± SD. ns; ∗∗p < 0.01 from two-tailed unpaired t test. AP, alkaline phosphatase; BMPR1A, BMP receptor type 1A; BMPR1AECD, extracellular domain of BMPR1A; FU, furin domain; HSPG, heparin sulfate proteoglycan; ns, not significant; RSPO2, R-spondin 2; RSPO2TSP1, TSP1 domain of RSPO2; SDC, syndecan; TSP1, thrombospondin 1 domain. |
|
|
Figure 2. RW dendrimer blocks RSPO2–BMPR1A interaction at the cell membrane.A, cartoons illustrating three different RW dendrimers used in the study. B, scheme for cell surface–binding assay in (C–H). Cells were transfected with BMPR1A or LGR4 DNA and treated with RSPO2/3-AP with or without 20 μM dendrimers for 3 h as indicated. Binding was detected as purple stain on cell surface by chromogenic AP assay. C, images of cells transfected with DNA and treated with RSPO2-AP and 20 μM non-PEGylated dendrimers as indicated. Data show a representative from three independent experiments. The scale bar represents 1 mm. D, quantification of (C). n = 3 biologically independent samples. Data are displayed as means ± SD. E, images of cells transfected with DNA and treated with RSPO2-AP and 20 μM N-PEGylated dendrimers as indicated. Data show a representative from three independent experiments. The scale bar represents 1 mm. F, quantification of (E). n = 3 biologically independent samples. Data are displayed as means ± SD. G, images of cells transfected with DNA and treated with RSPO3-AP and 20 μM non-PEGylated dendrimers as indicated. Data show a representative from three independent experiments. The scale bar represents 0.5 mm. H, quantification of (G). n = 3 biologically independent samples. Data are displayed as means ± SD. AP, alkaline phosphatase; BMPR1A, BMP receptor type 1A; LGR4, leucine-rich repeat containing G protein–coupled receptor 4; PEG, PEGylation; RSPO2, R-spondin 2. |
|
|
Figure 3. RW dendrimer augments BMP4–BMPR1A signaling.A, Western blot analysis of phosphorylated Smad1 (pSmad1) and total Smad1 (tSmad1) in HEPG2 cells stimulated by BMP4, treated with or without RSPO2 and 0.5 μM dendrimers for 1 h as indicated. Cells were starved 3 h before the stimulation. B, Western blot analysis of pSmad1 and tSmad1 in HEPG2 cells stimulated by BMP4, treated with or without RSPO3 and 0.5 μM dendrimers for 1 h as indicated. Cells were starved 3 h before the stimulation. C, Western blot analysis of pSmad1 and tSmad1 in HEPG2 cells treated with or without 0.5 μM dendrimers for 3 days as indicated. BMP4 was treated as a control. Cells were starved 6 h before the stimulation. D, Western blot analysis of pSmad1 and tSmad1 in H1581 cells treated with or without 0.5 μM dendrimers for 3 days as indicated. E, Western blot analysis of phosphorylated P38 (pP38), phosphorylated P44/42 (pP44/42), total P38 (tP38), and total P44/42 (tP44/42) MAP kinases in HEPG2 cells stimulated by BMP4, treated with or without RSPO2 and 0.5 μM dendrimers for 1 h as indicated. Cells were starved overnight before the stimulation. F, Western blot analysis of activated β-catenin in H1581 cells treated with WNT3A and 0.5 μM dendrimers as indicated. Tubulin was used as a control. G, immunofluorescence in H1581 cells transfected with BMPR1A-HA upon 0.5 μM RW and KR dendrimer treatment or siRSPO2 treatment for 3 days. BMPR1A (red) was stained against HA antibody. The scale bar represents 20 μm. H, quantification of cells harboring membrane-localized BMPR1A from (G). BMP4, bone morphogenetic protein 4; BMPR1A, BMP receptor type 1A; HA, hemagglutinin; HEPG2, human hepatocellular carcinoma cell line; MAP, mitogen-activated protein; RSPO2, R-spondin 2; Smad, small mothers against decapentaplegic. |
|
|
Figure 4. RW dendrimers induce THP-1 differentiation and growth inhibition.A–C, Western blot analysis of phosphorylated Smad1 (pSmad1) and total Smad1 (tSmad1) in THP-1 cells stimulated by dendrimers for 3 days as indicated. A, cells were treated with 0.5 μM nonmodified dendrimer. B, cells were treated with 0.5 μM N-PEG dendrimer. C, cells were treated with 2.0 μM C-PEG dendrimer. D–F, quantification of CD11B+ THP-1 cells in the flow cytometry analysis. D, cells were treated with 0.5/1.0/1.5 μM nonmodified dendrimer for 3 days (E), cells were treated with 2.0/3.0 μM N-PEG dendrimer for 3 days (F), and cells were treated with 3.0/4.0 μM C-PEG dendrimer for 3 days. CD11B− cells were defined by the staining of isotype-matched control antibody. G, quantification of CD11B+ THP-1 cells in the flow cytometry analysis. Cells were treated with 2.0 μM N-PEG dendrimer for 3 days. After costimulation with 0.5/1.0 μM LDN-193189 for 24 h, cells were harvested for a flow cytometry analysis. H–J, cell viability assay of THP-1 and iHAF cells upon dendrimer treatment. THP-1 and iHAF cells were incubated with increasing amounts of dendrimers for 48 h. Cell viability was measured with a luminescent-based assay. iHAF, immortalized human adult fibroblast cell line; RLU, relative light unit; Smad, small mothers against decapentaplegic. |
|
|
Figure 5. RW dendrimer increases BMP signaling during Xenopus embryogenesis independently of WNT signaling.A, amino acid sequence comparison of RSPO2 TSP1 domain in human, mouse, and Xenopus. Note that RW peptide sequence derived from human RSPO2 is highly conserved among species (green boxes). B, microinjection strategy for (C–H). Emulsion of RWd or KRd was injected into the blastocoel of stage 9 Xenopus tropicalis embryos and cultured until tailbud (stage 28) (C and D) or harvested at gastrulae and neurulae (stage 11; E and F; stage 18, G and H). bmp4 mRNA was injected radially at four-cell stage embryos as a control. C, representative phenotypes of Xenopus tropicalis tailbud (stage 28) injected as indicated. Dashed lines, head size. Arrowheads, enlarged ventral structure. Note that RWd-injected tailbud phenocopies bmp4 overexpressed tailbud. The scale bar represents 1 mm. D, quantification of embryonic phenotypes shown in (C). “Ventralized” represents embryos with both small head and enlarged ventral structure, reminiscent of BMP hyperactivation. “Short axis” refers to embryos with shorter body length, unrelated to BMP signaling. n = number of embryos. E, in situ hybridization of sizzled in Xenopus gastrulae (stage 11, dorsal to the top, vegetal view) injected as indicated. Dashed line, sizzled expressing area. The scale bar represents 0.5 mm. F, quantification of sizzled expression shown in (E). Data are pooled from two independent experiments. n = number of embryos. G and H, BMP-(vent2) reporter assay (G) and WNT-(TOPFlash) reporter assay (H) with Xenopus tropicalis neurulae (stage 18) injected with reporter plasmids at stage 3 and then injected with dendrimers at stage 9 as indicated or simultaneously injected with bmp4 mRNA or lrp6 morpholino (MO). Data are biological replicates. n = biologically independent samples and data are displayed as means ± SD, with unpaired t test. ns, not significant. ∗∗p < 0.01, ∗∗∗∗p < 0.0001 from two-tailed unpaired t test. I, model showing the mode of action for RWd to intervene RSPO2–BMPR1A and modulate BMP signaling. BMP, bone morphogenetic protein; BMPR1A, BMP receptor type 1A; D, dorsal; RSPO2, R-spondin 2; RWd, RW dendrimer; TSP1, thrombospondin 1; V, ventral. |
References [+] :
Antebi,
Combinatorial Signal Perception in the BMP Pathway.
2017, Pubmed
Antebi, Combinatorial Signal Perception in the BMP Pathway. 2017, Pubmed
Bracci, Synthetic peptides in the form of dendrimers become resistant to protease activity. 2003, Pubmed
Cai, BMP signaling in vascular diseases. 2012, Pubmed
Carmon, R-spondins function as ligands of the orphan receptors LGR4 and LGR5 to regulate Wnt/beta-catenin signaling. 2011, Pubmed
Chang, Agonists and Antagonists of TGF-β Family Ligands. 2016, Pubmed
Chartier, Therapeutic Targeting of Tumor-Derived R-Spondin Attenuates β-Catenin Signaling and Tumorigenesis in Multiple Cancer Types. 2016, Pubmed
Craik, The future of peptide-based drugs. 2013, Pubmed
Cui, Drug Conjugates of Antagonistic R-Spondin 4 Mutant for Simultaneous Targeting of Leucine-Rich Repeat-Containing G Protein-Coupled Receptors 4/5/6 for Cancer Treatment. 2021, Pubmed
Cunningham, Peptides and peptidomimetics as regulators of protein-protein interactions. 2017, Pubmed
Davenport, Advances in therapeutic peptides targeting G protein-coupled receptors. 2020, Pubmed
David, Contextual determinants of TGFβ action in development, immunity and cancer. 2018, Pubmed
De Kouchkovsky, 'Acute myeloid leukemia: a comprehensive review and 2016 update'. 2016, Pubmed
de Lau, The R-spondin/Lgr5/Rnf43 module: regulator of Wnt signal strength. 2014, Pubmed , Xenbase
De Robertis, The establishment of Spemann's organizer and patterning of the vertebrate embryo. 2000, Pubmed , Xenbase
de Vega, Modulation of protein-protein interactions by stabilizing/mimicking protein secondary structure elements. 2007, Pubmed
Döhner, Acute Myeloid Leukemia. 2015, Pubmed
Dubey, R-spondins engage heparan sulfate proteoglycans to potentiate WNT signaling. 2020, Pubmed
Gawantka, Antagonizing the Spemann organizer: role of the homeobox gene Xvent-1. 1995, Pubmed , Xenbase
Glinka, LGR4 and LGR5 are R-spondin receptors mediating Wnt/β-catenin and Wnt/PCP signalling. 2011, Pubmed , Xenbase
Han, R-Spondin chromosome rearrangements drive Wnt-dependent tumour initiation and maintenance in the intestine. 2017, Pubmed
Hao, Control of Wnt Receptor Turnover by R-spondin-ZNRF3/RNF43 Signaling Module and Its Dysregulation in Cancer. 2016, Pubmed
Hao, ZNRF3 promotes Wnt receptor turnover in an R-spondin-sensitive manner. 2012, Pubmed , Xenbase
Harland, Formation and function of Spemann's organizer. 1997, Pubmed
Heldin, Signaling Receptors for TGF-β Family Members. 2016, Pubmed
Heldin, TGF-beta signalling from cell membrane to nucleus through SMAD proteins. 1997, Pubmed
Ilmer, RSPO2 Enhances Canonical Wnt Signaling to Confer Stemness-Associated Traits to Susceptible Pancreatic Cancer Cells. 2015, Pubmed
Kazanskaya, R-Spondin2 is a secreted activator of Wnt/beta-catenin signaling and is required for Xenopus myogenesis. 2004, Pubmed , Xenbase
Kim, Mitogenic influence of human R-spondin1 on the intestinal epithelium. 2005, Pubmed
Kim, The impact of immobilization of BMP-2 on PDO membrane for bone regeneration. 2012, Pubmed
Klauzinska, Rspo2/Int7 regulates invasiveness and tumorigenic properties of mammary epithelial cells. 2012, Pubmed
Koo, Tumour suppressor RNF43 is a stem-cell E3 ligase that induces endocytosis of Wnt receptors. 2012, Pubmed
Lebensohn, R-spondins can potentiate WNT signaling without LGRs. 2018, Pubmed
Lee, R-spondins are BMP receptor antagonists in Xenopus early embryonic development. 2020, Pubmed , Xenbase
Li, [Cloning and bioinformatic analysis of bone morphological protein 7 (BMP7) in rabbit]. 2008, Pubmed
Liu, Peptide- and saccharide-conjugated dendrimers for targeted drug delivery: a concise review. 2012, Pubmed
Lowery, A Survey of Strategies to Modulate the Bone Morphogenetic Protein Signaling Pathway: Current and Future Perspectives. 2016, Pubmed
Lu, Recent advances in the development of protein-protein interactions modulators: mechanisms and clinical trials. 2020, Pubmed
Massagué, TGF-beta signal transduction. 1998, Pubmed
Miyazono, Bone morphogenetic protein receptors and signal transduction. 2010, Pubmed
Muller, The determination and interpretation of the therapeutic index in drug development. 2012, Pubmed
Nanki, Divergent Routes toward Wnt and R-spondin Niche Independency during Human Gastric Carcinogenesis. 2018, Pubmed
Niehrs, Regionally specific induction by the Spemann-Mangold organizer. 2004, Pubmed
Ohkawara, Rspo3 binds syndecan 4 and induces Wnt/PCP signaling via clathrin-mediated endocytosis to promote morphogenesis. 2011, Pubmed , Xenbase
Peng, Structures of Wnt-antagonist ZNRF3 and its complex with R-spondin 1 and implications for signaling. 2013, Pubmed
Roberts, Chemistry for peptide and protein PEGylation. 2002, Pubmed
Sadler, Peptide dendrimers: applications and synthesis. 2002, Pubmed
Saito, New synthetic biodegradable polymers as BMP carriers for bone tissue engineering. 2003, Pubmed
Salazar, BMP signalling in skeletal development, disease and repair. 2016, Pubmed
Salik, Targeting RSPO3-LGR4 Signaling for Leukemia Stem Cell Eradication in Acute Myeloid Leukemia. 2020, Pubmed
Seshagiri, Recurrent R-spondin fusions in colon cancer. 2012, Pubmed
Shimer, Spinal reconstruction and bone morphogenetic proteins: open questions. 2009, Pubmed
Sugimoto, Activin-like kinase 3 is important for kidney regeneration and reversal of fibrosis. 2012, Pubmed
Sun, [Advance and development in research of bacterial drug-resistance signaling mechanism and multiple antigenic peptide-based vaccines]. 2013, Pubmed
Sun, RSPO2 inhibits BMP signaling to promote self-renewal in acute myeloid leukemia. 2021, Pubmed
Suzuki, Alginate hydrogel linked with synthetic oligopeptide derived from BMP-2 allows ectopic osteoinduction in vivo. 2000, Pubmed
Szenker-Ravi, RSPO2 inhibition of RNF43 and ZNRF3 governs limb development independently of LGR4/5/6. 2018, Pubmed , Xenbase
Tong, A Bone Morphogenetic Protein (BMP)-derived Peptide Based on the Type I Receptor-binding Site Modifies Cell-type Dependent BMP Signalling. 2019, Pubmed
Vlieghe, Synthetic therapeutic peptides: science and market. 2010, Pubmed
Wu, TGF-β and BMP signaling in osteoblast, skeletal development, and bone formation, homeostasis and disease. 2016, Pubmed
Yu, Therapeutic Targeting of Tumor Cells Rich in LGR Stem Cell Receptors. 2021, Pubmed
Zebisch, Structural and molecular basis of ZNRF3/RNF43 transmembrane ubiquitin ligase inhibition by the Wnt agonist R-spondin. 2013, Pubmed , Xenbase
Zhang, BMP Signaling in Development, Stem Cells, and Diseases of the Gastrointestinal Tract. 2020, Pubmed
Zhang, Non-Smad Signaling Pathways of the TGF-β Family. 2017, Pubmed
Zhang, Non-Smad pathways in TGF-beta signaling. 2009, Pubmed
Zhang, RSPO2 enhances cell invasion and migration via the WNT/β-catenin pathway in human gastric cancer. 2019, Pubmed
Zylbersztejn, The BMP pathway: A unique tool to decode the origin and progression of leukemia. 2018, Pubmed
