|
Fig. 1. Structures of Kv4.2 alone and the Kv4.2–KChIP1, Kv4.2–DPP6S and Kv4.2–DPP6S–KChIP1 complexes.a, Overall structures of the Kv4.2-alone tetramer, Kv4.2–KChIP1 octamer, Kv4.2–DPP6S octamer and Kv4.2–DPP6S–KChIP1 dodecamer (left to right). Four Kv4.2 subunits are coloured blue, four KChIP1 subunits are coloured yellow and four DPP6S subunits are coloured magenta. b, Structural comparison of the Kv4.2 N and C termini in the presence (right) and absence (left) of KChIP1. Protomers of Kv4.2 alone and three complexes are shown. Although both N and C termini are disordered in Kv4.2 alone and in the Kv4.2–DPP6S complex (left), both termini are resolved in the Kv4.2–KChIP1 and the Kv4.2–DPP6S–KChIP1 complexes (right). c, The intracellular S6 helix of Kv4.2 alone bends at the interface on the T1–S1 linker (dashed ellipse) and is subsequently disordered. By contrast, the S6 helix of the Kv4.2–KChIP1 complex extends straight toward KChIP1. d, Close-up view of the superimposed image in the dashed ellipse in c. The intracellular S6 of Kv4.2 starts bending from A419 and extend away from the T1–S1 linker in Kv4.2 alone and in the Kv4.2–DPP6S complex. However, it keeps a close distance to the T1–S1 linker without bending in the Kv4.2–KChIP1 and the Kv4.2–DPP6S–KChIP1 complexes. |
|
Fig. 2. Tripartite interactions of the Kv4.2 N terminus, Kv4.2 C terminus and KChIP1.a, Overall structure of the Kv4.2–KChIP1 complex. The two neighbouring Kv4.2 subunits and one KChIP1 subunit are coloured yellow, red and blue, respectively. The C-terminal cytoplasmic S6 helix stops at S450 when it reaches the bottom of the complex. The interaction site of Kv4.2 and KChIP1 is highlighted by a dotted box. A magnified view from the direction of the arrow is presented in b. b, c, Comparison of the Kv4–KChIP1 complex with (b) or without (c) the Kv4 C terminus. Bottom views of the Kv4.2 (full-length)–KChIP1 complex (b) and the Kv4.3(T1)–KChIP1 complex (c; Protein Data Bank (PDB) code: 2NZ0) are shown. The neighbouring Kv4 subunits are coloured red and yellow. The Kv4.2 S6 helix (Kv4.2-S6) extends downward to the bottom of the complex (S450) and is further followed by the C-terminal segment (Kv4.2-C) consisting of a short helix and a loop (S472–D495), which occupies the hydrophobic space generated by the Kv4.2 N terminus (Kv4.2-N) and KChIP1 (b). d, Inter-subunit interaction of the Kv4.2 N and C termini. Residues involved in the interaction are shown. Two neighbouring Kv4.2 subunits are coloured red and yellow. e, Interaction of the Kv4.2 C terminus (red) and KChIP1 (blue). Residues involved in the interaction are shown. f, The Kv4.2 intracellular S6 helix is captured by KChIP1 and the Kv4.2 C terminus. Residues involved in the interaction are shown. |
|
Fig. 3. Influence of Kv4.2–KChIP1 interface mutations on KChIP1 modulation.a, Normalized and superposed current traces of wild-type Kv4.2 (WT) (grey) and each mutant (black) with (right) or without (left) KChIP1 elicited by test pulses of 40 mV for the qualitative comparisons of inactivation kinetics (n = 8 independent experiments). b–e, Comparisons of the recovery rate from inactivation in wild-type Kv4.2 with (black) or without (black and dashed) KChIP1, and in each mutant Kv4.2 (F474A/H478A (b), H480A (c), L482A/L485A (d) and H491A/F493A/V494A (e)) with (coloured) or without (coloured and dashed) KChIP1. The currents were elicited by a two-pulse protocol (inset) using prepulses (500 ms) and test pulses (100 ms) at 40 mV with an interpulse interval (Δt) of the duration from 10 to 490 ms at −100 mV. The fractional recovery at each point was determined by normalizing the peak current amplitude of the test pulse by the amplitude of the prepulse. Symbols and bars represent mean ± s.e.m. (n = 8). Lines represent single-exponential fits. For the Kv4.2(F474A/H478A) with KChIP1 and Kv4.2(H480A) with KChIP1 conditions, only data obtained using prepulses from 10 ms to 90 ms were used for single-exponential fits, owing to reduced fractional recovery at longer prepulses. |
|
Fig. 4. The interaction of Kv4.2–DPP6S and the influence of Kv4.2–DPP6S interface mutations on DPP6S modulation.a, Side and top views of the Kv4.2–DPP6S complex, focused on a single voltage-sensing domain. DPP6S interacts with S1 and S2 of the Kv4.2 voltage sensor. b, Residues in Kv4.2 S1–S2 facing the interface on DPP6S are shown. c–e, Normalized and superposed current traces of wild-type Kv4.2 (grey) and each mutant Kv4.2 (black) (V190W (c), A228W (d) and C231W (e)) with (right) or without (left) DPP6S elicited by test pulses of 40 mV for the qualitative comparisons of inactivation kinetics (n = 8 independent experiments). f–h, Comparison of the recovery rate from inactivation in wild-type Kv4.2 with (black circle) or without (white circle) DPP6S, and in each mutant Kv4.2 (V186W (f), V190W (g) and C231W (h)) with (coloured symbol) or without (coloured open symbol) DPP6S, obtained from Supplementary Fig. 11. The fractional recovery at each point was determined by normalizing the peak current amplitude of the test pulse by the amplitude of the prepulse. Symbols and bars represent mean ± s.e.m. (n = 8). Lines represent single-exponential fits. |
|
Extended Data Fig. 1. Kv4-specific gating mechanism.Comparison of the inactivation mechanisms between Kv4 and Kv1. R: resting state; C: closed activated state; O: open activated state; OSI: open inactivated state (open state inactivation); CSI: closed inactivated state (closed state inactivation). Upon depolarization, Kv4 adopts CSI to become inactivated. CSI involves the closure of the S6 gate. OSI plays a minor role in Kv4 inactivation, although it is the main pathway to become inactivated in Kv1. Upon repolarization, Kv4 returns to the resting state (R) from CSI with the milliseconds order of the fast recovery rate whereas Kv1 returns to the resting state from OSI with the tens of seconds of the slow recovery rate. For a detailed schematic explanation, please see (b) below. a. Gating model of Kv4 without auxiliary subunits. Upon depolarization, the S4 (green) adopts the “up” conformation (closed activated: C), and then the S6 gate opens via the interaction with the S4-S5 linker (orange) to form the open activated conformation (O). After activation, Kv4 takes two distinct inactivation pathways. Open activated Kv4 (O) goes to an open inactivated state (OSI) through the occlusion of the pore by its own N-terminus (N-ball), which is characterized by fast inactivation kinetics and called N-type inactivation or open state inactivation (OSI). However, the open inactivated state of Kv4 (OSI) is not stable, and Kv4 reverts to a closed activated state (C) and then goes to a closed inactivated state (CSI). This process is characterized by slower inactivation kinetics than OSI and referred to as closed state inactivation (CSI) through the S6 closing and S4 conformational change. It should be noted that CSI is still a fast millisecond-order process. As a result, during depolarization Kv4 accumulates in a closed inactivated state (CSI). Upon repolarization, Kv4 recovers from CSI to the resting state (R) through the sliding down of S4 and the conformational change of S6. |
|
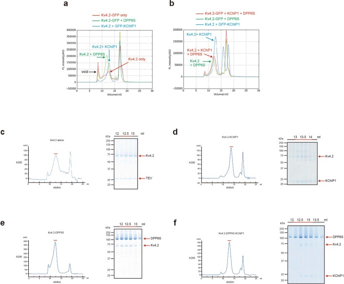
Extended Data Fig. 2. Expression and purification of Kv4.2 alone and the Kv4.2–KChIP1, Kv4.2–DPP6S and Kv4.2–DPP6S–KChIP1 complexes.a, Fluorescence-detection size exclusion chromatography (FSEC) analyses of the Kv4.2 α-subunit alone or in complex with KChIP1 or DPP6S. The human full-length Kv4.2 alone showed a relatively broad but still monodisperse peak. When co-expressed with KChIP1 or DPP6S, Kv4.2 showed a monodisperse and sharp peak with high expression. b. FSEC analyses of the Kv4.2–KChIP1, Kv4.2–DPP6S, and Kv4.2–DPP6S–KChIP1 complexes. c. Representative size-exclusion chromatography (SEC) profile of the Kv4.2 alone (left) and SDS-PAGE of the SEC peak fractions stained by Coomassie Brilliant Blue (CBB) (right). Fractions indicated by red bars were pooled for cryo-EM grid preparation. d. Representative SEC profile of the Kv4.2–KChIP1 complex (left) and SDS-PAGE of the SEC peak fractions stained by CBB (right). Fractions indicated by red bars were pooled for cryo-EM grid preparation. e. Representative SEC profile of the Kv4.2–DPP6S complex (left) and SDS-PAGE of the SEC peak fractions stained by CBB (right). f. Representative SEC profile of Kv4.2–DPP6S–KChIP1 complex (left) and SDS-PAGE of the SEC peak fractions stained by CBB (right). |
|
Extended Data Fig. 3. Cryo-EM micrograph, data processing and electron microscopy map of Kv4.2 alone.Each step of data processing leading to the final structure of Kv4.2 alone and representative images of cryo-EM micrograph and 2D classes are shown. |
|
Extended Data Fig. 4. Cryo-EM micrograph, data processing and electron microscopy map of the Kv4.2–KChIP1 complex.Each step of data processing leading to the final structure of Kv4.2-KChIP1 complex and representative images of cryo-EM micrograph and 2D classes are shown. |
|
Extended Data Fig. 5. Structures of the Kv4.2 α-subunit protomer in the presence and absence of KChIP1 and comparison with the Kv1.2-2.1 chimera.a. Structure of the Kv4.2 α-subunit protomer in the Kv4.2–KChIP1 complex. The T1 domain is located beneath the transmembrane domain at a distance of 25 Å. Note that the transmembrane S6TM helix further extends toward the intracellular region, as indicated by the S6cyto (to S450) and C-terminal segment (S472-D495). Residues 496-630 are disordered and most of this region is predicted to lack secondary structure (f). b. Structural comparison of Kv4.2–KChIP1 with the Kv1.2-2.1 chimera, superimposed by transmembrane domains. The overall structure of the transmembrane domain of Kv4.2 is similar to the structures of the Kv1.2-2.1 paddle chimera. Note that the two T1 domains do not superimpose on each other. The Kv1.2-2.1 chimera does not have an intracellular S6 helix. c. The intracellular S6 helix of Kv4.2 alone bends at the interface on the T1-S1 linker (dashed ellipse) and is subsequently disordered. In contrast, the S6 helix of Kv4.2–KChIP1 complex extends straight toward KChIP1. d. Close-up view of the superimposed image in the dashed ellipse in (c). The intracellular S6 of Kv4.2 starts bending from A419 and extend away from the T1-S1 linker in the Kv4.2 alone. However, it keeps a close distance to T1-S1 linker without bending in the Kv4.2–KChIP1 complex. e. In the Kv4.2–KChIP1 complex, the intracellular S6 and T1-S1 linker interact via electrostatic interactions (right). In the Kv4.2 alone, the intracellular S6 largely dissociates from the T1-S1 linker (left). f. Prediction of the secondary structure of Kv4.2 by PSIPRED. Most of the region consisting of residues 496-630 is predicted to lack secondary structure. g. Structural comparison of Kv4.2–KChIP1 with the Kv1.2-2.1 chimera, superimposed by the T1 domains. The two T1 domains fit very well, but the transmembrane domains do not. h. Different directions of the C-terminal part of T1 domains, resulting in distinct topologies between Kv4.2 and the Kv1.2-2.1 chimera. Side (left) and top (right) views of the T1 domains are shown. i. Superimposition of the protomers of Kv4.2 alone and the Kv4.2-KChIP1 complex shows that the T1 domains of Kv4.2 overlap and retain the same topology in the presence and absence of KChIP1. j. When the Kv4.2-T1 domain is aligned with the Kv1.2-T1 topology (shown by translucent structure), the Kv4.2 S6 helix clashes with KChIP1 and does not interact with a T1-S1-linker. |
|
Extended Data Fig. 6. Kv4.2 adopts the S4 up and S6 open conformation.a. Structures of the voltage sensors (S1-S4) from Kv1.2-2.1, Kv4.2 alone, Kv4.2–KChIP1, Kv4.2–DPP6S, and Kv4.2–DPP6S–KChIP1. S4 helices are coloured. Arg/Lys gating charges as well as other key residues are shown with side chains. The positions of positively charged amino acid residues in the S4 helix relative to a phenylalanine residue in the S2 helix indicates that the present S4 helix of Kv4.2 adopts the depolarized “up” conformation in all of four structures. b. Alignment of S4 amino acid sequences among the closely related Kv1 to Kv4. c. Radii of the pores of Kv4.2 alone, Kv4.2–KchIP1, and the Kv1.2-2.1 chimera, calculated using the HOLE program. d. The density map of the Kv4.2–KChIP1 complex at the selectivity filter shows the averaged densities of potassium ions and water. The S6 helix forming the pore adopts an open conformation, with the selectivity filter occupied by dehydrated K+ ions and water molecules, through the close interaction with the S4-S5 linker, as observed in the Kv1.2 structure30 (Extended Data Figs. 5a, b). The previous electrophysiological studies reported that upon depolarization, Kv4s adopt the closed conformation (i.e. CSI) at all physiologically relevant membrane potentials within a cell11–18 (Extended Data Fig. 1). This discrepancy could be attributed to the micelle which is likely to facilitate the open conformation. Similar inconsistent example was observed in the cryo-EM structure of the HCN channel in a hyperpolarized conformation in which the pore is closed while it is open within a cell57. |
|
Extended Data Fig. 7. Influence of Kv4.2–KChIP1 interface mutations on KChIP1 modulation of activation and inactivation.a. Normalized and superposed current traces of WT with (black) or without (gray) KChIP1 elicited by test pulses of 40 mV for the qualitative comparisons of inactivation kinetics (n = 8 independent experiments). b–e. Peak conductance-Voltage (Gp-V) relationships of WT with (black circle) or without (white circle) KChIP1, and each mutant with (coloured symbol) or without (coloured open symbol) KChIP1 obtained from Supplementary Fig. 5a. Symbols and bars represent means ± s.e.m. (n = 8). f–i. Comparison of the voltage-dependent prepulse inactivation for WT with (black circle) or without (white circle) KChIP1, and each mutant with (coloured symbol) or without (coloured open symbol) KChIP1 obtained from Supplementary Fig. 5c. |
|
Extended Data Fig. 8. Summary of parameters for wild-type Kv4.2 and Kv4.2 mutants and inactivation kinetics obtained at 40 mV.a. The number of the half-activation voltage (V1/2,act) and effective charge (zact) of the voltage-dependent activation experiments obtained by single Boltzmann fittings, the inactivation voltage (V1/2,inact) and effective charge (zinact) of the recovery from inactivation experiments obtained by single Boltzmann fittings, and the recovery time constant (τrec) of the recovery from inactivation experiments obtained by single exponential fittings are listed as average ± s.e.m. Statistical significance was determined by Dunnett’s test. *, **, and *** denote P < 0.05, P < 0.01, and P < 0.001 for each mutant compared to WT, for each mutant with KChIP1 compared to WT with KChIP1, and each mutant with DPP6S compared to WT with DPP6S. For Kv4.2 F474A/H478A with KChIP1 and Kv4.2 H480A with KChIP1 conditions, only data obtained using prepulses from 10 ms to 90 ms were used for single-exponential fits to calculate the recovery time constant owing to reduced fractional recovery at longer prepulses (marked as #). b. Fractional contribution of the slow inactivation component (Aslow/(Aslow + Afast)) at 40 mV. c. The slow (τslow; white) and fast (τfast; gray) inactivation time constants at 40 mV. Bars represent means ± s.e.m. (n = 8). Inactivation time constants (τslow and τfast) and the corresponding amplitude (Aslow and Afast) were obtained by fitting the inactivation time course to a sum of two exponentials. |
|
Extended Data Fig. 9. Cryo-EM micrograph, data processing and electron microscopy map of the Kv4.2–DPP6S complex.Focused refinement at TM-intracellular part and TM-extracellular part was applied to improve the resolution of each part. The local resolutions of each density map and model building at TM region are shown in Supplementary Fig. 6. |
|
Extended Data Fig. 10. Cryo-EM micrograph, data processing and electron microscopy map of the Kv4.2–DPP6S–KChIP1 complex.Focused refinement at TM-intracellular part and TM-extracellular part was applied to improve the resolution of each part. Model building at TM region is shown in Supplementary Fig. 7. |
|
Extended Data Fig. 11. Structural comparison of N- and C-terminal conformations in the presence and absence of KChIP1.a. Structural comparison of the Kv4.2 protomers from Kv4.2 alone, Kv4.2–KChIP1, Kv4.2–DPP6S, and Kv4.2–DPP6S–KChIP1, showing that both the N- and C-terminal regions are disordered in the absence of KChIP1 as observed in the structure of Kv4.2–DPP6S and Kv4.2 alone. Both terminal regions are resolved in the structure of Kv4.2–DPP6S–KChIP1 and Kv4.2–KChIP1. b. Comparison of the Kv4.2 S6 conformations. The intracellular S6 helices of Kv4.2–DPP6S and Kv4.2 alone bend at the interface on the T1-S1 linker (dashed ellipse in the superimposed image) and is subsequently disordered. By contrast, the S6 helices of Kv4.2–DPP6S–KChIP1 and Kv4.2–KChIP1 complexes extend straight toward KChIP1. c. Close-up view of the superimposed image in the dashed box in (b). The intracellular S6 of Kv4.2 bend and extend away from the T1-S1 linker in the Kv4.2–DPP6S complex and Kv4.2 alone. However, it keeps a close distance to T1-S1 linker without bending in the Kv4.2–DPP6S–KChIP1 and Kv4.2–KChIP1 complexes. d. Superimposition of the four Kv4.2 structures reveals that the S6 helices adopt an open conformation in all structures. |
|
Extended Data Fig. 12. Kv4-specific interaction with the transmembrane β-subunit revealed by structural comparisons with other potassium and sodium channel complexes.Side and top views (without extracellular domain) of the Kv4.2–DPP6S–KChIP1, Kv7.1-KCNE3-CaM, Slo1-β4, and Nav1.7-β1-β2 complexes are shown from left to right. EC: extracellular region; TM: transmembrane region; IC: intracellular region. Dotted boxes in the side views highlight the interface of the channel α subunits and β subunits, and close-up views are shown (bottom). Note that a single DPP6S interacts with S1-S2 of a single voltage-sensing domain (VSD), whereas KCNE3 and β4 interact with the interface between two neighbouring α subunits in the Kv7.1 and Slo1 complexes, respectively. The interaction of Nav1.7 and β1 is rather similar to that of Kv4.2–DPP6S, in that a single β subunit interacts with a single VSD. However, the interaction of Kv4.2 and DPP6S is unique, because S1 of Nav1.7 is not involved in the interaction with β1. |
|
Extended Data Fig. 13. Influence of Kv4.2–DPP6S interface mutations on DPP6S modulation.a-g. Peak conductance-Voltage (Gp-V) relationships of WT with (black circle) or without (white circle) DPP6S, and each mutant with (coloured symbol) or without (coloured open symbol) DPP6S obtained from Supplementary Fig. 9a. Symbols and bars represent means ± s.e.m. (n = 8). h-n. Comparison of the voltage-dependent prepulse inactivation for WT with (black circle) or without (white circle) DPP6S, and each mutant with (coloured symbol) or without (coloured open symbol) DPP6S obtained from Supplementary Fig. 10. The fractional recovery at each point was determined by normalizing the peak current amplitude of the test pulse by the test pulse after the prepulse of -120 mV and fitted with single Boltzmann functions. Symbols and bars represent means ± s.e.m. (n = 8). o-u. Comparison of the recovery rate from inactivation among WT with (black circle) or without (white circle) DPP6S and each mutant with (coloured symbol) or without (coloured open symbol) DPP6S, obtained from Supplementary Fig. 11. The fractional recovery at each point was determined by normalizing the peak current amplitude of the test pulse by the amplitude of the prepulse. Symbols and bars represent means ± s.e.m. (n = 8). Lines represent single-exponential fits. |
|
Extended Data Fig. 14. Model for Kv4 modulation by KChIP and DPP.a. Model for Kv4 modulation by KChIP. KChIPs capture the Kv4 N- and C-termini, thereby inhibiting open state inactivation (OSI). On the other hand, KChIPs stabilize the S6 conformation and might enable synchronized movement of the four S6 gating helices, thereby accelerating closed state inactivation and recovery. b. Model for Kv4 modulation by DPP. DPPs might stabilize the conformation of Kv4 S1-S2 and facilitate S4 conformational change, including S4 sliding up and down, thereby accelerating activation, inactivation, and recovery. c. Model for Kv4 modulation in the Kv4–DPP–KChIP ternary complex. KChIPs capture the Kv4 N- and C-termini of two adjacent subunits, thereby prevent open state inactivation (OSI). As a result, Kv4 ternary complex preferentially inactivates from a closed activated state (CSI). In addition, KChIPs stabilize the S6 conformation and accelerates S6 gating. DPPs stabilize the conformation of Kv4 S1-S2 and accelerates S4 conformation change including S4 movement upon membrane voltage shift. All together additive modulations by KChIPs and DPPs confer A-type current characterized as fast activation, fast closed state inactivation, and fast recovery. |