Click here to close
Hello! We notice that you are using Internet Explorer, which is not supported by Xenbase and may cause the site to display incorrectly.
We suggest using a current version of Chrome,
FireFox, or Safari.
Dev Biol
2022 Mar 01;483:66-75. doi: 10.1016/j.ydbio.2021.12.015.
Show Gene links
Show Anatomy links
An efficient miRNA knockout approach using CRISPR-Cas9 in Xenopus.
Godden AM, Antonaci M, Ward NJ, van der Lee M, Abu-Daya A, Guille M, Wheeler GN.
???displayArticle.abstract???
In recent years CRISPR-Cas9 knockouts (KO) have become increasingly ultilised to study gene function. MicroRNAs (miRNAs) are short non-coding RNAs, 20-22 nucleotides long, which affect gene expression through post-transcriptional repression. We previously identified miRNAs-196a and -219 as implicated in the development of Xenopus neural crest (NC). The NC is a multipotent stem-cell population, specified during early neurulation. Following EMT, NC cells migrate to various points in the developing embryo where they give rise to a number of tissues including parts of the peripheral nervous system, pigment cells and craniofacial skeleton. Dysregulation of NC development results in many diseases grouped under the term neurocristopathies. As miRNAs are so small, it is difficult to design CRISPR sgRNAs that reproducibly lead to a KO. We have therefore designed a novel approach using two guide RNAs to effectively 'drop out' a miRNA. We have knocked out miR-196a and miR-219 and compared the results to morpholino knockdowns (KD) of the same miRNAs. Validation of efficient CRISPR miRNA KO and phenotype analysis included use of whole-mount in situ hybridization of key NC and neural plate border markers such as Pax3, Xhe2, Sox10 and Snail2, q-RT-PCR and Sanger sequencing. To show specificity we have also rescued the knockout phenotype using miRNA mimics. MiRNA-219 and miR-196a KO's both show loss of NC, altered neural plate and hatching gland phenotypes. Tadpoles show gross craniofacial and pigment phenotypes.
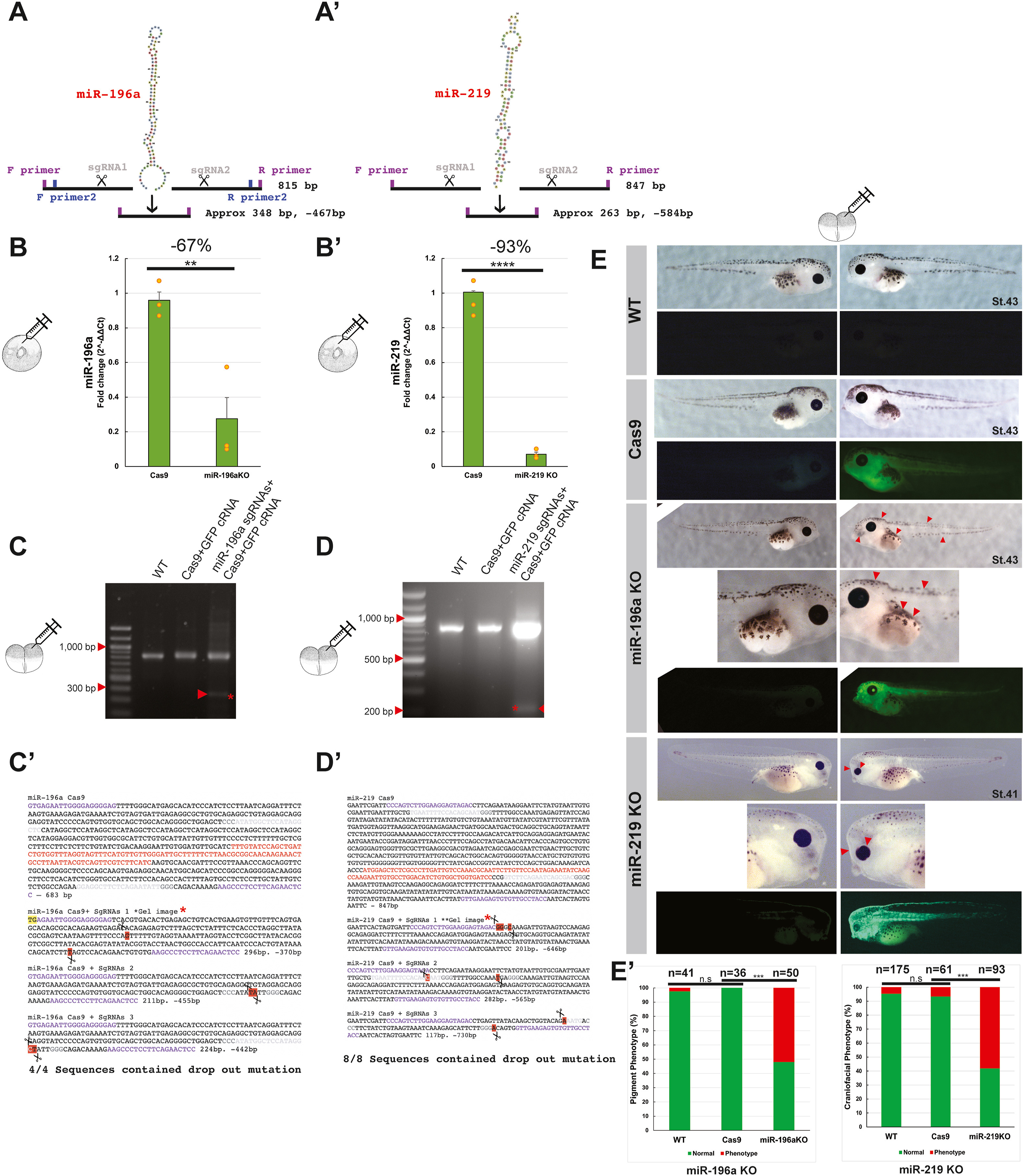
Fig. 2. CRISPR-Cas9 approach for knocking out miRNAs in X. tropicalis and validation strategies. (A-Aâ) Schematic showing the approach taken with use of two sgRNAs for miR-196a (A) and miR-219 (Aâ). (B) Q-RT-PCR validation of miR-KO, with individual data points from biological repeats shown in orange. MiR-196a KO showed a 67% reduction in expression (B), and miR-219 KO showed a 93% reduction in expression following CRISPR-Cas9 treatment (Bâ). Embryos were injected at the 1 âcell stage, bar charts show mean_+/â S.E.M. Experiments were conducted with biological and technical triplicate. (CâD) PCR/nested PCR validation of gDNA miRNA regions from embryos injected into one cell at 2 âcell stage of development, with KOs showing an extra smaller band in the fourth lane of each gel. (Câ-Dâ) Sanger sequencing validation of miRNA KOs and CRISPR events. Cas9+GFP control samples were also harvested, genomic DNA extracted, PCR amplified and subcloned. Purple text highlights primers used for cloning, red text shows miRNA stem-loop. Yellow highlight shows a mis-match, and red highlight with scissor icons show where CRISPR events occurred, grey text shows sgRNA. WT and Cas9 sequences show miRNA WT sequence, whereas Cas9+sgRNAs show 3 repeats of mutated sequences, with significantly shorter sequences. (E) Phenotype analysis of miRNA KO embryos, representative embryos are shown. Embryos were co-injected with CRISPR-reagents a GFP capped RNA tracer into one cell at a two cell stage of development. Embryos are imaged on left and right sides. WT had no injection, Cas9 protein was co-injected with GFP cRNA and miR-KO were pairs of sgRNAs, Cas9 protein and GFP cRNA tracer. The fluorescent side of miR-196a KO embryo red arrows indicate a pigment phenotype, and for miR-219 KO, the red arrows indicate a strong craniofacial phenotype, with smaller eyes, branchial arch and flattened face features. (Eâ) Bar charts show count data of yes/no phenotypes for miR-196a KO (pigment loss) and miR-219 KO (craniofacial disfigurement), with chi-squared tests for statistical significance. There was a significant difference between and Cas9 and miR-196a KO groups p â= â2.22 âà â10-7 and between Cas9 and miR-219 KO p â= â1.1 âà â10-10. Embryo phenotypes were blind counted on three biological repeats on embryos from different Xenopus parents.
Fig. 3. Analysis of key NC, neural plate and hatching gland markers after miRNA KO and KD. (A) Whole mount in situ hybridisation profiles on neurula stage Xenopus embryos of Sox10, Snail2, Pax3 and Xhe2. CRISPR-Cas9 was carried out in X. tropicalis embryos with GFP cRNA as a tracer and morpholino-KD was carried out in X. laevis embryos with lacZ cRNA as a tracer. Embryos for whole mount in situ hybridisation were injected with tracer at 4-cell stage of development into the right dorsal blastomere. Panel A, a-f show Sox10 expression following CRISPR and MO experiments. Panel A g-l show Snail2 expression following CRISPR and MO experiments. Panel A m-r show Pax3 expression following CRISPR and MO experiments. Panel A, s-x shows Xhe2 expression following CRISPR and MO experiments. Overall phenotypes show a reduction of NC and altered neural plate and hatching gland profiles. (B) Phenotype analysis for individual markers. a, c, e and g show count data of yes/no phenotype prescence. Chi-squared statistical tests were carried out on three biological repeats of whole mount in situ hybridisation on embryos from different frogs. b, d f and h, Q-RT-PCR results of mRNA expression analysis following CRISPR KO and MO KD. Normalised to U6 expression, RNA was pooled from 5 individual neurula embryos for one biological sample, Q-RT-PCR was carried out with biological and technical triplicates. The Q-RT-PCR data supports phenotypes shown in (A). Panel B, a-b show Sox10 expression following CRISPR KO and MO KD. Panel B, c-d show Snail2 expression following CRISPR KO and MO KD. Panel B, e-f show Pax3 expression following CRISPR KO and MO KD. Panel B, g-h show Xhe2 expression following CRISPR KO and MO KD experiments. Panel B, a,c,e and g show phenotype count data. Panel B, b,d,f and h show q-RT-PCR expression of mRNAs following miRNA KO and KD. Abbreviations for phenotype and q-RT-PCR bar charts in (B): miR-KO refers to CRISPR miRNA KO and miR-KD refers to MO KD of miRNA. Phenotypes for miRNA KD/KO: Sox10 phenotype is a reduction in expression, Snail2 is a reduction/shift in profile, Pax3 phenotype is a shift/reduced profile for miR-196a and an expansion for miR-219 experiments, finally, Xhe2 is an increased profile for miR-196a and a reduced profile for miR-219 experiments respectively. Statistical significance: Sox10 Cas9 vs miR-196a KO p â= â4.02 âà â10-8, Cas9 vs miR-219 KO p â= â1.04 âà â10-5, Snail2 Cas9 vs miR-196a KO p â= â6.15 âà â10-9, Cas9 vs miR-219 KO p â= â4.07 âà â10-7, Pax3 Cas9 vs miR-196a KO p â= â7.19 âà â10-7, Cas9 vs miR-219 KO p â= â2.29 âà â10-8, Xhe2 Cas9 vs miR-196a KO p â= â7.19 âà â10-7, Cas9 vs miR-219 KO p â= â2.29 âà â10-8.
Abu-Elmagd,
Frizzled7 mediates canonical Wnt signaling in neural crest induction.
2006,
Pubmed
,
Xenbase Agarwal,
Predicting effective microRNA target sites in mammalian mRNAs.
2015,
Pubmed Ahmed,
A Database of microRNA Expression Patterns in Xenopus laevis.
2015,
Pubmed
,
Xenbase Alberti,
A framework for understanding the roles of miRNAs in animal development.
2017,
Pubmed Alles,
An estimate of the total number of true human miRNAs.
2019,
Pubmed Aoki,
Sox10 regulates the development of neural crest-derived melanocytes in Xenopus.
2003,
Pubmed
,
Xenbase Aoto,
Mef2c-F10N enhancer driven β-galactosidase (LacZ) and Cre recombinase mice facilitate analyses of gene function and lineage fate in neural crest cells.
2015,
Pubmed
,
Xenbase Bae,
Identification of Pax3 and Zic1 targets in the developing neural crest.
2014,
Pubmed
,
Xenbase Bartel,
MicroRNAs: genomics, biogenesis, mechanism, and function.
2004,
Pubmed Bhattacharya,
Systematic Prediction of the Impacts of Mutations in MicroRNA Seed Sequences.
2017,
Pubmed Bondurand,
Interaction among SOX10, PAX3 and MITF, three genes altered in Waardenburg syndrome.
2000,
Pubmed Chalmers,
Intrinsic differences between the superficial and deep layers of the Xenopus ectoderm control primary neuronal differentiation.
2002,
Pubmed
,
Xenbase Chandra,
Role of miRNAs in development and disease: Lessons learnt from small organisms.
2017,
Pubmed Chang,
CRISPR/cas9, a novel genomic tool to knock down microRNA in vitro and in vivo.
2016,
Pubmed Cheung,
Neural crest development is regulated by the transcription factor Sox9.
2003,
Pubmed Collazo,
Vital dye labelling of Xenopus laevis trunk neural crest reveals multipotency and novel pathways of migration.
1993,
Pubmed
,
Xenbase Devotta,
Sf3b4-depleted Xenopus embryos: A model to study the pathogenesis of craniofacial defects in Nager syndrome.
2016,
Pubmed
,
Xenbase Dhorne-Pollet,
Validation of novel reference genes for RT-qPCR studies of gene expression in Xenopus tropicalis during embryonic and post-embryonic development.
2013,
Pubmed
,
Xenbase Feehan,
Generation and Analysis of Xenopus laevis Models of Retinal Degeneration Using CRISPR/Cas9.
2019,
Pubmed
,
Xenbase Figueiredo,
PFKFB4 control of AKT signaling is essential for premigratory and migratory neural crest formation.
2017,
Pubmed
,
Xenbase Gentsch,
In vivo T-box transcription factor profiling reveals joint regulation of embryonic neuromesodermal bipotency.
2013,
Pubmed
,
Xenbase Gessert,
FMR1/FXR1 and the miRNA pathway are required for eye and neural crest development.
2010,
Pubmed
,
Xenbase Harrison,
Matrix metalloproteinase genes in Xenopus development.
2004,
Pubmed
,
Xenbase Hatch,
The positive transcriptional elongation factor (P-TEFb) is required for neural crest specification.
2016,
Pubmed
,
Xenbase Hong,
The activity of Pax3 and Zic1 regulates three distinct cell fates at the neural plate border.
2007,
Pubmed
,
Xenbase Hong,
Xhe2 is a member of the astacin family of metalloproteases that promotes Xenopus hatching.
2014,
Pubmed
,
Xenbase Hsu,
PrimeDesign software for rapid and simplified design of prime editing guide RNAs.
2021,
Pubmed Inui,
MicroRNA control of signal transduction.
2010,
Pubmed Kim,
High-throughput analysis of the activities of xCas9, SpCas9-NG and SpCas9 at matched and mismatched target sequences in human cells.
2020,
Pubmed Kretov,
Ago2-Dependent Processing Allows miR-451 to Evade the Global MicroRNA Turnover Elicited during Erythropoiesis.
2020,
Pubmed Kubic,
Pigmentation PAX-ways: the role of Pax3 in melanogenesis, melanocyte stem cell maintenance, and disease.
2008,
Pubmed Lee,
The C. elegans heterochronic gene lin-4 encodes small RNAs with antisense complementarity to lin-14.
1993,
Pubmed Li,
A new transgenic reporter line reveals Wnt-dependent Snai2 re-expression and cranial neural crest differentiation in Xenopus.
2019,
Pubmed
,
Xenbase Li,
MicroRNAs from plants to animals, do they define a new messenger for communication?
2018,
Pubmed Lukoseviciute,
From Pioneer to Repressor: Bimodal foxd3 Activity Dynamically Remodels Neural Crest Regulatory Landscape In Vivo.
2018,
Pubmed Macken,
Biallelic variants in COPB1 cause a novel, severe intellectual disability syndrome with cataracts and variable microcephaly.
2021,
Pubmed
,
Xenbase Madelaine,
MicroRNA-9 Couples Brain Neurogenesis and Angiogenesis.
2017,
Pubmed McKeown,
Sox10 overexpression induces neural crest-like cells from all dorsoventral levels of the neural tube but inhibits differentiation.
2005,
Pubmed Miska,
How microRNAs control cell division, differentiation and death.
2005,
Pubmed Mok,
microRNAs in skeletal muscle development.
2017,
Pubmed Monsoro-Burq,
A rapid protocol for whole-mount in situ hybridization on Xenopus embryos.
2007,
Pubmed
,
Xenbase Monsoro-Burq,
Msx1 and Pax3 cooperate to mediate FGF8 and WNT signals during Xenopus neural crest induction.
2005,
Pubmed
,
Xenbase Moreno-Mateos,
CRISPRscan: designing highly efficient sgRNAs for CRISPR-Cas9 targeting in vivo.
2015,
Pubmed
,
Xenbase Naert,
Maximizing CRISPR/Cas9 phenotype penetrance applying predictive modeling of editing outcomes in Xenopus and zebrafish embryos.
2020,
Pubmed
,
Xenbase Naert,
TALENs and CRISPR/Cas9 fuel genetically engineered clinically relevant Xenopus tropicalis tumor models.
2017,
Pubmed
,
Xenbase Naert,
Methods for CRISPR/Cas9 Xenopus tropicalis Tissue-Specific Multiplex Genome Engineering.
2018,
Pubmed
,
Xenbase Najah,
Design of a generic CRISPR-Cas9 approach using the same sgRNA to perform gene editing at distinct loci.
2019,
Pubmed Nakayama,
Simple and efficient CRISPR/Cas9-mediated targeted mutagenesis in Xenopus tropicalis.
2013,
Pubmed
,
Xenbase Olena,
Genomic organization of microRNAs.
2010,
Pubmed Petratou,
The MITF paralog tfec is required in neural crest development for fate specification of the iridophore lineage from a multipotent pigment cell progenitor.
2021,
Pubmed Ran,
Genome engineering using the CRISPR-Cas9 system.
2013,
Pubmed Sauka-Spengler,
A gene regulatory network orchestrates neural crest formation.
2008,
Pubmed Scerbo,
The vertebrate-specific VENTX/NANOG gene empowers neural crest with ectomesenchyme potential.
2020,
Pubmed Shah,
MicroRNAs and ectodermal specification I. Identification of miRs and miR-targeted mRNAs in early anterior neural and epidermal ectoderm.
2017,
Pubmed
,
Xenbase Shi,
Snail2 controls mesodermal BMP/Wnt induction of neural crest.
2011,
Pubmed
,
Xenbase Sive,
Synthesis and purification of digoxigenin-labeled RNA probes for in situ hybridization.
2007,
Pubmed Spokony,
The transcription factor Sox9 is required for cranial neural crest development in Xenopus.
2002,
Pubmed
,
Xenbase Sweetman,
FGF-4 signaling is involved in mir-206 expression in developing somites of chicken embryos.
2006,
Pubmed
,
Xenbase Thompson,
Analysis of microRNA expression by in situ hybridization with RNA oligonucleotide probes.
2007,
Pubmed Walker,
Expression of microRNAs during embryonic development of Xenopus tropicalis.
2008,
Pubmed
,
Xenbase Wang,
RNA-Seq analysis on ets1 mutant embryos of Xenopus tropicalis identifies microseminoprotein beta gene 3 as an essential regulator of neural crest migration.
2020,
Pubmed
,
Xenbase Ward,
microRNAs associated with early neural crest development in Xenopus laevis.
2018,
Pubmed
,
Xenbase Williams,
A functional approach to understanding the role of NCKX5 in Xenopus pigmentation.
2017,
Pubmed
,
Xenbase Wilson,
The Current State and Future of CRISPR-Cas9 gRNA Design Tools.
2018,
Pubmed Ye,
Primer-BLAST: a tool to design target-specific primers for polymerase chain reaction.
2012,
Pubmed Zehir,
Dicer is required for survival of differentiating neural crest cells.
2010,
Pubmed