XB-ART-58762
Nucleic Acids Res
2021 Nov 08;4919:11379-11391. doi: 10.1093/nar/gkab907.
Show Gene links
Show Anatomy links
Structural basis of chromatin regulation by histone variant H2A.Z.
Lewis TS, Sokolova V, Jung H, Ng H, Tan D.
???displayArticle.abstract???
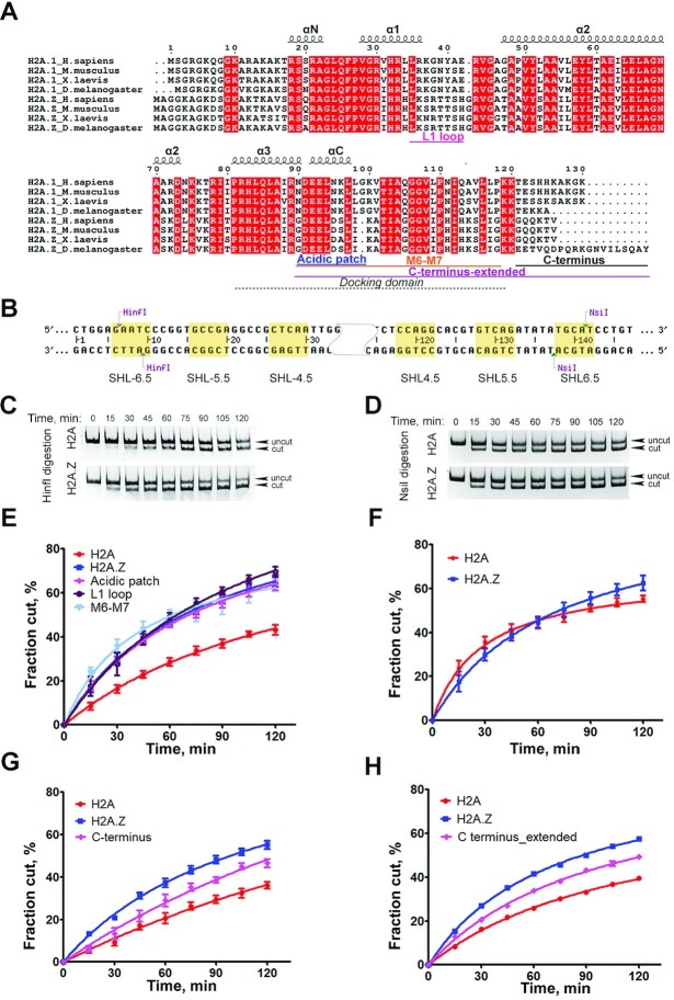
The importance of histone variant H2A.Z in transcription regulation has been well established, yet its mechanism-of-action remains enigmatic. Conflicting evidence exists in support of both an activating and a repressive role of H2A.Z in transcription. Here we report cryo-electron microscopy (cryo-EM) structures of nucleosomes and chromatin fibers containing H2A.Z and those containing canonical H2A. The structures show that H2A.Z incorporation results in substantial structural changes in both nucleosome and chromatin fiber. While H2A.Z increases the mobility of DNA terminus in nucleosomes, it simultaneously enables nucleosome arrays to form a more regular and condensed chromatin fiber. We also demonstrated that H2A.Z's ability to enhance nucleosomal DNA mobility is largely attributed to its characteristic shorter C-terminus. Our study provides the structural basis for H2A.Z-mediated chromatin regulation, showing that the increase flexibility of the DNA termini in H2A.Z nucleosomes is central to its dual-functions in chromatin regulation and in transcription.
???displayArticle.pubmedLink??? 34643712
???displayArticle.pmcLink??? PMC8565303
???displayArticle.link??? Nucleic Acids Res
???displayArticle.grants??? [+]
Species referenced: Xenopus laevis
Genes referenced: h2ac21
???attribute.lit??? ???displayArticles.show???
References [+] :
Adams,
PHENIX: a comprehensive Python-based system for macromolecular structure solution.
2010, Pubmed
Adams, PHENIX: a comprehensive Python-based system for macromolecular structure solution. 2010, Pubmed
Ali-Ahmad, CENP-C unwraps the human CENP-A nucleosome through the H2A C-terminal tail. 2019, Pubmed
Bepler, Positive-unlabeled convolutional neural networks for particle picking in cryo-electron micrographs. 2019, Pubmed
Bilokapic, Histone octamer rearranges to adapt to DNA unwrapping. 2018, Pubmed , Xenbase
Boopathi, Phase-plate cryo-EM structure of the Widom 601 CENP-A nucleosome core particle reveals differential flexibility of the DNA ends. 2020, Pubmed
Chen, Regulation of Nucleosome Stacking and Chromatin Compaction by the Histone H4 N-Terminal Tail-H2A Acidic Patch Interaction. 2017, Pubmed , Xenbase
Chen, High-resolution and high-accuracy topographic and transcriptional maps of the nucleosome barrier. 2019, Pubmed , Xenbase
Chua, The mechanics behind DNA sequence-dependent properties of the nucleosome. 2012, Pubmed , Xenbase
Clarkson, Regions of variant histone His2AvD required for Drosophila development. 1999, Pubmed , Xenbase
Dorigo, Nucleosome arrays reveal the two-start organization of the chromatin fiber. 2004, Pubmed , Xenbase
Dorigo, Chromatin fiber folding: requirement for the histone H4 N-terminal tail. 2003, Pubmed , Xenbase
Dyer, Reconstitution of nucleosome core particles from recombinant histones and DNA. 2004, Pubmed
Emsley, Coot: model-building tools for molecular graphics. 2004, Pubmed
Faast, Histone variant H2A.Z is required for early mammalian development. 2001, Pubmed
Fan, H2A.Z alters the nucleosome surface to promote HP1alpha-mediated chromatin fiber folding. 2004, Pubmed
Fan, The essential histone variant H2A.Z regulates the equilibrium between different chromatin conformational states. 2002, Pubmed , Xenbase
Ferreira, Histone tails and the H3 alphaN helix regulate nucleosome mobility and stability. 2007, Pubmed , Xenbase
Garcia-Saez, Structure of an H1-Bound 6-Nucleosome Array Reveals an Untwisted Two-Start Chromatin Fiber Conformation. 2018, Pubmed , Xenbase
Greaves, H2A.Z contributes to the unique 3D structure of the centromere. 2007, Pubmed
Hardy, The euchromatic and heterochromatic landscapes are shaped by antagonizing effects of transcription on H2A.Z deposition. 2009, Pubmed
Horikoshi, Structural polymorphism in the L1 loop regions of human H2A.Z.1 and H2A.Z.2. 2013, Pubmed
Horikoshi, Crystal structures of heterotypic nucleosomes containing histones H2A.Z and H2A. 2016, Pubmed
Kaczmarczyk, Single-molecule force spectroscopy on histone H4 tail-cross-linked chromatin reveals fiber folding. 2017, Pubmed , Xenbase
Lashgari, Global inhibition of transcription causes an increase in histone H2A.Z incorporation within gene bodies. 2017, Pubmed
Liu, Essential and nonessential histone H2A variants in Tetrahymena thermophila. 1996, Pubmed
Lowary, New DNA sequence rules for high affinity binding to histone octamer and sequence-directed nucleosome positioning. 1998, Pubmed
Luger, Crystal structure of the nucleosome core particle at 2.8 A resolution. 1997, Pubmed
Mavrich, Nucleosome organization in the Drosophila genome. 2008, Pubmed
Ngo, Asymmetric unwrapping of nucleosomes under tension directed by DNA local flexibility. 2015, Pubmed , Xenbase
Park, A new fluorescence resonance energy transfer approach demonstrates that the histone variant H2AZ stabilizes the histone octamer within the nucleosome. 2004, Pubmed , Xenbase
Pettersen, UCSF Chimera--a visualization system for exploratory research and analysis. 2004, Pubmed
Punjani, cryoSPARC: algorithms for rapid unsupervised cryo-EM structure determination. 2017, Pubmed
Raisner, Histone variant H2A.Z marks the 5' ends of both active and inactive genes in euchromatin. 2005, Pubmed
Ranjan, Live-cell single particle imaging reveals the role of RNA polymerase II in histone H2A.Z eviction. 2020, Pubmed
Robinson, Structure of the '30 nm' chromatin fibre: a key role for the linker histone. 2006, Pubmed
Robinson, EM measurements define the dimensions of the "30-nm" chromatin fiber: evidence for a compact, interdigitated structure. 2006, Pubmed
Rohou, CTFFIND4: Fast and accurate defocus estimation from electron micrographs. 2015, Pubmed
Sato, The N-terminal and C-terminal halves of histone H2A.Z independently function in nucleosome positioning and stability. 2020, Pubmed
Schalch, X-ray structure of a tetranucleosome and its implications for the chromatin fibre. 2005, Pubmed , Xenbase
Scheres, RELION: implementation of a Bayesian approach to cryo-EM structure determination. 2012, Pubmed
Soboleva, A unique H2A histone variant occupies the transcriptional start site of active genes. 2011, Pubmed
Song, Cryo-EM study of the chromatin fiber reveals a double helix twisted by tetranucleosomal units. 2014, Pubmed , Xenbase
Suto, Crystal structure of a nucleosome core particle containing the variant histone H2A.Z. 2000, Pubmed , Xenbase
Tolstorukov, Comparative analysis of H2A.Z nucleosome organization in the human and yeast genomes. 2009, Pubmed
Tramantano, Constitutive turnover of histone H2A.Z at yeast promoters requires the preinitiation complex. 2016, Pubmed
Wakamori, Intra- and inter-nucleosomal interactions of the histone H4 tail revealed with a human nucleosome core particle with genetically-incorporated H4 tetra-acetylation. 2015, Pubmed
Wang, Key functional regions in the histone variant H2A.Z C-terminal docking domain. 2011, Pubmed
Weber, Nucleosomes are context-specific, H2A.Z-modulated barriers to RNA polymerase. 2014, Pubmed
Weber, H2A.Z nucleosomes enriched over active genes are homotypic. 2010, Pubmed
Wilkinson, Methods for merging data sets in electron cryo-microscopy. 2019, Pubmed
Woodcock, Role of linker histone in chromatin structure and function: H1 stoichiometry and nucleosome repeat length. 2006, Pubmed
Zhang, Genome-wide dynamics of Htz1, a histone H2A variant that poises repressed/basal promoters for activation through histone loss. 2005, Pubmed
Zheng, MotionCor2: anisotropic correction of beam-induced motion for improved cryo-electron microscopy. 2017, Pubmed
Zhou, Structural Mechanisms of Nucleosome Recognition by Linker Histones. 2015, Pubmed
Zhou, Structural basis of nucleosome dynamics modulation by histone variants H2A.B and H2A.Z.2.2. 2021, Pubmed
Zivanov, New tools for automated high-resolution cryo-EM structure determination in RELION-3. 2018, Pubmed
