Click here to close
Hello! We notice that you are using Internet Explorer, which is not supported by Xenbase and may cause the site to display incorrectly.
We suggest using a current version of Chrome,
FireFox, or Safari.
Front Neurosci
2021 Jan 01;15:768466. doi: 10.3389/fnins.2021.768466.
Show Gene links
Show Anatomy links
GABAA Receptor Subunit Composition Drives Its Sensitivity to the Insecticide Fipronil.
Soualah Z, Taly A, Crespin L, Saulais O, Henrion D, Legendre C, Tricoire-Leignel H, Legros C, Mattei C.
???displayArticle.abstract???
Fipronil (FPN) is a worldwide-used neurotoxic insecticide, targeting, and blocking GABAA receptors (GABAARs). Beyond its efficiency on insect GABAARs, FPN causes neurotoxic effects in humans and mammals. Here, we investigated the mode of action of FPN on mammalian α6-containing GABAARs to understand its inhibitory effects on GABA-induced currents, as a function of the synaptic or extrasynaptic localization of GABAARs. We characterized the effects of FPN by electrophysiology using Xenopus oocytes which were microtransplanted with cerebellum membranes or injected with α6β3, α6β3γ2S (synaptic), and α6β3δ (extrasynaptic) cDNAs. At micromolar concentrations, FPN dose-dependently inhibited cerebellar GABA currents. FPN acts as a non-competitive antagonist on ternary receptors. Surprisingly, the inhibition of GABA-induced currents was partial for extra-synaptic (α6β3δ) and binary (α6β3) receptors, while synaptic α6β3γ2S receptors were fully blocked, indicating that the complementary γ or δ subunit participates in FPN-GABAAR interaction. FPN unexpectedly behaved as a positive modulator on β3 homopentamers. These data show that FPN action is driven by the subunit composition of GABAARs-highlighting the role of the complementary subunit-and thus their localization within a physiological synapse. We built a docking model of FPN on GABAARs, which reveals two putative binding sites. This is consistent with a double binding mode of FPN on GABAARs, possibly one being of high affinity and the other of low affinity. Physiologically, the γ/δ subunit incorporation drives its inhibitory level and has important significance for its toxicity on the mammalian nervous system, especially in acute exposure.
FIGURE 1. The 2D structure of fipronil (Pubchem CID: 3352).
FIGURE 2. GABA sensitivity of ternary and binary α6-containing GABAARs. (A) Stoichiometric organization of α6-containing GABAARs used in this work (see Baumann et al., 2001; Baur et al., 2010; Sigel and Steinmann, 2012). (B) Concentration-response curves for α6β3γ2S, α6β3δ, and α6β3 GABAARs. Data were best fitted by non-linear regression to the Hill equation with variable slope α6β3γ2S: EC50 = 3.85 ± 0.28 μM and Hill-coefficient = 1.24 ± 0.08, R2 = 0.98; α6β3δ: EC50 = 0.75 ± 0.09 μM and Hill-coefficient = 0.99 ± 0.09, R2 = 0.95; α6β3: EC50 = 0.43 ± 0.01 μM and Hill-coefficient = 1.83 ± 0.09, R2 = 0.99). Data are mean ± SEM (n = 4–8) of at least two independent experiments.
FIGURE 3. Inhibitory effects of FPN on GABA-induced currents in membrane-transplanted oocytes. (A) Representative traces of currents evoked by increasing concentrations of GABA in an oocyte transplanted with rat cerebellum membranes. (B) Effects of FPN (1, 10, 100 μM) on GABA-evoked currents. Control experiments denote the addition of 10–4 M of GABA (left), before simultaneous addition of GABA and FPN (right). (C) Histograms showing the concentration-dependent inhibitory effects of FPN on GABA-evoked currents elicited by oocyte transplantation with rat cerebellum membranes. The number of recorded oocytes is indicated inside the bars. Data are mean ± SEM. Multiple comparisons were performed using one-way ANOVA tests followed by Tukey’s post hoc correction (*p < 0.05, ns, not significant).
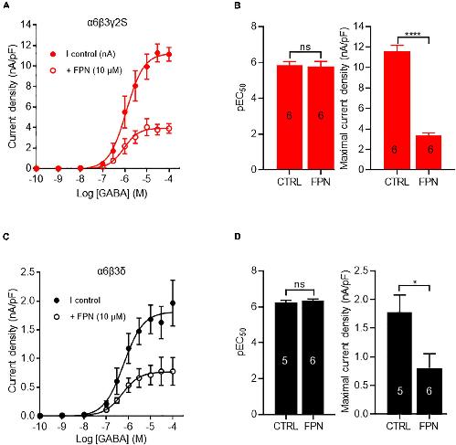
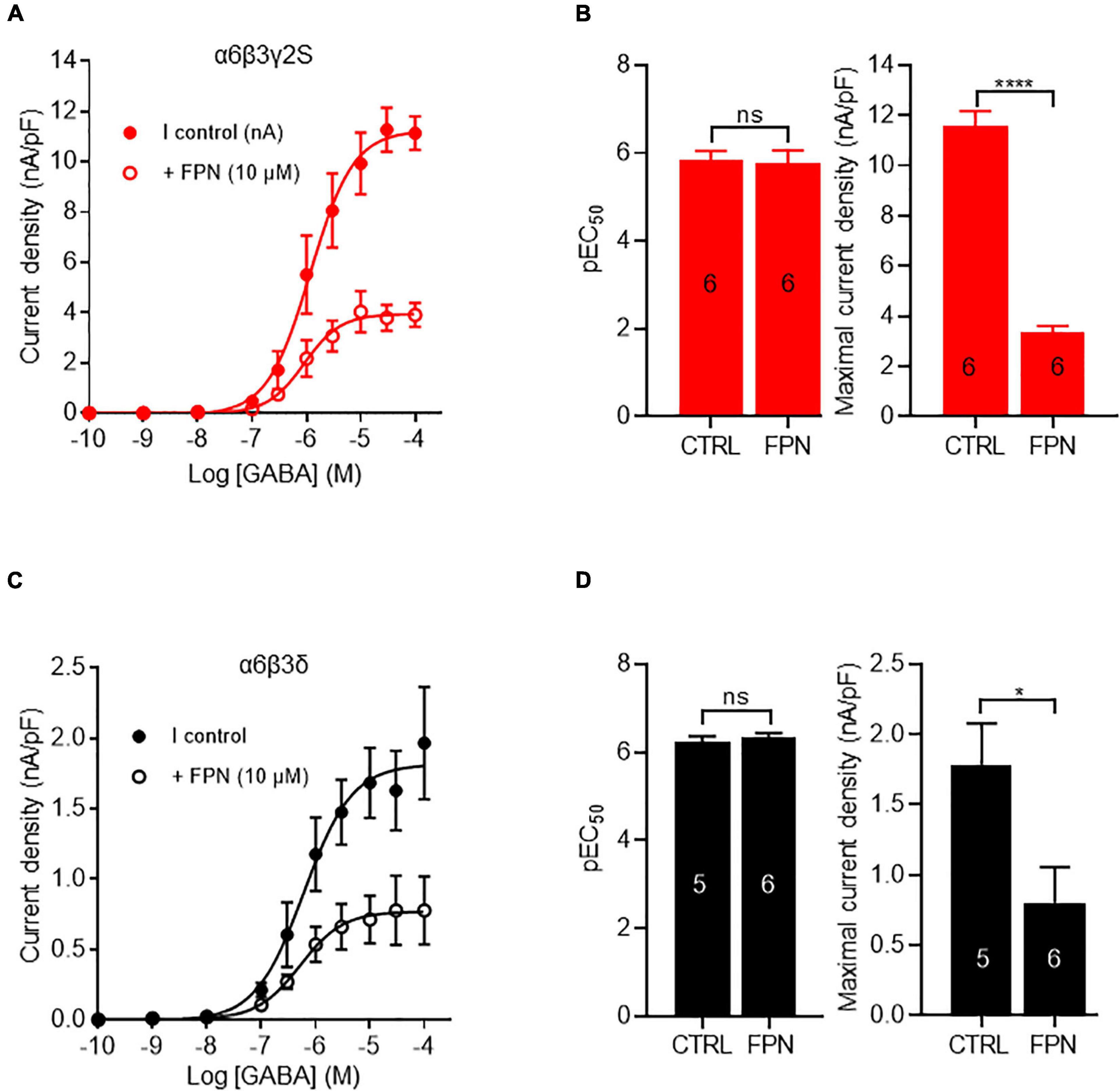
FIGURE 4. FPN effects on GABA-induced currents elicited by α6β3γ2S and α6β3δ GABAARs. (A,C) Concentration-response curves for α6β3γ2S and α6β3δ GABAARs. Data were best fitted by non-linear regression to the Hill equation with variable slope. (B,D) Comparison of EC50 and GABA-currents densities obtained with α6β3γ2S (B) and α6β3δ (D) GABAARs, in control (CTRL) and in the presence of FPN (10 μM). For α6β3γ2S, pEC50 was 5.83 ± 0.21 without FPN and 5.77 ± 0.28 with FPN; Emax was 11.6 ± 0.6 pA/pF without FPN and 3.4 ± 0.2 with FPN. For α6β3δ, pEC50 was 6.24 ± 0.12 without FPN and 6.33 ± 0.10 with FPN; Emax was 1.8 ± 0.3 pA/pF without FPN and 0.8 ± 0.2 with FPN. The number of recorded oocytes is indicated inside the bars. For both receptors, the normality of maximal current density distribution was validated using Shapiro-Wilk test and data were analyzed with unpaired t-test. EC50 values did not pass Shapiro-Wilk test and they were analyzed with non-parametric Mann and Whitney test (ns: non-significant, *p < 0.5, ****p < 0.0001. Data are mean ± SEM of at least two independent experiments (n = 5–6 cells) (see also Table 1).
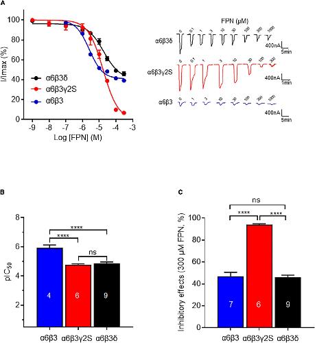
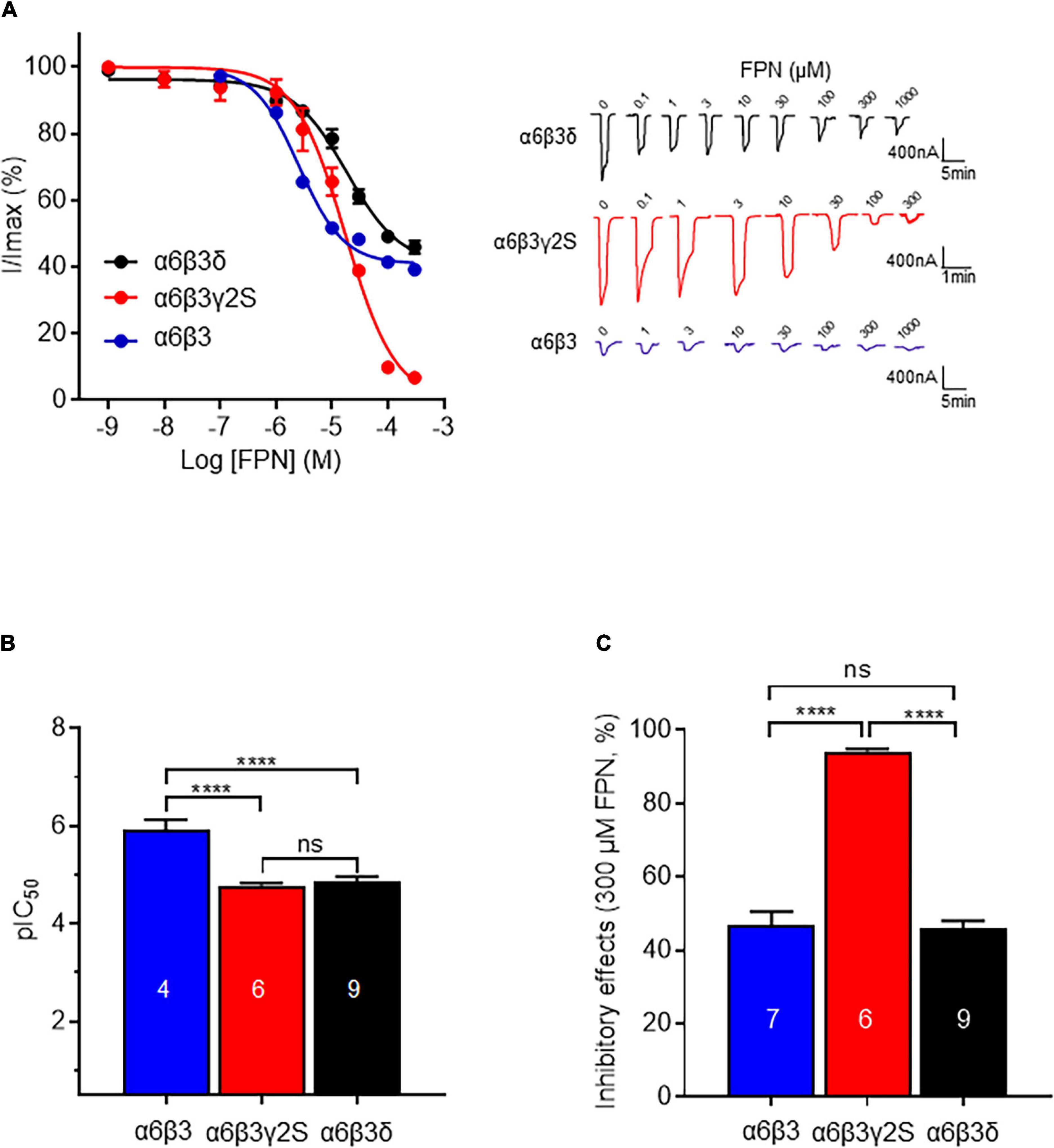
FIGURE 5. Comparison of inhibitory effects of FPN on α6β3γ2S, α6β3δ, and α6β3 GABAARs. (A) Left: Concentration-inhibition curves of FPN on α6β3γ2S, α6β3δ, and α6β3 GABAARs stimulated with GABA (EC50). Data were best fitted by non-linear regression to the Hill equation with variable slope. For α6β3γ2S, pIC50 was 4.86 ± 0.10 and Hill coefficient = 0.80 ± 0.05, R2 = 0.96; for α6β3δ, pIC50 was 4.78 ± 0.05 and Hill coefficient = 0.90 ± 0.12, R2 = 0.93; for α6β3, pIC50 was 5.93 ± 0.20 and Hill coefficient = 1.08 ± 0.29, R2 = 0.99. Right: Representative responses to concentration-inhibition of FPN on α6β3γ2S, α6β3δ, and α6β3 GABAARs stimulated with GABA (EC50). (B,C) Analysis of the inhibitory effects of FPN on α6β3γ2S, α6β3δ and α6β3 GABAARs. Potency (pIC50, B) and efficacy (maximum inhibition obtained with 300 μM FPN, C) of FPN on the three α6-containing GABAARs were compared. Normality of data distribution was validated using Shapiro-Wilk test and data were analyzed with one-way ANOVA followed by multiple comparison test with Tukey test (ns: non-significant, ****p < 0.0001). Data are mean ± SEM of at least two independent experiments (n = 4–9 cells) (see also Table 2).
FIGURE 6. Effect of FPN on leak currents elicited by expression of β3-subunits in Xenopus oocytes. (A) Representative current traces obtained by increasing concentrations of FPN (1, 10, and 10 μM). (B) Analysis of FPN-induced currents. The current density increases as a function of FPN concentrations: it was 0.0058 ± 0.0021 nA/pF, 0.0177 ± 0.0018 nA/pF, 0.0661 ± 0.0105 nA/pF for 1, 10, and 100 μM FPN, respectively. The number of recorded oocytes is indicated inside the bars. Data are mean ± SEM of at least two independent experiments. Multiple comparisons were performed using one-way ANOVA tests followed by Tukey’s post hoc correction (***p < 0.001, ****p < 0.0001, ns, not significant).
FIGURE 7. Binding modes of FPN obtained by docking on the mouse α6-containing GABAAR. (A) Model of the receptor viewed from the membrane plane. The protein is shown in cartoon representation with a different color code for each polypeptide. The position of the membrane is represented by a sphere positioned at the level of lipid head groups as determined by the Orientations of Proteins in Membranes database. (B) Model of the receptor viewed from above the membrane (rotation of 90° from A). (C,D) Binding modes of FPN obtained by docking on the mouse α6β3γ2S (C) and α6β3 (D) GABAARs. Close-up showing the FPN-binding pocket (FPN appears in sticks). FPN interacts with an upper site (Ser272)—nearby the extracellular part of the membrane—and the second site (Val257)—located near the intracellular part of the membrane.
Angelotti,
Assembly of GABAA receptor subunits: alpha 1 beta 1 and alpha 1 beta 1 gamma 2S subunits produce unique ion channels with dissimilar single-channel properties.
1993, Pubmed
Angelotti,
Assembly of GABAA receptor subunits: alpha 1 beta 1 and alpha 1 beta 1 gamma 2S subunits produce unique ion channels with dissimilar single-channel properties.
1993,
Pubmed Baumann,
Subunit arrangement of gamma-aminobutyric acid type A receptors.
2001,
Pubmed
,
Xenbase Baur,
Diversity of structure and function of alpha1alpha6beta3delta GABAA receptors: comparison with alpha1beta3delta and alpha6beta3delta receptors.
2010,
Pubmed
,
Xenbase Bencsits,
A significant part of native gamma-aminobutyric AcidA receptors containing alpha4 subunits do not contain gamma or delta subunits.
1999,
Pubmed Benkherouf,
Extrasynaptic δ-GABAA receptors are high-affinity muscimol receptors.
2019,
Pubmed Bharathraj,
Fipronil Compound Consumption Presenting as Status Epilepticus.
2015,
Pubmed Casida,
Neuroactive insecticides: targets, selectivity, resistance, and secondary effects.
2013,
Pubmed Charon,
Binding modes of noncompetitive GABA-channel blockers revisited using engineered affinity-labeling reactions combined with new docking studies.
2011,
Pubmed Che Has,
Zolpidem is a potent stoichiometry-selective modulator of α1β3 GABAA receptors: evidence of a novel benzodiazepine site in the α1-α1 interface.
2016,
Pubmed
,
Xenbase Chen,
Structural model for gamma-aminobutyric acid receptor noncompetitive antagonist binding: widely diverse structures fit the same site.
2006,
Pubmed Chiou,
Cerebellar α6 -subunit-containing GABAA receptors: a novel therapeutic target for disrupted prepulse inhibition in neuropsychiatric disorders.
2018,
Pubmed
,
Xenbase Draguhn,
Functional and molecular distinction between recombinant rat GABAA receptor subtypes by Zn2+.
1990,
Pubmed Farrant,
Variations on an inhibitory theme: phasic and tonic activation of GABA(A) receptors.
2005,
Pubmed Gibbons,
A review of the direct and indirect effects of neonicotinoids and fipronil on vertebrate wildlife.
2015,
Pubmed Godinho,
Memory impairment due to fipronil pesticide exposure occurs at the GABAA receptor level, in rats.
2016,
Pubmed Granja,
Diazepam enhancement of GABA-gated currents in binary and ternary GABAA receptors: relationship to benzodiazepine binding site density.
1997,
Pubmed Gutiérrez,
Immunocytochemical localization of the alpha 6 subunit of the gamma-aminobutyric acidA receptor in the rat nervous system.
1996,
Pubmed Hainzl,
Mechanisms for selective toxicity of fipronil insecticide and its sulfone metabolite and desulfinyl photoproduct.
1998,
Pubmed Hamon,
The modulatory effects of the anxiolytic etifoxine on GABA(A) receptors are mediated by the beta subunit.
2003,
Pubmed
,
Xenbase Hernandez,
The GABRA6 mutation, R46W, associated with childhood absence epilepsy, alters 6β22 and 6β2 GABA(A) receptor channel gating and expression.
2011,
Pubmed Hosie,
Actions of the insecticide fipronil, on dieldrin-sensitive and- resistant GABA receptors of Drosophila melanogaster.
1995,
Pubmed
,
Xenbase Ikeda,
Fipronil modulation of gamma-aminobutyric acid(A) receptors in rat dorsal root ganglion neurons.
2001,
Pubmed Krivov,
Improved prediction of protein side-chain conformations with SCWRL4.
2009,
Pubmed Kullmann,
Presynaptic, extrasynaptic and axonal GABAA receptors in the CNS: where and why?
2005,
Pubmed Li,
The insecticide fipronil and its metabolite fipronil sulphone inhibit the rat alpha1beta2gamma2L GABA(A) receptor.
2008,
Pubmed Mattei,
Involvement of the GABAA receptor α subunit in the mode of action of etifoxine.
2019,
Pubmed
,
Xenbase Mihalek,
Attenuated sensitivity to neuroactive steroids in gamma-aminobutyrate type A receptor delta subunit knockout mice.
1999,
Pubmed Miledi,
Microtransplantation of functional receptors and channels from the Alzheimer's brain to frog oocytes.
2004,
Pubmed
,
Xenbase Miller,
Crystal structure of a human GABAA receptor.
2014,
Pubmed Mohamed,
Acute human self-poisoning with the N-phenylpyrazole insecticide fipronil--a GABAA-gated chloride channel blocker.
2004,
Pubmed Mortensen,
GABA Potency at GABA(A) Receptors Found in Synaptic and Extrasynaptic Zones.
2011,
Pubmed Mortensen,
Extrasynaptic alphabeta subunit GABAA receptors on rat hippocampal pyramidal neurons.
2006,
Pubmed Notredame,
T-Coffee: A novel method for fast and accurate multiple sequence alignment.
2000,
Pubmed Nusser,
Segregation of different GABAA receptors to synaptic and extrasynaptic membranes of cerebellar granule cells.
1998,
Pubmed Olsen,
Allosteric ligands and their binding sites define γ-aminobutyric acid (GABA) type A receptor subtypes.
2015,
Pubmed Olsen,
International Union of Pharmacology. LXX. Subtypes of gamma-aminobutyric acid(A) receptors: classification on the basis of subunit composition, pharmacology, and function. Update.
2008,
Pubmed Olsen,
GABA A receptors: subtypes provide diversity of function and pharmacology.
2009,
Pubmed Palma,
Abnormal GABAA receptors from the human epileptic hippocampal subiculum microtransplanted to Xenopus oocytes.
2005,
Pubmed
,
Xenbase Perret,
Interaction of non-competitive blockers within the gamma-aminobutyric acid type A chloride channel using chemically reactive probes as chemical sensors for cysteine mutants.
1999,
Pubmed
,
Xenbase Pressly,
GABAA receptor subtype selectivity of the proconvulsant rodenticide TETS.
2018,
Pubmed Ratra,
GABA receptor subunit composition relative to insecticide potency and selectivity.
2001,
Pubmed Ratra,
Role of human GABA(A) receptor beta3 subunit in insecticide toxicity.
2001,
Pubmed Sali,
Comparative protein modelling by satisfaction of spatial restraints.
1993,
Pubmed Sieghart,
Subunit composition, distribution and function of GABA(A) receptor subtypes.
2002,
Pubmed Sigel,
Structure, function, and modulation of GABA(A) receptors.
2012,
Pubmed Simon-Delso,
Systemic insecticides (neonicotinoids and fipronil): trends, uses, mode of action and metabolites.
2015,
Pubmed Szegedi,
Transient alterations in neuronal and behavioral activity following bensultap and fipronil treatment in rats.
2005,
Pubmed Tingle,
Fipronil: environmental fate, ecotoxicology, and human health concerns.
2003,
Pubmed Trott,
AutoDock Vina: improving the speed and accuracy of docking with a new scoring function, efficient optimization, and multithreading.
2010,
Pubmed Williams,
MolProbity: More and better reference data for improved all-atom structure validation.
2018,
Pubmed Wisden,
The distribution of 13 GABAA receptor subunit mRNAs in the rat brain. I. Telencephalon, diencephalon, mesencephalon.
1992,
Pubmed Wooltorton,
Pharmacological and physiological characterization of murine homomeric beta3 GABA(A) receptors.
1997,
Pubmed
,
Xenbase Zhao,
Insect γ-aminobutyric acid receptors and isoxazoline insecticides: toxicological profiles relative to the binding sites of [³H]fluralaner, [³H]-4'-ethynyl-4-n-propylbicycloorthobenzoate, and [³H]avermectin.
2014,
Pubmed Zhao,
Fipronil is a potent open channel blocker of glutamate-activated chloride channels in cockroach neurons.
2004,
Pubmed