XB-ART-58749
Mol Biol Cell
2021 Jun 01;3212:1171-1180. doi: 10.1091/mbc.E20-11-0717.
Show Gene links
Show Anatomy links
Protein turnover dynamics suggest a diffusion-to-capture mechanism for peri-basal body recruitment and retention of intraflagellar transport proteins.
Hibbard JVK, Vazquez N, Satija R, Wallingford JB.
???displayArticle.abstract???
Intraflagellar transport (IFT) is essential for construction and maintenance of cilia. IFT proteins concentrate at the basal body where they are thought to assemble into trains and bind cargoes for transport. To study the mechanisms of IFT recruitment to this peri-basal body pool, we quantified protein dynamics of eight IFT proteins, as well as five other basal body localizing proteins using fluorescence recovery after photobleaching in vertebrate multiciliated cells. We found that members of the IFT-A and IFT-B protein complexes show distinct turnover kinetics from other basal body components. Additionally, known IFT subcomplexes displayed shared dynamics, suggesting shared basal body recruitment and/or retention mechanisms. Finally, we evaluated the mechanisms of basal body recruitment by depolymerizing cytosolic MTs, which suggested that IFT proteins are recruited to basal bodies through a diffusion-to-capture mechanism. Our survey of IFT protein dynamics provides new insights into IFT recruitment to basal bodies, a crucial step in ciliogenesis and ciliary signaling.
???displayArticle.pubmedLink??? 33826363
???displayArticle.pmcLink??? PMC8351562
???displayArticle.link??? Mol Biol Cell
???displayArticle.grants??? [+]
Species referenced: Xenopus laevis
Genes referenced: cetn4 ift20 ift43 ift46 ift52 mcc mtor ttbk2
GO keywords: ciliary basal body [+]
???displayArticle.antibodies??? Tuba4a Ab20
???attribute.lit??? ???displayArticles.show???
|
|
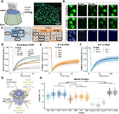
FIGURE 1: Functionally related proteins show distinct turnover kinetics in the basal body pool. (A) Schematic representation of FRAP experimental setup. IFT43-GFP accumulates around Centrin2-BFP, a marker for basal bodies. (B) Representative images from FRAP experiments of Ift144-GFP, Ift20-GFP, and Centrin2-BFP. (C) Schematic of IFT-A and IFT-B complexes. Proteins investigated in this report are bolded. (D) FRAP recovery curves of IFT-A proteins (averaged from Ift144-GFP, GFP-Ift122, and Ift121-GFP), IFT-B1 proteins (averaged from Ift81-GFP, Ift52-mNG, and Ift46-mNG), IFT-B2 protein Ift20-GFP, structural basal body components (Cep164-GFP, Centrin2-BFP, GFP-Ofd1), and basal body regulators (GFP-Ttbk2, GFP-Ccdc66). For clarity of presentation, error bars are removed. (E) FRAP recovery curves of IFT-B proteins. Shaded area corresponds to SD. (F) FRAP recovery curves of IFT-A proteins. Shaded area corresponds to SD. (G) Schematic representation of a basal body, showing the localization of different proteins. (H) Mobile fraction quantification of basal body turnover kinetics for investigated proteins. Several statistical differences are noted in the tree; for full discussion of differences, see Supplemental Table S2. |
|
|
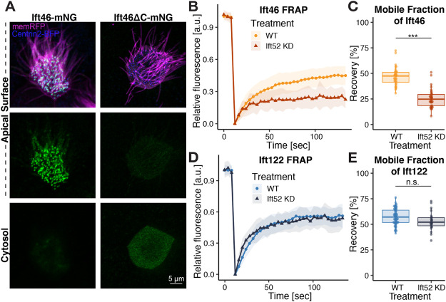
FIGURE 2: Ift52 is required for the recruitment and normal turnover of Ift46 at basal bodies. (A) Imaging of Ift46-mNG (left panel) and Ift46ΔC-mNG (right panel). (B) FRAP of Ift46-mNG in WT embryos compared with ift52 KD. (C) The mobile fraction value of Ift46-mNG is significantly lower on KD of Ift52. (D) FRAP recovery of GFP-Ift122, an IFT-A protein, is not affected by ift52 KD. (E) Mobile fraction quantification of GFP-Ift122 in WT and ift52 KD embryos. |
|
|
FIGURE 3: Induced cilia regeneration has no effect on IFT protein dynamics at the basal body. (A) Time course tracking cilia regrowth, predeciliation, postdeciliation and every hour up to the fourth hour timepoint. (B) Quantification of ciliary length prior to and during ciliary regeneration. (C) FRAP recovery curves of Ift121-GFP and Ift81-GFP at different timepoints pre-, post-, and during ciliary regeneration. (D) Mobile fraction values of Ift121-GFP and Ift81-GFP pre-, post-, and during ciliary regeneration. |
|
|
FIGURE 4: Cold-shock + nocodazole (CS + Noc) treatment eliminates cytosolic MTs and disrupts the dynamics of Ccdc66 at basal bodies. (A) Schematic representation of MCC depicting the two proposed mechanisms for IFT recruitment to basal bodies: active transport (top panel) and diffusion-to-capture (bottom panel). (B) Transverse sections of Xenopus MCCs stained for a-tubulin to verify efficacy of treatment. Actin (stained by Alexa Fluor 555 Phalloidin) and DAPI show the apical domain and nuclei, respectively. DMSO (mock)-treated cells are shown in the top panels and CS+Noc-treated cells in the bottom panels. (C) Cytosolic a-tubulin staining quantification for DMSO vs. CS+Noc-treated embryos. (D) Ciliary a-tubulin staining quantification for DMSO vs. CS+Noc-treated embryos. (E) Mobile fraction comparison of basal body turnover kinetics of Ccdc66 between DMSO and CS+Noc treatment. |
|
|
FIGURE 5: Cytosolic MTs are dispensable for IFT recruitment to basal bodies. (A) FRAP recovery curves of IFT-A proteins with and without CS+Noc treatment. (B) FRAP recovery curves of IFT-B proteins with and without CS+Noc treatment. (C) Mobile fraction comparison of basal body turnover kinetics of IFT-A proteins between no treatment and CS+Noc treatment. (D) Mobile fraction comparison of basal body turnover kinetics of IFT-B proteins between no treatment and CS+Noc treatment. (E) FRAP recovery curves of GFP-Ift122 with 5 and 1 µm2 bleaching regions. (F) Schematic representation of diffusion-to-capture, with modeling parameters depicted. The table displays the equation used and parameters obtained. (G) Experimental and model FRAP recovery curves of GFP-Ift122, with the curve-fitting equation line overlaid. |
|
|
Supplemental Figure 1. Half-times of basal body proteins are generally short. IFT and other basal body proteins generally display half-times less than 25 seconds. |
|
|
Supplemental Figure 2. Morpholino-based KD of ift52 is rescued by addition of Ift52. Basal body intensity of Ift46-mNG was measured in WT conditions and upon ift52 KD and ift52 KD + rescue. |
|
|
FIGURE 1:. Functionally related proteins show distinct turnover kinetics in the basal body pool. (A) Schematic representation of FRAP experimental setup. IFT43-GFP accumulates around Centrin2-BFP, a marker for basal bodies. (B) Representative images from FRAP experiments of Ift144-GFP, Ift20-GFP, and Centrin2-BFP. (C) Schematic of IFT-A and IFT-B complexes. Proteins investigated in this report are bolded. (D) FRAP recovery curves of IFT-A proteins (averaged from Ift144-GFP, GFP-Ift122, and Ift121-GFP), IFT-B1 proteins (averaged from Ift81-GFP, Ift52-mNG, and Ift46-mNG), IFT-B2 protein Ift20-GFP, structural basal body components (Cep164-GFP, Centrin2-BFP, GFP-Ofd1), and basal body regulators (GFP-Ttbk2, GFP-Ccdc66). For clarity of presentation, error bars are removed. (E) FRAP recovery curves of IFT-B proteins. Shaded area corresponds to SD. (F) FRAP recovery curves of IFT-A proteins. Shaded area corresponds to SD. (G) Schematic representation of a basal body, showing the localization of different proteins. (H) Mobile fraction quantification of basal body turnover kinetics for investigated proteins. Several statistical differences are noted in the tree; for full discussion of differences, see Supplemental Table S2. |
|
|
FIGURE 2:. Ift52 is required for the recruitment and normal turnover of Ift46 at basal bodies. (A) Imaging of Ift46-mNG (left panel) and Ift46ΔC-mNG (right panel). (B) FRAP of Ift46-mNG in WT embryos compared with ift52 KD. (C) The mobile fraction value of Ift46-mNG is significantly lower on KD of Ift52. (D) FRAP recovery of GFP-Ift122, an IFT-A protein, is not affected by ift52 KD. (E) Mobile fraction quantification of GFP-Ift122 in WT and ift52 KD embryos. |
|
|
FIGURE 3:. Induced cilia regeneration has no effect on IFT protein dynamics at the basal body. (A) Time course tracking cilia regrowth, predeciliation, postdeciliation and every hour up to the fourth hour timepoint. (B) Quantification of ciliary length prior to and during ciliary regeneration. (C) FRAP recovery curves of Ift121-GFP and Ift81-GFP at different timepoints pre-, post-, and during ciliary regeneration. (D) Mobile fraction values of Ift121-GFP and Ift81-GFP pre-, post-, and during ciliary regeneration. |
|
|
FIGURE 4:. Cold-shock + nocodazole (CS + Noc) treatment eliminates cytosolic MTs and disrupts the dynamics of Ccdc66 at basal bodies. (A) Schematic representation of MCC depicting the two proposed mechanisms for IFT recruitment to basal bodies: active transport (top panel) and diffusion-to-capture (bottom panel). (B) Transverse sections of Xenopus MCCs stained for a-tubulin to verify efficacy of treatment. Actin (stained by Alexa Fluor 555 Phalloidin) and DAPI show the apical domain and nuclei, respectively. DMSO (mock)-treated cells are shown in the top panels and CS+Noc-treated cells in the bottom panels. (C) Cytosolic a-tubulin staining quantification for DMSO vs. CS+Noc-treated embryos. (D) Ciliary a-tubulin staining quantification for DMSO vs. CS+Noc-treated embryos. (E) Mobile fraction comparison of basal body turnover kinetics of Ccdc66 between DMSO and CS+Noc treatment. |
|
|
FIGURE 5:. Cytosolic MTs are dispensable for IFT recruitment to basal bodies. (A) FRAP recovery curves of IFT-A proteins with and without CS+Noc treatment. (B) FRAP recovery curves of IFT-B proteins with and without CS+Noc treatment. (C) Mobile fraction comparison of basal body turnover kinetics of IFT-A proteins between no treatment and CS+Noc treatment. (D) Mobile fraction comparison of basal body turnover kinetics of IFT-B proteins between no treatment and CS+Noc treatment. (E) FRAP recovery curves of GFP-Ift122 with 5 and 1 µm2 bleaching regions. (F) Schematic representation of diffusion-to-capture, with modeling parameters depicted. The table displays the equation used and parameters obtained. (G) Experimental and model FRAP recovery curves of GFP-Ift122, with the curve-fitting equation line overlaid. |
References [+] :
Adler,
From Planar Cell Polarity to Ciliogenesis and Back: The Curious Tale of the PPE and CPLANE proteins.
2017, Pubmed
Adler, From Planar Cell Polarity to Ciliogenesis and Back: The Curious Tale of the PPE and CPLANE proteins. 2017, Pubmed
Ahmed, ODA16 aids axonemal outer row dynein assembly through an interaction with the intraflagellar transport machinery. 2008, Pubmed
Axelrod, Mobility measurement by analysis of fluorescence photobleaching recovery kinetics. 1976, Pubmed
Behal, Subunit interactions and organization of the Chlamydomonas reinhardtii intraflagellar transport complex A proteins. 2012, Pubmed
Behnke, Evidence for four classes of microtubules in individual cells. 1967, Pubmed
Bhogaraju, Molecular basis of tubulin transport within the cilium by IFT74 and IFT81. 2013, Pubmed
Brooks, Control of vertebrate intraflagellar transport by the planar cell polarity effector Fuz. 2012, Pubmed , Xenbase
Brooks, The Small GTPase Rsg1 is important for the cytoplasmic localization and axonemal dynamics of intraflagellar transport proteins. 2013, Pubmed , Xenbase
Brooks, In vivo investigation of cilia structure and function using Xenopus. 2015, Pubmed , Xenbase
Brown, Assembly of IFT trains at the ciliary base depends on IFT74. 2015, Pubmed
Buisson, Intraflagellar transport proteins cycle between the flagellum and its base. 2013, Pubmed
Burton, Effects of various treatments on microtubules and axial units of lung-fluke spermatozoa. 1968, Pubmed
Čajánek, Cep164 triggers ciliogenesis by recruiting Tau tubulin kinase 2 to the mother centriole. 2014, Pubmed
Cole, Chlamydomonas kinesin-II-dependent intraflagellar transport (IFT): IFT particles contain proteins required for ciliary assembly in Caenorhabditis elegans sensory neurons. 1998, Pubmed
Conkar, Centrosomal and ciliary targeting of CCDC66 requires cooperative action of centriolar satellites, microtubules and molecular motors. 2019, Pubmed
Conkar, The centriolar satellite protein CCDC66 interacts with CEP290 and functions in cilium formation and trafficking. 2017, Pubmed
Craft, Tubulin transport by IFT is upregulated during ciliary growth by a cilium-autonomous mechanism. 2015, Pubmed
Dammermann, The hydrolethalus syndrome protein HYLS-1 links core centriole structure to cilia formation. 2009, Pubmed , Xenbase
Deane, Localization of intraflagellar transport protein IFT52 identifies basal body transitional fibers as the docking site for IFT particles. 2001, Pubmed
De Brabander, The effects of methyl (5-(2-thienylcarbonyl)-1H-benzimidazol-2-yl) carbamate, (R 17934; NSC 238159), a new synthetic antitumoral drug interfering with microtubules, on mammalian cells cultured in vitro. 1976, Pubmed
Drew, Integration of over 9,000 mass spectrometry experiments builds a global map of human protein complexes. 2017, Pubmed , Xenbase
Engel, Intraflagellar transport particle size scales inversely with flagellar length: revisiting the balance-point length control model. 2009, Pubmed
Fu, Role for the IFT-A Complex in Selective Transport to the Primary Cilium. 2016, Pubmed
Goetz, The spinocerebellar ataxia-associated gene Tau tubulin kinase 2 controls the initiation of ciliogenesis. 2012, Pubmed
Hao, Intraflagellar transport delivers tubulin isotypes to sensory cilium middle and distal segments. 2011, Pubmed
Harris, Single-particle imaging reveals intraflagellar transport-independent transport and accumulation of EB1 in Chlamydomonas flagella. 2016, Pubmed
Hildebrandt, Ciliopathies. 2011, Pubmed
Hoebeke, Interaction of oncodazole (R 17934), a new antitumoral drug, with rat brain tubulin. 1976, Pubmed
Hou, Functional analysis of an individual IFT protein: IFT46 is required for transport of outer dynein arms into flagella. 2007, Pubmed
Jordan, The cryo-EM structure of intraflagellar transport trains reveals how dynein is inactivated to ensure unidirectional anterograde movement in cilia. 2018, Pubmed
Jurczyk, Pericentrin forms a complex with intraflagellar transport proteins and polycystin-2 and is required for primary cilia assembly. 2004, Pubmed
Karimi, Xenbase: a genomic, epigenomic and transcriptomic model organism database. 2018, Pubmed , Xenbase
Katoh, Overall Architecture of the Intraflagellar Transport (IFT)-B Complex Containing Cluap1/IFT38 as an Essential Component of the IFT-B Peripheral Subcomplex. 2016, Pubmed
Kozminski, The Chlamydomonas kinesin-like protein FLA10 is involved in motility associated with the flagellar membrane. 1995, Pubmed
Kozminski, A motility in the eukaryotic flagellum unrelated to flagellar beating. 1993, Pubmed
Lechtreck, IFT-Cargo Interactions and Protein Transport in Cilia. 2015, Pubmed
LeDizet, Cytoplasmic microtubules containing acetylated alpha-tubulin in Chlamydomonas reinhardtii: spatial arrangement and properties. 1986, Pubmed
Lee, Whole-mount fluorescence immunocytochemistry on Xenopus embryos. 2008, Pubmed , Xenbase
Lucker, Characterization of the intraflagellar transport complex B core: direct interaction of the IFT81 and IFT74/72 subunits. 2005, Pubmed
Lucker, Direct interactions of intraflagellar transport complex B proteins IFT88, IFT52, and IFT46. 2010, Pubmed
Ludington, Avalanche-like behavior in ciliary import. 2013, Pubmed
Lv, Intraflagellar transport protein IFT52 recruits IFT46 to the basal body and flagella. 2017, Pubmed
McInally, Length-dependent disassembly maintains four different flagellar lengths in Giardia. 2019, Pubmed
Mukhopadhyay, TULP3 bridges the IFT-A complex and membrane phosphoinositides to promote trafficking of G protein-coupled receptors into primary cilia. 2010, Pubmed
Paoletti, Most of centrin in animal cells is not centrosome-associated and centrosomal centrin is confined to the distal lumen of centrioles. 1996, Pubmed , Xenbase
Pazour, The DHC1b (DHC2) isoform of cytoplasmic dynein is required for flagellar assembly. 1999, Pubmed
Pazour, A dynein light chain is essential for the retrograde particle movement of intraflagellar transport (IFT). 1998, Pubmed
Phair, Kinetic modelling approaches to in vivo imaging. 2001, Pubmed
Piperno, Transport of a novel complex in the cytoplasmic matrix of Chlamydomonas flagella. 1997, Pubmed
Porter, Cytoplasmic dynein heavy chain 1b is required for flagellar assembly in Chlamydomonas. 1999, Pubmed
Potma, Reduced protein diffusion rate by cytoskeleton in vegetative and polarized dictyostelium cells. 2001, Pubmed
Prosser, Centriolar satellite biogenesis and function in vertebrate cells. 2020, Pubmed
Qin, Intraflagellar transport (IFT) cargo: IFT transports flagellar precursors to the tip and turnover products to the cell body. 2004, Pubmed
Reits, From fixed to FRAP: measuring protein mobility and activity in living cells. 2001, Pubmed
Richey, Dissecting the sequential assembly and localization of intraflagellar transport particle complex B in Chlamydomonas. 2012, Pubmed
Rosenbaum, Flagellar regeneration in protozoan flagellates. 1967, Pubmed
Rosenbaum, Flagellar elongation and shortening in Chlamydomonas. The use of cycloheximide and colchicine to study the synthesis and assembly of flagellar proteins. 1969, Pubmed
Sandoz, Organization and functions of cytoskeleton in metazoan ciliated cells. 1988, Pubmed
Schindelin, Fiji: an open-source platform for biological-image analysis. 2012, Pubmed
Schmidt, Cep164 mediates vesicular docking to the mother centriole during early steps of ciliogenesis. 2012, Pubmed
Sigg, Evolutionary Proteomics Uncovers Ancient Associations of Cilia with Signaling Pathways. 2017, Pubmed , Xenbase
Signor, Role of a class DHC1b dynein in retrograde transport of IFT motors and IFT raft particles along cilia, but not dendrites, in chemosensory neurons of living Caenorhabditis elegans. 1999, Pubmed
Singla, Ofd1, a human disease gene, regulates the length and distal structure of centrioles. 2010, Pubmed
Sprague, FRAP analysis of binding: proper and fitting. 2005, Pubmed
Sprague, Analysis of binding reactions by fluorescence recovery after photobleaching. 2004, Pubmed
Stearns, In vitro reconstitution of centrosome assembly and function: the central role of gamma-tubulin. 1994, Pubmed , Xenbase
Sung, The roles of evolutionarily conserved functional modules in cilia-related trafficking. 2013, Pubmed
Tai, Rhodopsin's carboxy-terminal cytoplasmic tail acts as a membrane receptor for cytoplasmic dynein by binding to the dynein light chain Tctex-1. 1999, Pubmed
Taschner, Biochemical mapping of interactions within the intraflagellar transport (IFT) B core complex: IFT52 binds directly to four other IFT-B subunits. 2011, Pubmed
Taschner, Crystal structures of IFT70/52 and IFT52/46 provide insight into intraflagellar transport B core complex assembly. 2014, Pubmed
Taschner, The Intraflagellar Transport Machinery. 2016, Pubmed
Taschner, Intraflagellar transport proteins 172, 80, 57, 54, 38, and 20 form a stable tubulin-binding IFT-B2 complex. 2016, Pubmed
Toriyama, The ciliopathy-associated CPLANE proteins direct basal body recruitment of intraflagellar transport machinery. 2016, Pubmed , Xenbase
Tu, Protein localization screening in vivo reveals novel regulators of multiciliated cell development and function. 2018, Pubmed , Xenbase
Tucker, Spatial organization of microtubule-organizing centers and microtubules. 1984, Pubmed
Vashishtha, The kinesin-homologous protein encoded by the Chlamydomonas FLA10 gene is associated with basal bodies and centrioles. 1996, Pubmed , Xenbase
Walentek, What we can learn from a tadpole about ciliopathies and airway diseases: Using systems biology in Xenopus to study cilia and mucociliary epithelia. 2017, Pubmed , Xenbase
Walther, The Chlamydomonas FLA10 gene encodes a novel kinesin-homologous protein. 1994, Pubmed
Webb, Intraflagellar transport trains and motors: Insights from structure. 2020, Pubmed
Werner, Understanding ciliated epithelia: the power of Xenopus. 2012, Pubmed , Xenbase
Werner, Using Xenopus skin to study cilia development and function. 2013, Pubmed , Xenbase
Wingfield, IFT trains in different stages of assembly queue at the ciliary base for consecutive release into the cilium. 2017, Pubmed
Woodruff, The Centrosome Is a Selective Condensate that Nucleates Microtubules by Concentrating Tubulin. 2017, Pubmed
Wren, A differential cargo-loading model of ciliary length regulation by IFT. 2013, Pubmed
Yan, Dynamics of Translation of Single mRNA Molecules In Vivo. 2016, Pubmed
Yang, Super-resolution architecture of mammalian centriole distal appendages reveals distinct blade and matrix functional components. 2018, Pubmed
Yang, Single-particle tracking localization microscopy reveals nonaxonemal dynamics of intraflagellar transport proteins at the base of mammalian primary cilia. 2019, Pubmed
Zhu, Functional exploration of the IFT-A complex in intraflagellar transport and ciliogenesis. 2017, Pubmed
