XB-ART-58729
Dev Biol
2022 Feb 01;482:101-113. doi: 10.1016/j.ydbio.2021.12.003.
Show Gene links
Show Anatomy links
Yolk platelets impede nuclear expansion in Xenopus embryos.
Shimogama S, Iwao Y, Hara Y.
???displayArticle.abstract???
During metazoan early embryogenesis, the intracellular properties of proteins and organelles change dynamically through rapid cleavage. In particular, a change in the nucleus size is known to contribute to embryonic development-dependent cell cycle and gene expression regulation. Here, we compared the nuclear sizes of various blastomeres from developing Xenopus embryos and analyzed the mechanisms that control the nuclear expansion dynamics by manipulating the amount of intracellular components in a cell-free system. Nuclear expansion was slower in blastomeres from vegetal hemispheres during a longer interphase than in those from animal hemispheres. Furthermore, upon recapitulating interphase events by manipulating the concentration of yolk platelets, which are originally rich in the vegetal blastomeres, in cell-free cytoplasmic extracts, nuclear expansion and DNA replication became slower than that in normal yolk-free conditions. Under these conditions, the supplemented yolk platelets accumulated around the nucleus in a microtubule-dependent manner and impeded the organization of the endoplasmic reticulum network. Overall, we propose that yolk platelets around the nucleus reduce membrane supply from the endoplasmic reticulum to the nucleus, resulting in slower nuclear expansion and cell cycle progression in the yolk-rich vegetal blastomeres.
???displayArticle.pubmedLink??? 34906546
???displayArticle.link??? Dev Biol
Species referenced: Xenopus laevis
GO keywords: nucleus [+]
???displayArticle.antibodies??? Nuclear Pore Complex Ab1
???attribute.lit??? ???displayArticles.show???
|
|
Graphical Abstract. |
|
|
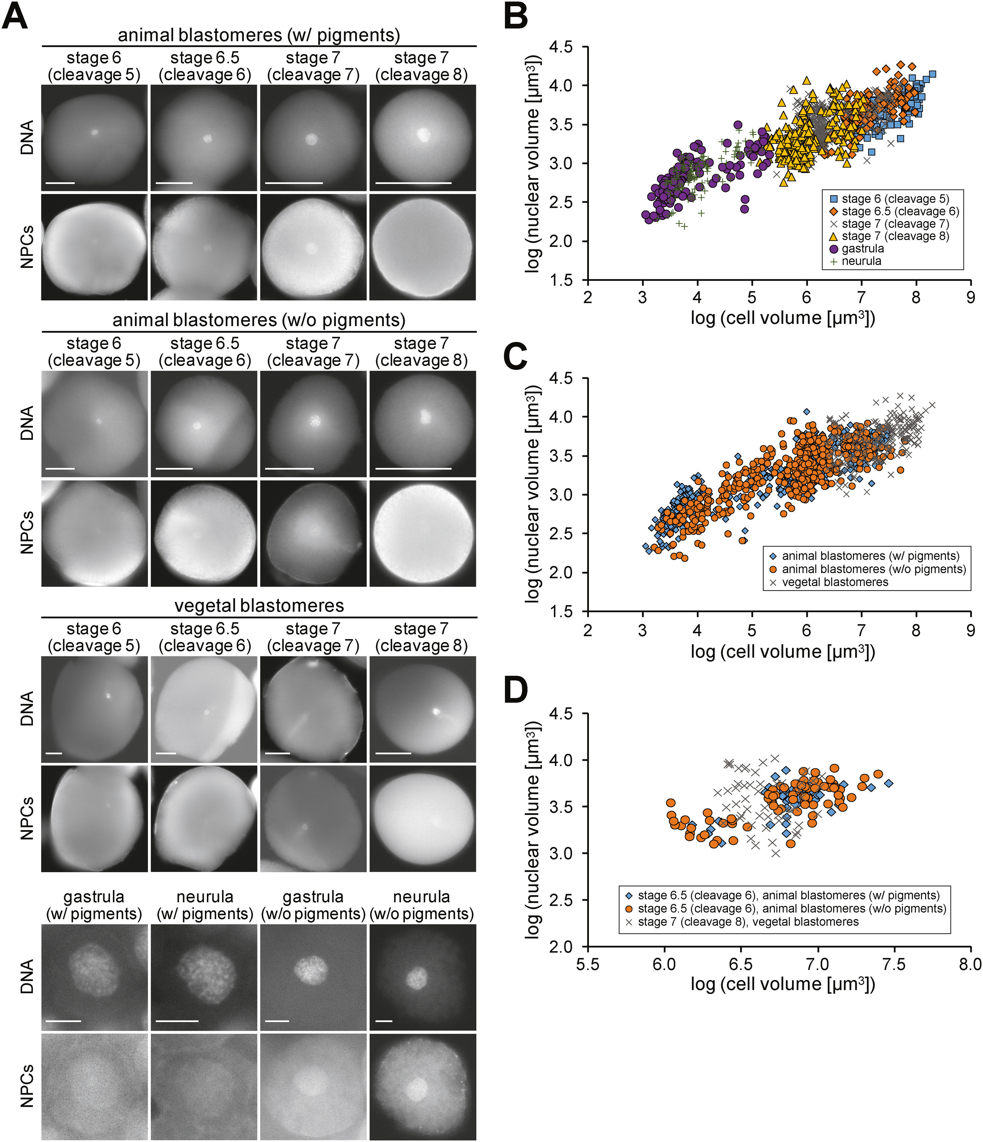
Fig. 1. Constant N/C ratio among animal and vegetal blastomeres from developing X. laevis embryos (A) DNA (top; stained using TO-PRO-3) and NPCs (bottom: immunostaining) were visualized in dissociated blastomeres from X. laevis developing embryos. The blastomeres from embryos at various developmental stages were classified into three different groups; blastomeres with black pigments from the animal hemisphere [animal blastomeres (w/pigments)], blastomeres without black pigments from the animal hemisphere [animal blastomeres (w/o pigments)], and blastomeres from vegetal hemispheres (vegetal blastomeres). Scale bar: 100 âμm. The animal blastomeres from gastrula and neurula embryos were classified into those with or without pigments. Scale bar: 10 âμm. (B) Calculated nuclear volume was plotted against the calculated cell volume of blastomeres from different developmental stages of embryos [stage 6 (cleavage 5): n â= â139; stage 6.5 (cleavage 6): n â= â182; stage 7 (cleavage 7): n â= â278; stage 7 (cleavage 8): n â= â229; gastrula: n â= â225; neurula: n â= â110]. (C) Data of the nuclear and cell volumes were classified into the different blastomere groups (different colors). The values were identical to those in panel B. Animal blastomeres (w/pigments): n â= â521; (w/o pigments): n â= â452; vegetal blastomeres: n â= â190. (D) Only data of the nuclear and cell volumes in animal blastomeres (w/pigments: n â= â60; w/o pigments: n â= â75) from stage 6.5 (cleavage 6) embryos and vegetal blastomeres (n â= â52) from stage 7 (cleavage 8) embryos were represented. |
|
|
Fig. 2. Nuclear expansion in animal and vegetal blastomeres from X. laevis embryos (A) DNA (top: stained using TO-PRO-3) and NPCs (bottom: immunostaining) were visualized in dissociated blastomeres of three different groups from X. laevis embryos treated with cycloheximide. Time represents that after incubation of the dissociated blastomeres with cycloheximide. Scale bar: 100 âμm. (B) Box plots of the calculated nuclear volumes from the animal blastomeres treated with cycloheximide for 180â240 âmin (white) and control buffer (grey) for each developmental stage [stage 6 (cleavage 5): n â= â113 (cycloheximide), n â= â196 (control); stage 6.5 (cleavage 6): n â= â56 (cycloheximide), n â= â225 (control); stage 7 (cleavage 7): n â= â78 (cycloheximide), n â= â152 (control)]. âP â< â0.05, statistically significant difference with Wilcoxon test compared to the control condition at each developmental stage. (C) Box plots of the measured cell cycle duration from the animal blastomeres (grey) and vegetal blastomeres (white) for each group categorized by the cell radius R (μm) [55 â< âR â< â75: n â= â26 (animal), n â= â46 (vegetal); 45 â< âR â< â55: n â= â48 (animal), n â= â40 (vegetal): 35 â< âR â< â45: n = 101 (animal), n â= â27 (vegetal)]. âP â< â0.05, statistically significant difference with Wilcoxon test compared to the animal blastomere at each cell size group. |
|
|
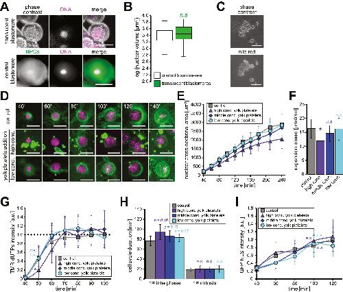
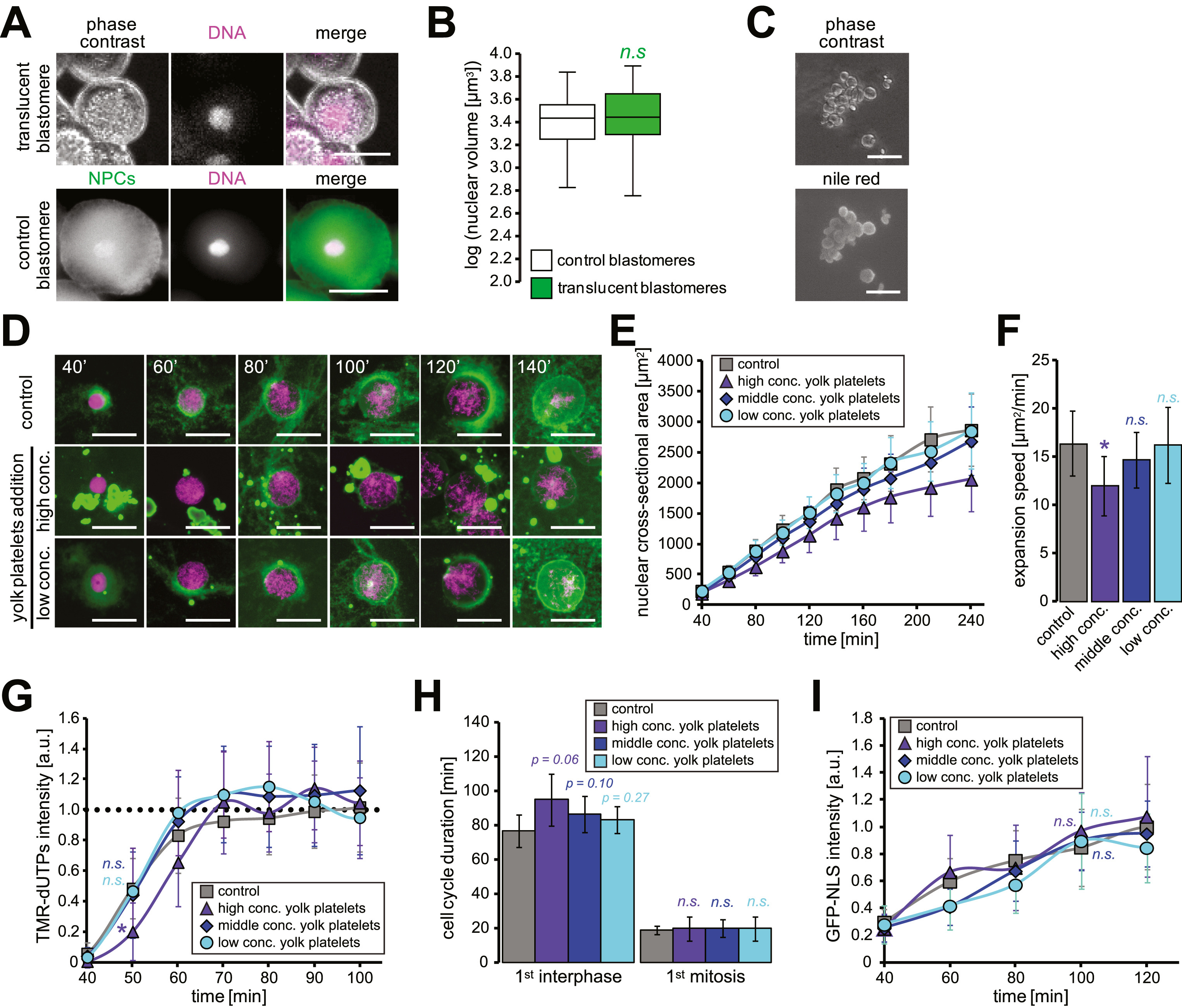
Fig. 3. Supplementation with yolk platelets in cell-free extracts decreases the speed of nuclear expansion and interphase progression (A) Representative images of translucent (top) and normal (bottom) blastomeres from X. laevis embryos. DNA (magenta) was visualized using Hoechest33342 and merged with phase contrast image (top) or an image of NPCs (green), visualized using immunohistochemistry (bottom). Scale bar: 50 âμm. (B) Box plots of the calculated nuclear volumes from the translucent blastomeres (green: n â= â58) and control animal blastomeres (white: n â= â261) showing the cell radius ranging from 25 âμm to 50 âμm. The data of each blastomere were obtained from embryos from the same mother frog. (C) Representative images of isolated yolk platelets - phase contrast (top) and stained using Nile Red (bottom). Scale bar: 30 âμm. (D) Representative images of reconstructed nuclei in X. laevis egg extracts upon supplementation with isolated yolk platelets at different concentrations. DNA (magenta; stained using Hoechst33342) and membrane [green; stained using DiOC6(3)] were visualized in the fixed sample at the indicated time of incubation. Scale bar: 50 âμm. (E) Dynamics of the measured mean cross-sectional area and (F) calculated expansion speed of cross-sectional area in the nuclei reconstructed with different concentrations of yolk platelets [control: n â= â16; high conc. (1â2 âà â105/μl): n â= â13; middle conc. (2â4 âà â104/μl): n â= â10; low conc. (4â8 âà â103/μl): n â= â9]. âP â< â0.05, statistically significant difference and n.s., no significant difference with Wilcoxon test compared to the control condition. (G) Dynamics of the intensities of the incorporated TMR-dUTPs within the nucleus. The intensity was calculated by multiplying the measured TMR-dUTPs intensity (/μm2) with the measured nuclear cross-sectional area. Each calculated value was divided by the mean value of the individual extract preparation after 120 âmin of incubation in the control condition. Control: n â= â8; high conc.: n â= â5; middle conc.: n â= â4; low conc.: n â= â3. Averages of values from each extract preparation are connected using a line in each dataset. âP â< â0.05, statistically significant difference and n.s., no significant difference from datasets of the values after 50 âmin of incubation with Wilcoxon test compared to the control condition. (H) Measured duration of each cell cycle upon supplementation with the isolated yolk platelets at different concentrations in the cycling extract. The extracts, upon addition of sperm chromatin, initially expose interphase (1st interphase), then transit spontaneously to mitosis (1st mitosis), and interphase of the next cell cycle. P values obtained with Wilcoxon test are shown. n.s., no significant difference (P â> â0.1). Control: n â= â8; high conc.: n â= â3; middle conc.: n â= â3; low conc.: n â= â3. (I) Dynamics of the mean GFP-NLS intensity per nuclear cross-sectional area among samples reconstructed with different concentrations of yolk platelets (control: n â= â6; high conc.: n â= â5; middle conc.: n â= â4; low conc.: n â= â4). The measured intensity value was divided by that of the control condition after 120 âmin of incubation for each preparation. n.s., no significant difference from datasets of the values after 100 âmin of incubation with Wilcoxon test compared to the control condition. Average values (±SD) from each extract preparation were shown in each dataset. |
|
|
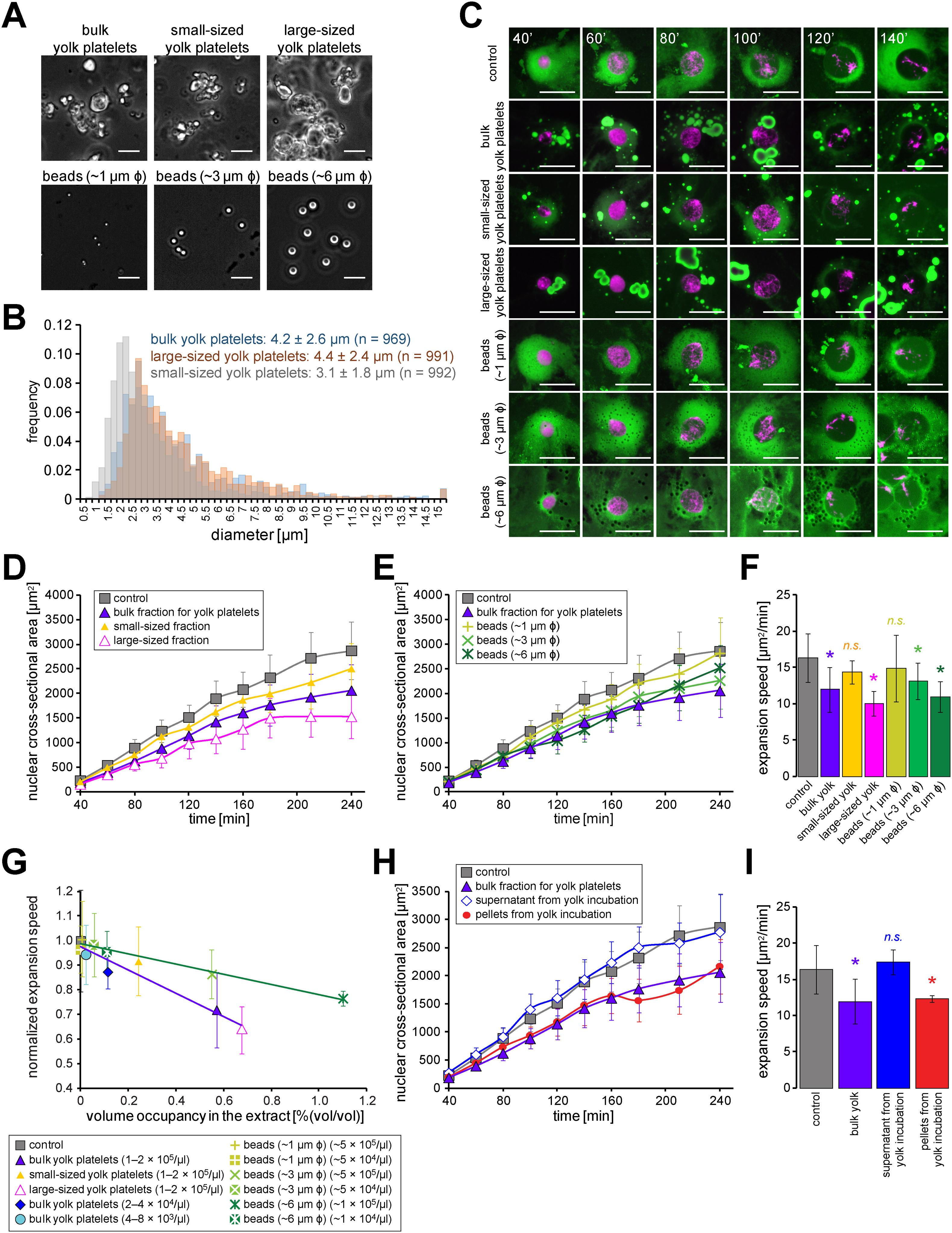
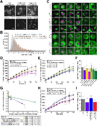
Fig. 4. Nuclear expansion speed depends on the total volume of yolk platelets in the cytoplasm (A) Representative images of isolated yolk platelets in bulk fraction, small-sized fraction, large-sized fraction, and images of 1 âμm diameter magnetic beads, 3 âμm diameter magnetic beads, and 6 âμm diameter polystyrene beads. Scale bar: 10 âμm. (B) Diameter distributions of each fraction of yolk platelets. (C) Representative images of reconstructed nuclei in X. laevis egg extracts upon supplementation with either fraction for yolk platelets or artificial beads. DNA (magenta; stained using Hoechst33342) and membrane [green; stained using DiOC6(3)] were visualized in the fixed sample at the indicated time of incubation. Scale bar: 50 âμm. (D) Dynamics of the measured mean cross-sectional area in the reconstructed nuclei by supplementation with different-sized yolk platelets at a concentration of 1â2 âà â105/μl (control: n â= â16; bulk fraction for isolated yolk platelets: n â= â13; small-sized fraction: n â= â3; large-sized fraction: n â= â3). (E) Dynamics of the measured mean cross-sectional area in the reconstructed nuclei upon supplementation with each artificial bead [1 âμm diameter beads (â¼5 âà â105/μl): n â= â4; 3 âμm diameter beads (â¼5 âà â105/μl): n â= â6; 6 âμm diameter beads (â¼1 âà â105/μl)] or control [identical to those in panel D]. (F) Average expansion speed of nuclear cross-sectional area in the samples upon supplementation with yolk platelets or artificial beads. (G) Calculated expansion speed of the nuclear cross-sectional area was plotted against the volume occupancy of yolk platelets or artificial beads in the cytoplasmic extract. The calculated speed was divided by that of the control condition for each preparation. Each dataset upon supplementation with yolk platelets (purple) or artificial beads (green) is fitted using a linear regression. (H) Dynamics of the measured mean cross-sectional area and (I) expansion speed of cross-sectional area in the reconstructed nuclei upon supplementation with supernatant (n â= â3) or pellet (n â= â3) from pre-incubation of yolk platelets with extraction buffer. The data for control and supplementation with bulk yolk platelets are identical to panel D. âP â< â0.05, statistically significant difference and n.s., no significant difference with Wilcoxon test compared to the control condition. Average values (±SD) from each extract preparation were shown in each dataset. |
|
|
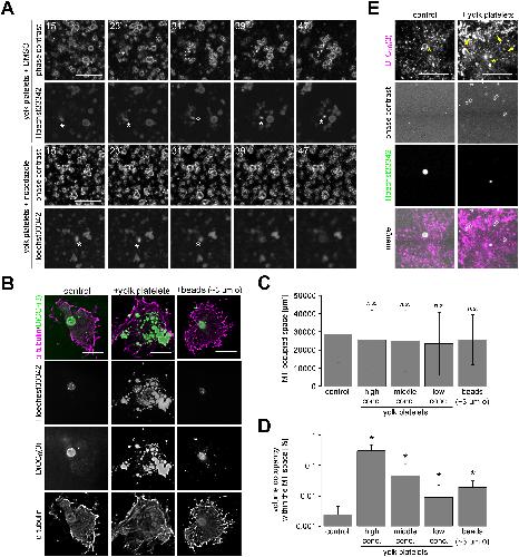
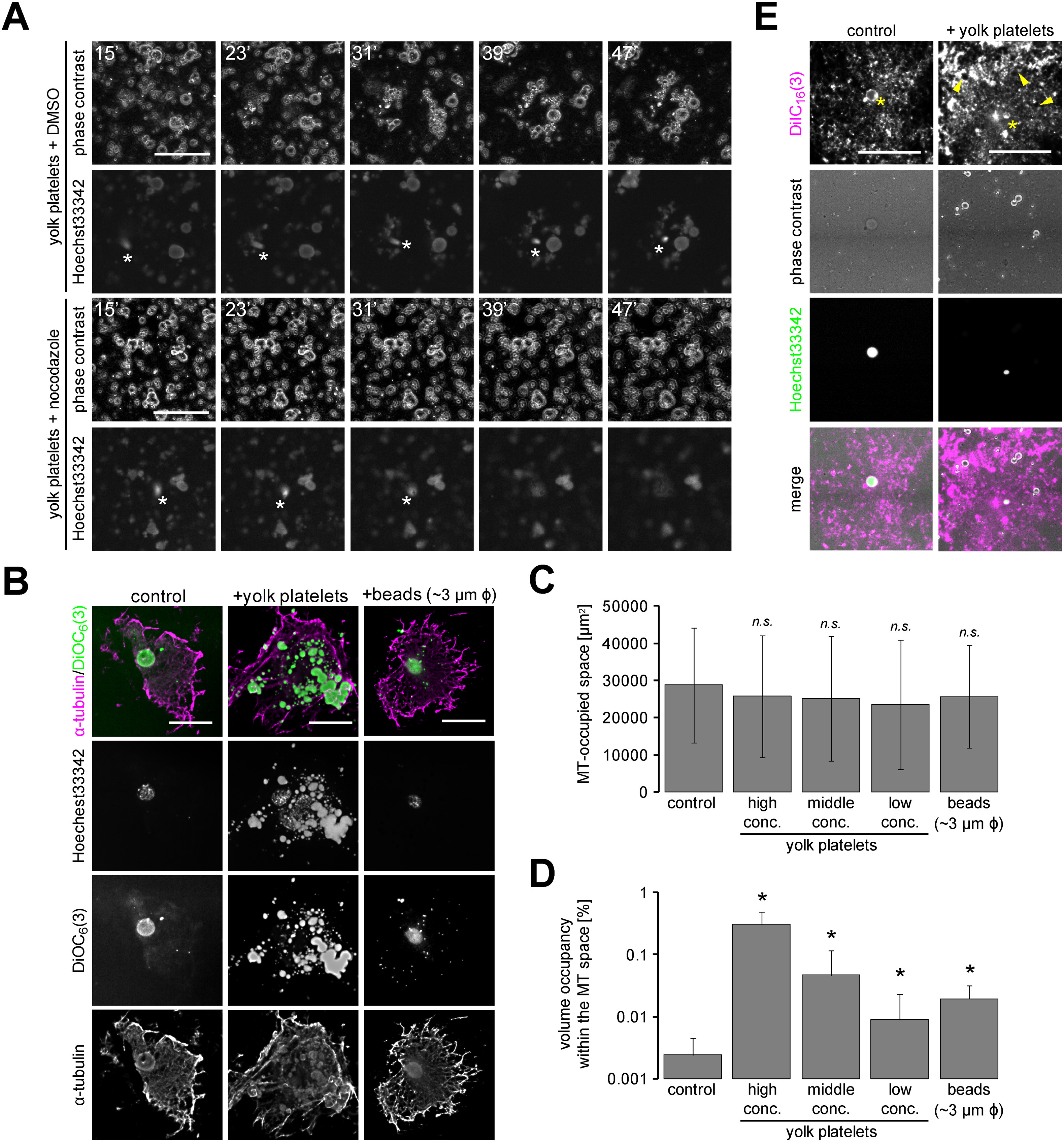
Fig. 5. Yolk platelets impede organization of the ER within the MT-occupied space (A) Snapshots of representative time-lapse images of the reconstructed nuclei in the cytoplasmic extract upon supplementation with yolk platelets at a concentration of 1–2 × 105/μl in the presence of DMSO (for buffer control: top) or nocodazole (bottom). DNA was visualized using Hoechest33342. Bright field images were taken using phase contrast. Asterisks represent chromatin in the extracts. Scale bar: 50 μm. (B) α-tubulin (magenta; immunostaining), membranes [green; stained using DiOC6(3)], and DNA (blue; stained using Hoechst33342) were visualized in the sedimented samples on a glass slide. The nuclei were reconstructed by supplementation with buffer (control), yolk platelets at the concentration of 1–2 × 105/μl (high concentration), or 3 μm diameter magnetic beads at a concentration of ∼5 × 105/μl for 120 min of incubation. Scale bar: 100 μm. (C) Measured mean area of MT-occupied space in each sample upon supplementation with buffer (n = 35), yolk platelets at high concentration (n = 32), middle concentration (2–4 × 104/μl: n = 36), low concentration (4–8 × 103/μl: n = 31), or 3 μm diameter magnetic beads (n = 41). (D) Calculated mean area occupancy of yolk platelets or magnetic beads within the MT-occupied space. Error bars, SD. ∗P < 0.05, statistically significant difference and n.s., no significant difference with Wilcoxon test compared to the control condition. (E) Representative images of the reconstructed nuclei (asterisks) with DiIC16(3)-positive ER in the presence of DMSO (control) or yolk platelets at the concentration of 1–2 × 105/μl for 60 min of incubation. Arrowheads represent the positions of yolk platelets. Scale bar: 50 μm. |
|
|
|
|
|
Figure S2. Cell cycle duration in animal and vegetal blastomeres (A) Box plots of the calculated cell volumes from the animal blastomeres treated with cycloheximide for 180–240 min (white) and control buffer (grey) for each developmental stage [stage 6: n = 95 (cycloheximide), n = 59 (control); stage 6.5: n = 46 (cycloheximide), n = 97 (control); stage 7 (cleavage 7): n = 78 (cycloheximide), n = 152 (control)]. P values obtained using Wilcoxon test are shown compared to the control condition at each developmental stage. (B) Calculated nuclear volume in the condition treated with cycloheximide (grey) were plotted against the calculated cell volume of blastomeres on a log-log plot. The dataset in the control condition were fitted to two-segmented liner regression (blue and pink lines), which is identical to Fig. S1B. The blue line extended toward larger cell volume. (C) Measured duration, in which the cytokinesis duration was subtracted from duration for cell cycle, from the completion of one cytokinesis to the next, was plotted against the mean measured cell radius from each animal (grey diamonds: n = 226) and vegetal blastomeres (light grey crosses: n = 174). (D) Measured duration, in which the cytokinesis duration from the completion of one cytokinesis to the next, was plotted against the mean measured cell radius from each animal (grey diamonds: n = 219) and vegetal blastomeres (light grey crosses: n = 163). |
|
|
Figure S3. Translucent blastomeres and supplementation with yolk platelets in cell-free extracts (A) Box plots of the calculated cell radius from the translucent blastomeres (green: n = 58) and control animal blastomeres (white: n = 261) showing the cell radius raining 25 μm to 50 μm. (B) Dynamics of the mean normalized cross-sectional area in the nuclei reconstructed with different concentrations of yolk platelets. (C) Normalized nuclear expansion speed in the nuclei reconstructed with different concentrations of yolk platelets. Average values (±SD) from each extract preparation were shown in each dataset. |
|
|
Figure S4. Supplementation with yolk platelets or artificial beads in cell-free extracts decreases the speeds of interphase progression (A) Dynamics of the mean normalized cross-sectional area in the reconstructed nuclei by supplementation with different-sized yolk platelets. (B) Dynamics of the mean normalized cross-sectional area in the reconstructed nuclei upon supplementation with each artificial bead. (C) Mean normalized expansion speed of nuclear cross-sectional area in the samples upon supplementation with yolk platelets or artificial beads. (D) Dynamics of the intensities of the incorporated TMR-dUTP in whole nuclei in the presence of artificial beads with different sizes. The intensity was calculated by multiplying the measured TMR-dUTP intensity (/μm2) with the measured nuclear cross-sectional area. Each calculated value was divided by the mean value of the individual extract preparation after 120 min of incubation in the absence of any supplements. n.s., no significant difference from data of the normalized total intensity in the individual nuclei after 50 min of incubation with Wilcoxon test compared to the control condition (P > 0.05). (E) Dynamics of the measured mean cross-sectional area and (F) expansion speed of cross-sectional area in the reconstructed nuclei upon supplementation with supernatant (light blue; n = 3) or pellets (pink; n = 3) from pre-incubation of yolk platelets with cytoplasmic extract. * P < 0.05, statistically significant difference and n.s., no significant difference with Wilcoxon test compared to the control condition. (G) Dynamics of the mean normalized cross-sectional area and (H) normalized expansion speed of cross-sectional area in the nuclei reconstructed upon supplementation with supernatant or pellet from pre-incubation of yolk platelets with extraction buffer or cytoplasmic extract. Average values (±SD) from each extract preparation were shown in each dataset. |
