Click here to close
Hello! We notice that you are using Internet Explorer, which is not supported by Xenbase and may cause the site to display incorrectly.
We suggest using a current version of Chrome,
FireFox, or Safari.
Pflugers Arch
2022 Feb 01;4742:217-229. doi: 10.1007/s00424-021-02639-7.
Show Gene links
Show Anatomy links
Proteolytic activation of the epithelial sodium channel (ENaC) by factor VII activating protease (FSAP) and its relevance for sodium retention in nephrotic mice.
Artunc F, Bohnert BN, Schneider JC, Staudner T, Sure F, Ilyaskin AV, Wörn M, Essigke D, Janessa A, Nielsen NV, Birkenfeld AL, Etscheid M, Haerteis S, Korbmacher C, Kanse SM.
???displayArticle.abstract???
Proteolytic activation of the epithelial sodium channel (ENaC) by aberrantly filtered serine proteases is thought to contribute to renal sodium retention in nephrotic syndrome. However, the identity of the responsible proteases remains elusive. This study evaluated factor VII activating protease (FSAP) as a candidate in this context. We analyzed FSAP in the urine of patients with nephrotic syndrome and nephrotic mice and investigated its ability to activate human ENaC expressed in Xenopus laevis oocytes. Moreover, we studied sodium retention in FSAP-deficient mice (Habp2-/-) with experimental nephrotic syndrome induced by doxorubicin. In urine samples from nephrotic humans, high concentrations of FSAP were detected both as zymogen and in its active state. Recombinant serine protease domain of FSAP stimulated ENaC-mediated whole-cell currents in a time- and concentration-dependent manner. Mutating the putative prostasincleavage site in γ-ENaC (γRKRK178AAAA) prevented channel stimulation by the serine protease domain of FSAP. In a mouse model for nephrotic syndrome, active FSAP was present in nephrotic urine of Habp2+/+ but not of Habp2-/- mice. However, Habp2-/- mice were not protected from sodium retention compared to nephrotic Habp2+/+ mice. Western blot analysis revealed that in nephrotic Habp2-/- mice, proteolytic cleavage of α- and γ-ENaC was similar to that in nephrotic Habp2+/+ animals. In conclusion, active FSAP is excreted in the urine of nephrotic patients and mice and activates ENaC in vitro involving the putative prostasincleavage site of γ-ENaC. However, endogenous FSAP is not essential for sodium retention in nephrotic mice.
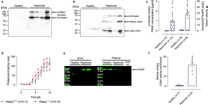
Fig. 1. Urinary excretion of FSAP in nephrotic syndrome. a Western blot from human urine samples (n = 4 healthy, n = 4 nephrotic) under non-reducing conditions using a rabbit polyclonal antibody. In nephrotic samples, FSAP is detected at 64 kDa as zymogen and at 150 kDa as part of a inhibitor complex. b Western blot of the same samples (n = 4 healthy, n = 4 nephrotic) as used in (A) under reducing conditions using a mix of two monoclonal antibodies. In addition to the detection of FSAP zymogen as single chain (64 kDa), both the light (27 kDa) and heavy chain (50 kDa) are detected which requires previous cleavage at the activation bond R311. Both chains dissociate under reducing conditions. c Quantitation of urinary FSAP concentration and activity in human nephrotic urine samples. Activity was measured with pro-uPA as substrate after immunocapture of FSAP. Results are quantified as uPA chromogenic substrate turnover in mOD min−1. d Proteinuria in wildtype (Habp2+/+) and FSAP-deficient mice (Habp2−/−) after induction of experimental nephrotic syndrome by doxorubicin. e Western blot for FSAP expression from plasma and urine of Habp2+/+ mice (n = 2). FSAP is detected at 64 kDa in its zymogen form in plasma samples and nephrotic urine. Compared to healthy plasma, FSAP expression appears to be reduced most likely due to urinary loss. The antibody does not recognize this band in the plasma from Habp2−/− mice proving the specificity of the antibody. f FSAP activity in mouse urine from Habp2+/+ mice as determined with pro-uPA as substrate. Results are quantified as uPA chromogenic substrate turnover in mOD min−1. #Significant difference between healthy and nephrotic samples
Fig. 2. Stimulation of ENaC-mediated whole-cell currents by recombinant serine protease domain of FSAP. a–c Representative whole-cell current traces recorded in oocytes expressing human αβγENaC before (left panels) and after (middle panels) 30-min incubation in ND96 containing FSAP-SPD-WT (50 µg mL−1 or 1.67 µM; a) or FSAP-SPD-MI (50 µg mL−1; b) or in protease-free ND96 (control; c). Data obtained from similar experiments as shown in left and middle panels are summarized in corresponding right panels. Amiloride-sensitive currents (ΔIami) were determined before ( −) and after ( +) incubation with FSAP-SPD-WT (a), FSAP-SPD-MI (b), or control solution (c). Measurements performed in the same oocyte are connected by a line (n = 4–7). d Summary of data from the same experiments as shown in a–c and from additional experiments in which different protease concentrations were used as indicated. Incubation time (30 min) was the same in all experiments. The relative effect on ΔIami was calculated for each oocyte as the ratio of ΔIami measured after and before the incubation period (n = 4–7). Each data point corresponds to one individual oocyte. e Effect of 1 (0.03 µM) or 10 µg mL−1 (0.33 µM) FSAP-SPD-WT on ΔIami for different incubation times (30, 120, or 240 min). Significance is indicated for comparison with baseline ΔIami measured before incubation with the protease (n = 5–7). f Time course of proteolytic activity in the indicated incubation solutions detected using the fluorogenic substrate Boc-QAR-AMC (RFU = relative fluorescence unit; n = 10–11). *p < 0.05; †p < 0.01; ns non-significant; paired t-test (a–c, e) or one-way ANOVA with Bonferroni post hoc test (d). Error bars, S.E
Fig. 3. Mutation of ENaC at its putative prostasin cleavage site prevents its proteolytic activation by recombinant serine protease domain of FSAP. a, b Representative whole-cell current traces recorded in oocytes expressing human wild-type ENaC (αβγ-ENaC; a) or coexpressing wild-type α- and β-ENaC with mutant γ-ENaC (αβγRKRK178AAAA-ENaC; b) before (left panels) and after (right panels) 30 min incubation in a solution containing FSAP-SPD-WT (20 µg mL−1). c Summary of data obtained from similar experiments as shown in a, b and from additional experiments in which protease-free ND96 was used as control. ΔIami was determined before ( −) and after ( +) incubation in the indicated incubation solution. Measurements performed in the same oocyte are connected by a line (N = 2–3, n = 11–19). d Summary of the same data as shown in c normalized as relative effect of the indicated incubation solution on ΔIami (N = 2–3, n = 11–19). ‡p < 0.001; ns non-significant; paired t-test (c) or one-way ANOVA with Bonferroni post hoc test (d). Error bars, S.E. N indicates the number of different batches of oocytes; n indicates the numbers of individual oocytes measured
Fig. 4. Impact of FSAP deficiency on ENaC activation and sodium retention in experimental nephrotic syndrome. a Natriuretic response to vehicle (injectable water, 5 µl g−1 bw) or amiloride (10 µg g−1 bw i.p.) in healthy and nephrotic Habp2+/+ and Habp2−/− mice. Urine was collected for 6 h after injection and all mice underwent vehicle and amiloride injection sequentially (at day − 14/ − 13 and day 7/8, respectively). b–f Course of food and fluid intake, urinary sodium and potassium excretion and its ratio in spot urine samples and body weight taken in the morning after induction of nephrotic syndrome in Habp2+/+ and Habp2−/− mice. Note: Due to a variance of one day in the onset of proteolytic ENaC activation in experimental nephrotic syndrome, the data in c–e were fit to the day of lowest urinary sodium (day 8) and to the day of lowest bodyweight (day 4) (f), which results in an x error depicted in the corresponding graphs. #Significant difference between healthy and nephrotic state. *Significant difference between the genotypes
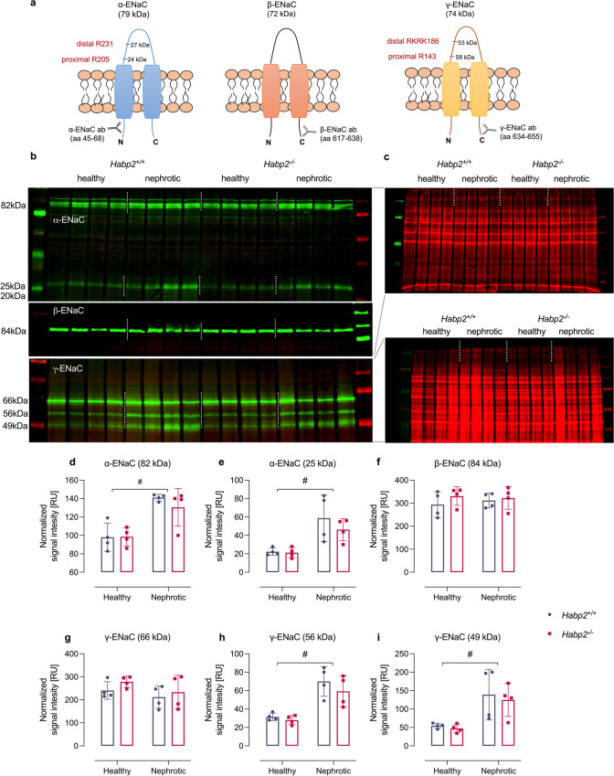
Fig. 5. Renal expression of ENaC subunits in experimental nephrotic syndrome. a Localization of the immunogenic sequences of the used antibodies against murine α-, β-, and γ-ENaC. In α- and γ-ENaC, the proximal and distal cleavage sites (designated from the N-terminus, respectively) are depicted. The antibody against N-terminal α-ENaC is supposed to detect full-length α-ENaC at 79 kDa (699 aa) and two N-terminal fragments with a mass of 27 kDa (231 aa) and 24 kDa (205 aa). The antibody against C-terminal β-ENaC is supposed to detect full-length β-ENaC at 72 kDa (638 aa). The antibody against C-terminal γ-ENaC is supposed to detect full-length γ-ENaC at 74 kDa (655 aa) and C-terminal fragments with a mass of 58 kDa (512 aa) after proximal cleavage and at 53 kDa (469 aa) after distal cleavage, respectively. Mass values are calculated from the amino acid sequences (omitting any N-glycosylations). b Western blots showing the expression of ENaC subunits in a plasma membrane preparation of kidney cortex from Habp2+/+ and Habp2−/− mice. α- and β-ENaC expression were analyzed in native samples on a 4–15% gradient gel after stripping, γ-ENaC expression was analyzed after deglycosylation of the same samples on an 8% gel. The higher molecular mass for α- and β-ENaC stems from N-glycosylation. c Total protein stain for control of loading and blotting. d–i Densitometry of the obtained bands normalized for total protein content of each lane (n = 4 each). #Significant difference between healthy and nephrotic state (two-way ANOVA)
Artunc,
Serum- and glucocorticoid-inducible kinase 1 in doxorubicin-induced nephrotic syndrome.
2008, Pubmed
Artunc,
Serum- and glucocorticoid-inducible kinase 1 in doxorubicin-induced nephrotic syndrome.
2008,
Pubmed Artunc,
Proteasuria-The impact of active urinary proteases on sodium retention in nephrotic syndrome.
2019,
Pubmed Bohnert,
Induction of Nephrotic Syndrome in Mice by Retrobulbar Injection of Doxorubicin and Prevention of Volume Retention by Sustained Release Aprotinin.
2018,
Pubmed Bohnert,
Urokinase-type plasminogen activator (uPA) is not essential for epithelial sodium channel (ENaC)-mediated sodium retention in experimental nephrotic syndrome.
2019,
Pubmed
,
Xenbase Bohnert,
Impact of phosphorus restriction and vitamin D-substitution on secondary hyperparathyroidism in a proteinuric mouse model.
2015,
Pubmed Bohnert,
Retrobulbar Sinus Injection of Doxorubicin is More Efficient Than Lateral Tail Vein Injection at Inducing Experimental Nephrotic Syndrome in Mice: A Pilot Study.
2019,
Pubmed Bohnert,
Experimental nephrotic syndrome leads to proteolytic activation of the epithelial Na+ channel in the mouse kidney.
2021,
Pubmed Bohnert,
Aprotinin prevents proteolytic epithelial sodium channel (ENaC) activation and volume retention in nephrotic syndrome.
2018,
Pubmed
,
Xenbase Borkham-Kamphorst,
Factor VII activating protease (FSAP) exerts anti-inflammatory and anti-fibrotic effects in liver fibrosis in mice and men.
2013,
Pubmed Bruns,
Epithelial Na+ channels are fully activated by furin- and prostasin-dependent release of an inhibitory peptide from the gamma-subunit.
2007,
Pubmed
,
Xenbase Byskov,
Cellular effects of factor VII activating protease (FSAP).
2020,
Pubmed Byskov,
Protease activated receptors (PAR)-1 and -2 mediate cellular effects of factor VII activating protease (FSAP).
2020,
Pubmed Diakov,
Cleavage in the {gamma}-subunit of the epithelial sodium channel (ENaC) plays an important role in the proteolytic activation of near-silent channels.
2008,
Pubmed
,
Xenbase Essigke,
Zymogen-locked mutant prostasin (Prss8) leads to incomplete proteolytic activation of the epithelial sodium channel (ENaC) and severely compromises triamterene tolerance in mice.
2021,
Pubmed
,
Xenbase Etscheid,
The Marburg I polymorphism of factor VII activating protease is associated with low proteolytic and low pro-coagulant activity.
2012,
Pubmed Frindt,
Cleavage state of γENaC in mouse and rat kidneys.
2021,
Pubmed Haerteis,
Proteolytic activation of the human epithelial sodium channel by trypsin IV and trypsin I involves distinct cleavage sites.
2014,
Pubmed
,
Xenbase Haerteis,
Plasmin and chymotrypsin have distinct preferences for channel activating cleavage sites in the γ subunit of the human epithelial sodium channel.
2012,
Pubmed
,
Xenbase Haerteis,
Plasma kallikrein activates the epithelial sodium channel in vitro but is not essential for volume retention in nephrotic mice.
2018,
Pubmed
,
Xenbase Hinrichs,
Mechanisms of sodium retention in nephrotic syndrome.
2020,
Pubmed Hughey,
Epithelial sodium channels are activated by furin-dependent proteolysis.
2004,
Pubmed
,
Xenbase Hunfeld,
Detection of a novel plasma serine protease during purification of vitamin K-dependent coagulation factors.
1999,
Pubmed Ilyaskin,
Inhibition of the epithelial sodium channel (ENaC) by connexin 30 involves stimulation of clathrin-mediated endocytosis.
2021,
Pubmed
,
Xenbase Kara,
Analysis of the substrate specificity of Factor VII activating protease (FSAP) and design of specific and sensitive peptide substrates.
2017,
Pubmed Kleyman,
ENaC at the cutting edge: regulation of epithelial sodium channels by proteases.
2009,
Pubmed Krappitz,
Demonstration of proteolytic activation of the epithelial sodium channel (ENaC) by combining current measurements with detection of cleavage fragments.
2014,
Pubmed
,
Xenbase Masilamani,
Aldosterone-mediated regulation of ENaC alpha, beta, and gamma subunit proteins in rat kidney.
1999,
Pubmed Nesterov,
In Liddle Syndrome, Epithelial Sodium Channel Is Hyperactive Mainly in the Early Part of the Aldosterone-Sensitive Distal Nephron.
2016,
Pubmed Nielsen,
Characterization of the enzymatic activity of the serine protease domain of Factor VII activating protease (FSAP).
2019,
Pubmed Palygin,
Protease-activated receptors in kidney disease progression.
2016,
Pubmed Passero,
New role for plasmin in sodium homeostasis.
2010,
Pubmed Pedersen,
Lupus nephritis: low urinary DNase I levels reflect loss of renal DNase I and may be utilized as a biomarker of disease progression.
2018,
Pubmed Rauh,
Effects of syntaxins 2, 3, and 4 on rat and human epithelial sodium channel (ENaC) in Xenopus laevis oocytes.
2020,
Pubmed
,
Xenbase Reihill,
Inhibition of Protease-Epithelial Sodium Channel Signaling Improves Mucociliary Function in Cystic Fibrosis Airways.
2016,
Pubmed Rossier,
Activation of the epithelial sodium channel (ENaC) by serine proteases.
2009,
Pubmed Rut,
Fluorescent activity-based probe for the selective detection of Factor VII activating protease (FSAP) in human plasma.
2019,
Pubmed Schork,
Association of Plasminuria with Overhydration in Patients with CKD.
2016,
Pubmed
,
Xenbase Subramaniam,
Defective thrombus formation in mice lacking endogenous factor VII activating protease (FSAP).
2015,
Pubmed Wörn,
Proteasuria in nephrotic syndrome-quantification and proteomic profiling.
2021,
Pubmed Xiao,
Plasminogen deficiency does not prevent sodium retention in a genetic mouse model of experimental nephrotic syndrome.
2021,
Pubmed Yamamichi,
Extracellular histone induces plasma hyaluronan-binding protein (factor VII activating protease) activation in vivo.
2011,
Pubmed Yang,
SGK1-dependent ENaC processing and trafficking in mice with high dietary K intake and elevated aldosterone.
2017,
Pubmed Yu,
Detection of Neutrophil Extracellular Traps in Urine.
2019,
Pubmed Zeerleder,
Factor VII-Activating Protease: Hemostatic Protein or Immune Regulator?
2018,
Pubmed