Click here to close
Hello! We notice that you are using Internet Explorer, which is not supported by Xenbase and may cause the site to display incorrectly.
We suggest using a current version of Chrome,
FireFox, or Safari.
Curr Biol
2022 Jan 24;322:453-461.e4. doi: 10.1016/j.cub.2021.11.022.
Show Gene links
Show Anatomy links
Conservation of locomotion-induced oculomotor activity through evolution in mammals.
França de Barros F, Bacqué-Cazenave J, Taillebuis C, Courtand G, Manuel M, Bras H, Tagliabue M, Combes D, Lambert FM, Beraneck M.
???displayArticle.abstract???
Efference copies are neural replicas of motor outputs used to anticipate the sensory consequences of a self-generated motor action or to coordinate neural networks involved in distinct motor behaviors.1 An established example of this motor-to-motor coupling is the efference copy of the propulsive motor command, which supplements classical visuo-vestibular reflexes to ensure gaze stabilization during amphibian larval locomotion.2 Such feedforward replica of spinal pattern-generating circuits produces a spino-extraocular motor coupled activity that evokes eye movements, spatiotemporally coordinated to tail undulation independently of any sensory signal.3,4 Exploiting the developmental stages of the frog,1 studies in metamorphing Xenopus demonstrated the persistence of this spino-extraocular motor command in adults and its developmental adaptation to tetrapodal locomotion.5,6 Here, we demonstrate for the first time the existence of a comparable locomotor-to-ocular motor coupling in the mouse. In neonates, ex vivo nerve recordings of brainstem-spinal cord preparations reveal a spino-extraocular motor coupled activity similar to the one described in Xenopus. In adult mice, trans-synaptic rabies virus injections in lateral rectus eyemuscle label cervical spinal cord neurons closely connected to abducens motor neurons. Finally, treadmill-elicited locomotion in decerebrated preparations7 evokes rhythmic eye movements in synchrony with the limb gait pattern. Overall, our data are evidence for the conservation of locomotor-induced eye movements in vertebrate lineages. Thus, in mammals as in amphibians, CPG-efference copy feedforward signals might interact with sensory feedback to ensure efficient gaze control during locomotion.
Figure 1. Fictive locomotor activity evokes spino-extraocular motor coupling in neonatal brainstem-spinal cord isolated preparations
(A) Left side: schematic of the neonatal mouse brainstem and spinal cord preparation with stimulated and recorded nerve roots. In all experiments, C5, C8, L2, and L5 Vr were targeted as main flexor (C5 and L2) and extensor (C8 and L5) motor nerve of fore- and hindlimbs,8,9 respectively. Preparations with recording of at least 3 of these 4 ventral roots were retained for analysis. Right side: extracellular nerve recordings (raw traces in light gray, integrated traces in color) of the left (le) (light blue) and right (ri) (dark blue) abducens nerves (Abd.), the le and ri 8th cervical roots (le C8, light green; ri C8, dark green) and the left 2nd lumbar ventral root (le L2) (orange) are shown. Discharges recorded during an episode of fictive locomotion evoked by the electrical stimulation of the S1 dorsal root (stim. S1Dr) with a 4-Hz pulse train (black vertical bars) are shown.
(B) Average cyclic modulation of the discharge activity (integrated trace) from the motor nerves shown in (A) over 10 consecutive fictive locomotor cycles. The ri C8 trace (dark green) was used as the reference to determine locomotor cycles.
(C) Percentage of total (C8: 7 mice, 19 sequences; L2: 8 mice, 13 sequences) preparations with a coordinated fictive locomotor pattern coupled with a rhythmic Abd. discharge (coord./rhyth, black histogram; 66%), with an absence of coordinated fictive locomotor pattern and an absence of rhythmic Abd. discharge (non coord./non rhyth, dark gray histogram; 33%), with a coordinated fictive locomotor pattern and an absence of rhythmic Abd. discharge (coord./non rhyth, light gray histogram; 1%), and with an absence of coordinated fictive locomotor pattern and a rhythmic Abd. discharge (non coord./rhyth; 0%).
(D) Linear correlation in bursting frequencies between the le Abd. nerve discharge and the le C8 (green; Abd. versus C8; n = 7; R = 0.9567; Pearson test, p < 0.0001; r2 = 0.9153) or le L2 (orange; Abd. versus L2; n = 8; R = 0.9696; Spearman test; p < 0.0001; r2 = 0.9400) spinal ventral roots.
(E and F) Individual (empty circles) and mean (bars) ± SEM of the frequency linear regression (E; r2) and the latency (F; ms) between firing bursts of the Abd. nerve and spinal ventral root (sp. Vr) discharges (Abd. versus C8Vr in green, mean r2 = 0.75 ± 0.06, mean latency = 61.7 ± 7.2 ms; Abd. versus L2Vr in orange, mean r2 = 0.82 ± 0.06, mean latency = 79.6 ± 9.7 ms) for each preparation, independently of the frequency.
(G) Circular plots showing the phase relationships between the firing discharge burst in the le Abd. nerve and ipsilateral C8 (μ = 357.359° ± 2.213°; r = 0,936; n = 7) and L2 (μ = 354.288° ± 1.467°; r = 0.97; n = 8) and contralateral L5 (μ = 198° ± 5.04°; r = 0.868; n = 3) sp. Vr. In this and all polar plots, the width of the wedges is 0.05.
Supplemental data related to Figure 1 are available as Figure S1.
Figure 2. The efference copy signaling responsible for spino-extraocular motor coupling originates in cervical locomotor CPG
(A) Left side: schematic of the neonatal mouse brainstem and spinal cord preparation with the recorded nerve root and the calcium free (0Ca2+) aCSF split bath on the cervical cord. Extracellular nerve recordings (raw traces in light gray, integrated traces in color) of the ri (dark blue) Abd. nerves, the ri C8 (dark green) and the ri and le 5th lumbar ventral roots (ri L5, dark red; le L5, light red) discharges during an episode of fictive locomotion evoked by the electrical stimulation of the S1 dorsal root (stim. S1Dr) with a 4-Hz pulse train (black vertical bars).
(B and C) Extracellular nerves recording during bath application of 0Ca2+ aCSF restricted to the cervical spinal cord (B), and after washout (C).
(D) Averaged cyclic modulation of the discharge activity (integrated trace) from the motor nerves shown in (A) (top panel, control condition) and (B) (bottom, 0Ca2+) over 10 consecutive locomotor cycles. The ri L5 trace was used as the reference to determine locomotor cycles.
(E) Left side: schematic of the neonatal mouse brainstem and spinal cord preparation with the recorded nerve branches during the mid-thoracic section experiments. Extracellular nerve recordings (raw traces in light gray, integrated traces in color) of the ri (dark blue) and le (light blue) Abd. nerves, the ri C8 (dark green), and the ri L5 (dark red) discharges during an episode of fictive locomotion evoked by the stim. S1Dr with a 4-Hz pulse train (black rectangle).
(F and G) Responses for control (E), after mid-thoracic complete transection during an episode of fictive locomotion evoked by the stim. S1Dr (F) and after mid-thoracic section during an episode of fictive locomotion evoked by the electrical stimulation of the C8 dorsal root (stim. C8Dr) (G) with a 4-Hz pulse train.
(H) Linear correlation in bursting frequencies between Abd. nerve discharge and ipsi C8 Vr discharge in response to stimulation of the S1Dr during control conditions (black empty circles; R = 0.9817; Pearson test; p < 0.0001; n = 3; r2 = 0.9637) and after the mid-thoracic section (orange filled circles; R = 0.9983; Pearson test; p < 0.001; n = 3; r2 = 0.9966).
(I) Polar plots of the phase relationships between the Abd. and C8Vr before (control, left) and after mid-thoracic section (after cut, right). The phase relationship between both ventral roots is conserved after the mid-thoracic cut (Abd.C8 ipsi before (µ = 345.161± 2.546; r = 0.974) vs Abd. C8 ipsi after cut (µ = 353.912± 2.463; r = 0.999) and Abd.C8 contra before (µ = 162.803 ± 40.285; r = 0.943) vs Abd. C8 contra after cut (μ = 177.873 ± 4.909; r = 0.939; n = 3 mice).
(J) Mean absolute latency time between the activity in the C8 Vr and the Abd. nerve in control (52.96 ± 4.51 ms) and after cut (66.49 ± 5.96 ms). There was no significant difference in the delay observed before and after the mid-thoracic cut (t test; p = 0.1038; n = 3).
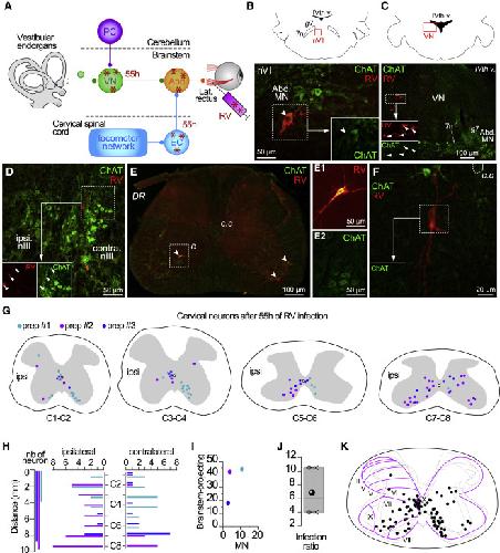
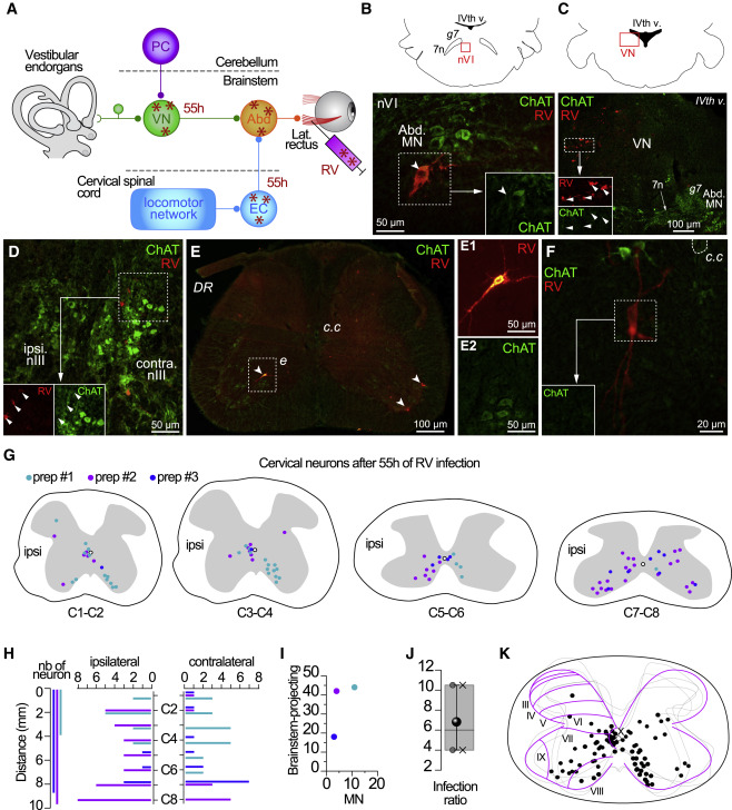
(A) Depiction of the rabies virus (RV) injection protocol. RV injections were performed in the lateral rectus (Lat. rectus) muscle of the lefteye. After 55 h of RV infection, labeled neurons (red asterisks) were found in the Abd. motor nuclei and in the closely connected structures. EC, efferent copy spinal neuron; PCs, Purkinje cells; VN, vestibular nucleusneuron.
(B) Representation (top panel) of the location (red square) of the RV+ neurons in the Abd. nucleus (nVI) and its landmarks: geniculum of the facial nerve (g7) and the 4th ventricle (IVth v). The bottom panel shows a fluorescence microscopy image (20Ã) of an RV+/ChAT+ neuron (RV, red) and Abd. motoneurons (Abd. MNs) (ChAT, green) 55 h after the infection.
(C) Representation (top panel) of the location (red square) of the RV+ neurons in the medial vestibular nucleus (MVN) 55 h after the infection. The fluorescence microscopy image (bottom panel, 20Ã) shows RV+ but ChATâ (left insets) vestibular nucleus (VN) neurons.
(D) Confocal microscopy image (20Ã magnification) of a brainstem sagittal slice of the oculomotor nucleus (nIII) showing RV+ (red) but ChATâ (green) interneurons (INs) (white arrowheads in e1 and e2), contralateral to the inoculation side, while MNs (ChAT+) are not RV infected.
(E) Fluorescence microscopy reconstructed image (5Ã magnification) of a cervical cross section showing RV+ neurons in the ventral horn (white arrowheads and E1) as well as ChAT+ neurons (E2). c.c, central canal; DR, dorsal root.
(F) Example (20Ã magnification) of a RV+ neuron located near the c.c, not ChAT+ (left bottom inset).
(G) Location of the RV+ neurons after 55 h of infection. RV+ neurons were represented by colored dots in the different segments of the cervical spinal cord for each preparation (prep no. 1 cyan, prep no. 2 purple, and prep no. 3 blue). Ipsi, cervical spinal cord side ipsilateral to the RV injected in the leftlateral rectus muscle.
(H) Plot of the number of RV+ neurons (nb of neurons, x axis) in ipsilateral and contralateral sides and location along (distance, millimeters, y axis) the rostro-caudal cervical (C1âC8) segments for each preparation (prep no. 1 cyan, prep no. 2 purple, and prep no. 3 blue).
(I) Number of RV+ MNs x (axis) in the Abd. motor nucleus and corresponding number of RV+ brainstem-projecting cervical neurons (brainstem-projecting) for each preparation (prep no. 1 cyan, prep no. 2 purple, and prep no. 3 blue).
(J) Mean ± SD (black circle; 6.83 ± 3.33) of the infection ratio indicating the average of RV+ brainstem-projecting cervical neurons labeled per RV+ Abd. motoneuron infected.
(K) Scheme of the spatial distribution of all the RV+ brainstem-projecting cervical neurons, shown in (G), per lamina of the cervical spinal cord. Gray lines represent the superimposed limits of the gray matter from (G); purple outlines represent the limits of the laminae on a typical cervical spinal cross-section.
Supplemental data related to Figure 3 are available as Figure S2.
Figure 4. Locomotion-induced eye movements in adult mice
(AâE) Example of the eye movements observed during an episode of treadmill-induced locomotion.
(A) le (le eye position, blue trace) and ri (ri eye position, red trace) horizontal movements are observed after the onset of locomotion. Rectangles represent the stance phases of the leftforelimb (dark green) and lefthindlimb (light green), gaps between rectangles represent swing phases, and green arrows contain a bout of continuous locomotion with instantaneous frequency above 2 Hz). Upper right inset: depiction of the setup used for recording eye movements in decerebrated mice. A video oculography camera recorded the movement of each eye, and an infrared camera tracked the movement of the limbs while mice ran on a motorized treadmill.
(B) Segment of the recording (dotted rectangle, A) showing the horizontal (dark blue and red traces) and vertical (light blue and light red traces) components of the eye movements and the corresponding locomotor cycles of the left fore- and hindlimbs.
(C) Average modulation (over 16 consecutive cycles) of the eye movements and limb stance phases shown in (B). For horizontal ocular traces, right is up.
(D) Oculogram showing the stable orientation of the lefteye movement during the segment in (B). The reported angle of 16.1° is expressed relative to the horizontal plane with head in a stereotaxic position (Hor.pos. versus Ver.pos; R = â0.8699; Spearman test; p = 0.031; r2 = 0.75).
(E) Righteye versus lefteye horizontal components (le+ri eyes) (riHor.pos. versus leHor.pos; R = 0.7152; Spearman test; p = 0.47; r2 = 0.51), showing comparable amplitude and synchronized movements.
(F and G) Analysis of the eye movements in (A).
(F) Relation between the instantaneous frequency of the forelimb (dark green dots) or the hindlimb (light green dots) and the left horizontal eye movements (righteye versus leftforelimb, R = 0.7248, Spearman test, p < 0.001, r2 = 0.5253; righteye versus lefthindlimb, R = 0.3195, Spearman test, p = 0.0852, r2 = 0.1021).
(G) Polar plot of the phase coupling between the peak velocity of the lefteye quick phase and forelimb (μ = 18.272° ± 8.61°; r = 0.718).
(HâJ) Relation between the eye and limb movements.
(H) Cumulative distribution of the locomotor frequency measured from the le forelimb (le fore.) and le hindlimb (le hind.) movements (beginning of stance phase). Rhythmic eye movements were observed when locomotion frequency reached 2â4 Hz, corresponding to trot-like gait (gray interval; n = 5 mice).
(I) Proportions of the locomotor cycle showing eye and/or limb movements (le fore., dark green; le hind., light green).
(J) Correlation (left panel; forelimb versus eye instantaneous frequency; R = 0.6569; Pearson test; p < 0.0001; r2 = 0.4315) and temporal relationship (right panel; μ = 358.763° ± 16.106°; r = 0.777) between the instantaneous frequency of the eye (peak velocity of quick phase) and forelimb movements (beginning of stance phase).
(KâM) Quantification of eye movements during locomotion.
(K) Instantaneous frequency of the left and righteye movements. The degree of conjugation of the eye movements is reflected in the high linear correlation (left panel; left versus righteye instantaneous frequency; R = 0.9873; Pearson test; p < 0.0001; r2 = 0.9748) between left and righteye frequency and the synchrony between them (right panel; polar plot; μ = 355.641° ± 7.53°; r = 0.991).
(L) Distribution of the duration of eye movements. The short phases of the eye movements only last up to 200 ms and are mainly distributed around 100 ms, whereas the long phase of the eye movements is scattered and distributed up to 400 ms. Right panel shows the relative duration of short and long eye movements during each cycle. Short eye movements (dark gray) represent 20% of the cycle (21.4±5.5) and long eye movements (light gray) 80% (78.3±5.5) of the cycles.
(M) Main sequence of the eye movements showing the amplitude-velocity relationship of short (dark gray; amplitude versus velocity of short component of eye movements; R = 0.9169; Spearman test; p = 0.00366; r2 = 0.8395) and long (light gray; amplitude versus velocity of long component of eye movements; R = 0.5412; Spearman test; p < 0.00001; r2 = 0.2929) components of the eye movements.
Supplemental data related to Figure 4 are available as Figure S3.