XB-ART-58672
Development
2021 Dec 01;14823:. doi: 10.1242/dev.200001.
Show Gene links
Show Anatomy links
The mechanosensitive channel Piezo1 cooperates with semaphorins to control neural crest migration.
Canales Coutiño B, Mayor R.
???displayArticle.abstract???
Cells are permanently exposed to a multitude of different kinds of signals: however, how cells respond to simultaneous extracellular signals within a complex in vivo environment is poorly understood. Here, we studied the role of the mechanosensitive ion channel Piezo1 on the migration of the neural crest, a multipotent embryonic cell population. We identify that Piezo1 is required for the migration of Xenopus cephalic neural crest. We show that loss of Piezo1 promotes focal adhesion turnover and cytoskeletal dynamics by controlling Rac1 activity, leading to increased speed of migration. Moreover, overactivation of Rac1, due to Piezo1 inhibition, counteracts cell migration inhibitory signals by Semaphorin 3A and Semaphorin 3F, generating aberrant neural crest invasion in vivo. Thus, we find that, for directional migration in vivo, neural crest cells require a tight regulation of Rac1, by semaphorins and Piezo1. We reveal here that a balance between a myriad of signals through Rac1 dictates cell migration in vivo, a mechanism that is likely to be conserved in other cell migration processes.
???displayArticle.pubmedLink??? 34822717
???displayArticle.pmcLink??? PMC8714065
???displayArticle.link??? Development
???displayArticle.grants??? [+]
MR/S007792 Medical Research Council , BB/R00627X Biotechnology and Biological Sciences Research Council , 220209/Z/20/Z Wellcome Trust , 220 Wellcome Trust , University College London, BB/T013044 Biotechnology and Biological Sciences Research Council , Wellcome Trust
Species referenced: Xenopus laevis
Genes referenced: fas fn1 mrc1 piezo1 ptk2 pxn rac1 sema3a sema3f twist1
GO keywords: neural crest cell migration [+]
???displayArticle.antibodies??? Piezo Ab1 Pxn Ab2 Vcl Ab1
???displayArticle.morpholinos??? piezo1 MO1
???attribute.lit??? ???displayArticles.show???
|
|
Figure 1. Piezo1 is expressed in migratory neural crest cells. (A-B) Xenopus NC explants plated on a fibronectin coated dish and immunostained against Piezo1 in control MO (A) and Piezo1 MO (B). (C) Quantification of fluorescent intensity of Piezo1 from (A-B); r.u.: relative units; n=60 cells per condition. Scale bars, 20 μm. Error bars are ±SEM. Each dot is the mean value of an independent experiment. All data is representative of at least 3 biological replicates. (C) Student's t-test (two- tailed). ****p ⤠0.0001. |
|
|
Figure 2. Piezo1 inhibition increases speed of neural crest cell dispersion. (A) Representative images of NC explants plated on top of fibronectin at time 0 (left column) and after 8 hours (right column). Note that genetic (Piezo1 MO) and chemical (GsMTx4) inhibition of Piezo1 increases cell dispersion. The Piezo1 agonist (Yoda1) inhibits cell dispersion. Yoda1 treatment on Piezo1 MO explants rescues the dispersion phenotype to control levels. (B) Analysis of cell dispersion area by Delaunay triangulation, representative areas from (A). (C) Quantification of hourly area of cell dispersion from (A). n=35 explants per condition. (E) Normalised area of cell dispersion, showing a ratio of final and initial area from (A). n=35 explants per condition. (F) Quantification of speed of cell migration from (A). (D) Illustration of how directionality is calculated. The Euclidean distance (di.euc, ideal distance following a straight path) is divided by the accumulated distance (di.ac, real distance the cell travelled). Cells with values closer to 1 migrated in a more directional manner. (G) Quantification of directionality of cell migration from (A). (E- G) n=60 cells per condition. Scale bars, 20 μm. Error bars are ±SEM. Each dot is the mean value of an independent experiment. All data is representative of at least 3 biological replicates. (D-G) one-way ANOVA with a Dunnett's multiple comparisons post-test. ****p ⤠0.0001, ***p ⤠0.001, **p ⤠0.01, *p ⤠0.05, n.s. non-significant. |
|
|
Figure 3. Focal adhesion regulation by Piezo1. (A-B) Cell protrusions from NC cells plated on fibronectin and expressing focal adhesion kinase tagged with GFP (FAK-GFP) and LifeAct-Ruby in control MO (A) and Piezo1 MO (B). (C) Representative masks of the FAK-GFP from (A-B). (D) Quantification of area of FAK- GFP normalised to control from (C). (E) Quantification of focal adhesion longevity in minutes from (A-B); n=20 cells in each condition. (F,G, J, K) Xenopus NC explants plated on a fibronectin coated dish. Cell shapes, cell contours and bright field images are shown in left, middle and right columns, respectively. Explants immunostained against p-paxillin (F,G) or vinculin (J,K) in control MO (F,J) and Piezo1 MO (G,K). (H- I) Quantification of length (H) and area (I) of individual focal adhesions from (F-G). (L-M) Quantification of length (L) and area (M) of individual focal adhesions from (J- K). Note that focal adhesions are shorter and smaller in Piezo1 MO compared to control. n=110 cells of 11 explants in each condition. Each dot is the mean value of an independent experiment, representing the average of all FAs measured within an explant (all the FA of 10 cells were measured per explant). All data is representative of at least 3 biological replicates. Scale bars=5μm. Error bars are ±SEM. Student's t- test (two-tailed): ***p ⤠0.001, **p ⤠0.01, ****p ⤠0.0001. |
|
|
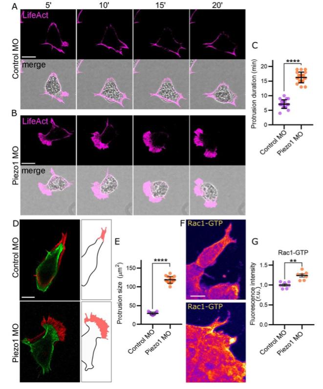
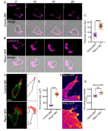
Figure 4. Loss of Piezo1 leads to increased protrusion activity via Rac1 activation. (A-B) NC cells plated on a fibronectin coated dish, expressing LifeAct- Ruby in control MO (A) and Piezo1 MO (B) at different time points (top). Note that cell protrusions are more abundant in Piezo1 MO compared to control MO. (C) Quantification of the protrusion duration in minutes from (A-B). (n=18) cells in each condition (D) Time projection of NC cells from (A-B) at time 0 (green) and after 7 minutes of migration (red). Protrusion area is highlighted in red in the illustration. (E) Quantification of the area of cell protrusions from (A-B) (n=18) cells in each condition. (F) Immunostaining of Rac1-GTP (active Rac1) in control MO NC explants (top) and Piezo1 MO (bottom). (G) Quantification of fluorescence intensity of Rac1- GTP from (F). r.u.: relative units; (n=70) cells in each condition. Scale bars=10μm. Each dot is the mean value of an independent experiment. All data is representative of at least 3 biological replicates. Error bars are ±SEM. Student's t-test (two-tailed): **p ⤠0.01, ****p ⤠0.0001. |
|
|
Figure 5. Loss of Piezo1 leads to neural crest migration defects in vivo. (A-Bâ) Whole embryo in-situ hybridisation against the NC marker Twist in control MO (A), Piezo1 MO (Aâ), control injected with 0.1 MMR (B) and treated with GsMTx4 (Bâ). (C) Schematic of a Xenopus embryo with NC streams colorized in purple, illustrating that the stream length was measured at the middle point of the total neural crest width in (D,E,J). In control embryos this corresponds to the second stream (top), in Piezo1 MO stream definition is lost (bottom). (D-E) Quantification of the NC migration length as illustrated in (C), from Piezo1 MO and its control MO (A-Aâ) and GsMTx4 and its control (B-Bâ). (F-G) Transverse (F) and sagittal (G) cryosections of whole embryos injected on the right side with Piezo1 MO and of the left side with control MO. The neural crest is labelled by fluorescence in situ hybridization against Twist. (F) The three migratory NC streams can be observed on the control MO side (arrows) of transverse cryosections, stream definition is lost in the Piezo1 MO side (bracket). (G) Sagittal cryosections of whole embryos showing the second NC stream on the control MO side show the ventral migration of the NC cells (left line), the Piezo1 injected side is shorter (right line). (H-I) Non-fluorescent host embryos are grafted NC from donors expressing nuclear-RFP (left diagram). NC graft of control MO (H) and Piezo1 MO (I). (J) Quantification of the NC migration length from (F-G). (D, E, H) (n=5) embryos from each condition. Scale bars=100μm. Each dot is the mean value of an independent experiment. All data is representative of at least 3 biological replicates. Error bars are ±SEM. (D, E, H) Student's t-test (two-tailed). ***p ⤠0.001, ****p ⤠0.0001. |
|
|
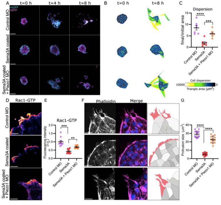
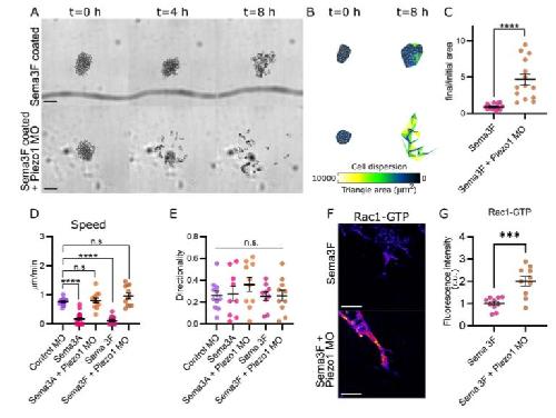
Figure 6. Piezo1 and Sema3A prevent neural crest invasion via Rac1. (A) Representative images of NC explants expressing nuclear-RFP (nRFP) and membrane-GFP (mGFP), plated on top of fibronectin (top) or fibronectin plus Sema3A (middle and bottom), at time 0 (left column), after 4 hours (middle column) and after 8 hours (right column). Note that Piezo1 MO cells disperse in the presence of Sema3A. (B) Analysis of cell dispersion area by Delaunay triangulation, representative areas from (I). (C) Normalised area of cell dispersion, showing a ratio of final and initial area from (A). n=35 explants in each condition. (D) Representative images of NC explants immunostained against Rac1-GTP, plated on top of fibronectin (top) or fibronectin plus Sema3A (middle and bottom). (E) Quantification of fluorescent intensity of Rac1-GTP from (D). Rac1 levels are partially rescued in Piezo1 MO. (F) Representative images of cell protrusions from NC explants stained with phalloidin, plated in the same conditions as (D). Note that protrusions are inhibited in explants plated on Sema3A, while Piezo1 MO explants protrusions are rescued. (G) Quantification of protrusion size from (F). (n=10) explants in each condition. (A) Scale bars=50μm. (D,F) Scale bars=10μm Error bars are ±SEM. Each dot is the mean value of an independent experiment. All data is representative of at least 3 biological replicates. One-way ANOVA with a Dunnett's multiple comparisons post-test. **p ⤠0.01, ***p ⤠0.001, ****p ⤠0.0001. |
|
|
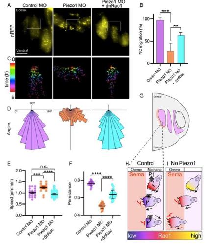
Figure7. Piezo1 prevents neural crest invasion via Rac1 inhibition. (A) NC graft of control (left), Piezo1 MO (middle) and Piezo1 MO plus dominant negative (dn) Rac1 (right). (B) Quantification of the percentage of embryos with normal NC migration from (A). Note that expression of dnRac1 on top of Piezo1 MO partially rescues NC migration. n=5 embryos per condition (C) Color coded single cell tracks from (A). Note that Piezo1 MO cells migrate laterally, while directional migration is restored in Piezo1 MO plus dnRac. (D) Angles of cell migration from (C). (E) Quantification of speed of cell migration from (A). (F) Quantification of persistence of cell migration from (A). Note that both speed and persistence of cell migration are rescued in Piezo1 MO plus dnRac. (E-F) n=20 in each condition. Error bars are ±SEM. Each dot is the mean value of an independent experiment. All data is representative of at least 3 biological replicates. one-way ANOVA with a Dunnett's multiple comparisons post- test. **p ⤠0.01, ***p ⤠0.001, ****p ⤠0.0001. n.s. non-significant. (G-I) Proposed model of the role of Piezo1 in NC migration. In control embryos (H) Piezo1 Normal neural crest migration of grafting experiments was determined by comparing the NC migratory streams to a whole mount in situ hybridization. Note that expression of dnRac1 on top of Piezo1 MO partially rescues NC migration. n=5 embryos per condition (C) Color coded single cell tracks from (A). Note that Piezo1 MO cells migrate laterally, while directional migration is restored in Piezo1 MO plus dnRac. (D) Angles of cell migration from (C). (E) Quantification of speed of cell migration from (A). (F) Quantification of persistence of cell migration from (A). Note that both speed and persistence of cell migration are rescued in Piezo1 MO plus dnRac. (E-F) n=20 in each condition. Error bars are ±SEM. Each dot is the mean value of an independent experiment. All data is representative of at least 3 biological replicates. one-way ANOVA with a Dunnett's multiple comparisons post- test. **p ⤠0.01, ***p ⤠0.001, ****p ⤠0.0001. n.s. non-significant. (G-I) Proposed model of the role of Piezo1 in NC migration. In control embryos (H) Piezo1 mechanical activation partially reduces Rac1 activity, which is further inhibited by chemical signals from SemA. This leads to a collapse of cell protrusions and inhibition of cell migration into the SemA region. In the absence of Piezo1 (I), there is no initial regulation of Rac1 levels, when NC cells reach the SemA region, Rac1 levels are only partially inhibited, and cells continue to invade the SemA region. |
|
|
Fig. S1. Piezo1 knock down has no effect on apoptosis. (A) Representative images of NC explants plated on top of fibronectin and fixed with paraformaldehyde. Explants were labelled by TUNEL staining. Red arrows point to TUNEL positive cells. (B) Quantification of percentage of TUNEL positive cells in migratory neural crest explants. No significant difference was found between control MO and Piezo1 MO cells. (n=140) cells per condition. Scale bars, 20 μm. Error bars are ±SEM. Each dot is the mean value of an independent experiment. All data is representative of at least 3 biological replicates. Student's t-test (two-tailed). n.s. non-significant. |
|
|
Fig. S2. Reversibility of Piezo1 inhibition. (A) Representative images of NC explants plated on top of fibronectin and treated with Fluor8, calcium fluorescent reporter dye. Top panel shows a neural crest explant before and after treatment with the Piezo1 activator, Yoda1. Note that Yoda1 induces Fluor8 signal that is sustained after 240 sec. Bottom panel shows a neural crest explant before and after treatment with Yoda1, followed by addition of the Piezo1 inhibitor GSMxT4. Note that Fluor8 signal is decreased after the addition of GSMxT4 at 240 sec. (B) Quantification of the Fluor 8 fluorescence levels from (A). n=50 cells. Scale bars, 20 μm. Error bars are ±SEM. All data is representative of at least 3 biological replicates. |
|
|
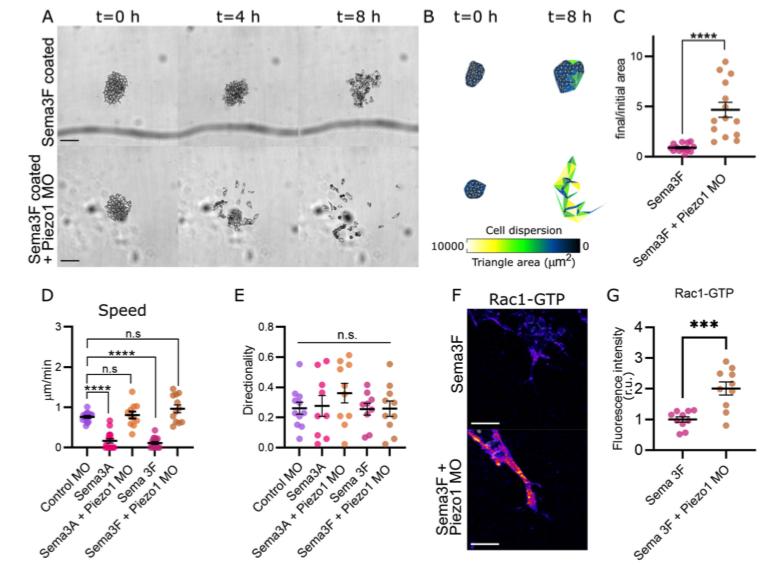
Fig. S3. Loss of Piezo1 counteracts Sema3F and Sema3A inhibitory signals. (A) Representative images of NC explants plated on top of fibronectin plus Sema3F, at time 0 (left column), after 4 hours (middle column) and after 8 hours (right column). Note that Piezo1 MO cells disperse in the presence of Sema3F. (B) Analysis of cell dispersion area by Delaunay triangulation, representative areas from (A). (C) Normalised area of cell dispersion, showing a ratio of final and initial area from (A). n=14 explants in each condition. (D) Quantification of speed of cell migration from (A and Fig 6A). (E) Quantification of directionality of cell migration from (A and Fig 6A). (E,G); n=50 cells per condition. (F) Representative images of NC explants immunostained against Rac1-GTP, plated on top of fibronectin plus Sema3F. (G) Quantification of fluorescent intensity of Rac1-GTP from (F). Rac1 levels are partially rescued in Piezo1 MO. n=10 explants in each condition. (A) Scale bars=50μm. (F) Scale bars=10μm. Error bars are ±SEM. Each dot is the mean value of an independent experiment. All data is representative of at least 3 biological replicates. (C,G) Student's t-test (two-tailed). (D-E) One-way ANOVA with a Dunnett's multiple comparisons post-test. ***p ⤠0.001, ****p ⤠0.0001, n.s. non- significant. |
|
|
Fig. S4. Increased active Rac1 upon Piezo1 knock down in vivo. (A) Sagittal cryosections of whole embryos injected on the left side with control MO and on the right side with Piezo1 MO. Top. Nuclei are labelled with DAPI, neural crest is indicated in purple. Bottom. Rac1-GTP immunostaining labels active Rac1. Note that there is increased Rac1-GTP signal on the Piezo1 MO injected side (right side). Scale bars=100μm (B) Higher magnification images of neural crest tissue from (A), each condition is indicated in the figure. Scale bars=20μm. (C) Quantification of Rac1-GTP levels of neural crest cells from (B). n=50 cells. Error bars are ±SEM. Each dot is the mean value of an independent experiment. All data is representative of at least 3 biological replicates. Student's t-test (two-tailed). * p ⤠0.05. |
|
|
Still from Movie 1. Piezo1 inhibition increases speed of neural crest cell dispersion. Time lapse videos of neural crest cultured on fibronectin with the indicated treatments. 10X magnification. Total length: 8h. |
|
|
Still from Movie 2. Loss of Piezo1 leads to increased protrusion activity. Time lapse of neural crest cells plated on a fibronectin coated dish, expressing LifeAct-Ruby in control MO and Piezo1 MO. 40X magnification. Total length: 30min. |
References [+] :
Bae,
The mechanosensitive ion channel Piezo1 is inhibited by the peptide GsMTx4.
2011, Pubmed
Bae, The mechanosensitive ion channel Piezo1 is inhibited by the peptide GsMTx4. 2011, Pubmed
Bahm, PDGF controls contact inhibition of locomotion by regulating N-cadherin during neural crest migration. 2017, Pubmed , Xenbase
Bajanca, In vivo topology converts competition for cell-matrix adhesion into directional migration. 2019, Pubmed , Xenbase
Barriga, Tissue stiffening coordinates morphogenesis by triggering collective cell migration in vivo. 2018, Pubmed , Xenbase
Botello-Smith, A mechanism for the activation of the mechanosensitive Piezo1 channel by the small molecule Yoda1. 2019, Pubmed
Broders-Bondon, Regulation of XSnail2 expression by Rho GTPases. 2007, Pubmed , Xenbase
Canales Coutiño, Mechanosensitive ion channels in cell migration. 2021, Pubmed
Cao, A phosphorylation switch controls the spatiotemporal activation of Rho GTPases in directional cell migration. 2015, Pubmed
Carmona-Fontaine, Complement fragment C3a controls mutual cell attraction during collective cell migration. 2011, Pubmed , Xenbase
Chen, A Feedforward Mechanism Mediated by Mechanosensitive Ion Channel PIEZO1 and Tissue Mechanics Promotes Glioma Aggression. 2018, Pubmed
Chubinskiy-Nadezhdin, Agonist-induced Piezo1 activation suppresses migration of transformed fibroblasts. 2019, Pubmed
Ciobanasu, Actin dynamics associated with focal adhesions. 2012, Pubmed
Coste, Piezo1 and Piezo2 are essential components of distinct mechanically activated cation channels. 2010, Pubmed
Habas, Coactivation of Rac and Rho by Wnt/Frizzled signaling is required for vertebrate gastrulation. 2003, Pubmed , Xenbase
Hopwood, A Xenopus mRNA related to Drosophila twist is expressed in response to induction in the mesoderm and the neural crest. 1989, Pubmed , Xenbase
Hu, Regulation of focal adhesion turnover in SDF-1α-stimulated migration of mesenchymal stem cells in neural differentiation. 2017, Pubmed
Huang, Loss of stretch-activated channels, PIEZOs, accelerates non-small cell lung cancer progression and cell migration. 2019, Pubmed
Kim, Focal adhesion size uniquely predicts cell migration. 2013, Pubmed
Koser, Mechanosensing is critical for axon growth in the developing brain. 2016, Pubmed , Xenbase
Lin, Force-induced conformational changes in PIEZO1. 2019, Pubmed
Matthews, Directional migration of neural crest cells in vivo is regulated by Syndecan-4/Rac1 and non-canonical Wnt signaling/RhoA. 2008, Pubmed , Xenbase
Mayor, The front and rear of collective cell migration. 2016, Pubmed
Melchionda, Ca2+/H+ exchange by acidic organelles regulates cell migration in vivo. 2016, Pubmed , Xenbase
Parsons, Cell adhesion: integrating cytoskeletal dynamics and cellular tension. 2010, Pubmed
Riccomagno, The RacGAP β2-Chimaerin selectively mediates axonal pruning in the hippocampus. 2012, Pubmed
Roycroft, Redistribution of Adhesive Forces through Src/FAK Drives Contact Inhibition of Locomotion in Neural Crest. 2018, Pubmed , Xenbase
Seetharaman, Cytoskeletal Crosstalk in Cell Migration. 2020, Pubmed
Shellard, Supracellular contraction at the rear of neural crest cell groups drives collective chemotaxis. 2018, Pubmed , Xenbase
Simões-Costa, Transcriptome analysis reveals novel players in the cranial neural crest gene regulatory network. 2014, Pubmed
Szabó, Mechanisms of Neural Crest Migration. 2018, Pubmed
Theveneau, Collective chemotaxis requires contact-dependent cell polarity. 2010, Pubmed , Xenbase
Theveneau, Neural crest delamination and migration: from epithelium-to-mesenchyme transition to collective cell migration. 2012, Pubmed , Xenbase
Tríbulo, A balance between the anti-apoptotic activity of Slug and the apoptotic activity of msx1 is required for the proper development of the neural crest. 2004, Pubmed , Xenbase
Uemura, Rho GTPases in Retinal Vascular Diseases. 2021, Pubmed
Umetsu, Local increases in mechanical tension shape compartment boundaries by biasing cell intercalations. 2014, Pubmed
Xu, Ephrin reverse signaling in axon guidance and synaptogenesis. 2012, Pubmed
Yamada, Mechanisms of 3D cell migration. 2019, Pubmed
Yu, Piezo1 regulates migration and invasion of breast cancer cells via modulating cell mechanobiological properties. 2021, Pubmed
Zhang, PIEZO1 functions as a potential oncogene by promoting cell proliferation and migration in gastric carcinogenesis. 2018, Pubmed
