Click here to close
Hello! We notice that you are using Internet Explorer, which is not supported by Xenbase and may cause the site to display incorrectly.
We suggest using a current version of Chrome,
FireFox, or Safari.
???displayArticle.abstract???
Amphibian metamorphosis is a transitional period that involves significant changes in the cell-type populations and biological processes occurring in the brain. Analysis of gene expression dynamics during this process may provide insight into the molecular events underlying these changes. We conducted differential gene expression analyses of the developing Xenopus laevis tadpolebrain during this period in two ways: first, over stages of the development in the midbrain and, second, across regions of the brain at a single developmental stage. We found that genes pertaining to positive regulation of neural progenitor cell proliferation as well as known progenitor cell markers were upregulated in the midbrain prior to metamorphic climax; concurrently, expression of cell cycle timing regulators decreased across this period, supporting the notion that cell cycle lengthening contributes to a decrease in proliferation by the end of metamorphosis. We also found that at the start of metamorphosis, neural progenitor populations appeared to be similar across the fore-, mid-, and hindbrain regions. Genes pertaining to negative regulation of differentiation were upregulated in the spinal cord compared to the rest of the brain, however, suggesting that different programs may regulate neurogenesis there. Finally, we found that regulation of biological processes like cell fate commitment and synaptic signaling follow similar trajectories in the brain across early tadpole metamorphosis and mid- to late-embryonic mouse development. By comparing expression across both temporal and spatial conditions, we have been able to illuminate cell-type and biological pathway dynamics in the brain during metamorphosis.
Figure 1. Expression analysis in the Xenopus midbrain across developmental stages.
A) X. laevis developmental stages sequenced based on Nieuwkoop and Faber, 1956 (hpf and dpf indicate hours/days post fertilization). B) Principal component analysis of samples collected from the X. laevis midbrain (MB) at developmental stages 44, 46, 55, and 61. Colors correspond to developmental stages in Figure 1A. C) Heat map of cell type marker expression over tadpolemidbrain development. Cell types are categorized for genes listed as NPC, neural progenitor cell (including neuroepithelial cells, radial glia, intermediate progenitors, and immature neurons); G, glial cell (including mature oligodendrocytes, Schwann cells and Schwann cell precursors, astrocytes, and microglia); N, neuron; NPC+G, progenitor cell/glial marker; G+N, glial/neuron marker. Genes are clustered by similarity in expression across stages with complete linkage clustering, as indicated by the dendrogram to the left. Asterisks indicate significantly enriched cell types (p<0.001 for progenitor cell markers, p<0.005 for glial cell markers). Expression is normalized per-gene to the highest expression for that gene.
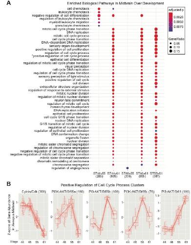
Figure 2. Enriched biological pathways in the Xenopus midbrain across developmental stages. A) GO biological pathway analysis showing enriched sets of genes differentially expressed between stages of tadpolemidbrain development. Dot size corresponds to the proportion of differentially expressed genes associated with the biological pathway, and dot color refers to the adjusted p-value. The numbers along the x-axis correspond to the total number of genes differentially expressed in each comparison. B) Clusters of genes differentially expressed during tadpolemidbrain development that are associated with the âPositive Regulation of Cell Proliferationâ GO category. The five clusters shown are Cyclin/Cdks (368 genes), PI3K-AKT/St55a-c, and PI3K/St61, numbers in parentheses indicates the number of genes in each cluster. The Cyclin/Cdk cluster is enriched in cell cycle-related genes at stages 44-46 (p<0.001) and the remaining clusters are enriched in PI3K-AKT pathway associated genes (St55a-c, p = 0.019; St61, p<0.001).
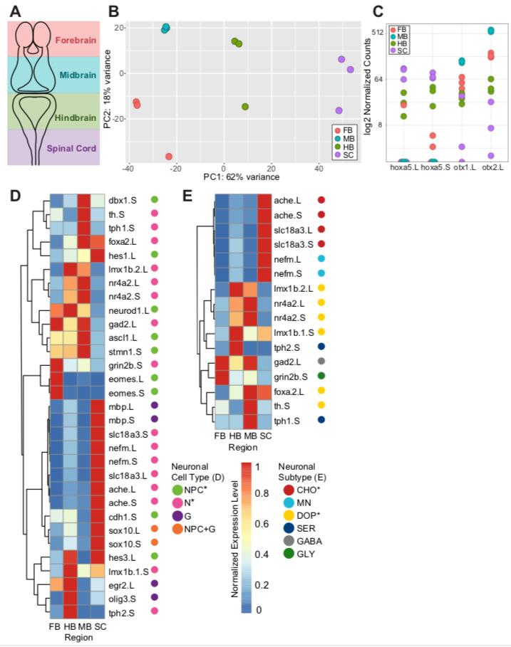
Figure 3. Expression analysis of Xenopus stage 46 across different brain regions. A) Schematic depicting the four brain regions dissected and sequenced at Xenopus Stage 46: forebrain (pink), midbrain (blue), hindbrain (green), and spinal cord (purple). B) Principal component analysis of samples collected from the X. laevis stage 46 brain in the forebrain (FB ST46, pink), midbrain (MB ST46, blue), hindbrain (HB ST46, green), and spinal cord (SC ST46, purple). Colors correspond to brain regions in Figure 3A. C) Normalized expression of hox5, a hindbrain-spinal cord marker, and otx1 and otx2, forebrain-midbrain markers, across all brain regions. Colors correspond to brain regions in Figures 3A, B. D) Heat map of cell type marker expression over ST46 tadpolebrain regions. General cell types are categorized for genes listed as NPC, neural progenitor cell (including neuroepithelial cells, radial glia, intermediate progenitors, and immature neurons); G, glial cell (including mature oligodendrocytes, Schwann cells and Schwann cell precursors, astrocytes, and microglia); N, neuron; NPC+G, progenitor cell/glial marker. E) Heat map of neuron subtype marker expression over brain region at stage 46. Specific neuronal subtypes are categorized for genes listed as CHO, cholinergic neuron; MN, mature neuron; DOP, dopaminergic neuron; SER, serotonergic neuron; GABA, GABAergic neuron; GLY, glycinergic neuron. Genes are clustered by similarity in expression across regions with complete linkage clustering, as indicated by the dendrogram to the left. Asterisks indicate significantly enriched cell types ((p<0.002 for PG, p<0.001 for N, p<0.001 for both DOP and CHO markers). Expression is normalized per-gene to the highest expression for that gene.
Figure 4. Enriched biological pathways in ST46 Xenopus across brain regions. GO biological pathways enriched in the set of genes differentially expressed between two regions of the tadpole stage 46 brain. Brain regions, as shown in Figure 3A are FB, forebrain; MB, midbrain; HB, hindbrain; and SC, spinal cord. Dot size corresponds to the proportion of differentially expressed genes associated with the biological pathway, and dot color refers to the adjusted p-value. The numbers along the x-axis correspond to the total number of genes differentially expressed in each comparison.
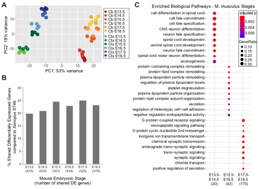
Figure 5. Expression analysis of mouse brain regions across development. A) Principal component analysis of mouse cerebral cortex (Ctx) and cerebellum (Cb) data, collected at timepoints E13.5-E18.5. B) Proportion of genes differentially expressed in the mouse cerebral cortex vs. cerebellum at each timepoint that was also differentially expressed in the tadpole stage 46 forebrain vs. hindbrain. The total number of differentially expressed genes in at this timepoint is indicated in parentheses next to the timepoint on the x-axis. All timepoints in the mouse model shared a similar proportion of genes with the tadpole timepoint. C) GO biological pathways enriched in the set of genes upregulated in both the mouse cerebral cortex and cerebellum at developmental timepoints from E13.5 to E18.5. Distinct pathways are upregulated at each developmental period. Dot size corresponds to the proportion of differentially expressed genes associated with the biological pathway, and dot color refers to the adjusted p-value. The numbers along the x-axis correspond to the total number of genes differentially expressed in each comparison.
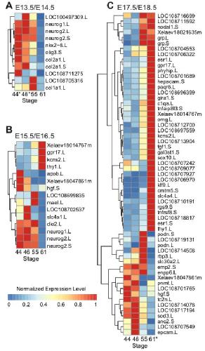
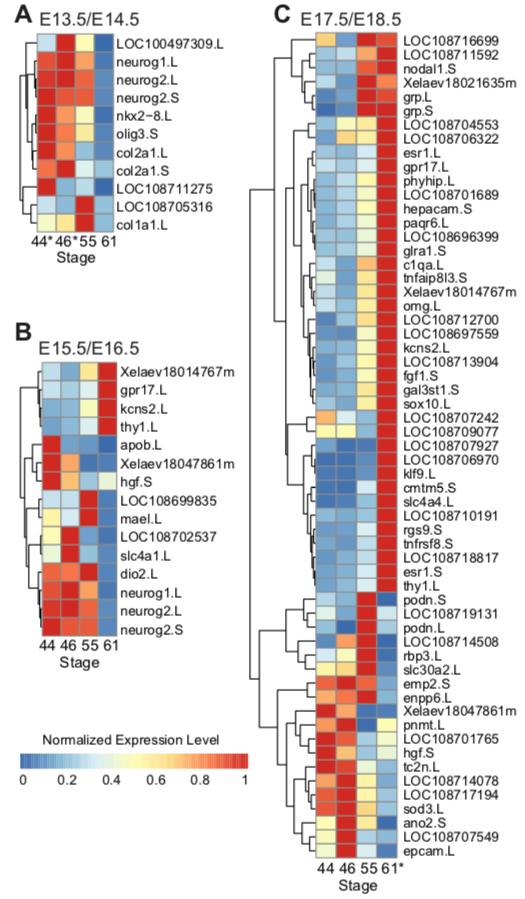
Figure 6. Comparison of gene expression between Xenopus and Mouse across development. A) Heat map showing expression of genes upregulated in the mouse cerebral cortex and cerebellum at E13.5/14.5 over the ST44-61 Xenopus midbrain. B) Heat map showing expression of genes upregulated in mouse cerebral cortex and cerebellum at E15.5/E16.5 over the ST44-61 Xenopus midbrain. C) Heat map showing expression of genes upregulated in the mouse cerebral cortex and cerebellum at E17.5/18.5 over the ST44-61 Xenopus midbrain. Genes are clustered by similarity in expression across Xenopus midbrain stages with complete linkage clustering, as indicated by the dendrograms to the left. E13.5/E14.5 genes were overrepresented in genes upregulated at Xenopus ST44 and ST46 (p<0.0001), while E17.5/E18.5 genes were overrepresented in genes upregulated at stage Xenopus ST61 (p<0.0001). Expression is normalized per-gene to the highest expression for gene.
Schematic depicting the four brain regions dissected and sequenced at Xenopus Stage 46: forebrain (pink), midbrain (blue), hindbrain (green), and spinal cord (purple).
Akerman,
Depolarizing GABAergic conductances regulate the balance of excitation to inhibition in the developing retinotectal circuit in vivo.
2006, Pubmed,
Xenbase
Akerman,
Depolarizing GABAergic conductances regulate the balance of excitation to inhibition in the developing retinotectal circuit in vivo.
2006,
Pubmed
,
Xenbase Anders,
HTSeq--a Python framework to work with high-throughput sequencing data.
2015,
Pubmed Beck,
Molecular pathways needed for regeneration of spinal cord and muscle in a vertebrate.
2003,
Pubmed
,
Xenbase Bestman,
An in vivo screen to identify candidate neurogenic genes in the developing Xenopus visual system.
2015,
Pubmed
,
Xenbase Bestman,
In vivo time-lapse imaging of cell proliferation and differentiation in the optic tectum of Xenopus laevis tadpoles.
2012,
Pubmed
,
Xenbase Blum,
A null mutation in TGF-alpha leads to a reduction in midbrain dopaminergic neurons in the substantia nigra.
1998,
Pubmed Blum,
Xenopus: An Undervalued Model Organism to Study and Model Human Genetic Disease.
2018,
Pubmed
,
Xenbase Bowes,
Xenbase: gene expression and improved integration.
2010,
Pubmed
,
Xenbase Briggs,
The dynamics of gene expression in vertebrate embryogenesis at single-cell resolution.
2018,
Pubmed
,
Xenbase Brösamle,
Characterization of myelination in the developing zebrafish.
2002,
Pubmed Calegari,
An inhibition of cyclin-dependent kinases that lengthens, but does not arrest, neuroepithelial cell cycle induces premature neurogenesis.
2003,
Pubmed Cao,
Thyroid-hormone-dependent activation of the phosphoinositide 3-kinase/Akt cascade requires Src and enhances neuronal survival.
2009,
Pubmed Cardoso-Moreira,
Gene expression across mammalian organ development.
2019,
Pubmed Cheng,
The effect of P85 on neuronal proliferation and differentiation during development of mouse cerebral cortex.
2018,
Pubmed D'Amico,
The neurogenic factor NeuroD1 is expressed in post-mitotic cells during juvenile and adult Xenopus neurogenesis and not in progenitor or radial glial cells.
2013,
Pubmed
,
Xenbase Dastidar,
FoxG1 promotes the survival of postmitotic neurons.
2011,
Pubmed Denver,
Thyroid hormone receptor subtype specificity for hormone-dependent neurogenesis in Xenopus laevis.
2009,
Pubmed
,
Xenbase Dobin,
Mapping RNA-seq Reads with STAR.
2015,
Pubmed Dong,
Visual avoidance in Xenopus tadpoles is correlated with the maturation of visual responses in the optic tectum.
2009,
Pubmed
,
Xenbase Edwards-Faret,
Cellular response to spinal cord injury in regenerative and non-regenerative stages in Xenopus laevis.
2021,
Pubmed
,
Xenbase Hegarty,
Midbrain dopaminergic neurons: a review of the molecular circuitry that regulates their development.
2013,
Pubmed Hikosaka,
Identification and expression-profiling of Xenopus tropicalis miRNAs including plant miRNA-like RNAs at metamorphosis.
2007,
Pubmed
,
Xenbase Holzer,
Thyroid hormones and postembryonic development in amniotes.
2013,
Pubmed Hoskins,
Development of the ipsilateral retinothalamic projection in the frog Xenopus laevis. III. The role of thyroxine.
1985,
Pubmed
,
Xenbase Howe,
Ensembl Genomes 2020-enabling non-vertebrate genomic research.
2020,
Pubmed Jacinto,
Mammalian TOR complex 2 controls the actin cytoskeleton and is rapamycin insensitive.
2004,
Pubmed Kakebeen,
More Than Just a Bandage: Closing the Gap Between Injury and Appendage Regeneration.
2019,
Pubmed
,
Xenbase Kalyani,
Expression of EGF receptor and FGF receptor isoforms during neuroepithelial stem cell differentiation.
1999,
Pubmed Karimi,
Xenbase: a genomic, epigenomic and transcriptomic model organism database.
2018,
Pubmed
,
Xenbase Kim,
HISAT: a fast spliced aligner with low memory requirements.
2015,
Pubmed Kinsella,
Ensembl BioMarts: a hub for data retrieval across taxonomic space.
2011,
Pubmed Kollros,
Thyroxin Analogs in Tadpoles.
1961,
Pubmed Kondo,
Wnt signaling promotes neuronal differentiation from mesenchymal stem cells through activation of Tlx3.
2011,
Pubmed Kornack,
Changes in cell-cycle kinetics during the development and evolution of primate neocortex.
1998,
Pubmed Lemke,
Isolation and sequence of a cDNA encoding the major structural protein of peripheral myelin.
1985,
Pubmed Lin,
Requirement for Wnt and FGF signaling in Xenopus tadpole tail regeneration.
2008,
Pubmed
,
Xenbase Liu,
Identification and differential regulation of microRNAs during thyroid hormone-dependent metamorphosis in Microhyla fissipes.
2018,
Pubmed Love,
Moderated estimation of fold change and dispersion for RNA-seq data with DESeq2.
2014,
Pubmed Love,
Genome-wide analysis of gene expression during Xenopus tropicalis tadpole tail regeneration.
2011,
Pubmed
,
Xenbase Martin,
PITX2 is required for normal development of neurons in the mouse subthalamic nucleus and midbrain.
2004,
Pubmed McKeown,
Neurogenesis is required for behavioral recovery after injury in the visual system of Xenopus laevis.
2013,
Pubmed
,
Xenbase Miyata,
Thyroid Hormone-disrupting Effects and the Amphibian Metamorphosis Assay.
2012,
Pubmed
,
Xenbase Moreno,
Pattern of Neurogenesis and Identification of Neuronal Progenitor Subtypes during Pallial Development in Xenopus laevis.
2017,
Pubmed
,
Xenbase Nishikawa,
Isoform transition of contractile proteins related to muscle remodeling with an axial gradient during metamorphosis in Xenopus laevis.
1994,
Pubmed
,
Xenbase Nouri,
Dose-Dependent and Subset-Specific Regulation of Midbrain Dopaminergic Neuron Differentiation by LEF1-Mediated WNT1/b-Catenin Signaling.
2020,
Pubmed Owens,
Measuring Absolute RNA Copy Numbers at High Temporal Resolution Reveals Transcriptome Kinetics in Development.
2016,
Pubmed
,
Xenbase Palacios-Martinez,
Multi-organ transcriptomic landscape of Ambystoma velasci metamorphosis.
2020,
Pubmed Pei,
Homeobox genes Gsx1 and Gsx2 differentially regulate telencephalic progenitor maturation.
2011,
Pubmed Pratt,
Modeling human neurodevelopmental disorders in the Xenopus tadpole: from mechanisms to therapeutic targets.
2013,
Pubmed
,
Xenbase Pronych,
Lung use and development in Xenopus laevis tadpoles.
1994,
Pubmed
,
Xenbase Roach,
Chromosomal mapping of mouse myelin basic protein gene and structure and transcription of the partially deleted gene in shiverer mutant mice.
1985,
Pubmed Roberts,
Distinct cell cycle timing requirements for extracellular signal-regulated kinase and phosphoinositide 3-kinase signaling pathways in somatic cell mitosis.
2002,
Pubmed Rodríguez-Seguel,
The Xenopus Irx genes are essential for neural patterning and define the border between prethalamus and thalamus through mutual antagonism with the anterior repressors Fezf and Arx.
2009,
Pubmed
,
Xenbase Santini,
Evolutionary conservation of regulatory elements in vertebrate Hox gene clusters.
2003,
Pubmed Schilling,
Origins of anteroposterior patterning and Hox gene regulation during chordate evolution.
2001,
Pubmed Schweitzer,
Expression of protein zero is increased in lesioned axon pathways in the central nervous system of adult zebrafish.
2003,
Pubmed Segerdell,
Enhanced XAO: the ontology of Xenopus anatomy and development underpins more accurate annotation of gene expression and queries on Xenbase.
2013,
Pubmed
,
Xenbase Session,
Genome evolution in the allotetraploid frog Xenopus laevis.
2016,
Pubmed
,
Xenbase Shen,
Inhibition to excitation ratio regulates visual system responses and behavior in vivo.
2011,
Pubmed
,
Xenbase Sjöstedt,
An atlas of the protein-coding genes in the human, pig, and mouse brain.
2020,
Pubmed Skalecka,
mTOR kinase is needed for the development and stabilization of dendritic arbors in newly born olfactory bulb neurons.
2016,
Pubmed Sunkin,
Allen Brain Atlas: an integrated spatio-temporal portal for exploring the central nervous system.
2013,
Pubmed Thiriet,
Distribution of cholinergic neurons in the chick spinal cord during embryonic development. Comparison of ChAT immunocytochemistry with AChE histochemistry.
1992,
Pubmed Thompson,
Thyroid Hormone Acts Locally to Increase Neurogenesis, Neuronal Differentiation, and Dendritic Arbor Elaboration in the Tadpole Visual System.
2016,
Pubmed
,
Xenbase Thompson,
A high-resolution spatiotemporal atlas of gene expression of the developing mouse brain.
2014,
Pubmed Thuret,
Analysis of neural progenitors from embryogenesis to juvenile adult in Xenopus laevis reveals biphasic neurogenesis and continuous lengthening of the cell cycle.
2015,
Pubmed
,
Xenbase Udin,
Development of the nucleus isthmi in Xenopus, II: Branching patterns of contralaterally projecting isthmotectal axons during maturation of binocular maps.
1989,
Pubmed
,
Xenbase Udin,
The development of the nucleus isthmi in Xenopus laevis. I. Cell genesis and the formation of connections with the tectum.
1985,
Pubmed
,
Xenbase Vander Haar,
Insulin signalling to mTOR mediated by the Akt/PKB substrate PRAS40.
2007,
Pubmed Vernon,
The developmental expression of cell cycle regulators in Xenopus laevis.
2003,
Pubmed
,
Xenbase Wen,
Thyroid Hormone Receptor Alpha Is Required for Thyroid Hormone-Dependent Neural Cell Proliferation During Tadpole Metamorphosis.
2019,
Pubmed
,
Xenbase Yaoita,
A correlation of thyroid hormone receptor gene expression with amphibian metamorphosis.
1990,
Pubmed
,
Xenbase Yaoita,
Developmental gene expression patterns in the brain and liver of Xenopus tropicalis during metamorphosis climax.
2018,
Pubmed
,
Xenbase Young,
Gene ontology analysis for RNA-seq: accounting for selection bias.
2010,
Pubmed Zhao,
Transcriptome profiles of metamorphosis in the ornamented pygmy frog Microhyla fissipes clarify the functions of thyroid hormone receptors in metamorphosis.
2016,
Pubmed
,
Xenbase Zorick,
The Transcription Factors SCIP and Krox-20 Mark Distinct Stages and Cell Fates in Schwann Cell Differentiation.
1996,
Pubmed