Click here to close
Hello! We notice that you are using Internet Explorer, which is not supported by Xenbase and may cause the site to display incorrectly.
We suggest using a current version of Chrome,
FireFox, or Safari.
???displayArticle.abstract???
Neuronal activity in the brain depends on mostly aerobic generation of energy equivalents and thus on a constant O2 supply. Oxygenation of the vertebrate brain has been optimized during evolution by species-specific uptake and transport of O2 that originally derives from the phototrophic activity of prokaryotic and eukaryotic organisms in the environment. Here, we employed a concept that exploits transcardial injection and vascular distribution of unicellular green algae or cyanobacteria in the brain of Xenopus laevis tadpoles. Using oxygen measurements in the brainventricle, we found that these microorganisms robustly produce sizable amounts of O2 upon illumination. In a severe hypoxic environment, when neuronal activity has completely ceased, the photosynthetic O2 reliably provoked a restart and rescue of neuronal activity. In the future, phototrophic microorganisms might provide a novel means to directly increase oxygen levels in the brain in a controlled manner under particular eco-physiological conditions or following pathological impairments.
Figure 1. Transcardial injection and accumulation of photosynthetic microorganisms in blood vessels of Xenopus laevis tadpoles(A and B) Microphotographs depicting C. reinhardtii (A) and Synechocystis 6803 (B) before injection; insets show the microorganisms at higher magnification.(C) Light-induced O2 production and lack thereof, respectively, in solutions (108 cells/mL) of wild-type (WT) and photomutant (PM) strains of the two species; number of experiments indicated in parentheses.(D–F) Photographs depicting pressure-injection of a Synechocystis 6803 solution into the heart (D) and distribution of the microorganisms through the aortic roots (E,F) and smaller blood vessels (green staining) of the body (E) and lower jaw (F).(G–J) Confocal reconstruction of hindbrain tissue, illustrating accumulated C. reinhardtii (G and I) and Synechocystis 6803 (H and J) inside blood vessels; microorganisms appear in green due to chlorophyll autofluorescence and blood vessels in magenta by isolectin-stained endothelial walls. Calibration bars represent 50 μm (A and B), 10 μm (insets), and 1 mm (D and F), 5 mm (E), 20 μm (G–J). ∗, p < 0.05; ∗∗, p < 0.01; Mann Whitney U-test, Bonferroni-corrected; n.s. not significant.
Figure 2. Photosynthetic oxygen production in the brain(A) Semi-intact head preparation, illustrating the recording of O2 concentrations in the IVth ventricle (green electrode) and of superior oblique (SO) nerve spike discharge (black electrode).(B) Episode (B1) of O2 concentration recording in the bath chamber (black trace) and IVth ventricle (green trace) and of concurrent multi-unit SO nerve spiking and mean firing rate (black trace) in darkness and light in a preparation containing C. reinhardtii; the ventricular O2 concentration increases during illumination with a slower rise (single arrow) and faster decay (double arrow); insets depict SO nerve spiking in darkness (B2) and light (B3) at higher temporal resolution.(C) Boxplot depicting ventricular O2 concentrations in darkness (gray bars) and light (yellow bars) in preparations containing wild-types of C. reinhardtii or Synechocystis 6803; ∗∗∗, p < 0.001, Wilcoxon signed-rank test.(D) Boxplots depicting light-induced changes (Δ) of O2 concentrations in preparations containing either wild-type (WT) microorganisms (D1) in comparison with photomutant (PM) strains or controls without C. reinhardtii (D2) or Synechocystis 6803 (D3); number of experiments indicated in parentheses. ∗, p < 0.05, ∗∗∗, p < 0.001, Mann Whitney U-test, Bonferroni-corrected; n.s. not significant.
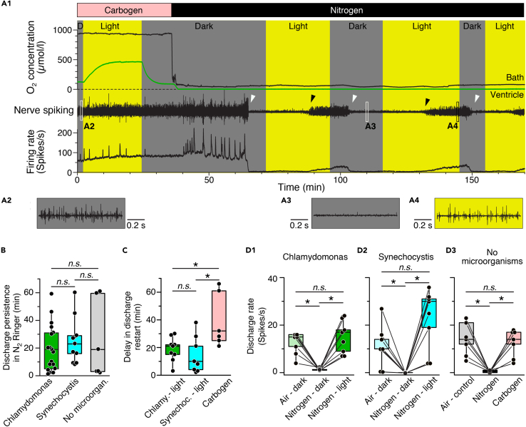
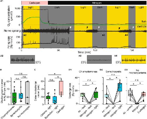
Figure 3. Photosynthetic oxygen production rescues neuronal activity under hypoxic conditions(A) Episode (A1) of O2 concentration recording in the bath chamber (black trace) and IVth ventricle (green trace) and of concurrent superior oblique nerve spiking and mean firing rate (black trace) at hyperoxic (Carbogen) and hypoxic (Nitrogen) bath O2 levels during alternating periods of darkness and light in a preparation containing wild-type Synechocystis 6803; note that nerve spiking under hypoxic conditions reversibly ceases in darkness (white arrow heads) but can be restarted during illumination (black arrow heads); insets depict nerve spike discharge under control (A2) and hypoxic conditions in darkness (A3) and light (A4) at higher temporal resolution.(B–D) Boxplots depicting the delay of discharge cessation under hypoxic conditions in darkness (B), light- or carbogen-induced restart of spiking (C) and magnitudes of re-established firing rates (D) with either C. reinhardtii (green bars) or Synechocystis 6803 (cyan bars) in the vascular system as compared to the firing rate following carbogen-induced restart of spiking (gray/pink bars) in darkness. ∗, p < 0.05, Mann Whitney U-test in (B) and (C), Bonferroni-corrected; Wilcoxon signed-rank test in (D), n.s. not significant.
Alvarez,
Generation of Viable Plant-Vertebrate Chimeras.
2015, Pubmed
Alvarez,
Generation of Viable Plant-Vertebrate Chimeras.
2015,
Pubmed Ames,
CNS energy metabolism as related to function.
2000,
Pubmed Bohne,
Reciprocal regulation of protein synthesis and carbon metabolism for thylakoid membrane biogenesis.
2013,
Pubmed Boudreau,
The Nac2 gene of Chlamydomonas encodes a chloroplast TPR-like protein involved in psbD mRNA stability.
2000,
Pubmed Burns,
Heterotrophic Carbon Fixation in a Salamander-Alga Symbiosis.
2020,
Pubmed Carreau,
Why is the partial oxygen pressure of human tissues a crucial parameter? Small molecules and hypoxia.
2011,
Pubmed Chávez,
Photosymbiosis for Biomedical Applications.
2020,
Pubmed Chávez,
Towards autotrophic tissue engineering: Photosynthetic gene therapy for regeneration.
2016,
Pubmed Cobley,
13 reasons why the brain is susceptible to oxidative stress.
2018,
Pubmed Cohen,
An innovative biologic system for photon-powered myocardium in the ischemic heart.
2017,
Pubmed Crystal,
The Physiology of Oxygen Transport by the Cardiovascular System: Evolution of Knowledge.
2020,
Pubmed Fathollahipour,
Oxygen Regulation in Development: Lessons from Embryogenesis towards Tissue Engineering.
2018,
Pubmed Godwin,
Scar-free wound healing and regeneration in amphibians: immunological influences on regenerative success.
2014,
Pubmed
,
Xenbase Hall,
Oxidative phosphorylation, not glycolysis, powers presynaptic and postsynaptic mechanisms underlying brain information processing.
2012,
Pubmed Heinz,
Thylakoid Membrane Architecture in Synechocystis Depends on CurT, a Homolog of the Granal CURVATURE THYLAKOID1 Proteins.
2016,
Pubmed Hoiland,
Ventilatory and cerebrovascular regulation and integration at high-altitude.
2018,
Pubmed Hopfner,
Development of photosynthetic biomaterials for in vitro tissue engineering.
2014,
Pubmed Howarth,
Updated energy budgets for neural computation in the neocortex and cerebellum.
2012,
Pubmed Hyder,
Cortical energy demands of signaling and nonsignaling components in brain are conserved across mammalian species and activity levels.
2013,
Pubmed Kerney,
Intracellular invasion of green algae in a salamander host.
2011,
Pubmed Kooyman,
The aerobic dive limit: After 40 years, still rarely measured but commonly used.
2021,
Pubmed Lambert,
Semicircular canal size determines the developmental onset of angular vestibuloocular reflexes in larval Xenopus.
2008,
Pubmed
,
Xenbase Martin,
A physiological perspective on the origin and evolution of photosynthesis.
2018,
Pubmed Medzhitov,
Recognition of microorganisms and activation of the immune response.
2007,
Pubmed Neupert,
Generation of Chlamydomonas strains that efficiently express nuclear transgenes.
2009,
Pubmed Nixon,
Role of the carboxy terminus of polypeptide D1 in the assembly of a functional water-oxidizing manganese cluster in photosystem II of the cyanobacterium Synechocystis sp. PCC 6803: assembly requires a free carboxyl group at C-terminal position 344.
1992,
Pubmed Özugur,
Relationship between oxygen consumption and neuronal activity in a defined neural circuit.
2020,
Pubmed
,
Xenbase Piiper,
Respiratory gas exchange at lungs, gills and tissues: mechanisms and adjustments.
1982,
Pubmed Poli,
Oxygen therapy in acute ischemic stroke - experimental efficacy and molecular mechanisms.
2009,
Pubmed Sacca,
Oxygen uptake in air and water in the air-breathing reedfish Calamoichthys calabaricus: role of skin, gills and lungs.
1982,
Pubmed Schenck,
Photosynthetic biomaterials: a pathway towards autotrophic tissue engineering.
2015,
Pubmed Schneider,
Local oxygen homeostasis during various neuronal network activity states in the mouse hippocampus.
2019,
Pubmed Soupiadou,
Pharmacological profile of vestibular inhibitory inputs to superior oblique motoneurons.
2018,
Pubmed
,
Xenbase Straka,
Xenopus laevis: an ideal experimental model for studying the developmental dynamics of neural network assembly and sensory-motor computations.
2012,
Pubmed
,
Xenbase Venn,
Photosynthetic symbioses in animals.
2008,
Pubmed West,
A lifetime of pulmonary gas exchange.
2018,
Pubmed