Click here to close
Hello! We notice that you are using Internet Explorer, which is not supported by Xenbase and may cause the site to display incorrectly.
We suggest using a current version of Chrome,
FireFox, or Safari.
Ann Transl Med
2021 Sep 01;918:1397. doi: 10.21037/atm-21-1885.
Show Gene links
Show Anatomy links
Kv3.1 channelopathy: a novel loss-of-function variant and the mechanistic basis of its clinical phenotypes.
Li X, Zheng Y, Li S, Nair U, Sun C, Zhao C, Lu J, Zhang VW, Maljevic S, Petrou S, Lin J.
???displayArticle.abstract???
BACKGROUND: KCNC1 encodes Kv3.1, a subunit of the Kv3 voltage-gated potassium channels. It is predominantly expressed in inhibitory GABAergic interneurons and cerebellar neurons. Kv3.1 channelopathy has been linked to a variety of human diseases including epilepsy, developmental delay, and ataxia. Characterization of structural and functional disturbances of this channel, and its relationship to a heterogenous group of clinical phenotypes, is a current topic of research. We herein characterize the clinical phenotype as well as the functional and structural consequences of the novel KCNC1 p.R317S variant. We further set out to explore the mechanistic basis for the spectrum of KCNC1 related channelopathies.
METHODS: Variant was identified via whole-exome sequencing and its functional impact was determined using two-electrode voltage clamp recordings in Xenopus laevis oocytes. Homolog modeling and in silico structural analysis were performed on the p.R317S variant and other KCNC1 related variants.
RESULTS: We identified a novel loss-of-function KCNC1 variant c.949C>A (p.R317S) presenting with symptoms similar to myoclonic epilepsy and ataxia due to potassium channel (MEAK), but with distinct radiological features. Functional analysis in the Xenopus laevis oocyte's expression system revealed that the current amplitudes were significantly decreased in the p.R317S variant compared to the wild type, indicating a dominant-negative effect. Atomic structural analysis of the KCNC1 related variants provided a possible mechanistic explanation for the heterogeneity in the clinical spectrum.
CONCLUSIONS: We have identified the p.R317S loss-of-function variant in the KCNC1 gene, expanded the spectrum of potassium channelopathy and provided mechanistic insights into KCNC1 related disorders.
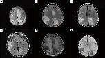
Figure 1. The MRI features of the novel R317S variant. (A-D) The axial FLAIR showed multiple signal abnormalities in bilateral frontal, temporal, parietal occipital lobes. Hypointense lesions were seen on T1-weighted imaging (E) and on DWI (F).
Figure 2. Functional characterization of R317S variant. (A) Representative whole-cell current traces recorded from Xenopus laevis oocytes injected with the same amount of cRNA encoding Kv3.1 wild-type (WT) or mutant, R317S, or their 1:1 mixture mimicking the heterozygous expression. Currents were recorded during 0.5 s voltage steps ranging from −60 to +60 mV. (B) Current amplitudes assessed at the end of the voltage step to +60 mV and normalized to the mean current amplitude of WT recorded on the same experimental day. WT (n=136), R317S (n=45), ****, P<0.0001, using Mann-Whitney test. (C) Current amplitudes of WT + H2O (n=111) and WT + R317S (n=26) analyzed at the end of the voltage step to +60 mV and normalized to the mean current amplitude of WT + H2O recorded on the same day. ****, P<0.0001, using unpaired t-test. (D) Conductance-voltage relationships for the WT transcripts and R317S variant expressed alone or together with the WT. V0.5 values in mV: WT 22.6±1.9 (n=36), R317S 16.1±2.6 (n=17) and R317S + WT 21.7±2.9 (n=17) were not significantly different (one-way ANOVA with Dunnett’s multiple comparisons test).
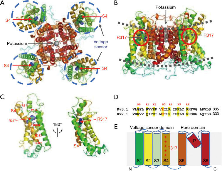
Figure 3. In silico analysis and structural analysis of Kv3.1 potassium channel involved p.R317S mutation. (A) Top view of ribbon representation of the Kv3.1 potassium channel model and the voltage sensor domains were highlighted in dash-line circle colored in blue. (B) Side view of ribbon representation of the Kv3.1 potassium channel model and lipid bilayer were highlighted in dash-line colored in grey. (C) Rotational view of ribbon representation of the selective filter region of Kv3.1 potassium channel model. (D) The amino acid sequence alignment of selective filter regions showed the high degree conservation of these key Arginine (R0–R6) residues. (E) The schematic representation of Kv3.1 potassium channel model by cartoon diagram.
Figure 4. Structural analysis of Kv3.1 potassium channel involved known variants for MEAK, DEE, DE and myoclonus phenotypes. (A-C) The close view of different variants at positions of p.Arg317Ser, p.Arg320His and p.Arg421Val showed minimal disturbance for the adjacent configuration. (D-F) The close view of different variants at positions of p.Arg317His, p.Cys208Tyr and p.Thr399Met showed large steric hinderance, which likely disturb the protein structure or stability.
Aggarwal,
Contribution of the S4 segment to gating charge in the Shaker K+ channel.
1996, Pubmed,
Xenbase
Aggarwal,
Contribution of the S4 segment to gating charge in the Shaker K+ channel.
1996,
Pubmed
,
Xenbase Allen,
Genetic potassium channel-associated epilepsies: Clinical review of the Kv family.
2020,
Pubmed Cameron,
Encephalopathies with KCNC1 variants: genotype-phenotype-functional correlations.
2019,
Pubmed
,
Xenbase Chanda,
A common pathway for charge transport through voltage-sensing domains.
2008,
Pubmed Coetzee,
Molecular diversity of K+ channels.
1999,
Pubmed
,
Xenbase Erisir,
Function of specific K(+) channels in sustained high-frequency firing of fast-spiking neocortical interneurons.
1999,
Pubmed Figueroa,
KCNC3: phenotype, mutations, channel biophysics-a study of 260 familial ataxia patients.
2010,
Pubmed
,
Xenbase Figueroa,
Frequency of KCNC3 DNA variants as causes of spinocerebellar ataxia 13 (SCA13).
2011,
Pubmed
,
Xenbase Gan,
When, where, and how much? Expression of the Kv3.1 potassium channel in high-frequency firing neurons.
1998,
Pubmed Gutman,
International Union of Pharmacology. LIII. Nomenclature and molecular relationships of voltage-gated potassium channels.
2005,
Pubmed Herman-Bert,
Mapping of spinocerebellar ataxia 13 to chromosome 19q13.3-q13.4 in a family with autosomal dominant cerebellar ataxia and mental retardation.
2000,
Pubmed Irie,
Kv3.3 channels harbouring a mutation of spinocerebellar ataxia type 13 alter excitability and induce cell death in cultured cerebellar Purkinje cells.
2014,
Pubmed
,
Xenbase Khalili-Araghi,
Molecular dynamics investigation of the ω-current in the Kv1.2 voltage sensor domains.
2012,
Pubmed Kim,
Familial cases of progressive myoclonic epilepsy caused by maternal somatic mosaicism of a recurrent KCNC1 p.Arg320His mutation.
2018,
Pubmed Moreau,
Biophysics, pathophysiology, and pharmacology of ion channel gating pores.
2014,
Pubmed Muona,
A recurrent de novo mutation in KCNC1 causes progressive myoclonus epilepsy.
2015,
Pubmed
,
Xenbase Nascimento,
Myoclonus epilepsy and ataxia due to potassium channel mutation (MEAK) is caused by heterozygous KCNC1 mutations.
2016,
Pubmed Oliver,
Myoclonus epilepsy and ataxia due to KCNC1 mutation: Analysis of 20 cases and K+ channel properties.
2017,
Pubmed Park,
KCNC1-related disorders: new de novo variants expand the phenotypic spectrum.
2019,
Pubmed
,
Xenbase Petrou,
P2X7 purinoceptor expression in Xenopus oocytes is not sufficient to produce a pore-forming P2Z-like phenotype.
1997,
Pubmed
,
Xenbase Poirier,
Loss of Function of KCNC1 is associated with intellectual disability without seizures.
2017,
Pubmed Ranjan,
A Kinetic Map of the Homomeric Voltage-Gated Potassium Channel (Kv) Family.
2019,
Pubmed Rudy,
Kv3 channels: voltage-gated K+ channels designed for high-frequency repetitive firing.
2001,
Pubmed Sabatini,
Control of neurotransmitter release by presynaptic waveform at the granule cell to Purkinje cell synapse.
1997,
Pubmed Seoh,
Voltage-sensing residues in the S2 and S4 segments of the Shaker K+ channel.
1996,
Pubmed
,
Xenbase Starace,
A proton pore in a potassium channel voltage sensor reveals a focused electric field.
2004,
Pubmed Starace,
Histidine scanning mutagenesis of basic residues of the S4 segment of the shaker k+ channel.
2001,
Pubmed
,
Xenbase Waters,
Mutations in voltage-gated potassium channel KCNC3 cause degenerative and developmental central nervous system phenotypes.
2006,
Pubmed
,
Xenbase Zhang,
[Pathogenic gene variants and clinical phenotype features of 26 children with progressive myoclonic epilepsy].
2019,
Pubmed Zhang,
Comprehensive one-step molecular analyses of mitochondrial genome by massively parallel sequencing.
2012,
Pubmed