Click here to close Hello! We notice that you are using Internet Explorer, which is not supported by Xenbase and may cause the site to display incorrectly. We suggest using a current version of Chrome, FireFox, or Safari.
XB-ART-58602
Curr Biol 2021 Dec 20;3124:5613-5621.e5. doi: 10.1016/j.cub.2021.10.021.
Show Gene links Show Anatomy links

Rho and F-actin self-organize within an artificial cell cortex.

Landino J, Leda M, Michaud A, Swider ZT, Prom M, Field CM, Bement WM, Vecchiarelli AG, Goryachev AB, Miller AL.


???displayArticle.abstract???
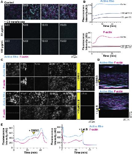
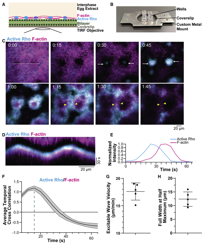
The cell cortex, comprised of the plasma membrane and underlying cytoskeleton, undergoes dynamic reorganizations during a variety of essential biological processes including cell adhesion, cell migration, and cell division.1,2 During cell division and cell locomotion, for example, waves of filamentous-actin (F-actin) assembly and disassembly develop in the cell cortex in a process termed "cortical excitability."3-7 In developing frog and starfish embryos, cortical excitability is generated through coupled positive and negative feedback, with rapid activation of Rho-mediated F-actin assembly followed in space and time by F-actin-dependent inhibition of Rho.7,8 These feedback loops are proposed to serve as a mechanism for amplification of active Rho signaling at the cell equator to support furrowing during cytokinesis while also maintaining flexibility for rapid error correction in response to movement of the mitotic spindle during chromosome segregation.9 In this paper, we develop an artificial cortex based on Xenopus egg extract and supported lipid bilayers (SLBs), to investigate cortical Rho and F-actin dynamics.10 This reconstituted system spontaneously develops two distinct types of self-organized cortical dynamics: singular excitable Rho and F-actin waves, and non-traveling oscillatory Rho and F-actin patches. Both types of dynamic patterns have properties and dependencies similar to the excitable dynamics previously characterized in vivo.7 These findings directly support the long-standing speculation that the cell cortex is a self-organizing structure and present a novel approach for investigating mechanisms of Rho-GTPase-mediated cortical dynamics.

???displayArticle.pubmedLink??? 34739819
???displayArticle.pmcLink??? PMC8692417
???displayArticle.link??? Curr Biol
???displayArticle.grants??? [+]

Species referenced: Xenopus laevis
Genes referenced: rho utrn
GO keywords: microtubule [+]


???attribute.lit??? ???displayArticles.show???
References [+] :
Bement, Activator-inhibitor coupling between Rho signalling and actin assembly makes the cell cortex an excitable medium. 2015, Pubmed, Xenbase