Click here to close
Hello! We notice that you are using Internet Explorer, which is not supported by Xenbase and may cause the site to display incorrectly.
We suggest using a current version of Chrome,
FireFox, or Safari.
???displayArticle.abstract???
Spemann organizer is a center of dorsal mesoderm and itself retains the mesoderm character, but it has a stimulatory role for neighboring ectoderm cells in becoming neuroectoderm in gastrula embryos. Goosecoid (Gsc) overexpression in ventral region promotes secondary axis formation including neural tissues, but the role of gsc in neural specification could be indirect. We examined the neural inhibitory and stimulatory roles of gsc in the same cell and neighboring cells contexts. In the animal cap explant system, Gsc overexpression inhibited expression of neural specific genes including foxd4l1.1, zic3, ncam, and neurod. Genome-wide chromatin immunoprecipitation sequencing (ChIP-seq) and promoter analysis of early neural genes of foxd4l1.1 and zic3 were performed to show that the neural inhibitory mode of gsc was direct. Site-directed mutagenesis and serially deleted construct studies of foxd4l1.1 promoter revealed that Gsc directly binds within the foxd4l1.1 promoter to repress its expression. Conjugation assay of animal cap explants was also performed to demonstrate an indirect neural stimulatory role for gsc. The genes for secretory molecules, Chordin and Noggin, were up-regulated in gsc injected cells with the neural fate only achieved in gsc uninjected neighboring cells. These experiments suggested that gsc regulates neuroectoderm formation negatively when expressed in the same cell and positively in neighboring cells via soluble factors. One is a direct suppressive circuit of neural genes in gsc expressing mesoderm cells and the other is an indirect stimulatory circuit for neurogenesis in neighboring ectoderm cells via secreted BMP antagonizers.
Fig. 1. InhibitIon of neural gene expression either mediated by dnbr or chordin and noggin (Chrd/Nog) in AC explants of Xenopus.
3Flag-gsc (1 ng/embryo), dnbr (0.5 ng/embryo), chordin (0.5 ng/embryo) and noggin (0.5 ng/embryo) (Chrd/Nog) were injected at one-cell stage and the AC explants were dissected at stage 8 to grow until (A and B) stage 11 and (C and D) stage 24. The expression profiles of different germ layer specific marker genes were analyzed by RT-PCR. No RT (no reverse transcriptase added) served as a negative control while WE (whole embryos) served a positive control. (E) 3Flag-gsc (1 ng/embryo) mRNA was injected into one cell embryos, and the injected embryos and non-injected ones (control) were processed for whole mount in situ hybridization (WISH) with anti-sense foxd4l1.1 probe at stage 11.
Fig. 2. Identification of GREs within the neural target genes using ChIP-seq of 3Flag-gsc injected Xenopus embryos. (A and B) Coverage plot of 3Flag-gsc within the foxd4l1.1 and zic3 promoter regions. (C) Similarity within both (chr1s and chr1l) copies of foxd4l1.1 promoter region are shown. The active GRE (â213 to â218 bps) location is highlighted by an arrow. (D) Putative GREs revealed within the foxd4l1.1 promoter region by ChIP-sequencing. (E) Consensus binding motifs of Gsc within both (chr1s and chr1l) copies of foxd4l1.1 promoter region.
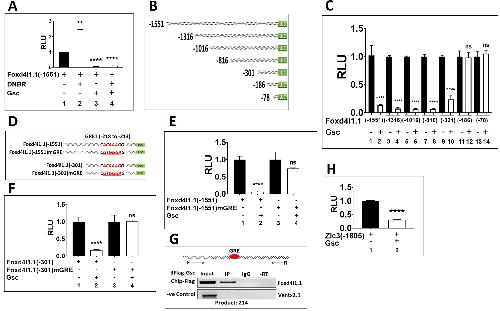
Fig. 3. Abolishment of the repressional activity of Gsc by site-directed mutagenesis of GRE within the foxd4l1.1(â1551) reporter construct. (A) foxd4l1.1(â1551) (40 pg/embryo), dnbr (1 ng/embryo), and 3Flag-gsc (1 ng/embryo) were injected at one-cell stage and reporter assay was performed at stage 11. RLU, relative reporter activity. (B) Schematic representation of serially-deleted foxd4l1.1(â1551) promoter constructs. (C) Serially-deleted foxd4l1.1 (40 pg/embryo) promoter constructs were injected with and without 3Flag-gsc (1 ng/embryo) at one-cell stage and relative promoter activity were measured at stage 11. (D) Site-directed mutagenesis scheme for foxd4l1.1(â1551) and foxd4l1.1(â301) promoter constructs, target sequences highlighted (red color and italic). (E and F) Relative reporter assay of foxd4l1.1(â1551), foxd4l1.1(â1551)mGRE, foxd4l1.1(â301), and foxd4l1.1(â301)mGRE with or with gsc were performed at stage 11. (G) 3Flag-gsc was injected at one-cell stage and ChIP-PCR was performed at stage 11. Specific primers of Foxd4l1.1 promoter region (containing GRE) were used for amplification, while ventx2.1 served as negative control. (H) zic3(â1805) reporter construct was injected (40 pg/embryo) with or without 3Flag-gsc (1 ng/embryo) and reporter assay was performed at stage 11. **P ⤠0.01; ****P ⤠0.0001; ns, non-significance.
Fig. 4. A dual role of Gsc in transcriptional regulation of foxd4l1.1. In all experiments, 3Flag-gsc (1 ng/embryo) and foxd4l1.1(-1551) (40 pg/embryo) were injected at one-cell stage and the ACs were dissected at stage 8 to grow until stage 11 and 24. (A) Conjugation scheme for AC explants used. (B) The relative promoter activity are measured. RLU, relative reporter activity. ****P ⤠0.0001. (C) Schematic description of the conjugated AC explants of the embryos injected with 3Flag-gsc and NI. The expression profiles of (D) early (stage 11) and (E) late (stage 24) neural marker genes were analyzed by RT-PCR. No RT (no reverse transcriptase added) served as a negative control while WE (whole embryos) served as positive control. (F) Whole mount in situ hybridization (WISH) was performed with anti-sense foxd4l1.1 probe of at stage 11.
Fig. 5.
Schematic diagram depicting the dual role of Gsc in early neurogenesis. In mesoderm (dorsal organizer), Gsc inhibits the neural genes while strongly induces chordin and noggin expression. Newly translated Chordin and Noggin diffuse to neighboring cells (ectoderm) where they induce neurogenesis in a BMP inhibited manner.
Artinger,
Interaction of goosecoid and brachyury in Xenopus mesoderm patterning.
1997, Pubmed,
Xenbase
Artinger,
Interaction of goosecoid and brachyury in Xenopus mesoderm patterning.
1997,
Pubmed
,
Xenbase Beddington,
Axis development and early asymmetry in mammals.
1999,
Pubmed Blythe,
Chromatin immunoprecipitation in early Xenopus laevis embryos.
2009,
Pubmed
,
Xenbase Borchers,
Programming pluripotent precursor cells derived from Xenopus embryos to generate specific tissues and organs.
2010,
Pubmed
,
Xenbase Cho,
Molecular nature of Spemann's organizer: the role of the Xenopus homeobox gene goosecoid.
1991,
Pubmed
,
Xenbase Christian,
Interactions between Xwnt-8 and Spemann organizer signaling pathways generate dorsoventral pattern in the embryonic mesoderm of Xenopus.
1993,
Pubmed
,
Xenbase Danilov,
Negative autoregulation of the organizer-specific homeobox gene goosecoid.
1998,
Pubmed
,
Xenbase De Robertis,
Dorsal-ventral patterning and neural induction in Xenopus embryos.
2004,
Pubmed
,
Xenbase De Robertis,
The establishment of Spemann's organizer and patterning of the vertebrate embryo.
2000,
Pubmed
,
Xenbase De Roberts,
Goosecoid and the organizer.
1992,
Pubmed
,
Xenbase Dixon Fox,
Short- and long-range functions of Goosecoid in zebrafish axis formation are independent of Chordin, Noggin 1 and Follistatin-like 1b.
2009,
Pubmed
,
Xenbase Fainsod,
On the function of BMP-4 in patterning the marginal zone of the Xenopus embryo.
1994,
Pubmed
,
Xenbase Ferreiro,
Antimorphic goosecoids.
1998,
Pubmed
,
Xenbase Fetka,
Neuroectodermal specification and regionalization of the Spemann organizer in Xenopus.
2000,
Pubmed
,
Xenbase Harland,
Formation and function of Spemann's organizer.
1997,
Pubmed Harland,
Neural induction.
2000,
Pubmed
,
Xenbase Hwang,
Active repression of organizer genes by C-terminal domain of PV.1.
2003,
Pubmed
,
Xenbase Jackson,
Update of human and mouse forkhead box (FOX) gene families.
2010,
Pubmed Katoh,
Cancer genetics and genomics of human FOX family genes.
2013,
Pubmed Katoh,
Human FOX gene family (Review).
2004,
Pubmed Kumar,
Foxd4l1.1 negatively regulates transcription of neural repressor ventx1.1 during neuroectoderm formation in Xenopus embryos.
2020,
Pubmed
,
Xenbase Kumar,
Ventx1.1 competes with a transcriptional activator Xcad2 to regulate negatively its own expression.
2019,
Pubmed
,
Xenbase Kumar,
Smad2 and Smad3 differentially modulate chordin transcription via direct binding on the distal elements in gastrula Xenopus embryos.
2021,
Pubmed
,
Xenbase Kuroda,
Neural induction in Xenopus: requirement for ectodermal and endomesodermal signals via Chordin, Noggin, beta-Catenin, and Cerberus.
2004,
Pubmed
,
Xenbase Latinkic,
Goosecoid and mix.1 repress Brachyury expression and are required for head formation in Xenopus.
1999,
Pubmed
,
Xenbase Latinkić,
The Xenopus Brachyury promoter is activated by FGF and low concentrations of activin and suppressed by high concentrations of activin and by paired-type homeodomain proteins.
1997,
Pubmed
,
Xenbase Lee,
FoxD5 mediates anterior-posterior polarity through upstream modulator Fgf signaling during zebrafish somitogenesis.
2009,
Pubmed Lee,
Neural transcription factors: from embryos to neural stem cells.
2014,
Pubmed
,
Xenbase Lee,
Transcriptional regulation of Zic3 by heterodimeric AP-1(c-Jun/c-Fos) during Xenopus development.
2004,
Pubmed
,
Xenbase Lemaire,
The vertebrate organizer: structure and molecules.
1996,
Pubmed
,
Xenbase Mailhos,
Drosophila Goosecoid requires a conserved heptapeptide for repression of paired-class homeoprotein activators.
1998,
Pubmed
,
Xenbase Moore,
Morphogenetic movements underlying eye field formation require interactions between the FGF and ephrinB1 signaling pathways.
2004,
Pubmed
,
Xenbase Neilson,
Specific domains of FoxD4/5 activate and repress neural transcription factor genes to control the progression of immature neural ectoderm to differentiating neural plate.
2012,
Pubmed
,
Xenbase Niehrs,
The homeobox gene goosecoid controls cell migration in Xenopus embryos.
1993,
Pubmed
,
Xenbase Niehrs,
Mesodermal patterning by a gradient of the vertebrate homeobox gene goosecoid.
1994,
Pubmed
,
Xenbase Nieto,
Reorganizing the organizer 75 years on.
1999,
Pubmed
,
Xenbase Oelgeschläger,
Chordin is required for the Spemann organizer transplantation phenomenon in Xenopus embryos.
2003,
Pubmed
,
Xenbase Pohl,
Of Fox and Frogs: Fox (fork head/winged helix) transcription factors in Xenopus development.
2005,
Pubmed
,
Xenbase Rivera-Pérez,
Goosecoid is not an essential component of the mouse gastrula organizer but is required for craniofacial and rib development.
1995,
Pubmed
,
Xenbase Roskoski,
Properties of FDA-approved small molecule protein kinase inhibitors: A 2020 update.
2020,
Pubmed Ryu,
The molecular dynamics of subdistal appendages in multi-ciliated cells.
2021,
Pubmed
,
Xenbase Sander,
The opposing homeobox genes Goosecoid and Vent1/2 self-regulate Xenopus patterning.
2007,
Pubmed
,
Xenbase Sasai,
Xenopus chordin: a novel dorsalizing factor activated by organizer-specific homeobox genes.
1994,
Pubmed
,
Xenbase Seiliez,
FoxA3 and goosecoid promote anterior neural fate through inhibition of Wnt8a activity before the onset of gastrulation.
2006,
Pubmed Sherman,
Foxd4 is essential for establishing neural cell fate and for neuronal differentiation.
2017,
Pubmed
,
Xenbase Shim,
Isolation of Xenopus FGF-8b and comparison with FGF-8a.
2005,
Pubmed
,
Xenbase Smith,
A conserved region of engrailed, shared among all en-, gsc-, Nk1-, Nk2- and msh-class homeoproteins, mediates active transcriptional repression in vivo.
1996,
Pubmed Steinbeisser,
The role of gsc and BMP-4 in dorsal-ventral patterning of the marginal zone in Xenopus: a loss-of-function study using antisense RNA.
1995,
Pubmed
,
Xenbase Sullivan,
foxD5a, a Xenopus winged helix gene, maintains an immature neural ectoderm via transcriptional repression that is dependent on the C-terminal domain.
2001,
Pubmed
,
Xenbase Thisse,
Goosecoid expression in neurectoderm and mesendoderm is disrupted in zebrafish cyclops gastrulas.
1994,
Pubmed Ulmer,
A novel role of the organizer gene Goosecoid as an inhibitor of Wnt/PCP-mediated convergent extension in Xenopus and mouse.
2017,
Pubmed
,
Xenbase Umair,
Ventx1.1 as a Direct Repressor of Early Neural Gene zic3 in Xenopus laevis.
2018,
Pubmed
,
Xenbase Umair,
Dusp1 modulates activin/smad2 mediated germ layer specification via FGF signal inhibition in Xenopus embryos.
2020,
Pubmed
,
Xenbase Yan,
foxD5 plays a critical upstream role in regulating neural ectodermal fate and the onset of neural differentiation.
2009,
Pubmed
,
Xenbase Yao,
Goosecoid promotes head organizer activity by direct repression of Xwnt8 in Spemann's organizer.
2001,
Pubmed
,
Xenbase Yasuo,
Role of Goosecoid, Xnot and Wnt antagonists in the maintenance of the notochord genetic programme in Xenopus gastrulae.
2001,
Pubmed
,
Xenbase Yoon,
PV.1 suppresses the expression of FoxD5b during neural induction in Xenopus embryos.
2014,
Pubmed
,
Xenbase Yoon,
AP-1(c-Jun/FosB) mediates xFoxD5b expression in Xenopus early developmental neurogenesis.
2013,
Pubmed
,
Xenbase Yu,
An amphioxus winged helix/forkhead gene, AmphiFoxD: insights into vertebrate neural crest evolution.
2002,
Pubmed Yu,
xCyp26c Induced by Inhibition of BMP Signaling Is Involved in Anterior-Posterior Neural Patterning of Xenopus laevis.
2016,
Pubmed
,
Xenbase Zhang,
Model-based analysis of ChIP-Seq (MACS).
2008,
Pubmed