XB-ART-58578
J Neurophysiol
2021 Nov 01;1265:1814-1830. doi: 10.1152/jn.00618.2020.
Show Gene links
Show Anatomy links
The early development and physiology of Xenopus laevis tadpole lateral line system.
Saccomanno V, Love H, Sylvester A, Li WC.
???displayArticle.abstract???
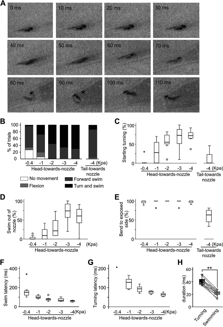
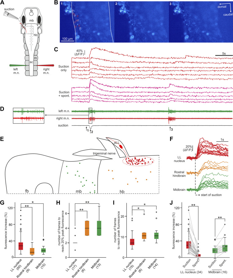
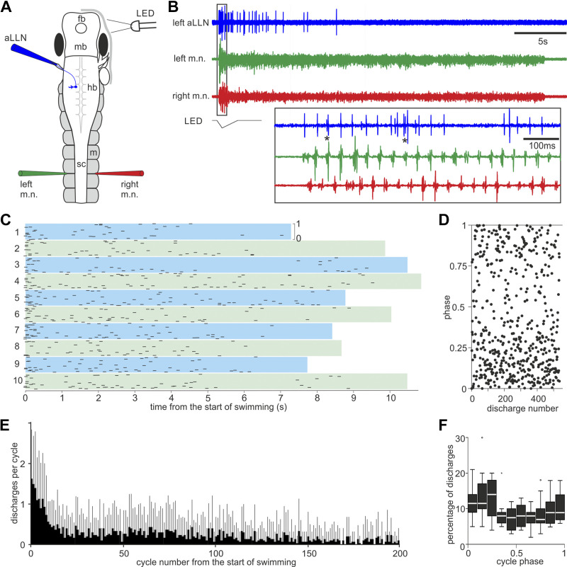
Xenopus laevis has a lateral line mechanosensory system throughout its full life cycle, and a previous study on prefeeding stage tadpoles revealed that it may play a role in motor responses to both water suction and water jets. Here, we investigated the physiology of the anterior lateral line system in newly hatched tadpoles and the motor outputs induced by its activation in response to brief suction stimuli. High-speed videoing showed tadpoles tended to turn and swim away when strong suction was applied close to the head. The lateral line neuromasts were revealed by using DASPEI staining, and their inactivation with neomycin eliminated tadpole motor responses to suction. In immobilized preparations, suction or electrically stimulating the anterior lateral line nerve reliably initiated swimming but the motor nerve discharges implicating turning was observed only occasionally. The same stimulation applied during ongoing fictive swimming produced a halting response. The anterior lateral line nerve showed spontaneous afferent discharges at rest and increased activity during stimulation. Efferent activities were only recorded during tadpole fictive swimming and were largely synchronous with the ipsilateral motor nerve discharges. Finally, calcium imaging identified neurons with fluorescence increase time-locked with suction stimulation in the hindbrain and midbrain. A cluster of neurons at the entry point of the anterior lateral line nerve in the dorsolateral hindbrain had the shortest latency in their responses, supporting their potential sensory interneuron identity. Future studies need to reveal how the lateral line sensory information is processed by the central circuit to determine tadpole motor behavior.NEW & NOTEWORTHY We studied Xenopus tadpole motor responses to anterior lateral line stimulation using high-speed videos, electrophysiology and calcium imaging. Activating the lateral line reliably started swimming. At high stimulation intensities, turning was observed behaviorally but suitable motor nerve discharges were seen only occasionally in immobilized tadpoles. Suction applied during swimming produced a halting response. We analyzed afferent and efferent activities of the tadpole anterior lateral line nerve and located sensory interneurons using calcium imaging.
???displayArticle.pubmedLink??? 34705593
???displayArticle.pmcLink??? PMC8794055
???displayArticle.link??? J Neurophysiol
???displayArticle.grants??? [+]
BB/T003146 UKRI | Biotechnology and Biological Sciences Research Council (BBSRC)
Species referenced: Xenopus laevis
GO keywords: swimming behavior [+]
???attribute.lit??? ???displayArticles.show???
References [+] :
Bin, Imaging Myelination In Vivo Using Transparent Animal Models. 2016, Pubmed , Xenbase
Bleckmann, Lateral line system of fish. 2009, Pubmed
Boord, Ascending lateral line pathways to the midbrain of the clearnose skate, Raja eglanteria. 1982, Pubmed
Brenner, Adaptive rescaling maximizes information transmission. 2000, Pubmed
Bricaud, Early efferent innervation of the zebrafish lateral line. 2001, Pubmed
Carreño, Aquatic feeding in pipid frogs: the use of suction for prey capture. 2010, Pubmed , Xenbase
Chagnaud, Spinal corollary discharge modulates motion sensing during vertebrate locomotion. 2015, Pubmed , Xenbase
Chase, Brain stem control of masseteric reflex activity during sleep and wakefulness: medulla. 1979, Pubmed
Claas, Analysis of surface wave direction by the lateral line system of Xenopus: source localization before and after inactivation of different parts of the lateral line. 1996, Pubmed , Xenbase
Clarke, Sensory physiology, anatomy and immunohistochemistry of Rohon-Beard neurones in embryos of Xenopus laevis. 1984, Pubmed , Xenbase
Coffin, Chemical Ototoxicity of the Fish Inner Ear and Lateral Line. 2016, Pubmed
Denton, Mechanical factors in the excitation of clupeid lateral lines. 1983, Pubmed
DIJKGRAAF, The functioning and significance of the lateral-line organs. 1963, Pubmed
Faber, Neuronal networks underlying the escape response in goldfish. General implications for motor control. 1989, Pubmed
Fetcho, Spinal network of the Mauthner cell. 1991, Pubmed
Fetcho, Identification of motoneurons and interneurons in the spinal network for escapes initiated by the mauthner cell in goldfish. 1988, Pubmed
Flock, Transducing mechanisms in the lateral line canal organ receptors. 1965, Pubmed
Flock, Neurotransmitter synthesis in inner ear and lateral line sense organs. 1974, Pubmed
Fritzsch, Projection patterns of lateral-line afferents in anurans: a comparative HRP study. 1984, Pubmed , Xenbase
Goutman, Mechanisms of synaptic depression at the hair cell ribbon synapse that support auditory nerve function. 2017, Pubmed
Grillner, Current Principles of Motor Control, with Special Reference to Vertebrate Locomotion. 2020, Pubmed
Haehnel-Taguchi, Afferent and motoneuron activity in response to single neuromast stimulation in the posterior lateral line of larval zebrafish. 2014, Pubmed
Hellmann, Neuroanatomical and histochemical evidence for the presence of common lateral line and inner ear efferents and of efferents to the basilar papilla in a frog, Xenopus laevis. 1996, Pubmed , Xenbase
Jamieson, Responses of young Xenopus laevis tadpoles to light dimming: possible roles for the pineal eye. 2000, Pubmed , Xenbase
Kahn, The neuromuscular basis of swimming movements in embryos of the amphibian Xenopus laevis. 1982, Pubmed , Xenbase
Kiehn, Decoding the organization of spinal circuits that control locomotion. 2016, Pubmed
Kishida, Primary neurons of the lateral line nerves and their central projections in hagfishes. 1987, Pubmed
Koester, Central projections of the octavolateralis nerves of the clearnose skate, Raja eglanteria. 1983, Pubmed
Kohashi, Effective sensory modality activating an escape triggering neuron switches during early development in zebrafish. 2012, Pubmed
Koutsikou, A simple decision to move in response to touch reveals basic sensory memory and mechanisms for variable response times. 2018, Pubmed , Xenbase
Koyama, Organization of the primary projections of the lateral line nerves in the lamprey Lampetra japonica. 1990, Pubmed
Li, Mechanosensory Stimulation Evokes Acute Concussion-Like Behavior by Activating GIRKs Coupled to Muscarinic Receptors in a Simple Vertebrate. 2017, Pubmed , Xenbase
Li, The generation of antiphase oscillations and synchrony by a rebound-based vertebrate central pattern generator. 2014, Pubmed , Xenbase
Lowe, The central projections of lateral line and cutaneous sensory fibres (VII and X) in Xenopus laevis. 1982, Pubmed , Xenbase
Lunsford, Efferent modulation of spontaneous lateral line activity during and after zebrafish motor commands. 2019, Pubmed
McCormick, Connections of octaval and lateral line nuclei of the medulla in the goldfish, including the cytoarchitecture of the secondary octaval population in goldfish and catfish. 1996, Pubmed
McHenry, Larval zebrafish rapidly sense the water flow of a predator's strike. 2009, Pubmed
Mensinger, Lateral line sensitivity in free-swimming toadfish Opsanus tau. 2019, Pubmed
Metcalfe, Anatomy of the posterior lateral line system in young larvae of the zebrafish. 1985, Pubmed
Mirjany, Characteristics of the anterior lateral line nerve input to the Mauthner cell. 2011, Pubmed
Montgomery, An adaptive filter that cancels self-induced noise in the electrosensory and lateral line mechanosensory systems of fish. 1994, Pubmed
Naumann, Three-dimensional reconstruction of the cranial and anterior spinal nerves in early tadpoles of Xenopus laevis (Pipidae, Anura). 2018, Pubmed , Xenbase
Olszewski, Zebrafish larvae exhibit rheotaxis and can escape a continuous suction source using their lateral line. 2012, Pubmed
Oteiza, A novel mechanism for mechanosensory-based rheotaxis in larval zebrafish. 2017, Pubmed
Pearson, Reversal of the influence of group Ib afferents from plantaris on activity in medial gastrocnemius muscle during locomotor activity. 1993, Pubmed
Pichler, The Transfer Characteristics of Hair Cells Encoding Mechanical Stimuli in the Lateral Line of Zebrafish. 2019, Pubmed
Pisano, An assay for lateral line regeneration in adult zebrafish. 2014, Pubmed
Pohlmann, Tracking wakes: the nocturnal predatory strategy of piscivorous catfish. 2001, Pubmed
Pohlmann, The importance of the lateral line in nocturnal predation of piscivorous catfish. 2004, Pubmed
Puzdrowski, The octavolateral systems in the stingray, Dasyatis sabina. I. Primary projections of the octaval and lateral line nerves. 1993, Pubmed
Puzdrowski, Peripheral distribution and central projections of the lateral-line nerves in goldfish, Carassius auratus. 1989, Pubmed
Quick, Inner ear formation during the early larval development of Xenopus laevis. 2005, Pubmed , Xenbase
Quinzio, The lateral line system in anuran tadpoles: neuromast morphology, arrangement, and innervation. 2014, Pubmed , Xenbase
Roberts, The decision to move: response times, neuronal circuits and sensory memory in a simple vertebrate. 2019, Pubmed , Xenbase
Roberts, Responses of hatchling Xenopus tadpoles to water currents: first function of lateral line receptors without cupulae. 2009, Pubmed , Xenbase
Roberts, How neurons generate behavior in a hatchling amphibian tadpole: an outline. 2010, Pubmed , Xenbase
Roberts, A functional scaffold of CNS neurons for the vertebrates: the developing Xenopus laevis spinal cord. 2012, Pubmed , Xenbase
Roberts, Pineal eye and behaviour in Xenopus tadpoles. 1978, Pubmed , Xenbase
Roberts, The activity of lateral-line efferent neurones in stationary and swimming dogfish. 1972, Pubmed
Ronan, Primary projections of the lateral line nerves in adult lampreys. 1987, Pubmed
Schindelin, Fiji: an open-source platform for biological-image analysis. 2012, Pubmed
Schlosser, Development and evolution of lateral line placodes in amphibians. - II. Evolutionary diversification. 2002, Pubmed , Xenbase
Schlosser, Development and evolution of lateral line placodes in amphibians I. Development. 2002, Pubmed , Xenbase
Schnee, Calcium-dependent synaptic vesicle trafficking underlies indefatigable release at the hair cell afferent fiber synapse. 2011, Pubmed
Shelton, The lateral line system at metamorphosis in Xenopus laevis (Daudin). 1970, Pubmed , Xenbase
Sillar, Neuromodulation in developing motor microcircuits. 2014, Pubmed
Sillar, Thermal activation of escape swimming in post-hatching Xenopus laevis frog larvae. 2009, Pubmed , Xenbase
Simmons, Lateral line-mediated rheotactic behavior in tadpoles of the African clawed frog (Xenopus laevis). 2004, Pubmed , Xenbase
Soffe, Defining the excitatory neurons that drive the locomotor rhythm in a simple vertebrate: insights into the origin of reticulospinal control. 2009, Pubmed , Xenbase
Stewart, Zebrafish larvae evade predators by sensing water flow. 2013, Pubmed
Strelioff, Neural transduction in Xenopus laevis lateral line system. 1978, Pubmed , Xenbase
Suli, Rheotaxis in larval zebrafish is mediated by lateral line mechanosensory hair cells. 2012, Pubmed
Tricas, Visually mediated inhibition of lateral line primary afferent activity by the octavolateralis efferent system during predation in the free-swimming toadfish, Opsanus tau. 1990, Pubmed
Tunstall, Longitudinal coordination of motor output during swimming in Xenopus embryos. 1991, Pubmed , Xenbase
van Mier, Early development of descending pathways from the brain stem to the spinal cord in Xenopus laevis. 1984, Pubmed , Xenbase
Van Trump, Gentamicin is ototoxic to all hair cells in the fish lateral line system. 2010, Pubmed
Voigt, Responses of anterior lateral line afferent neurones to water flow. 2000, Pubmed
Wark, Sensory adaptation. 2007, Pubmed
Will, Efferent neurons of the lateral-line system and the VIII cranial nerve in the brainstem of anurans. A comparative study using retrograde tracer methods. 1982, Pubmed , Xenbase
Will, Amphibian Mauthner cells. 1991, Pubmed
