Click here to close
Hello! We notice that you are using Internet Explorer, which is not supported by Xenbase and may cause the site to display incorrectly.
We suggest using a current version of Chrome,
FireFox, or Safari.
???displayArticle.abstract???
Ca2+ entry through Cav1.3 Ca2+ channels plays essential roles in diverse physiological events. We employed yeast-two-hybrid (Y2H) assays to mine novel proteins interacting with Cav1.3 and found Snapin2, a synaptic protein, as a partner interacting with the long carboxyl terminus (CTL) of rat Cav1.3L variant. Co-expression of Snapin with Cav1.3L/Cavβ3/α2δ2 subunits increased the peak current density or amplitude by about 2-fold in HEK-293 cells and Xenopus oocytes, without affecting voltage-dependent gating properties and calcium-dependent inactivation. However, the Snapin up-regulation effect was not found for rat Cav1.3S containing a short CT (CTS) in which a Snapin interaction site in the CTL was deficient. Luminometry and electrophysiology studies uncovered that Snapin co-expression did not alter the membrane expression of HA tagged Cav1.3L but increased the slope of tail current amplitudes plotted against ON-gating currents, indicating that Snapin increases the opening probability of Cav1.3L. Taken together, our results strongly suggest that Snapin directly interacts with the CTL of Cav1.3L, leading to up-regulation of Cav1.3L channel activity via facilitating channel opening probability.
Figure 1. Isolation of rat Snapin2 as an interaction partner with the CTL of rat Cav1.3 by yeast-two-hybrid (Y2H) screenings. (A) Schematic diagram of rat Cav1.3L α1 subunit. The amino acid numbers for the intracellular structures of rat Cav1.3L α1 subunit, including NT (amino terminus), I–II, II–III, III–IV, and CTL are designated in parentheses. (B) Y2H data representing an interaction between the CTL and rat Snapin2. A positive clone containing rat Snapin2 construct was isolated from Y2H screenings for which the CTL and a rat brain library were used as bait and prey, respectively. Co-transformation of the CTL and rat Snapin2 produced a blue colony in a high-stringent condition (−Ade, −His, −Leu, and −Trp) with X-gal. (C) Y2H results illustrating that rat Snapin2 interacted with only the CTL but not with the other intracellular structures. (D) Amino acid sequence alignment between rat Snapin1 and Snapin2.
Figure 2. Up-regulation of Cav1.3L channel activity by Snapin2 in HEK-293 cells. (A) Representative Ca2+ current traces through Cav1.3L channels co-expressed without (left) or with Snapin2 (right). Cav1.3L, β3, and α2δ2 cDNA constructs were transfected into HEK-293 cells (left) and co-transfected with rat Snapin2 cDNA construct in an equal molar ratio (right). In 10 mM Ca2+ solution, Ca2+ current traces through Cav1.3L channels were evoked by application of an I-V protocol consisting of 400-ms depolarizing step pulses from −60 mV to +70 mV by 10 mV increments from a holding potential of −80 mV. (B,C) I-V relationships of Cav1.3L channels co-expressed without or with Snapin2. Current density values (pA/pF) obtained by dividing the peak current amplitude values of Cav1.3 Ca2+ currents evoked at various test potentials by cell capacitance were averaged and then plotted against test potentials (n = 13–15). (C) The maximal peak current density values of Cav1.3L channels co-expressed without or with Snapin2 measured at 0 mV test potential are represented as bar graphs (−62.3 ± 11.9 vs. −124.8 ± 15.9 pA/pF; n = 13–15; Student’s unpaired t-test, p < 0.01, **). (D) Snapin2 effect on the chord conductance of Cav1.3L channels. The chord conductance values of Cav1.3L channels without or with Snapin2 were normalized to the cell capacitance, and average values were plotted against test potentials. Snapin2 co-expression increased the maximal conductance of Cav1.3L by roughly 1.9-fold at 10 mV (0.9 ± 0.2 vs. 1.9 ± 0.2 nS/pF; n = 13–15; Student’s unpaired t-test, p < 0.01, **). (E) Snapin2 effect on voltage-dependent channel activation and channel availability of Cav1.3L channels. The chord conductance values of Cav1.3L channels without or with Snapin2 were normalized and superimposed (n = 13–15). Channel availability of Cav1.3L channels was evaluated by a two-step pulse protocol consisting of 10-s pre-conditioning pulses ranging from −90 mV to 0 mV by an increment of 10 mV, followed by a step pulse to 0 mV. Currents measured at 0 mV test potential were normalized to the current amplitude after a preconditioning potential of −90 mV and plotted against pre-pulse potentials. The average percentage data were fit to the Boltzmann equation (n = 10–12). (F,G) Snapin2 effect on CDI of Cav1.3L channels. (F) Cav1.3L Ca2+ current traces through Cav1.3L channels without or with Snapin2 at 0 mV test potential were normalized and superimposed, exhibiting little difference in CDI. (G) Snapin effect on r50. The r50 values (the fractions of Ca2+ peak currents remaining after 50 ms; n = 7–8) of Cav1.3L channels without or with Snapin2 were plotted against test potentials. The r50 values were not altered by Snapin2. No differences in the r350 values were detected (data not shown).
Figure 3. Snapin2 co-expression up-regulated Cav1.3L channel activity in Xenopus oocytes. (A) Representative current traces of Cav1.3L and Cavβ3 co-expressed without (left) or with Snapin2 (right) recorded in 10 mM Ba2+ solution. Current traces were evoked by an I-V protocol consisting of 200-ms depolarizing step pulses from −60 mV to +40 mV from a holding potential of −80 mV. (B,C), I-V relationships of Cav1.3L channels without or with Snapin2. (B) Average peak current amplitude values of Cav1.3L without (□) or with Snapin2 (■) were plotted against test potentials (n = 20–23). (C) The average peak current amplitude values of Cav1.3L channels at −10 mV test potential are represented as bar graphs (−1271.1 ± 214.1 vs. −2414.5 ± 314.6 nA; n = 20–23; Student’s unpaired t-test, p < 0.01, **). (D) Chord conductance of Cav1.3L channels co-expressed without (□) or with Snapin2 (■). Snapin2 co-expression enhanced about 1.9-fold the maximum chord conductance values (14.6 ± 2.6 vs. 28.1 ± 2.9 nS; n = 20; Student’s unpaired t-test, p < 0.01, **). (E) Snapin2 effect on voltage-dependent channel activation and channel availability of Cav1.3L channels. The chord conductance values of Cav1.3L channels without (□) or with Snapin2 (■) were normalized to the maximal chord conductance and superimposed. A similar two-step pulse protocol was applied to evaluate channel availability of Cav1.3L channels without (□) or with Snapin2 (■). Normalized data for channel availability were plotted against pre-pulse potentials, and the smooth curves were from fitting the data to the Boltzmann equation (n = 20 for activation, n = 17 for channel availability).
Figure 4. No regulatory effect of Snapin2 on Cav1.3S. (A) Representative current traces through Cav1.3S/β3/α2δ2 co-expressed without (left) or with Snapin2 (right). Cav1.3S current traces were evoked in response to the I-V protocol (described in Figure 2) in 10 mM Ca2+ solution. (B,C) I-V relationships of Cav1.3S channels without (◇) or with Snapin2 (◆). Average current density values (pA/pF) were plotted against test potentials (n = 8). (C) The average peak current density values at 0 mV test potential are represented as bar graphs (−92.1 ± 10.2 vs. −89.3 ± 11.9 pA/pF; n = 8). (D) No effect of Snapin2 on the chord conductance of Cav1.3S channels. The chord conductance values were normalized to the cell capacitance and plotted against test potentials (1.5 ± 0.2 vs. 1.6 ± 0.3 nS/pF; n = 8). (E) Activation and channel availability curves of Cav1.3S channels co-expressed without or with Snapin2. Activation and channel availability curves of Cav1.3S channels were obtained by the same methods in Figure 2 legend (n = 8). (F) Snapin2 effect on the CDI of Cav1.3S channels. Cav1.3S Ca2+ current traces elicited at 0 mV test potential were superimposed, exhibiting no difference in CDI. (G) No alteration in the r50 value of Cav1.3S. The r50 values of Cav1.3S channels (±Snapin2) were plotted against test potentials (n = 5). No differences in the r350 values were detected (data not shown).
Figure 5. Identification of a Snapin2 interaction site in Cav1.3 CT tails using Y2H assays. (A) No interaction of the CTS of rat Cav1.3S with Snapin2, based on Y2H assays. The CTs of rat Cav1.3S are shown schematically as a white box with amino acid numbers and size. No blue colony was formed by Y2H assay (right). (B) Localization of a Snapin2 association site in the CTL of Cav1.3L. The CTL of Cav1.3L is shown as a black box representing its association with Snapin2. The CTL (1460–2155) was divided into C1 to C4. The overlapped region between C2 and C3 was designated as C5 (1841–1950), which was subsequently dissected into C6 to C8. C6 was finally divided into C6-1 and C6-2. C6-2 (YYNRYPGSSMDFERPRGYHHPQGF) was localized to interact with Snapin2. Blue colonies grown in a stringent condition (lacking Ade, His, Leu, and Trp) treated with X-gal were exhibited in the right side of the diagram. (C) Sequence information of C6-2 and exon44. The amino acid sequence of C6-2 marked as a box belongs to the deduced sequence of exon44.
Figure 6. Up-regulation effect of Snapin1 variant on Cav1.3L channels. (A) Cav1.3L/β3/α2δ2 without (left) or with (right) Snapin1 were co-expressed in HEK-293 cells. The same voltage protocols and analysis described in Figure 2 were used to characterize the biophysical properties of Cav1.3L channels. (B) The I-V relationships of Cav1.3L/β3/α2δ2 co-expressed with (▲) or without (∆) Snapin1 (n = 8). (C) Snapin1 effect on the maximal current density of Cav1.3L. The maximal current density values of Cav1.3L without or with Snapin1 are −69.2 ± 11.0 pA/pF and −135.7 ± 17.6 pA/pF (n = 10; Student’s unpaired t-test, p < 0.01, **). (D) The chord conductance of Cav1.3L channels without (∆) or with (▲) Snapin1. The maximal normalized conductance values of Cav1.3L without or with Snapin1 are 0.95 ± 0.20 and 2.09 ± 0.29 nS/pF (n = 10; Student’s unpaired t-test, p < 0.01, **). (E) Channel availability and activation curves of Cav1.3L channels without (∆) or with (▲) Snapin1 (n = 10). (F,G) No alteration in the CDI of Cav1.3L by Snapin1. Ca2+ current traces through Cav1.3L channels without or with Snapin1 evoked at 0 mV test potential were superimposed. The r50 values (G) of Cav1.3L channels in the presence or absence of Snapin1 at various test potentials did not change the CDI of Cav1.3L channels (n = 7).
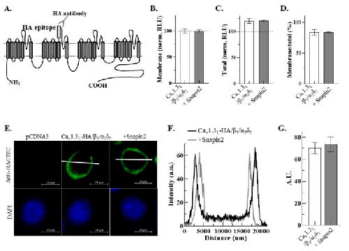
Figure 7. The surface and total expression of Cav1.3L channels was not changed by Snapin2. (A) Schematic diagram of Cav1.3L-HA. The HA epitope was tagged at the extracellular S5-pore loop of Cav1.3L domain II (refer to the method section). (B–D) Luminometric quantification of expression levels of Cav1.3L-HA without or with Snapin2. (B) Surface expression measured in non-permeabilized HEK-293 cells expressing Cav1.3L-HA/β3/α2δ2 without or with Snapin2. The luminescence intensities (arbitrary unit) were 3.75 × 107 ± 0.25 × 107 and 3.86 × 107 ± 0.20 × 107 (n = 8). Their normalized values (relative luminescence unit, RLU) are represented as bar graphs. (C) Total expression measured in permeabilized HEK-293 cells expressing Cav1.3L-HA/β3/α2δ2 without or with Snapin2. The luminescence values of total expression are 3.95 × 107 ± 0.05 × 107 and 4.35 × 107 ± 0.20 × 107 (n = 8). RLU values were obtained by normalizing luminescence values to the non-permeabilized Cav1.3L-HA/β3/α2δ2 signal. (D) Ratios of surface/total expression are represented as bar graphs. The ratios are not significantly different between with or without Snapin2. (E) Confocal microscopy images of surface expression of Cav1.3L-HA without or with Snapin2. A set of HEK-293 cells transfected with Cav1.3L-HA/β3/α2δ2 without or with Snapin2 was stained with anti-HA antibodies and then FITC conjugated secondary antibodies. The middle and right panels show representative fluorescence images for Cav1.3L-HA with or without Snapin2 (n = 3). The negative control image was from cells transfected with pCDNA3 vector (left panel). DAPI stained images of corresponding cells are shown in the lower panels. (F) Line-scanning analyses of Cav1.3L-HA expression. Representative line-scan profiles of cells expressing Cav1.3L-HA without (black line) or with Snapin2 (gray line) were obtained by a software program provided by ZEISS. (G) The maximal intensity values (arbitrary unit, a.u.) across the cells are represented as bar graphs, showing no statistically significant difference (70.3 ± 5.3 and 73.7 ± 6.6 a.u.; n = 10).
Figure 8. Increment of opening probability of Cav1.3L channels by Snapin. (A) Representative gating current and tail current of Cav1.3L/β3/α2δ2 co-expressed without or with Snapin 1 or 2. ON-gating currents were measured upon depolarizing to the virtual reversal potential from a holding potential of −80 mV and tail currents were measured upon repolarizing to −80 mV holding potential from the same cells. (B) Correlation of ON-gating currents and tail currents. QON (fC) values were plotted against tail current amplitudes (left panel, n = 8–10). The slope values obtained from linear regression of data are −24.2 ± 1.0 for Cav1.3L/β3/α2δ2, −48.7 ± 2.7 for Cav1.3L/β3/α2δ2 plus Snapin2, and −45.5 ± 2.2 for Cav1.3L/β3/α2δ2 plus Snapin1 and are represented as bar graphs. Statistical significances were tested with one-way ANOVA with Tukey’s multiple comparison (p < 0.0001, ****).
Azizan,
Somatic mutations in ATP1A1 and CACNA1D underlie a common subtype of adrenal hypertension.
2013, Pubmed
Azizan,
Somatic mutations in ATP1A1 and CACNA1D underlie a common subtype of adrenal hypertension.
2013,
Pubmed Banerjee,
Bilobal architecture is a requirement for calmodulin signaling to CaV1.3 channels.
2018,
Pubmed Bech-Hansen,
Loss-of-function mutations in a calcium-channel alpha1-subunit gene in Xp11.23 cause incomplete X-linked congenital stationary night blindness.
1998,
Pubmed Bock,
Functional properties of a newly identified C-terminal splice variant of Cav1.3 L-type Ca2+ channels.
2011,
Pubmed Buxton,
Identification and characterization of Snapin as a ubiquitously expressed SNARE-binding protein that interacts with SNAP23 in non-neuronal cells.
2003,
Pubmed Cai,
Snapin-regulated late endosomal transport is critical for efficient autophagy-lysosomal function in neurons.
2010,
Pubmed Chheda,
Phosphorylation of Snapin by PKA modulates its interaction with the SNARE complex.
2001,
Pubmed Dickman,
Snapin is critical for presynaptic homeostatic plasticity.
2012,
Pubmed Di Giovanni,
Regulation of synaptic activity by snapin-mediated endolysosomal transport and sorting.
2015,
Pubmed Dolphin,
Presynaptic calcium channels: specialized control of synaptic neurotransmitter release.
2020,
Pubmed Goswami,
TRPV1 acts as a synaptic protein and regulates vesicle recycling.
2010,
Pubmed Ilardi,
Snapin: a SNARE-associated protein implicated in synaptic transmission.
1999,
Pubmed Kang,
Molecular cloning and characterization of a hamster Cav1.3 Ca2+ channel variant with a long carboxyl terminus.
2011,
Pubmed
,
Xenbase Kim,
Reduction of Cav1.3 channels in dorsal hippocampus impairs the development of dentate gyrus newborn neurons and hippocampal-dependent memory tasks.
2017,
Pubmed Lee,
Assembly and architecture of biogenesis of lysosome-related organelles complex-1 (BLOC-1).
2012,
Pubmed Ma,
Exploring the dominant role of Cav1 channels in signalling to the nucleus.
2012,
Pubmed Mangoni,
Functional role of L-type Cav1.3 Ca2+ channels in cardiac pacemaker activity.
2003,
Pubmed Marschallinger,
The L-type calcium channel Cav1.3 is required for proper hippocampal neurogenesis and cognitive functions.
2015,
Pubmed McKinney,
Impaired long-term potentiation and enhanced neuronal excitability in the amygdala of Ca(V)1.3 knockout mice.
2009,
Pubmed Mistry,
Syntaxin specificity of aquaporins in the inner medullary collecting duct.
2009,
Pubmed
,
Xenbase Namkung,
Requirement for the L-type Ca(2+) channel alpha(1D) subunit in postnatal pancreatic beta cell generation.
2001,
Pubmed Pan,
Snapin facilitates the synchronization of synaptic vesicle fusion.
2009,
Pubmed Pinggera,
New gain-of-function mutation shows CACNA1D as recurrently mutated gene in autism spectrum disorders and epilepsy.
2017,
Pubmed Pinggera,
Cav 1.3 (CACNA1D) L-type Ca2+ channel dysfunction in CNS disorders.
2016,
Pubmed Platzer,
Congenital deafness and sinoatrial node dysfunction in mice lacking class D L-type Ca2+ channels.
2000,
Pubmed Scharinger,
Cell-type-specific tuning of Cav1.3 Ca(2+)-channels by a C-terminal automodulatory domain.
2015,
Pubmed Schmidt,
Snapin accelerates exocytosis at low intracellular calcium concentration in mouse chromaffin cells.
2013,
Pubmed Shi,
The Contribution of L-Type Cav1.3 Channels to Retinal Light Responses.
2017,
Pubmed Singh,
Modulation of voltage- and Ca2+-dependent gating of CaV1.3 L-type calcium channels by alternative splicing of a C-terminal regulatory domain.
2008,
Pubmed Song,
Snapin mediates incretin action and augments glucose-dependent insulin secretion.
2011,
Pubmed Stanika,
Regulation of Postsynaptic Stability by the L-type Calcium Channel CaV1.3 and its Interaction with PDZ Proteins.
2015,
Pubmed Sun,
Physical and functional interaction of Snapin with Cav1.3 calcium channel impacts channel protein trafficking in atrial myocytes.
2017,
Pubmed Tian,
The role of Snapin in neurosecretion: snapin knock-out mice exhibit impaired calcium-dependent exocytosis of large dense-core vesicles in chromaffin cells.
2005,
Pubmed Toyoda,
CaV1.3 L-type Ca2+ channel contributes to the heartbeat by generating a dihydropyridine-sensitive persistent Na+ current.
2017,
Pubmed Vandael,
Cav1.3 Channels as Key Regulators of Neuron-Like Firings and Catecholamine Release in Chromaffin Cells.
2015,
Pubmed Vites,
Reinvestigation of the role of snapin in neurotransmitter release.
2004,
Pubmed Vivas,
Proximal clustering between BK and CaV1.3 channels promotes functional coupling and BK channel activation at low voltage.
2017,
Pubmed Xia,
Functional expression of L- and T-type Ca2+ channels in murine HL-1 cells.
2004,
Pubmed Xu,
Neuronal Ca(V)1.3alpha(1) L-type channels activate at relatively hyperpolarized membrane potentials and are incompletely inhibited by dihydropyridines.
2001,
Pubmed
,
Xenbase Yu,
Differential roles for snapin and synaptotagmin in the synaptic vesicle cycle.
2013,
Pubmed Zhang,
Ca1.2 and CaV1.3 neuronal L-type calcium channels: differential targeting and signaling to pCREB.
2006,
Pubmed
,
Xenbase Zissimopoulos,
Ryanodine receptor interaction with the SNARE-associated protein snapin.
2006,
Pubmed