Click here to close
Hello! We notice that you are using Internet Explorer, which is not supported by Xenbase and may cause the site to display incorrectly.
We suggest using a current version of Chrome,
FireFox, or Safari.
Kumar V, Goutam RS, Umair Z, Park S, Lee U, Kim J.
???displayArticle.abstract???
Inhibition of the bone morphogenetic proteins (BMPs) is the primary step toward neuroectoderm formation in vertebrates. In this process, the Spemann organizer of the dorsal mesoderm plays a decisive role by secreting several extracellular BMP inhibitors such as Chordin (Chrd). Chrd physically interacts with BMP proteins and inhibits BMP signaling, which triggers the expression of neural-specific transcription factors (TFs), including Foxd4l1.1. Thus, Chrd induces in a BMP-inhibited manner and promotes neuroectoderm formation. However, the regulatory feedback mechanism of Foxd4l1.1 on mesodermal genes expression during germ-layer specification has not been fully elucidated. In this study, we investigated the regulatory mechanism of Foxd4l1.1 on chrd (a mesodermal gene). We demonstrate that Foxd4l1.1 inhibits chrd expression during neuroectoderm formation in two ways: First, Foxd4l1.1 directly binds to FRE (Foxd4l1.1 response elements) within the chrd promoter region to inhibit transcription. Second, Foxd4l1.1 physically interacts with Smad2 and Smad3, and this interaction blocks Smad2 and Smad3 binding to activin response elements (AREs) within the chrd promoter. Site-directed mutagenesis of FRE within the chrd(-2250) promoter completely abolished repressor activity of the Foxd4l1.1. RT-PCR and reporter gene assay results indicate that Foxd4l1.1 strongly inhibits mesoderm- and ectoderm-specific marker genes to maintain neural fate. Altogether, these results suggest that Foxd4l1.1 negatively regulates chrd transcription by dual mechanism. Thus, our study demonstrates the existence of precise reciprocal regulation of chrd transcription during neuroectoderm and mesoderm germ-layer specification in Xenopus embryos.
Figure 1. Ectopic expression of Foxd4l1.1reduced dorsal mesoderm (organizer) and ectodermal gene expression during gastrula. Xenopus embryos were injected with Foxd4l1.1 and Smad2 (1 ng/embryo) at the one-cell stage. RT expression was analyzed at stage 11 in whole embryos (WE): (A) RT expression of different germ-layer-specific markers was analyzed; (B and C) chrd(−2250)eGFP was injected alone or co-injected with Foxd4l1.1, Smad2, or both at the one-cell stage; eGFP fluorescent analysis was performed at stage 11: (B) quantification of chrd(−2250)eGFP fluorescent intensity (bar 1) co-injected with Foxd4l1.1 (bar 2), co-injected with Smad2 (bar 3), and Foxd4l1.1 plus Smad2 (bar 4); (C) chrd(−2250)eGFP fluorescence along with co-injection with Foxd4l1.1 or Smad2 or both, separately (at stage 10/10.5) as indicated. In the lower panel, inverted color images generate the pink color for eGFP fluorescent positive areas and reduce the background seen. -RT (No RT) served as a negative control, and uninjected whole embryo (WE) served as a positive control. *** p ≤ 0.001.
Figure 2. Ectopic presence of Foxd4l1.1 abolished chrd(−2250), ARE, and BRE mediated expression. Xenopus embryos were injected with chrd(−2250), ARE, and BRE (40 pg/embryo) with or without Foxd4l1.1, Smad2/3, or BMP4 mRNA (1 ng/embryo) at the one-cell stage and harvested at stage 11: (A) chrd(−2250) reporter activities with or without Foxd4l1.1 or Smad2/3; (B) ARE reporter activities with or without Foxd4l1.1 or Smad2/3; (C) BRE reporter activities with or without BMP4, Foxd4l1.1, or Smad2/3. The y-axis represents relative light units (RLUs). * p ≤ 0.05, ** p ≤ 0.01, *** p ≤ 0.001, and **** p ≤ 0.0001, n.s. denotes non-significant values.
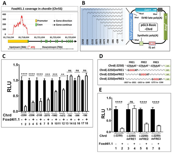
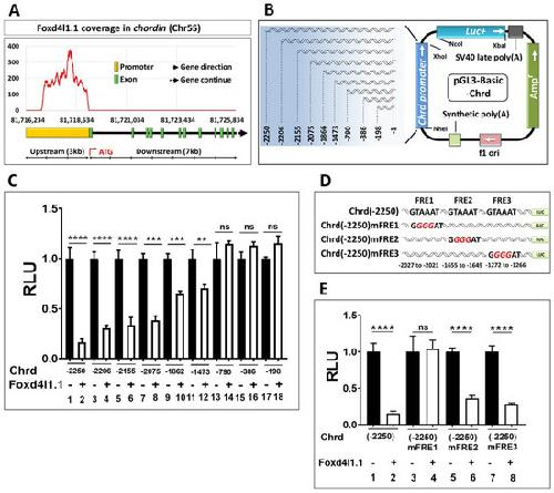
Figure 3. Chrd promoter contains FRE1: (A) ChIP-sequencing coverage plot of Foxd4l1.1 within the chrd promoter region; (B) schematic representation of the serially deleted promoter constructs of chrd promoter. The numbering of promoter constructs (or cis-acting response elements) is given from the translational start site (TLS); (C) relative promoter activities of serially deleted promoter constructs of chrd(-2250) with or without Foxd4l1.1; (D) systemic representation of mutated FRE1, FRE2, and ARE2 (targeted sequences; underlined, italic, red color) within the region of −2250 bps chrd promoter construct; (E) relative luciferase activity for chrd(-2250), chrd(-2250)mFRE1, chrd(-2250)mFRE2, and chrd(-2250)mFRE3 with or without Foxd4l1.1. ** p ≤ 0.01, *** p ≤ 0.001, and **** p ≤ 0.0001, n.s. denotes non-significant values.
Figure 4. Foxd4l1.1 physically interacts with C-terminal domain of Smad2 and Smad3 proteins: (A,B) co-immunoprecipitation (Co-IP) assay was performed to examine the interaction of Flag-Foxd4l1.1 and HA-Smad2/3 recombinant proteins: (A) Co-IP was performed with an anti-Flag antibody, followed by Western blotting (WB) with anti-HA antibody; (B) Co-IP was performed with anti-HA antibody, followed by WB with anti-Flag antibody; (C) schematic representation of truncated Smad2 and Smad3 constructs; these include Smad2/3-ΔC, having the C-terminal domain deleted, and Smad2/3-C-ter, containing only the C-terminal domain of the original parental protein; (D) co-immunoprecipitation (Co-IP) assay was performed to examine the interaction between Flag-Foxd4l1.1 and HA-Smad2-ΔC, HA-Smad3-ΔC, HA-Smad2-C-ter, and HA-Smad3-C-ter. Co-IP was performed with anti-Flag antibody, followed by WB with anti-HA antibody.
Figure 5. Foxd4l1.1 is bound to FRE1 and blocks Smad2/3 binding to AREs (ARE1 and ARE2). For ChIP-PCR, Flag-Foxd4l1.1 with or without HA-Smad2 and HA-Smad3 mRNA were injected at the one-cell stage, then harvested at stage 11: (A) ChIP-PCR primer design and C 1, ARE1, ARE2, FRE1, and C 2 locations within the chrd promoter are shown with F as location of the forward primer and R as location of the reverse primer; (B) chromatin immunoprecipitation assay was performed to examine the interaction of Flag-Foxd4l1.1 with FRE1, the two internal negative controls (C 1 and C 2), and one external negative control (Ventx2.1); (C) chromatin immunoprecipitation assay was performed to examine the occupancy of either Smad2 or Smad3 with or without Foxd4l1.1. Ventx2.1 served as external negative control; (D), ChIP-qPCR was performed to examine the occupancy of HA-Smad2 and HA-Smad3 to AREs with or without Flag-Foxd4l1.1 (fold enrichment method used to normalize the ChIP-qPCR reads). **** p ≤ 0.0001.
Figure 6. Proposed model of Foxd4l1.1 mediated inhibition of chrd transcription. In dorsal mesoderm for the organizer, activin signaling activates chrd transcription mediated by Smad2 and Smad3. Each Smad interacts with ARE1 and ARE2 within the chrd promoter (−2130 to −2113 bps). The neuroectoderm-specific transcription factor Foxd4l1.1 is directly bound to the FRE1 region of the chrd promoter to inhibit chrd transcription (−2027 to −2021 bps). Foxd4l1.1 physically interacts with Smad2 and Smad3 and blocks binding to the AREs.
Ault,
A novel homeobox gene PV.1 mediates induction of ventral mesoderm in Xenopus embryos.
1996, Pubmed,
Xenbase
Ault,
A novel homeobox gene PV.1 mediates induction of ventral mesoderm in Xenopus embryos.
1996,
Pubmed
,
Xenbase Balemans,
Extracellular regulation of BMP signaling in vertebrates: a cocktail of modulators.
2002,
Pubmed
,
Xenbase Beich-Frandsen,
Structure of the N-terminal domain of the protein Expansion: an 'Expansion' to the Smad MH2 fold.
2015,
Pubmed Blythe,
Chromatin immunoprecipitation in early Xenopus laevis embryos.
2009,
Pubmed
,
Xenbase Cho,
Molecular nature of Spemann's organizer: the role of the Xenopus homeobox gene goosecoid.
1991,
Pubmed
,
Xenbase Christian,
Interactions between Xwnt-8 and Spemann organizer signaling pathways generate dorsoventral pattern in the embryonic mesoderm of Xenopus.
1993,
Pubmed
,
Xenbase De Robertis,
Dorsal-ventral patterning and neural induction in Xenopus embryos.
2004,
Pubmed
,
Xenbase Derynck,
Specificity, versatility, and control of TGF-β family signaling.
2019,
Pubmed Fetka,
Neuroectodermal specification and regionalization of the Spemann organizer in Xenopus.
2000,
Pubmed
,
Xenbase Hemmati-Brivanlou,
Vertebrate embryonic cells will become nerve cells unless told otherwise.
1997,
Pubmed
,
Xenbase Hemmati-Brivanlou,
Ventral mesodermal patterning in Xenopus embryos: expression patterns and activities of BMP-2 and BMP-4.
1995,
Pubmed
,
Xenbase Hwang,
Antimorphic PV.1 causes secondary axis by inducing ectopic organizer.
2002,
Pubmed
,
Xenbase Hwang,
Active repression of organizer genes by C-terminal domain of PV.1.
2003,
Pubmed
,
Xenbase Kumar,
Functional Roles of FGF Signaling in Early Development of Vertebrate Embryos.
2021,
Pubmed Kumar,
Foxd4l1.1 negatively regulates transcription of neural repressor ventx1.1 during neuroectoderm formation in Xenopus embryos.
2020,
Pubmed
,
Xenbase Kumar,
Xbra and Smad-1 cooperate to activate the transcription of neural repressor ventx1.1 in Xenopus embryos.
2018,
Pubmed
,
Xenbase Kumar,
Smad2 and Smad3 differentially modulate chordin transcription via direct binding on the distal elements in gastrula Xenopus embryos.
2021,
Pubmed
,
Xenbase Kumar,
Ventx1.1 competes with a transcriptional activator Xcad2 to regulate negatively its own expression.
2019,
Pubmed
,
Xenbase Langmead,
Fast gapped-read alignment with Bowtie 2.
2012,
Pubmed Larraín,
BMP-binding modules in chordin: a model for signalling regulation in the extracellular space.
2000,
Pubmed
,
Xenbase Lee,
Transcriptional regulation of Zic3 by heterodimeric AP-1(c-Jun/c-Fos) during Xenopus development.
2004,
Pubmed
,
Xenbase Lee,
Direct response elements of BMP within the PV.1A promoter are essential for its transcriptional regulation during early Xenopus development.
2011,
Pubmed
,
Xenbase Li,
Mechanism of forkhead transcription factors binding to a novel palindromic DNA site.
2021,
Pubmed Li,
The Sequence Alignment/Map format and SAMtools.
2009,
Pubmed Lim,
Noggin antagonizes BMP signaling to create a niche for adult neurogenesis.
2000,
Pubmed Liu,
Bone morphogenetic protein signalling and vertebrate nervous system development.
2005,
Pubmed Mizuseki,
Xenopus Zic-related-1 and Sox-2, two factors induced by chordin, have distinct activities in the initiation of neural induction.
1998,
Pubmed
,
Xenbase Moody,
On becoming neural: what the embryo can tell us about differentiating neural stem cells.
2013,
Pubmed
,
Xenbase Nakagawa,
DNA-binding specificity changes in the evolution of forkhead transcription factors.
2013,
Pubmed Piccolo,
Dorsoventral patterning in Xenopus: inhibition of ventral signals by direct binding of chordin to BMP-4.
1996,
Pubmed
,
Xenbase Pohl,
Of Fox and Frogs: Fox (fork head/winged helix) transcription factors in Xenopus development.
2005,
Pubmed
,
Xenbase Rogers,
Neural induction and factors that stabilize a neural fate.
2009,
Pubmed
,
Xenbase Sander,
The opposing homeobox genes Goosecoid and Vent1/2 self-regulate Xenopus patterning.
2007,
Pubmed
,
Xenbase Sasai,
Xenopus chordin: a novel dorsalizing factor activated by organizer-specific homeobox genes.
1994,
Pubmed
,
Xenbase Schiffer,
Smad proteins and transforming growth factor-beta signaling.
2000,
Pubmed Sullivan,
Six1 and Irx1 have reciprocal interactions during cranial placode and otic vesicle formation.
2019,
Pubmed
,
Xenbase Sullivan,
foxD5a, a Xenopus winged helix gene, maintains an immature neural ectoderm via transcriptional repression that is dependent on the C-terminal domain.
2001,
Pubmed
,
Xenbase Troilo,
Nanoscale structure of the BMP antagonist chordin supports cooperative BMP binding.
2014,
Pubmed Umair,
Ventx1.1 as a Direct Repressor of Early Neural Gene zic3 in Xenopus laevis.
2018,
Pubmed
,
Xenbase Umair,
Dusp1 modulates activin/smad2 mediated germ layer specification via FGF signal inhibition in Xenopus embryos.
2020,
Pubmed
,
Xenbase Wessely,
Analysis of Spemann organizer formation in Xenopus embryos by cDNA macroarrays.
2004,
Pubmed
,
Xenbase Wilson,
Induction of epidermis and inhibition of neural fate by Bmp-4.
1995,
Pubmed
,
Xenbase Yan,
foxD5 plays a critical upstream role in regulating neural ectodermal fate and the onset of neural differentiation.
2009,
Pubmed
,
Xenbase Yoon,
AP-1(c-Jun/FosB) mediates xFoxD5b expression in Xenopus early developmental neurogenesis.
2013,
Pubmed
,
Xenbase Yoon,
PV.1 suppresses the expression of FoxD5b during neural induction in Xenopus embryos.
2014,
Pubmed
,
Xenbase Zhang,
Model-based analysis of ChIP-Seq (MACS).
2008,
Pubmed Zhang,
Receptor-associated Mad homologues synergize as effectors of the TGF-beta response.
1996,
Pubmed