XB-ART-58536
Int J Mol Sci
2021 Sep 29;2219:. doi: 10.3390/ijms221910515.
Show Gene links
Show Anatomy links
Translocation of TMEM175 Lysosomal Potassium Channel to the Plasma Membrane by Dynasore Compounds.
Pergel E, Veres I, Csigi GI, Czirják G.
???displayArticle.abstract???
TMEM175 (transmembrane protein 175) coding sequence variants are associated with increased risk of Parkinson's disease. TMEM175 is the ubiquitous lysosomal K+ channel regulated by growth factor receptor signaling and direct interaction with protein kinase B (PKB/Akt). In the present study, we show that the expression of mouse TMEM175 results in very small K+ currents through the plasma membrane in Xenopus laevis oocytes, in good accordance with the previously reported intracellular localization of the channel. However, the application of the dynamin inhibitor compounds, dynasore or dyngo-4a, substantially increased TMEM175 currents measured by the two-electrode voltage clamp method. TMEM175 was more permeable to cesium than potassium ions, voltage-dependently blocked by 4-aminopyridine (4-AP), and slightly inhibited by extracellular acidification. Immunocytochemistry experiments indicated that dyngo-4a increased the amount of epitope-tagged TMEM175 channel on the cell surface. The coexpression of dominant-negative dynamin, and the inhibition of clathrin- or caveolin-dependent endocytosis increased TMEM175 current much less than dynasore. Therefore, dynamin-independent pharmacological effects of dynasore may also contribute to the action on the channel. TMEM175 current rapidly decays after the withdrawal of dynasore, raising the possibility that an efficient internalization mechanism removes the channel from the plasma membrane. Dyngo-4a induced about 20-fold larger TMEM175 currents than the PKB activator SC79, or the coexpression of a constitutively active mutant PKB with the channel. In contrast, the allosteric PKB inhibitor MK2206 diminished the TMEM175 current in the presence of dyngo-4a. These data suggest that, in addition to the lysosomes, PKB-dependent regulation also influences TMEM175 current in the plasma membrane.
???displayArticle.pubmedLink??? 34638858
???displayArticle.pmcLink??? PMC8508992
???displayArticle.link??? Int J Mol Sci
???displayArticle.grants??? [+]
NKFIH K-127988 Hungarian Scientific Research Fund
Species referenced: Xenopus laevis
Genes referenced: akt1 cltc
GO keywords: potassium channel activity [+]
???displayArticle.disOnts??? Parkinson's disease
???attribute.lit??? ???displayArticles.show???
|
|
Figure 1. Dynasore and dyngo-4a increase TMEM175 current in the plasma membrane. (A). Xenopus oocytes expressing mouse TMEM175 and non-injected control cells (non-inj.) were treated with dynasore (80 μM, 20 h) or vehicle (DMSO), as indicated on the graph. The currents were measured by two-electrode voltage clamp at â100 mV, when the extracellular NMDG solution was changed to 80 mM [Cs+] and back, as indicated above the curves (n = 6 or 7 cells, in each group). (B). Statistical evaluation of the effects of TMEM175 expression and dynasore on the Cs+ currents (as indicated below the columns, using the data plotted in panel A). The oocytes derived from the same cell preparation. ** p < 0.005 (Welchâs ANOVA, Dunnett T3 post hoc test) (C). The average cesium currents in the oocytes expressing TMEM175, before (orange) and after the short dynasore treatment (80 μM, 1 h, blue, n = 5, the cells were measured twice). As a reference, the currents of non-injected cells without dynasore treatment are also shown (black, n = 5). (D). Statistical evaluation of the data plotted in panel C. The increase of TMEM175 current in response to dynasore (1 h) is shown for each cell. *** p < 0.001 (paired t-test) (E). Dose-response relationship between dynasore concentration (5, 10, 20, 40, 80 µM) and TMEM175 Cs+ current. Dynasore was applied overnight (for 20 h). The numbers in the brackets indicate sample size. The cells derived from two oocyte preparations. (F). Three groups of oocytes expressing TMEM175 were incubated in the presence of Dynasore (80 µM, n = 14) or Dyngo-4a (10 µM, n = 7) for 20 h, or in control solution (control, n = 6). The oocytes derived from the same cell preparation. TMEM175 current was measured in 80 mM EC K+ at â100 mV. * p < 0.05, *** p < 10â4, (KruskalâWallis ANOVA) (G). Dose-response relationship between Dyngo-4a concentration (0.1, 0.3, 1, 3, 10 µM) and TMEM175 K+ current was determined in another oocyte preparation (n = 5, for each concentration, applied for 20 h). As an illustration, the dynasore dose-response curve from panel E is also included (grey curve), although it has been measured in different cell preparations and with Cs+ instead of K+. (Error bars indicate standard deviation (S.D.), ns: not significant). |
|
|
Figure 2. TMEM175 was compared to KV2.1 and TASK-3 under identical conditions, and TMEM175 ion selectivity and pH-sensitivity were determined in the plasma membrane. (AâC). The currents of three representative oocytes expressing rat KV2.1, mouse TASK-3, or mouse TMEM175 were measured in 80 mM EC K+, during 500 ms-long voltage steps from â100 to +60 mV in 10 mV increments, from a holding potential of 0 mV. This was followed by a voltage step to â60 mV, in order to record the deactivation kinetics (tail currents, as indicated by the oblique arrows). TMEM175 current was induced by the application of dyngo-4a (10 µM, 20 h). Representative recordings with similar current amplitudes and reversal potential (close to â5 mV in 80 mM EC K+) were selected. The non-specific leak (in 2 mM EC K+ at â100 mV) was negligible in these cells. (D). Current-voltage (IâV) relationships of the three channel types measured at 0.5 s in panels (AâC). The currents were normalized to the maximum value at +60 mV. (For further data, see supplementary Figure S2.) (E). Normalized tail currents at â60 mV, following the +60 mV voltage steps from the three (AâC) recordings. The current at the end of the voltage step to â60 mV was taken as the baseline, and the tail current amplitudes were normalized to the value measured at the end of the voltage step to +60 mV. (F). The ion selectivity profile of mouse TMEM175 was determined in the plasma membrane of Xenopus oocytes treated with dynasore (80 µM, 20 h). The currents were measured at â100 mV with two-electrode voltage clamp in extracellular solutions containing 80 mM of the cations indicated below the graph (the divalent cation solutions were hyperosmotic). The non-specific leak current measured in NMDG was subtracted, and the data were normalized to the Cs+ current in each cell. The numbers in the brackets indicate sample size. (G). The sensitivity of TMEM175 to acidification was measured in Xenopus oocytes. Considering the standard topology of vesicular insertion into the plasma membrane, the lysosomal luminal side of TMEM175 is exposed to the EC space. The pH was gradually decreased in the presence of 80 mM Cs+, as indicated above the recordings. Each curve represents the measurement of a cell. In the majority of recordings (grey curves), the acidification activated an endogenous conductance of the oocyte. Thus we could only test the effect of acidification to pH 5.5, although lysosomal pH may be as low as 4.5. The three recordings (green, red and blue), which returned to baseline at the end of the measurement in the NMDG solution (0 mM Cs+), were selected for further evaluation, because these were not affected by the pH-sensitive endogenous conductance. Dynasore (80 µM, 20 h) induced robust TMEM175 currents in this cell preparation. (H). Normalized TMEM175 current amplitudes at different pH values. Data points were calculated from the recordings in panel G (n = 3). Note the discontinuous vertical axis. |
|
|
Figure 3. Voltage-dependent inhibition of TMEM175 by 4-aminopyridine (4-AP). (A). TMEM175 current is robustly inhibited by extracellular (EC) 4-aminopyridine at â100 mV (4-AP, 1 mM, red bar). Average TMEM175 currents are plotted (n = 5). The EC K+ concentration was changed from 2 to 80 mM and back as indicated above the graph. (B). Dose-response relationship between EC 4-AP concentration and TMEM175 current. The current was measured at â100 mV in 80 mM EC K+, in the presence of gradually increasing concentrations of 4-AP (0.03, 0.1, 0.3, 1, 3 mM; n = 5 cells treated overnight with 10 µM dyngo-4a). (C). Current-voltage (IâV) relationships of mouse TMEM175 in different EC solutions, in an oocyte treated with 10 µM dyngo-4a for 20 h. The solutions were applied in the following order: 2 mM K+ (black curve), 80 mM K+ (red curve), 1 mM 4-AP in the presence of 80 mM K+ (blue curve), 80 mM K+ after 300 s washout of 4-AP (wash, green curve), and finally 2 mM K+ again (wash, grey curve). The currents were measured at the end of 500-ms voltage steps from â100 mV to +60 mV in 10 mV increments, and the data points were interpolated with line segments. Representative of three similar recordings. (D). Current-voltage (IâV) relationships of mouse TMEM175 expressed in a HEK293T cell, treated overnight with 80 μM dynasore. The currents were measured by voltage ramps from â100 to +60 mV for 800 ms, in different EC solutions, containing: 140 mM Na+ (black), 140 mM Cs+ (red), 1 mM 4-aminopyridine in the presence of 140 mM Cs+ (4-AP, blue), and 140 mM Na+ again after the washout of 4-AP (wash, green). The pipette solution contained 140 mM Cs+. Representative of four similar recordings. |
|
|
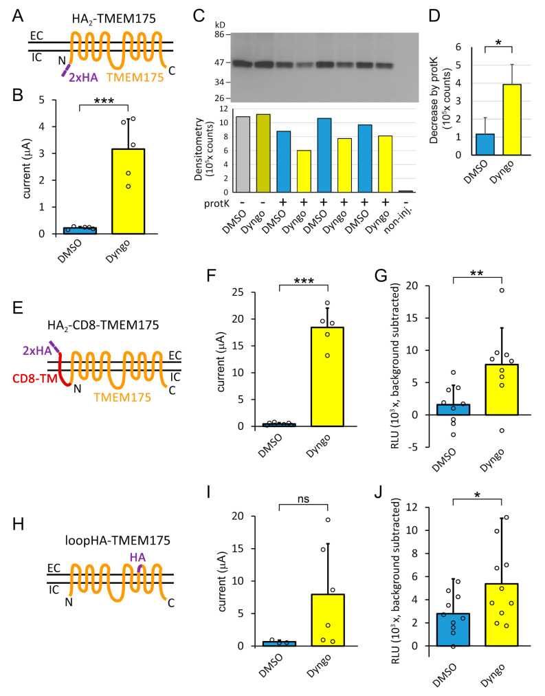
Figure 4. Dyngo-4a increases the amount of TMEM175 protein in the plasma membrane. (A). Schematic transmembrane topology of the HA2-TMEM175 construct with the intracellular, N-terminal double influenza haemagglutinin (HA) tag. (B). The currents of the construct introduced in panel A are increased by the treatment of the oocytes with dyngo-4a (10 μM, 20 h, *** p < 0.005 compared to DMSO, Mann–Whitney U-test). The currents were measured in 80 mM K+ at −100 mV. (C). Anti-HA immunoblot of the crude plasma membrane preparations from the oocytes expressing HA2-TMEM175 are shown. Eight groups of cells (n = 19 oocytes in each group) were treated with dyngo-4a (10 μM, Dyngo) or vehicle (DMSO), and in six groups, the proteins on the cell surface were digested with proteinase K (protK), as indicated below the graph. The proteolytic fragments are not visible on the immunoblot. No signal was detected in the control non-injected cells (non-inj., n = 19). Densitometry analysis of the bands is shown below the immunoblot. Note the lower intensity of bands in the Dyngo than in the DMSO groups. (D). Statistical analysis of the decrease of the anti-HA signals by proteinase K in the Dyngo and DMSO groups. * p < 0.05, (Student’s t-test, unpaired, homoscedastic) (E). TMEM175 structure was extended N-terminally with the single transmembrane segment of human CD8 protein, and an extracellular double-HA-tag was appended at the N-terminus. (F). The currents of the HA2-CD8-TMEM175 construct introduced in panel E are increased by the treatment of the oocytes with dyngo-4a (10 μM, 20 h, *** p < 0.005 compared to DMSO, Mann–Whitney U-test). The currents were measured in 80 mM K+ at −100 mV. (G). Luminometry data (given in relative light units, RLU) of the oocytes expressing HA2-CD8-TMEM175, and treated with dyngo-4a (10 μM, Dyngo) or vehicle (DMSO), as indicated below the graph. The signals were obtained by anti-HA indirect immunocytochemistry of fixed cells, followed by on cell surface horseradish peroxidase enhanced chemoluminescence (HRP-ECL) reaction. The background was determined by the identical reaction of non-injected oocytes. ** p < 0.02, (Student’s t-test, unpaired, homoscedastic) (H). TMEM175 was extracellularly HA-tagged by replacing a sequence of amino acids in the fifth EC loop with the HA epitope. (I). The currents of the loopHA-TMEM175 construct introduced in panel H shows the tendency to be increased by the treatment of the oocytes with dyngo-4a (10 μM, 20 h, p = 0.07 compared to DMSO, Mann–Whitney U-test). The currents were measured in 80 mM K+ at −100 mV. (J). Luminometry data with loopHA-TMEM175 in a similar experiment, as shown in panel G. * p < 0.05, (Student’s t-test, unpaired, heteroscedastic). |
|
|
Figure 5. Confocal microscopy indicates that TMEM175 surface expression is increased after the application of dyngo-4a. The upper two images show the representative optical sections of Xenopus oocytes expressing the HA2-CD8-TMEM175 construct, and fixed after the application of Dyngo-4a (10 μM, 20 h) or DMSO, as indicated on the panels. The extracellular HA-tags were detected by the binding of a mouse anti-HA primary antibody, followed by an anti-mouse secondary antibody conjugated with Alexa Fluor 488. The left lower panel (Non-inj.) shows the background immunofluorescence of a representative non-injected control oocyte after identical immunostaining. The surface immunofluorescence was significantly more intense after the application of dyngo-4a on the oocytes expressing HA2-CD8-TMEM175 than after the treatment with DMSO, or that of the non-injected cells, as indicated on the column graph. The numbers above (or in) the columns indicate the number of measured oocytes. For the whole image set, see supplementary Figure S4. ** p < 0.01, *** p < 10â4 (multiple comparisons after KruskalâWallis ANOVA), ns: not significant. |
|
|
Figure 6. TMEM175 current rapidly decreases after the withdrawal of dynasore. (A–C). Mouse TMEM175 K+ current was measured in Xenopus oocytes after 20 h treatment with 80 μM dynasore (1st measurement). The cells were subsequently incubated under different conditions for 4 h: in control medium ((A). Control), in the continued presence of 80 μM Dynasore ((B). Dynasore), or in the presence of 20 mM methyl-β-cyclodextrin ((C). MβCD), and finally, the K+ current was measured again in the same cell (2nd measurement). Each colored line interconnects the two current values of a single cell. Two lines nearly overlap in (C). (D). TMEM175-expressing oocytes were treated overnight with 10 µM dyngo-4a, and subsequently the K+ currents were measured twice as in panel A, before and 3.5 h after the withdrawal of the inhibitor (i.e., after the incubation in control medium, Control). (E). Statistical analysis of the data shown in panels A, B, C, and D. The currents were normalized to the initial value at the 1st measurement (Current ratio, I4h/I0). One cell with high TMEM175 expression (9.9 to 8.8 μA) in the Dynasore group is shown only here, but not in panel B. * p < 0.02, ** p < 0.002 (one-way ANOVA, Tukey HSD test). |
|
|
Figure 7. The effects of dominant-negative dynamin coexpression and different inhibitors of endocytosis on the TMEM175 current. (AâF). The effects of dominant-negative dynamin coexpression on the TMEM175 current induced by dynasore, and the decay of this current after the withdrawal of the inhibitor, were examined. The degree of TMEM175 current reduction was measured in four groups of oocytes treated with dynasore (80 μM, 20 h), using the protocol introduced in Figure 6. The cells were incubated for 4 h in the absence or presence of dynasore before the second measurement of TMEM175 current. Each colored line indicates the current change in a single cell. The oocytes derived from two preparations. (A). In the negative control group (Dyn3-WT), TMEM175 was coexpressed with wild type dynamin-3, and dynasore was absent between the two measurements of the K+ current. (B). In this group (Dyn3-K44A), TMEM175 was coexpressed with dominant-negative K44A mutant dynamin-3, and dynasore was absent between the two measurements. (C). In the positive control group (Dynasore (80 μM)), TMEM175 was coexpressed with wild type dynamin-3, however, dynasore was present between the two measurements. (D). In this group (Epsin204-458), TMEM175 was coexpressed with the clathrin-mediated endocytosis inhibitor DPW domain of epsin, and dynasore was absent between the two measurements. (E,F). Statistical analysis of the data shown in panels AâD. The currents were normalized to the initial value at the 1st measurement (Current ratio, I/I0, (E)) or the initial current amplitude (âI0 at the 1st measurement) is plotted (F). Current data of the 1st measurements from panels A and C are pooled for the Dyn3-WT group of panel F (first grey column). One cell with high TMEM175 expression (11.9 to 4.3 μA) in the Epsin204-458 group is shown only in panel E and F, but not in D. The omission of the data point of 5.34-fold current increase from the Dynasore (80 μM) group would not affect the statistically significant differences in this experiment. * p < 0.02, ** p < 0.002 (multiple comparisons after KruskalâWallis ANOVA), ns: not significant. (G). Different inhibitors of endocytosis and modulators of cytoskeleton do not induce TMEM175 current in the plasma membrane. The oocytes expressing mouse TMEM175 were treated with the different pharmacological agents, as indicated below the graph. Each point represents a measured cell, and the number of cells is shown above the data points. The oocytes derived from six preparations and the control and dynasore-treated cells were measured from each preparation. Control cells were incubated without the active compounds, in the presence of the vehicle (DMSO), where appropriate. The applied concentrations were the following: Dynasore (80 μM), MitMAB (tetradecyl-trimethyl-ammonium-bromide, 15 μM), Chlorpromazine (50 μM), PitStop2 (40 μM), NH4Cl (15 mM #), MβCD (Methyl-β-cyclodextrin, 40 mM #), Wortmannin (1 μM), Amiloride (1 mM), Nocodazole (1 μM), Paclitaxel (50 nM), Colchicine (10 μM), Cytochalasin B (10 μM), Brefeldin A (5 μM). (# the osmotic concentration was higher during these treatments.) The compounds were applied overnight (for 20 h). *** p < 10â6 (KruskalâWallis ANOVA). |
|
|
Figure 8. The effects of SC79, MK2206 and dyngo-4a on TMEM175 current. (A). Schematic illustration of TMEM175 regulation by the binding of SC79 or MK2206 to protein kinase B (PKB). (B). The oocytes expressing TMEM175 were incubated in the presence or absence of dyngo-4a (10 μM), SC79 (20 μM), and MK2206 (20 μM) for 20 h, as indicated below the graph. TMEM175 inward currents were measured in 80 mM K+ at −100 mV. (C). The same data as in panel B are plotted on a logarithmic scale to clearly visualize the differences among the groups. Statistical analysis was performed on log-transformed data. * p < 0.05, ** p < 0.001 (Welch’s ANOVA, Dunnett T3 post hoc test), n.s.: not significant. |
|
|
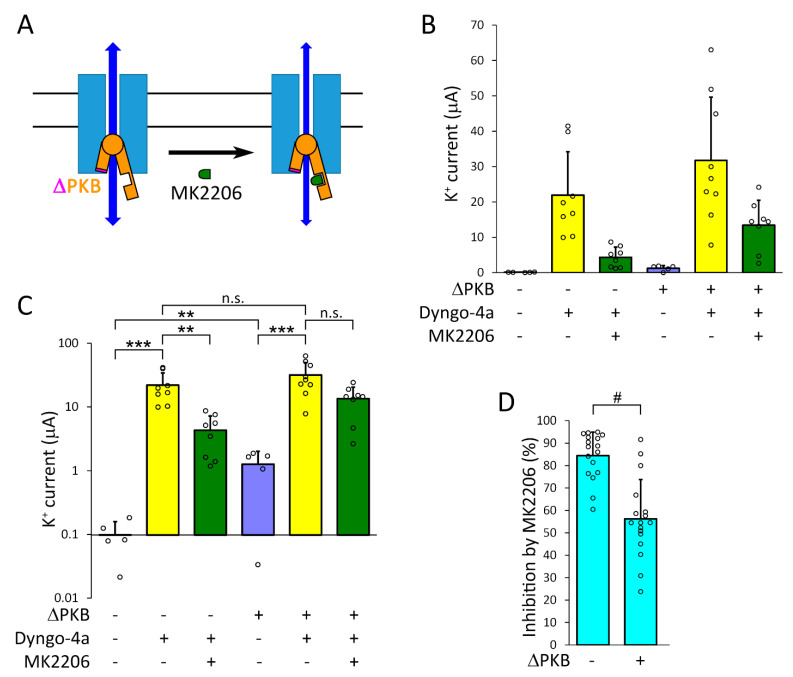
Figure 9. The coexpression of the constitutively active, PH domain deleted protein kinase B (ÎPKB) construct with TMEM175 results in small K+ currents, and reduces the MK2206-mediated inhibition of the TMEM175 current induced by dyngo-4a. (A). Schematic illustration that the degree of TMEM175 current inhibition by MK2206 is reduced, when full length protein kinase B is replaced by ÎPKB in the TMEM175-PKB protein complex. (B). The oocytes expressing TMEM175 alone, or coexpressing the channel with ÎPKB, were treated with dyngo-4a (10 μM) or dyngo-4a plus MK2206 (20 μM) for 20 h, as indicated below the graph. TMEM175 inward currents were measured in 80 mM K+ at â100 mV. (C). The same data as in panel B are plotted on a logarithmic scale to visualize the differences among the groups. Statistical analysis was performed on log-transformed data. ** p < 0.005, *** p < 0.0005 (ANOVA, Tukey HSD post hoc test), n.s.: not significant. (D). Relative inhibition of TMEM175 K+ current by MK2206 was determined in the absence or presence of ÎPKB, as indicated below the graph. The experiment illustrated in panel B was repeated in another oocyte preparation with identical results, and the data points of the currents inhibited by MK2206 (data points of the green columns) were normalized to the average current in the absence of MK2206 (yellow columns). Note that the coexpression of ÎPKB reduced the inhibition of TMEM175 current by MK2206. # p < 10â4 (MannâWhitney U-test). |
References [+] :
Avenali,
Glucocerebrosidase Defects as a Major Risk Factor for Parkinson's Disease.
2020, Pubmed
Avenali, Glucocerebrosidase Defects as a Major Risk Factor for Parkinson's Disease. 2020, Pubmed
Blauwendraat, Parkinson's disease age at onset genome-wide association study: Defining heritability, genetic loci, and α-synuclein mechanisms. 2019, Pubmed
Blumenreich, Lysosomal Storage Disorders Shed Light on Lysosomal Dysfunction in Parkinson's Disease. 2020, Pubmed
Brunner, Structural basis for ion selectivity in TMEM175 K+ channels. 2020, Pubmed
Cang, TMEM175 Is an Organelle K(+) Channel Regulating Lysosomal Function. 2015, Pubmed
Carbone, The Hyperpolarization-Activated Current Determines Synaptic Excitability, Calcium Activity and Specific Viability of Substantia Nigra Dopaminergic Neurons. 2017, Pubmed
Chao, Defective trafficking of Kv2.1 channels in MPTP-induced nigrostriatal degeneration. 2018, Pubmed
Chen, Epsin is an EH-domain-binding protein implicated in clathrin-mediated endocytosis. 1998, Pubmed , Xenbase
Cresto, The C-Terminal Domain of LRRK2 with the G2019S Substitution Increases Mutant A53T α-Synuclein Toxicity in Dopaminergic Neurons In Vivo. 2021, Pubmed
Czirják, TASK-3 dominates the background potassium conductance in rat adrenal glomerulosa cells. 2002, Pubmed , Xenbase
Czirják, Formation of functional heterodimers between the TASK-1 and TASK-3 two-pore domain potassium channel subunits. 2002, Pubmed , Xenbase
Duan, PI3-kinase/Akt pathway-regulated membrane insertion of acid-sensing ion channel 1a underlies BDNF-induced pain hypersensitivity. 2012, Pubmed
Fais, Parkinson's Disease-Related Genes and Lipid Alteration. 2021, Pubmed
HODGKIN, The effect of sodium ions on the electrical activity of giant axon of the squid. 1949, Pubmed
Hopfner, Rare Variants in Specific Lysosomal Genes Are Associated With Parkinson's Disease. 2020, Pubmed
Ivanov, Pharmacological inhibition of endocytic pathways: is it specific enough to be useful? 2008, Pubmed
Iwaki, Genetic risk of Parkinson disease and progression:: An analysis of 13 longitudinal cohorts. 2019, Pubmed
Jinn, Functionalization of the TMEM175 p.M393T variant as a risk factor for Parkinson disease. 2019, Pubmed
Jinn, TMEM175 deficiency impairs lysosomal and mitochondrial function and increases α-synuclein aggregation. 2017, Pubmed
Kaksonen, Mechanisms of clathrin-mediated endocytosis. 2018, Pubmed
Kasai, Dynamin II is involved in endocytosis but not in the formation of transport vesicles from the trans-Golgi network. 1999, Pubmed
Krohn, Genetic, Structural, and Functional Evidence Link TMEM175 to Synucleinopathies. 2020, Pubmed
Kuzu, Effect of lysosomotropic molecules on cellular homeostasis. 2017, Pubmed
Lee, The lysosomal potassium channel TMEM175 adopts a novel tetrameric architecture. 2017, Pubmed
Lesage, Human TREK2, a 2P domain mechano-sensitive K+ channel with multiple regulations by polyunsaturated fatty acids, lysophospholipids, and Gs, Gi, and Gq protein-coupled receptors. 2000, Pubmed
Lill, Impact of Parkinson's disease risk loci on age at onset. 2015, Pubmed
Macia, Dynasore, a cell-permeable inhibitor of dynamin. 2006, Pubmed
Madureira, "LRRK2: Autophagy and Lysosomal Activity". 2020, Pubmed
Marat, mTORC1 activity repression by late endosomal phosphatidylinositol 3,4-bisphosphate. 2017, Pubmed
Mayor, Clathrin-independent pathways of endocytosis. 2014, Pubmed
McCluskey, Building a better dynasore: the dyngo compounds potently inhibit dynamin and endocytosis. 2013, Pubmed
Munoz, Up-regulation of the inwardly rectifying K⁺ channel Kir2.1 (KCNJ2) by protein kinase B (PKB/Akt) and PIKfyve. 2013, Pubmed , Xenbase
Muriel, Atlastin-1, the dynamin-like GTPase responsible for spastic paraplegia SPG3A, remodels lipid membranes and may form tubules and vesicles in the endoplasmic reticulum. 2009, Pubmed
Nalls, Large-scale meta-analysis of genome-wide association data identifies six new risk loci for Parkinson's disease. 2014, Pubmed
Oh, Gating and selectivity mechanisms for the lysosomal K+ channel TMEM175. 2020, Pubmed
Pankratz, Genomewide association study for susceptibility genes contributing to familial Parkinson disease. 2009, Pubmed
Park, Dynamin triple knockout cells reveal off target effects of commonly used dynamin inhibitors. 2013, Pubmed
Pollini, KCND3-Related Neurological Disorders: From Old to Emerging Clinical Phenotypes. 2020, Pubmed
Preta, Dynasore - not just a dynamin inhibitor. 2015, Pubmed
Quan, Myristyl trimethyl ammonium bromide and octadecyl trimethyl ammonium bromide are surface-active small molecule dynamin inhibitors that block endocytosis mediated by dynamin I or dynamin II. 2007, Pubmed
Ryan, GBA1-associated parkinsonism: new insights and therapeutic opportunities. 2019, Pubmed
Sadler, Stimulation of Xenopus laevis oocyte maturation by methyl-beta-cyclodextrin. 2004, Pubmed , Xenbase
Samie, A TRP channel in the lysosome regulates large particle phagocytosis via focal exocytosis. 2013, Pubmed
Santiago, Probing the effects of membrane cholesterol in the Torpedo californica acetylcholine receptor and the novel lipid-exposed mutation alpha C418W in Xenopus oocytes. 2001, Pubmed , Xenbase
Schewe, A Non-canonical Voltage-Sensing Mechanism Controls Gating in K2P K(+) Channels. 2016, Pubmed
Senkevich, Autophagy lysosomal pathway dysfunction in Parkinson's disease; evidence from human genetics. 2020, Pubmed
Stalder, Direct trafficking pathways from the Golgi apparatus to the plasma membrane. 2020, Pubmed
Stephens, On the mechanism of 4-aminopyridine action on the cloned mouse brain potassium channel mKv1.1. 1994, Pubmed
Szaszák, Role of the proline-rich domain of dynamin-2 and its interactions with Src homology 3 domains during endocytosis of the AT1 angiotensin receptor. 2002, Pubmed
Vanhaesebroeck, PI3K signalling: the path to discovery and understanding. 2012, Pubmed
von Kleist, Role of the clathrin terminal domain in regulating coated pit dynamics revealed by small molecule inhibition. 2011, Pubmed
Wallings, Lysosomal Dysfunction at the Centre of Parkinson's Disease and Frontotemporal Dementia/Amyotrophic Lateral Sclerosis. 2019, Pubmed
Wang, Mis-assembly of clathrin lattices on endosomes reveals a regulatory switch for coated pit formation. 1993, Pubmed
Warsi, Up-Regulation of Voltage Gated K+ Channels Kv1.3 and Kv1.5 by Protein Kinase PKB/Akt. 2015, Pubmed , Xenbase
Weisner, Covalent-Allosteric Kinase Inhibitors. 2015, Pubmed
Welker, Renal Na+-K+-Cl- cotransporter activity and vasopressin-induced trafficking are lipid raft-dependent. 2008, Pubmed , Xenbase
Wenthur, Drugs for allosteric sites on receptors. 2014, Pubmed
Wie, A growth-factor-activated lysosomal K+ channel regulates Parkinson's pathology. 2021, Pubmed
Wildburger, Current Evidence for a Bidirectional Loop Between the Lysosome and Alpha-Synuclein Proteoforms. 2020, Pubmed
Xu, T-Type Ca2+ Enhancer SAK3 Activates CaMKII and Proteasome Activities in Lewy Body Dementia Mice Model. 2021, Pubmed
Xu, Lysosomal physiology. 2015, Pubmed
Yamane, 4-Aminopyridine block of the noninactivating cloned K+ channel Kv1.5 expressed in Xenopus oocytes. 1995, Pubmed , Xenbase
Ye, Predictors of Conversion to α-Synucleinopathy Diseases in Idiopathic Rapid Eye Movement Sleep Behavior Disorder. 2020, Pubmed
Ysselstein, LRRK2 kinase activity regulates lysosomal glucocerebrosidase in neurons derived from Parkinson's disease patients. 2019, Pubmed
Zhang, Potassium channels and their emerging role in parkinson's disease. 2020, Pubmed
Zhang, TMEM175 mediates Lysosomal function and participates in neuronal injury induced by cerebral ischemia-reperfusion. 2020, Pubmed
