XB-ART-58535
Neurol Neuroimmunol Neuroinflamm
2021 Nov 01;86:. doi: 10.1212/NXI.0000000000001091.
Show Gene links
Show Anatomy links
Teriflunomide Promotes Oligodendroglial 8,9-Unsaturated Sterol Accumulation and CNS Remyelination.
Martin E, Aigrot MS, Lamari F, Bachelin C, Lubetzki C, Nait Oumesmar B, Zalc B, Stankoff B.
???displayArticle.abstract???
BACKGROUND AND OBJECTIVES: To test whether low concentrations of teriflunomide (TF) could promote remyelination, we investigate the effect of TF on oligodendrocyte in culture and on remyelination in vivo in 2 demyelinating models. METHODS: The effect of TF on oligodendrocyte precursor cell (OPC) proliferation and differentiation was assessed in vitro in glial cultures derived from neonatal mice and confirmed on fluorescence-activated cell sorting-sorted adult OPCs. The levels of the 8,9-unsaturated sterols lanosterol and zymosterol were quantified in TF- and sham-treated cultures. In vivo, TF was administered orally, and remyelination was assessed both in myelin basic protein-GFP-nitroreductase (Mbp:GFP-NTR) transgenic Xenopus laevis demyelinated by metronidazole and in adult mice demyelinated by lysolecithin. RESULTS: In cultures, low concentrations of TF down to 10 nM decreased OPC proliferation and increased their differentiation, an effect that was also detected on adult OPCs. Oligodendrocyte differentiation induced by TF was abrogated by the oxidosqualene cyclase inhibitor Ro 48-8071 and was mediated by the accumulation of zymosterol. In the demyelinated tadpole, TF enhanced the regeneration of mature oligodendrocytes up to 2.5-fold. In the mouse demyelinated spinal cord, TF promoted the differentiation of newly generated oligodendrocytes by a factor of 1.7-fold and significantly increased remyelination. DISCUSSION: TF enhances zymosterol accumulation in oligodendrocytes and CNS myelin repair, a beneficial off-target effect that should be investigated in patients with multiple sclerosis.
???displayArticle.pubmedLink??? 34642237
???displayArticle.pmcLink??? PMC8515201
???displayArticle.link??? Neurol Neuroimmunol Neuroinflamm
Species referenced: Xenopus laevis
Genes referenced: mbp ntsr1 olig2 pdgfra
GO keywords: chronic inflammatory response [+]
???displayArticle.disOnts??? multiple sclerosis
???displayArticle.omims??? MULTIPLE SCLEROSIS, SUSCEPTIBILITY TO; MS
???attribute.lit??? ???displayArticles.show???
|
|
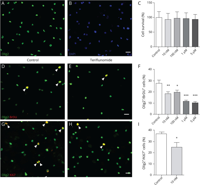
Figure 1 Effect of TF on OPC Survival and Proliferation (AâC) Immunolabeling for Olig2 (A) and nuclei staining with 4',6-diamidino-2-phenylindole (B) showing that 80% of cells are Olig2+ cells. (C) Cell survival was evaluated with MTT assay: results are expressed as % of controls and show that TF does not induce cell death at concentrations ranging between 10 nM and 5 µM. (D and E) Coimmunolabeling for Olig2 and BrDU in control (Ctrl)- (D) and TF-treated conditions (E). (F) Cell proliferation was measured as the proportion of Olig2+ cells that are also BrDU+. TF decreased the percentage of Olig2+ cells coexpressing BrDU for concentrations ranging between 10 nM and 5 µM. (G and H) Coimmunolabeling for Olig2 and Ki67 in control (Ctrl)- (G) and TF-treated conditions (H). (I) The proportion of Olig2+ cells coexpressing Ki67 was lower in the teriflunomide condition (10 nM) compared with control. White arrowheads indicate cells coexpressing the 2 markers. Data shown are mean ± SEM from 3 to 5 individual experiments. *p < 0.05; **p < 0.01; ***p < 0.001 (1-way ANOVA, Dunn post hoc test (C and F); Student 2-tailed unpaired t test (I)). Scale bar in AâF = 10 µm. BrdU = bromodeoxyuridine; TF = teriflunomide |
|
|
Figure 2 Effect of TF on OPC Differentiation (A and B) Newborn-derived OPCs cultures fixed at DIV 7. Coimmunolabeling for Olig2 and MOG in control (Ctrl)- (A) and TF-treated conditions (B). White arrowheads indicate cells coexpressing Olig2 and MOG. (C) A higher proportion of Olig2+ cells were coexpressing MOG when treated with TF (10 nMâ1 µM) compared with the control condition. (D and E) Adult OPCs were isolated by fluorescence-activated cell sorting from the CNS of 2 months old PDGFRa:GFP mice and immunostained for Olig2 and MOG in control (Ctrl)- (D) and TF-treated conditions (E). (F) The percentage of Olig2+ cells coexpressing MOG is significantly increased in cultures treated with TF compared to control. Data shown are mean ± SEM from 3 to 5 individual experiments. *p < 0.05; **p < 0.01; ***p < 0.001 (1-way ANOVA, Dunn post hoc test (C); Student 2-tailed unpaired t test [F]). Scale bar in AâF = 10 µm. MOG = myelin oligodendrocyte glycoprotein; OPC = oligodendrocyte precursor cell; TF = teriflunomide. |
|
|
Figure 3 OPC Differentiation Induced by Teriflunomide Is Reversed by Ro 48-8071 and Associated With 8,9-Unsaturated Sterol Production (A) OPCs treated with unconditioned (Ctrl) or TF and/or Ro 48-8071 were immunostained against Olig2 and MOG at 96 hours following treatment. The percentage of Olig2+ cells coexpressing MOG was significantly increased in cultures treated with TF compared with control, an effect blocked by the Ro 48-8071 treatment. (B) Quantitation of sterol levels in OPCs treated with TF and/or Ro 48-8071. In OPC cultures treated for 24 hours with TF, the level of zymosterol was increased (results are expressed as % of controls), whereas lanosterol and cholesterol levels were unchanged. (C and D) EBP and DHODH messenger RNA levels measured by reverse transcriptase-quantitative polymerase chain reaction in OPCs, Br, and SC. The Li and Sp were used as positive control for EBP and DHODH enzymatic gene expression, respectively. Glyceraldehyde 3-phosphate dehydrogenase was used as the reference gene. (E) The percentage of MOG+/Olig2+ oligodendrocytes at 96 hours was significantly increased in OPCs treated with TF compared with control, an effect reversed by the uridine treatment. (F) Uridine blocked the accumulation of zymosterol induced by teriflunomide. (G) The percentage of MOG+/Olig2+ oligodendrocytes at 96 hours following treatment with TF and/or IFNγ/IL-17 was significantly decreased in OPCs treated with TF and exposed to IFNγ/IL-17 cytokines compared with TF. Data are shown as mean ± SEM from 3 individual experiments. *p < 0.05; ***p < 0.001 (1-way ANOVA, Newman-Keuls post hoc test). Br = brain; DHODH =dihydroorotate dehydrogenase; EBP = emopamil binding protein; Li = liver; OPC = oligodendrocyte precursor cell; SC = spinal cord; Sp = spleen; TF = teriflunomide. |
|
|
Figure 4 Effect of TF on Remyelination Dose response of remyelination potency of TF. (A and B) Detection of GFP+ oligodendroglial cells in optic nerves of stage53 Mbp:GFP-NTR tadpoles. Demyelination of stage53 Mbp:GFP-NTR tadpoles was achieved by 10 days exposure to metronidazole (10 mM) in the swimming water. Tadpoles were then returned to normal water (control) or TF for 3 days. The number of GFP+ cells in the optic nerve in control (A) is lower compared with TF-treated tadpoles (B). (C) Remyelination was assayed by counting the number of GFP+ cells per optic nerve on day 3 of the repair period. Treatment of tadpoles with TF at concentrations ranging between 1 µM and 100 µM improved remyelination up to 2.25-fold compared with spontaneous recovery (control) set as 1. Data shown are mean ± SEM, n = 5â8 tadpoles per group. *p < 0.05; **p < 0.01 (1-way ANOVA, Dunn post hoc test. Scale bar in A and B = 20 µm. MBP-GFP-NTR = myelin basic proteinâGFP-nitroreductase; TF = teriflunomide. |
|
|
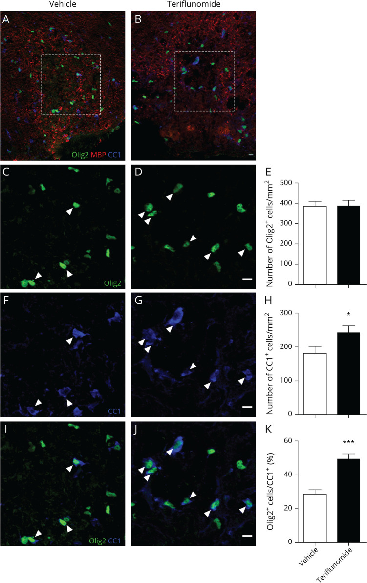
Figure 5 TF Induces Oligodendrocyte Differentiation During Remyelination Demyelination was induced by lysophosphatidylcholine on day 0, and differentiation was assessed on day 11. (A and B) Triple immunolabeling for Olig2, MBP, and CC1 in the spinal cord lesion of control (NaCl)-treated mice (A) and TF-treated mice (B). The lesion limits are indicated by white dashed lines. (C and D) Immunolabeling for Olig2 in the core of the lesion of control (NaCl)-treated mice (C) and TF-treated mice (D). (E) No difference in the number of Olig2+cells/mm2 is observed between the groups. (F and G) Immunolabeling for CC1 in the core of the lesion of control (NaCl)-treated mice (F) and TF-treated mice (G). (H) Significantly, more CC1+ cells are present in the lesion of TF-treated mice compared with control. (I and J) Merge showing the colabeling for Olig2 and CC1. White arrowheads indicate cells coexpressing Olig2 and CC1. (K) The percentage of Olig2+ cells coexpressing CC1 is significantly increased in the lesion of TF treated mice compared with control. Data shown are mean ± SEM, n = 5 mice per group. *p < 0.05; ***p < 0.001 (Student 2-tailed unpaired t test). Scale bar = 10 µm. MBP = myelin basic protein; TF = teriflunomide. |
|
|
Figure 6 Effect of TF on Remyelination (A and B) Electron micrographs of the lesion area at 11 days postlesion. In control-treated mice (A) and in TF-treated mice (B). The proportion of remyelinated axons was increased in TF-treated mice. (C) The percentage of remyelinated axons is significantly increased in the lesion of TF-treated mice compared with controls. Data shown are mean ± SEM, n = 5 mice. *p < 0.05 (Student 2-tailed unpaired t test). Scale bars = 5 µm. TF = teriflunomide. |
|
|
Figure 1. Effect of TF on OPC Survival and Proliferation(AâC) Immunolabeling for Olig2 (A) and nuclei staining with 4',6-diamidino-2-phenylindole (B) showing that 80% of cells are Olig2+ cells. (C) Cell survival was evaluated with MTT assay: results are expressed as % of controls and show that TF does not induce cell death at concentrations ranging between 10 nM and 5 µM. (D and E) Coimmunolabeling for Olig2 and BrDU in control (Ctrl)- (D) and TF-treated conditions (E). (F) Cell proliferation was measured as the proportion of Olig2+ cells that are also BrDU+. TF decreased the percentage of Olig2+ cells coexpressing BrDU for concentrations ranging between 10 nM and 5 µM. (G and H) Coimmunolabeling for Olig2 and Ki67 in control (Ctrl)- (G) and TF-treated conditions (H). (I) The proportion of Olig2+ cells coexpressing Ki67 was lower in the teriflunomide condition (10 nM) compared with control. White arrowheads indicate cells coexpressing the 2 markers. Data shown are mean ± SEM from 3 to 5 individual experiments. *p < 0.05; **p < 0.01; ***p < 0.001 (1-way ANOVA, Dunn post hoc test (C and F); Student 2-tailed unpaired t test (I)). Scale bar in AâF = 10 µm. BrdU = bromodeoxyuridine; TF = teriflunomide. |
|
|
Figure 2. Effect of TF on OPC Differentiation(A and B) Newborn-derived OPCs cultures fixed at DIV 7. Coimmunolabeling for Olig2 and MOG in control (Ctrl)- (A) and TF-treated conditions (B). White arrowheads indicate cells coexpressing Olig2 and MOG. (C) A higher proportion of Olig2+ cells were coexpressing MOG when treated with TF (10 nMâ1 µM) compared with the control condition. (D and E) Adult OPCs were isolated by fluorescence-activated cell sorting from the CNS of 2 months old PDGFRa:GFP mice and immunostained for Olig2 and MOG in control (Ctrl)- (D) and TF-treated conditions (E). (F) The percentage of Olig2+ cells coexpressing MOG is significantly increased in cultures treated with TF compared to control. Data shown are mean ± SEM from 3 to 5 individual experiments. *p < 0.05; **p < 0.01; ***p < 0.001 (1-way ANOVA, Dunn post hoc test (C); Student 2-tailed unpaired t test [F]). Scale bar in AâF = 10 µm. MOG = myelin oligodendrocyte glycoprotein; OPC = oligodendrocyte precursor cell; TF = teriflunomide. |
|
|
Figure 3. OPC Differentiation Induced by Teriflunomide Is Reversed by Ro 48-8071 and Associated With 8,9-Unsaturated Sterol Production(A) OPCs treated with unconditioned (Ctrl) or TF and/or Ro 48-8071 were immunostained against Olig2 and MOG at 96 hours following treatment. The percentage of Olig2+ cells coexpressing MOG was significantly increased in cultures treated with TF compared with control, an effect blocked by the Ro 48-8071 treatment. (B) Quantitation of sterol levels in OPCs treated with TF and/or Ro 48-8071. In OPC cultures treated for 24 hours with TF, the level of zymosterol was increased (results are expressed as % of controls), whereas lanosterol and cholesterol levels were unchanged. (C and D) EBP and DHODH messenger RNA levels measured by reverse transcriptase-quantitative polymerase chain reaction in OPCs, Br, and SC. The Li and Sp were used as positive control for EBP and DHODH enzymatic gene expression, respectively. Glyceraldehyde 3-phosphate dehydrogenase was used as the reference gene. (E) The percentage of MOG+/Olig2+ oligodendrocytes at 96 hours was significantly increased in OPCs treated with TF compared with control, an effect reversed by the uridine treatment. (F) Uridine blocked the accumulation of zymosterol induced by teriflunomide. (G) The percentage of MOG+/Olig2+ oligodendrocytes at 96 hours following treatment with TF and/or IFNγ/IL-17 was significantly decreased in OPCs treated with TF and exposed to IFNγ/IL-17 cytokines compared with TF. Data are shown as mean ± SEM from 3 individual experiments. *p < 0.05; ***p < 0.001 (1-way ANOVA, Newman-Keuls post hoc test). Br = brain; DHODH =dihydroorotate dehydrogenase; EBP = emopamil binding protein; Li = liver; OPC = oligodendrocyte precursor cell; SC = spinal cord; Sp = spleen; TF = teriflunomide. |
|
|
Figure 4. Effect of TF on RemyelinationDose response of remyelination potency of TF. (A and B) Detection of GFP+ oligodendroglial cells in optic nerves of stage53 Mbp:GFP-NTR tadpoles. Demyelination of stage53 Mbp:GFP-NTR tadpoles was achieved by 10 days exposure to metronidazole (10 mM) in the swimming water. Tadpoles were then returned to normal water (control) or TF for 3 days. The number of GFP+ cells in the optic nerve in control (A) is lower compared with TF-treated tadpoles (B). (C) Remyelination was assayed by counting the number of GFP+ cells per optic nerve on day 3 of the repair period. Treatment of tadpoles with TF at concentrations ranging between 1 µM and 100 µM improved remyelination up to 2.25-fold compared with spontaneous recovery (control) set as 1. Data shown are mean ± SEM, n = 5â8 tadpoles per group. *p < 0.05; **p < 0.01 (1-way ANOVA, Dunn post hoc test. Scale bar in A and B = 20 µm. MBP-GFP-NTR = myelin basic proteinâGFP-nitroreductase; TF = teriflunomide. |
|
|
Figure 5. TF Induces Oligodendrocyte Differentiation During RemyelinationDemyelination was induced by lysophosphatidylcholine on day 0, and differentiation was assessed on day 11. (A and B) Triple immunolabeling for Olig2, MBP, and CC1 in the spinal cord lesion of control (NaCl)-treated mice (A) and TF-treated mice (B). The lesion limits are indicated by white dashed lines. (C and D) Immunolabeling for Olig2 in the core of the lesion of control (NaCl)-treated mice (C) and TF-treated mice (D). (E) No difference in the number of Olig2+cells/mm2 is observed between the groups. (F and G) Immunolabeling for CC1 in the core of the lesion of control (NaCl)-treated mice (F) and TF-treated mice (G). (H) Significantly, more CC1+ cells are present in the lesion of TF-treated mice compared with control. (I and J) Merge showing the colabeling for Olig2 and CC1. White arrowheads indicate cells coexpressing Olig2 and CC1. (K) The percentage of Olig2+ cells coexpressing CC1 is significantly increased in the lesion of TF treated mice compared with control. Data shown are mean ± SEM, n = 5 mice per group. *p < 0.05; ***p < 0.001 (Student 2-tailed unpaired t test). Scale bar = 10 µm. MBP = myelin basic protein; TF = teriflunomide. |
|
|
Figure 6. Effect of TF on Remyelination(A and B) Electron micrographs of the lesion area at 11 days postlesion. In control-treated mice (A) and in TF-treated mice (B). The proportion of remyelinated axons was increased in TF-treated mice. (C) The percentage of remyelinated axons is significantly increased in the lesion of TF-treated mice compared with controls. Data shown are mean ± SEM, n = 5 mice. *p < 0.05 (Student 2-tailed unpaired t test). Scale bars = 5 µm. TF = teriflunomide. |
References [+] :
Bar-Or,
Teriflunomide and its mechanism of action in multiple sclerosis.
2014, Pubmed
Bar-Or, Teriflunomide and its mechanism of action in multiple sclerosis. 2014, Pubmed
Bodini, Dynamic Imaging of Individual Remyelination Profiles in Multiple Sclerosis. 2016, Pubmed
Confavreux, Oral teriflunomide for patients with relapsing multiple sclerosis (TOWER): a randomised, double-blind, placebo-controlled, phase 3 trial. 2014, Pubmed
Criste, Axonal loss in multiple sclerosis: causes and mechanisms. 2014, Pubmed
Foerster, Diversity in the oligodendrocyte lineage: Plasticity or heterogeneity? 2019, Pubmed
Gandoglia, Teriflunomide treatment reduces B cells in patients with MS. 2017, Pubmed
Göttle, Teriflunomide promotes oligodendroglial differentiation and myelination. 2018, Pubmed
Groh, Teriflunomide attenuates neuroinflammation-related neural damage in mice carrying human PLP1 mutations. 2018, Pubmed
Hagiwara, Myelin Measurement: Comparison Between Simultaneous Tissue Relaxometry, Magnetization Transfer Saturation Index, and T1w/T2w Ratio Methods. 2018, Pubmed
Hanin, Disturbances of brain cholesterol metabolism: A new excitotoxic process associated with status epilepticus. 2021, Pubmed
Heidari, Evoked potentials as a biomarker of remyelination. 2019, Pubmed
Heß, Lesion stage-dependent causes for impaired remyelination in MS. 2020, Pubmed
Honda, Highly sensitive analysis of sterol profiles in human serum by LC-ESI-MS/MS. 2008, Pubmed
Hopkins, Intracellular CD3+ T Lymphocyte Teriflunomide Concentration Is Poorly Correlated with and Has Greater Variability Than Unbound Plasma Teriflunomide Concentration. 2017, Pubmed
Hubler, Accumulation of 8,9-unsaturated sterols drives oligodendrocyte formation and remyelination. 2018, Pubmed
Irvine, Remyelination protects axons from demyelination-associated axon degeneration. 2008, Pubmed
Kaya, Live imaging of targeted cell ablation in Xenopus: a new model to study demyelination and repair. 2012, Pubmed , Xenbase
Kirby, Oligodendrocyte precursor cells present antigen and are cytotoxic targets in inflammatory demyelination. 2019, Pubmed
Klinghoffer, The two PDGF receptors maintain conserved signaling in vivo despite divergent embryological functions. 2001, Pubmed
Klinghoffer, An allelic series at the PDGFalphaR locus indicates unequal contributions of distinct signaling pathways during development. 2002, Pubmed
Korn, Modulation of effector cell functions in experimental autoimmune encephalomyelitis by leflunomide--mechanisms independent of pyrimidine depletion. 2004, Pubmed
Li, The effects of teriflunomide on lymphocyte subpopulations in human peripheral blood mononuclear cells in vitro. 2013, Pubmed
Lubetzki, Morphological, biochemical, and functional characterization of bulk isolated glial progenitor cells. 1991, Pubmed
Lubetzki, Remyelination in multiple sclerosis: from basic science to clinical translation. 2020, Pubmed
Lubetzki, Demyelination in multiple sclerosis. 2014, Pubmed
Mallik, Imaging outcomes for trials of remyelination in multiple sclerosis. 2014, Pubmed
Mannioui, The Xenopus tadpole: An in vivo model to screen drugs favoring remyelination. 2018, Pubmed , Xenbase
Medina, Teriflunomide induces a tolerogenic bias in blood immune cells of MS patients. 2019, Pubmed
Mei, Accelerated remyelination during inflammatory demyelination prevents axonal loss and improves functional recovery. 2016, Pubmed
Miller, Oral teriflunomide in the treatment of relapsing forms of multiple sclerosis: clinical evidence and long-term experience. 2017, Pubmed
Miller, Teriflunomide reduces relapses with sequelae and relapses leading to hospitalizations: results from the TOWER study. 2014, Pubmed
Nakamura, T1-/T2-weighted ratio differs in demyelinated cortex in multiple sclerosis. 2017, Pubmed
O'Connor, Randomized trial of oral teriflunomide for relapsing multiple sclerosis. 2011, Pubmed
Périer, Electron microscopic features of multiple sclerosis lesions. 1965, Pubmed
Piaton, Class 3 semaphorins influence oligodendrocyte precursor recruitment and remyelination in adult central nervous system. 2011, Pubmed
Pol, Teriflunomide's Effect on Glia in Experimental Demyelinating Disease: A Neuroimaging and Histologic Study. 2019, Pubmed
Prineas, Multiple sclerosis: remyelination of nascent lesions. 1993, Pubmed
Radue, Teriflunomide slows BVL in relapsing MS: A reanalysis of the TEMSO MRI data set using SIENA. 2017, Pubmed
Rankin, Selective Estrogen Receptor Modulators Enhance CNS Remyelination Independent of Estrogen Receptors. 2019, Pubmed
Scolding, Myelin-oligodendrocyte glycoprotein (MOG) is a surface marker of oligodendrocyte maturation. 1989, Pubmed
Solly, Myelin/oligodendrocyte glycoprotein (MOG) expression is associated with myelin deposition. 1996, Pubmed
Stankoff, Oligodendroglial expression of Edg-2 receptor: developmental analysis and pharmacological responses to lysophosphatidic acid. 2002, Pubmed
Stankoff, Transcription of myelin basic protein promoted by regulatory elements in the proximal 5' sequence requires myelinogenesis. 1996, Pubmed
Starost, Extrinsic immune cell-derived, but not intrinsic oligodendroglial factors contribute to oligodendroglial differentiation block in multiple sclerosis. 2020, Pubmed
Tepavčević, Early netrin-1 expression impairs central nervous system remyelination. 2014, Pubmed
Wostradowski, In vitro evaluation of physiologically relevant concentrations of teriflunomide on activation and proliferation of primary rodent microglia. 2016, Pubmed
