Click here to close Hello! We notice that you are using Internet Explorer, which is not supported by Xenbase and may cause the site to display incorrectly. We suggest using a current version of Chrome, FireFox, or Safari.
XB-ART-58520
Life Sci Alliance 2021 Feb 03;44:. doi: 10.26508/lsa.202000858.
Show Gene links Show Anatomy links

Structural comparison of GLUT1 to GLUT3 reveal transport regulation mechanism in sugar porter family.

Custódio TF, Paulsen PA, Frain KM, Pedersen BP.


???displayArticle.abstract???
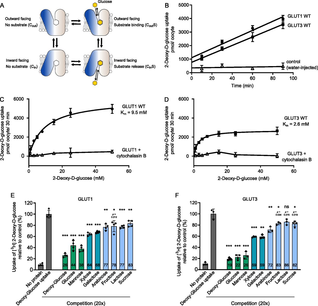
The human glucose transporters GLUT1 and GLUT3 have a central role in glucose uptake as canonical members of the Sugar Porter (SP) family. GLUT1 and GLUT3 share a fully conserved substrate-binding site with identical substrate coordination, but differ significantly in transport affinity in line with their physiological function. Here, we present a 2.4 Å crystal structure of GLUT1 in an inward open conformation and compare it with GLUT3 using both structural and functional data. Our work shows that interactions between a cytosolic "SP motif" and a conserved "A motif" stabilize the outward conformational state and increases substrate apparent affinity. Furthermore, we identify a previously undescribed Cl- ion site in GLUT1 and an endofacial lipid/glucose binding site which modulate GLUT kinetics. The results provide a possible explanation for the difference between GLUT1 and GLUT3 glucose affinity, imply a general model for the kinetic regulation in GLUTs and suggest a physiological function for the defining SP sequence motif in the SP family.

???displayArticle.pubmedLink??? 33536238
???displayArticle.pmcLink??? PMC7898563
???displayArticle.link??? Life Sci Alliance
???displayArticle.grants??? [+]

Species referenced: Xenopus laevis
Genes referenced: slc2a1 slc2a3
GO keywords: glucose binding [+]

???displayArticle.disOnts??? dystonia 9 [+]
???displayArticle.omims??? DYSTONIA 9; DYT9 [+]

???attribute.lit??? ???displayArticles.show???
References [+] :
Adams, PHENIX: a comprehensive Python-based system for macromolecular structure solution. 2010, Pubmed