XB-ART-58519
Neuron
2021 Sep 15;10918:2902-2913.e4. doi: 10.1016/j.neuron.2021.07.009.
Show Gene links
Show Anatomy links
Physical basis for distinct basal and mechanically gated activity of the human K+ channel TRAAK.
Rietmeijer RA, Sorum B, Li B, Brohawn SG.
???displayArticle.abstract???
TRAAK is a mechanosensitive two-pore domain K+ (K2P) channel localized to nodes of Ranvier in myelinated neurons. TRAAK deletion in mice results in mechanical and thermal allodynia, and gain-of-function mutations cause the human neurodevelopmental disorder FHEIG. TRAAK displays basal and stimulus-gated activities typical of K2Ps, but the mechanistic and structural differences between these modes are unknown. Here, we demonstrate that basal and mechanically gated openings are distinguished by their conductance, kinetics, and structure. Basal openings are low conductance, short duration, and due to a conductive channel conformation with the interior cavity exposed to the surrounding membrane. Mechanically gated openings are high conductance, long duration, and due to a channel conformation in which the interior cavity is sealed to the surrounding membrane. Our results explain how dual modes of activity are produced by a single ion channel and provide a basis for the development of state-selective pharmacology with the potential to treat disease.
???displayArticle.pubmedLink??? 34390650
???displayArticle.pmcLink??? PMC8448962
???displayArticle.link??? Neuron
???displayArticle.grants??? [+]
DP2 GM123496 NIGMS NIH HHS
Species referenced: Xenopus laevis
Genes referenced: kcnk4 mpo tpm3
GO keywords: potassium ion transport [+]
???displayArticle.disOnts??? Birk-Barel syndrome [+]
specific developmental disorder
atrial fibrillation
depressive disorder
migraine
pulmonary hypertension
diabetes mellitus
???displayArticle.omims??? FACIAL DYSMORPHISM, HYPERTRICHOSIS, EPILEPSY, INTELLECTUAL/DEVELOPMENTAL DELAY, AND GINGIVAL OVERGROWTH SYNDROME; FHEIG
???attribute.lit??? ???displayArticles.show???
|
|
Graphical Abstract |
|
|
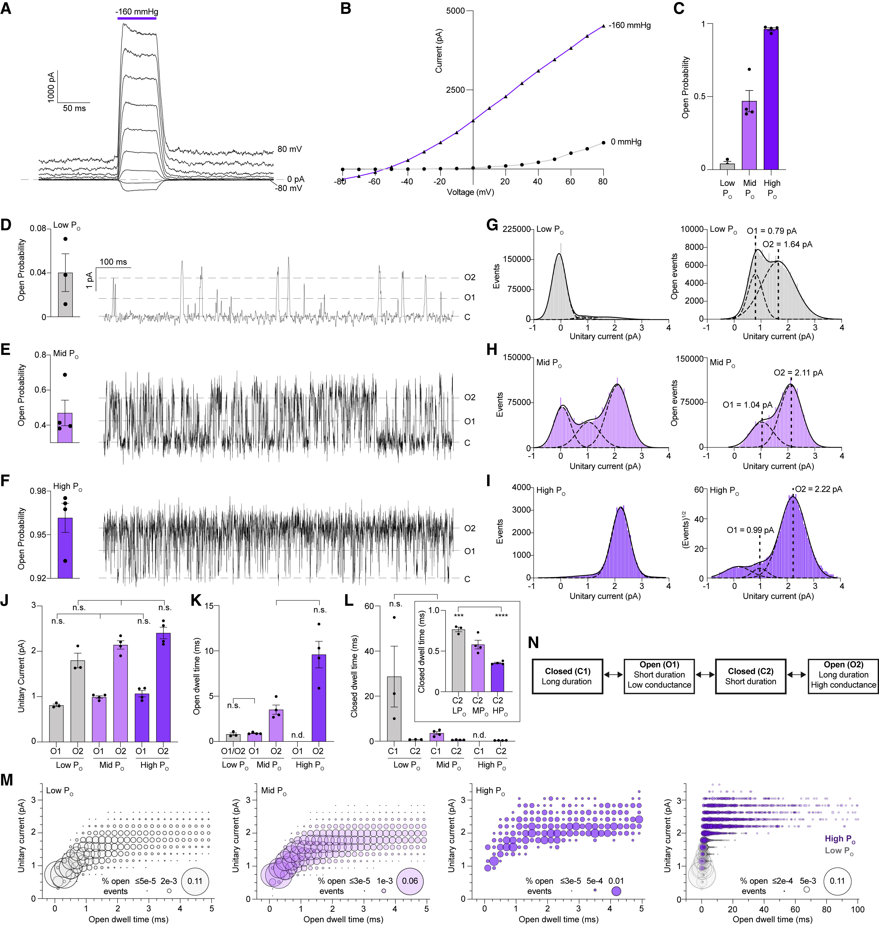
Figure 1. Distinct basal and mechanically activated open states in TRAAKWT (A) Macroscopic currents recorded across an inside-out patch pulled from a TRAAK-expressing cell in response to a voltage step protocol (Vhold = 0, Vtest = â80 to 80, ÎV = 10 mV, 20 mV intervals displayed) with a pressure step applied at each voltage (purple bar). (B) Current-voltage relationship from (A). (C) Open probability calculated from single-channel records (0.04 ± 0.02, 0.47 ± 0.07, and 0.96 ± 0.01 for low PO, mid PO, and high PO, respectively [mean ± SEM, n = 3, 4, and 4 patches]). All single-channel data in the paper were recorded at Vhold = 0 mV in a 10-fold gradient of [K+] and are presented in physiological convention. (DâF) 1 s portion from representative (D) low PO, (E) mid PO, and (F) high PO recordings, respectively. (GâI) All event (left) and open-only or square root all event (right) current histograms from representative (G) low PO, (H) mid PO, and (I) high PO recordings, respectively. (J) Unitary currents of O1 and O2 states (0.81 ± 0.03 pA and 1.80 ± 0.16 pA, 0.99 ± 0.03 pA and 2.14 ± 0.09 pA, and 1.07 ± 0.07 pA and 2.41 ± 0.13 pA for low PO, mid PO, and high PO recordings, respectively). (K) Open dwell time of O1 and O2 states (0.80 ± 0.15 ms, 0.91 ± 0.05 ms and 3.52 ± 0.51 ms, and 9.60 ± 1.46 ms for low PO, mid PO, and high PO recordings, respectively). (L) Closed dwell times of C1 and C2 states (28.70 ± 13.50 and 0.77 ± 0.03 ms, 3.59 ± 0.67 and 0.58 ± 0.05 ms, and 0.35 ± 0.01 ms for low PO, mid PO, and high PO recordings, respectively). For (J)â(L), data are mean ± SEM, n = 3, 4, and 4 patches; n.d., not determined; n.s., not significant; âââp = 0.0006, ââââp < 0.0001 (one-way ANOVA with Tukey correction). (M) Unitary current-open dwell time relationships for low PO, mid PO, and high PO open events and an overlay of low PO and high PO relationships at expanded timescale. Bubble size is proportional to percentage of open events. (N) Four-state TRAAK gating model. See also Figures S1âS5 and Table S1. |
|
|
Figure 2. The FHEIG mutation TRAAKA198E promotes a long-duration, high-conductance TM4 up open state (A) Crystal structure of TRAAKA198E. Side view from the membrane plane with one protomer gray and the second protomer colored according to the key below. A198E is shown as a yellow sphere, and K+ ions are colored purple. (B) Macroscopic currents from a TRAAKA198E-containing patch in response to a voltage step protocol (Vhold = 0, Vtest = â80 to 80, ÎV = 10 mV, 20 mV intervals displayed) with a pressure step applied at each voltage (dark blue bar). (C) Current-voltage relationship from (B). (D and E) Open probability calculated from all (D) TRAAKA198E and (E) TRAAKA198E with pressure (+P) records (left, PO = 0.90 ± 0.04 and PO = 0.97 ± 0.003 [mean ± SEM, n = 4 patches]) and 1 s portion from representative recordings. (F and G) All event (left) and square root all event (right) current histograms from representative (F) TRAAKA198E and (G) TRAAKA198E+P recordings. (H) Unitary currents of TRAAKWT HPO, TRAAKA198E, and TRAAKA198E+P O1 and O2 states (1.07 ± 0.07 and 2.41 ± 0.13 pA, 1.44 ± 0.14 and 2.57 ± 0.10 pA, and 1.35 ± 0.06 and 2.72 ± 0.09 pA, respectively). (I) Open dwell times of TRAAKWT HPO, TRAAKA198E, and TRAAKA198E+P O2 states (9.60 ± 1.46 ms, 4.63 ± 1.03 ms, 12.46 ± 1.02 ms, respectively). (J) Closed dwell times of TRAAKWT HPO, TRAAKA198E, and TRAAKA198E+P C2 (0.35 ± 0.01 ms, 0.42 ± 0.02 ms, and 0.39 ± 0.01 ms, respectively). For (H)â(J), data are mean ± SEM, n = 4 patches; n.d., not determined; n.s., not significant (one-way ANOVA with Dunnett correction). (K) View of the membrane-facing lateral opening in a TRAAKWT TM4-down structure (PDB: 4WFF). A cavity-bound lipid acyl chain blocks conduction. (L) TRAAKA198E in the same view as (K). A TM4-up conformation seals the membrane opening. (M) Ions in a TRAAKA198E-Tl+ structure. Anomalous density (gray) around Tl+ ions (green) displayed at 2.5 Ï (extracellular/selectivity filter/cavity ions). (N) Overlay of the TM2-TM3-TM4 interaction from TRAAKA198E and TRAAKWT structures. A198E sterically and electrostatically promotes a TM4-up open state. See also Figures S1âS7 and Tables S1 and S2. |
|
|
Figure 3. The FHEIG mutation TRAAKA270P promotes a long-duration, high-conductance TM4-up open state (A) Crystal structure of TRAAKA270P. Side view from the membrane plane with one protomer gray and the second protomer colored according to the key below. A270P is shown as a yellow sphere, and K+ ions are colored purple. (B) Macroscopic currents from a TRAAKA270P-containing patch in response to a voltage step protocol (Vhold = 0, Vtest = −80 to 80, ΔV = 10 mV, 20 mV intervals displayed) with a pressure step applied at each voltage (dark green bar). (C) Current-voltage relationship from (B). (D and E) Open probability calculated from all (D) TRAAKA270P and (E) TRAAKA270P with pressure (+P) records (left, PO = 0.94 ± 0.01 and PO = 0.96 ± 0.01 [mean ± SEM, n = 6 and 5 patches]) and 1 s portion from representative recordings. (F and G) All event (left) and square root all event (right) current histograms from representative (F) TRAAKA270P and (G) TRAAKA270P+P recordings. (H) Unitary currents of TRAAKWT HPO, TRAAKA270P, and TRAAKA270P+P O1 and O2 states (1.07 ± 0.07 and 2.41 ± 0.13 pA, 1.34 ± 0.15 and 2.65 ± 0.16 pA, and 1.21 ± 0.09 and 2.57 ± 0.12 pA, respectively). (I) Open dwell times of TRAAKWT HPO, TRAAKA270P, and TRAAKA270P+P O2 states (9.60 ± 1.46 ms, 8.56 ± 1.69 ms, and 14.47 ± 3.30 ms, respectively). (J) Closed dwell times of TRAAKWT HPO, TRAAKA270P, and TRAAKA270P+P C2 (0.35 ± 0.01 ms, 0.43 ± 0.01 ms, and 0.39 ± 0.01 ms, respectively). For (H)–(J), data are mean ± SEM, n = 4, 6, and 5 patches; n.d., not determined; n.s., not significant (one-way ANOVA with Dunnett correction). (K) View of the membrane-facing cytoplasmic half of TM4 in TRAAKA270P. A TM4-up conformation seals the membrane opening. (L) Ions in the TRAAKA270P-K+ structure. Polder omit Fo-Fc density (gray) around K+ ions (purple) displayed at 5 and 5.5 σ for extracellular and selectivity filter and cavity ions, respectively. (M) Overlay of TM4 from TRAAKA270P and TRAAKWT structures. A270P kinks TM4 to promote a TM4-up open state. See also Figures S1–S7 and Tables S1 and S2. |
|
|
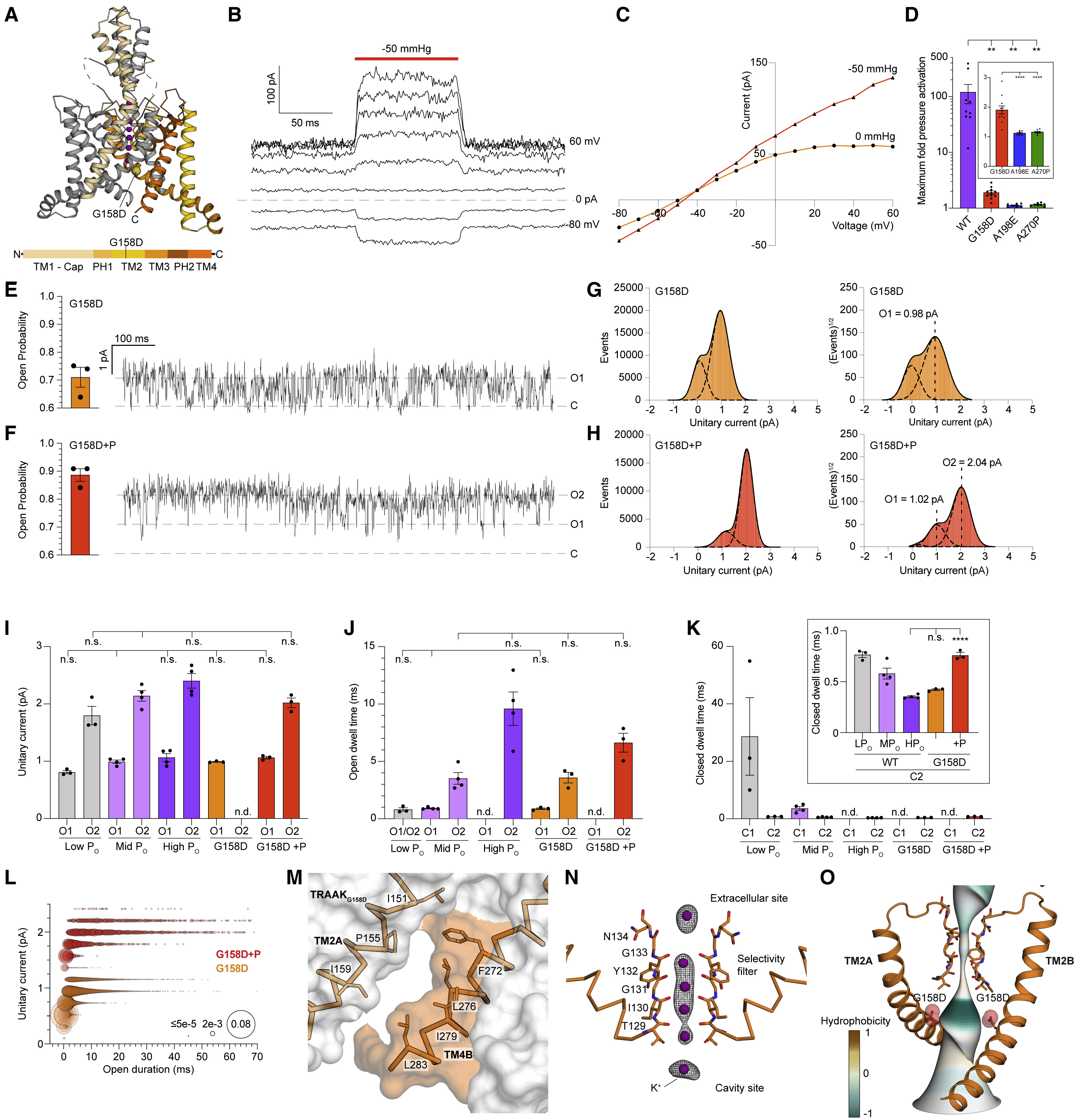
Figure 4. The gain-of-function mutation TRAAKG158D promotes a short-duration, low-conductance TM4-down open state (A) Crystal structure of TRAAKG158D. Side view from the membrane plane with one protomer gray and the second protomer colored according to the key below. G158D is shown as a yellow sphere, and K+ ions are colored purple. (B) Macroscopic currents from a TRAAKG158D-containing patch in response to a voltage step protocol (Vhold = 0, Vtest = â80 to 80, ÎV = 10 mV, 20 mV intervals displayed) with a pressure step applied at each voltage (dark orange bar). (C) Current-voltage relationship from (B). (D) Maximum fold activation by pressure of macroscopic TRAAKWT, TRAAKG158D, TRAAKA198E, and TRAAKA270P currents with expanded scale in inset (119.8 ± 45.38, 1.91 ± 0.14, 1.12 ± 0.02, and 1.16 ± 0.02, respectively, mean ± SEM, n = 9, 11, 7, and 8, ââp < 0.0021, ââââp < 0.0001 [one-way ANOVA with Dunnett correction]). (E and F) Open probability calculated from all (E) TRAAKG158D and (F) TRAAKG158D with pressure (+P) records (left, PO = 0.71 ± 0.04 and PO = 0.89 ± 0.02 [mean ± SEM, n = 3 patches]) and 1 s portion from representative recordings. (G and H) All event (left) and square root all event (right) current histograms from representative (G) TRAAKG158D and (F) TRAAKG158D+P recordings. (I) Unitary currents of TRAAKWT LPO, MPO, HPO, TRAAKG158D, and TRAAKG158D+P O1 and O2 states (0.81 ± 0.03 pA and 1.80 ± 0.16 pA, 0.99 ± 0.03 pA and 2.14 ± 0.09 pA, 1.07 ± 0.07 pA and 2.41 ± 0.13 pA, 0.99 ± 0.01, and 1.06 ± 0.02 and 2.02 ± 0.08 pA, respectively). (J) Open dwell times of TRAAKWT LPO, MPO, HPO, TRAAKG158D, and TRAAKG158D+P O1 and O2 states (0.80 ± 0.15 ms, 0.91 ± 0.05 ms and 3.52 ± 0.51 ms, 9.60 ± 1.46 ms, 0.88 ± 0.07 and 3.58 ± 0.46 ms, and 6.63 ± 0.83 ms, respectively). (K) Closed dwell times of TRAAKWT LPO, MPO, HPO, TRAAKG158D, and TRAAKG158D+P C1 and C2 states (28.70 ± 13.50 and 0.77 ± 0.03 ms, 3.59 ± 0.67 and 0.58 ± 0.05 ms, 0.35 ± 0.01 ms, 0.42 ± 0.01 ms, and 0.76 ± 0.03 ms, respectively). For (I)â(K), data are mean ± SEM, n = 3, 4, 4, 3 and 3 patches; n.d., not determined; n.s., not significant, ââââp < 0.0001 (one-way ANOVA with Tukey correction). (L) Unitary current-open dwell time relationships for TRAAKG158D, and TRAAKG158D+P open events and an overlay at expanded timescale. Bubble size is proportional to percentage of open events. (M) View of the membrane-facing cytoplasmic half of TM4 in TRAAKG158D. (N) Ions in the TRAAKG158D-K+ structure. Polder omit Fo-Fc density (gray) around K+ ions (purple) displayed at 6.5 and 6 Ï for selectivity filter and extracellular and cavity ions, respectively. (O) The conduction path in TRAAKG158D colored by hydrophobicity. G158D increases cavity electronegativity to promote a TM4-down open state. See also Figures S1âS7 and Tables S1 and S2. |
|
|
Figure 5. An integrated model for TRAAK gating with distinct basal and mechanically gated open states Known structures are mapped to the linear four-state model for TRAAK gating. Basal activity corresponds to a TM4-down, low-conductance, short-duration open state O1. Mechanically gated activity corresponds to a TM4-up, high-conductance, long-duration open state O2. Long-duration closures correspond to a TM4-down lipid-blocked state C1. The unknown structure of the short-duration closed state C2 is drawn without ions, and the position of TM4 is indicated with dashed lines. |
References [+] :
Aryal,
Hydrophobic gating in ion channels.
2015, Pubmed
Aryal, Hydrophobic gating in ion channels. 2015, Pubmed
Aryal, A hydrophobic barrier deep within the inner pore of the TWIK-1 K2P potassium channel. 2014, Pubmed , Xenbase
Bagriantsev, Multiple modalities converge on a common gate to control K2P channel function. 2011, Pubmed
Bang, TREK-2, a new member of the mechanosensitive tandem-pore K+ channel family. 2000, Pubmed
Barel, Maternally inherited Birk Barel mental retardation dysmorphism syndrome caused by a mutation in the genomically imprinted potassium channel KCNK9. 2008, Pubmed , Xenbase
Bauer, Mutations in KCNK4 that Affect Gating Cause a Recognizable Neurodevelopmental Syndrome. 2018, Pubmed
Ben Soussia, Mutation of a single residue promotes gating of vertebrate and invertebrate two-pore domain potassium channels. 2019, Pubmed
Brohawn, Mechanosensitivity is mediated directly by the lipid membrane in TRAAK and TREK1 K+ channels. 2014, Pubmed
Brohawn, Physical mechanism for gating and mechanosensitivity of the human TRAAK K+ channel. 2014, Pubmed
Brohawn, The mechanosensitive ion channel TRAAK is localized to the mammalian node of Ranvier. 2019, Pubmed , Xenbase
Brohawn, Domain-swapped chain connectivity and gated membrane access in a Fab-mediated crystal of the human TRAAK K+ channel. 2013, Pubmed
Brohawn, Crystal structure of the human K2P TRAAK, a lipid- and mechano-sensitive K+ ion channel. 2012, Pubmed
Brooks, CHARMM: the biomolecular simulation program. 2009, Pubmed
Chatelain, TWIK1, a unique background channel with variable ion selectivity. 2012, Pubmed , Xenbase
Chen, MolProbity: all-atom structure validation for macromolecular crystallography. 2010, Pubmed
Cohen, A novel mechanism for human K2P2.1 channel gating. Facilitation of C-type gating by protonation of extracellular histidine residues. 2008, Pubmed , Xenbase
Dong, K2P channel gating mechanisms revealed by structures of TREK-2 and a complex with Prozac. 2015, Pubmed
Emsley, Coot: model-building tools for molecular graphics. 2004, Pubmed
Enyedi, Molecular background of leak K+ currents: two-pore domain potassium channels. 2010, Pubmed
Gnatenco, Functional expression of TREK-2 K+ channel in cultured rat brain astrocytes. 2002, Pubmed
Heurteaux, Deletion of the background potassium channel TREK-1 results in a depression-resistant phenotype. 2006, Pubmed
Jo, CHARMM-GUI: a web-based graphical user interface for CHARMM. 2008, Pubmed
Jo, Automated builder and database of protein/membrane complexes for molecular dynamics simulations. 2007, Pubmed
Kabsch, XDS. 2010, Pubmed
Kabsch, Integration, scaling, space-group assignment and post-refinement. 2010, Pubmed
Kanda, TREK-1 and TRAAK Are Principal K+ Channels at the Nodes of Ranvier for Rapid Action Potential Conduction on Mammalian Myelinated Afferent Nerves. 2019, Pubmed
Kang, Thermosensitivity of the two-pore domain K+ channels TREK-2 and TRAAK. 2005, Pubmed
Klesse, CHAP: A Versatile Tool for the Structural and Functional Annotation of Ion Channel Pores. 2019, Pubmed
Lafrenière, A dominant-negative mutation in the TRESK potassium channel is linked to familial migraine with aura. 2010, Pubmed
Li, Structural basis for pH gating of the two-pore domain K+ channel TASK2. 2020, Pubmed
Lolicato, Transmembrane helix straightening and buckling underlies activation of mechanosensitive and thermosensitive K(2P) channels. 2014, Pubmed , Xenbase
Lolicato, K2P channel C-type gating involves asymmetric selectivity filter order-disorder transitions. 2020, Pubmed
Ma, A novel channelopathy in pulmonary arterial hypertension. 2013, Pubmed
Maingret, TRAAK is a mammalian neuronal mechano-gated K+ channel. 1999, Pubmed
McClenaghan, Polymodal activation of the TREK-2 K2P channel produces structurally distinct open states. 2016, Pubmed , Xenbase
McCoy, Phaser crystallographic software. 2007, Pubmed
Miller, Crystal structure of the human two-pore domain potassium channel K2P1. 2012, Pubmed
Moe, Assessment of potential stimuli for mechano-dependent gating of MscL: effects of pressure, tension, and lipid headgroups. 2005, Pubmed
Murshudov, REFMAC5 for the refinement of macromolecular crystal structures. 2011, Pubmed
Niemeyer, Separate gating mechanisms mediate the regulation of K2P potassium channel TASK-2 by intra- and extracellular pH. 2010, Pubmed
Noël, The mechano-activated K+ channels TRAAK and TREK-1 control both warm and cold perception. 2009, Pubmed
Opsahl, Lipid-glass adhesion in giga-sealed patch-clamped membranes. 1994, Pubmed
Patel, A mammalian two pore domain mechano-gated S-like K+ channel. 1998, Pubmed
Pettersen, UCSF Chimera--a visualization system for exploratory research and analysis. 2004, Pubmed
Piechotta, The pore structure and gating mechanism of K2P channels. 2011, Pubmed
Renigunta, Much more than a leak: structure and function of K₂p-channels. 2015, Pubmed
Rödström, A lower X-gate in TASK channels traps inhibitors within the vestibule. 2020, Pubmed , Xenbase
Royal, Migraine-Associated TRESK Mutations Increase Neuronal Excitability through Alternative Translation Initiation and Inhibition of TREK. 2019, Pubmed , Xenbase
Sandoz, Extracellular acidification exerts opposite actions on TREK1 and TREK2 potassium channels via a single conserved histidine residue. 2009, Pubmed , Xenbase
Schewe, A Non-canonical Voltage-Sensing Mechanism Controls Gating in K2P K(+) Channels. 2016, Pubmed
Schmidt, Upregulation of K(2P)3.1 K+ Current Causes Action Potential Shortening in Patients With Chronic Atrial Fibrillation. 2015, Pubmed
Sorum, Timing of CFTR pore opening and structure of its transition state. 2015, Pubmed
Sorum, Ultrasound activates mechanosensitive TRAAK K+ channels through the lipid membrane. 2021, Pubmed , Xenbase
Vierra, Type 2 Diabetes-Associated K+ Channel TALK-1 Modulates β-Cell Electrical Excitability, Second-Phase Insulin Secretion, and Glucose Homeostasis. 2015, Pubmed
Xian Tao Li, The stretch-activated potassium channel TREK-1 in rat cardiac ventricular muscle. 2006, Pubmed
