XB-ART-58514
Front Cell Dev Biol
2021 Jan 01;9:730332. doi: 10.3389/fcell.2021.730332.
Show Gene links
Show Anatomy links
Primordial Germ Cell Specification in Vertebrate Embryos: Phylogenetic Distribution and Conserved Molecular Features of Preformation and Induction.
Hansen CL, Pelegri F.
???displayArticle.abstract???
The differentiation of primordial germ cells (PGCs) occurs during early embryonic development and is critical for the survival and fitness of sexually reproducing species. Here, we review the two main mechanisms of PGC specification, induction, and preformation, in the context of four model vertebrate species: mouse, axolotl, Xenopus frogs, and zebrafish. We additionally discuss some notable molecular characteristics shared across PGC specification pathways, including the shared expression of products from three conserved germline gene families, DAZ (Deleted in Azoospermia) genes, nanos-related genes, and DEAD-box RNA helicases. Then, we summarize the current state of knowledge of the distribution of germ cell determination systems across kingdom Animalia, with particular attention to vertebrate species, but include several categories of invertebrates - ranging from the "proto-vertebrate" cephalochordates to arthropods, cnidarians, and ctenophores. We also briefly highlight ongoing investigations and potential lines of inquiry that aim to understand the evolutionary relationships between these modes of specification.
???displayArticle.pubmedLink??? 34604230
???displayArticle.pmcLink??? PMC8481613
???displayArticle.link??? Front Cell Dev Biol
???displayArticle.grants??? [+]
Species referenced: Xenopus laevis
Genes referenced: dazl ddx25 ddx4 dnd1 nanos1 pgc sdhd was
GO keywords: germ cell development
???attribute.lit??? ???displayArticles.show???
|
|
Figure 1. Schematic depicting the two major mechanisms of germline differentiation, preformation and induction. In preformative species, as shown on left, maternally derived germline determinants, also known as germ plasm ribonucleoparticles (GP-RNPs), are already present in the zygote and subsequently localize in a subset of cells to confer germline fate. In inductive species, as shown on right, no maternally derived germline determinants are present in the zygote, and primordial germ cells gain their identity later in embryonic development through cellâcell signaling. The lower quotes represent opposing 19th century-ideologies, from which the terms preformation and epigenesis (induction) were historically associated. |
|
|
Figure 2. Examples of germ plasm morphology in several invertebrate and vertebrate species used for research about the preformative (maternal inheritance) mechanism of primordial germ cell specification. (A) PGL-1 protein-labeled P-granules in 2-cell C. elegans embryo. Adapted with permission from Spike et al. (2008). (B) Vasa protein-labeled pole plasm in a Drosophila embryo less than 1 h after egg laying, also magnified (Bâ) to show individual Vasa-positive germ granules that comprise the pole plasm. Adapted from Trcek et al. (2015) and available via CC-BY license. (C) Nasonia vitripennis wasp embryos in division cycle 2â3 and (Câ) pre-syncytial blastoderm formation, labeled for the oosome component oskar RNA. Adapted from Lynch et al. (2011) and available via CC-BY license. (D) Vegetal view of germ plasm in albino Xenopus 2-cell and 4-cell (Dâ) embryos labeled for dazl RNA. Adapted with permission from Houston et al. (1998). (E) Zebrafish 4-cell embryo labeled for nanos RNA to show rod-like germ plasm masses at the cleavage furrow ends, also magnified (Eâ) to show structure of aggregated nanos germ plasm ribonucleoparticles. |
|
|
Figure 3. Illustration of germline determination cycle in the preformative model species Danio rerio (zebrafish), from maternally derived germ plasm dynamics during early embryogenesis to gamete maturation and reproduction during adulthood. |
|
|
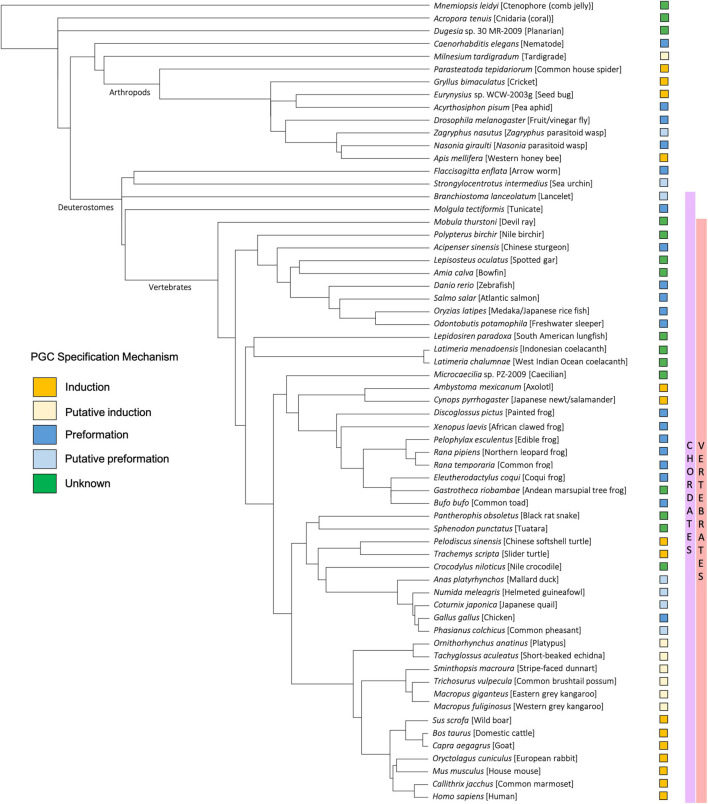
Figure 4. Taxonomic tree generated using the NCBI Common Tree Taxonomy Browser and Interactive Tree of Life (Letunic and Bork, 2021) to depict each species or clade referenced in this manuscript. Primordial germ cell (PGC) specification mechanism of each species is indicated according to key. |
|
|
Figure 5. Illustration of germline determination timing in the inductive model species Mus musculus (mouse). Note the lack of maternally derived germ plasm in embryos and relatively late onset of primordial germ cell specification at approximately ∼E6.5. Image adapted from Richardson and Faulkner (2017) and available via license: Creative Commons Attribution-Non-Commercial 4.0 International. |
|
|
Figure 6. Expression summary for the DAZ family genes Boule, Daz, and Dazl across stages of primordial germ cell specification and gametogenesis in selected model organisms. Image adapted from Xu et al. (2009) and available via CC-BY license. |
|
|
Figure 7. Cladogram depicting the general evolutionary relationships between major vertebrate classes, invertebrate chordates (tunicates), and non-chordate metazoans. Animal graphics adapted from the Noun Project (https://thenounproject.com/) and available via CC-BY license. |
|
|
FIGURE 1. Schematic depicting the two major mechanisms of germline differentiation, preformation and induction. In preformative species, as shown on left, maternally derived germline determinants, also known as germ plasm ribonucleoparticles (GP-RNPs), are already present in the zygote and subsequently localize in a subset of cells to confer germline fate. In inductive species, as shown on right, no maternally derived germline determinants are present in the zygote, and primordial germ cells gain their identity later in embryonic development through cell–cell signaling. The lower quotes represent opposing 19th century-ideologies, from which the terms preformation and epigenesis (induction) were historically associated. |
|
|
FIGURE 2. Examples of germ plasm morphology in several invertebrate and vertebrate species used for research about the preformative (maternal inheritance) mechanism of primordial germ cell specification. (A) PGL-1 protein-labeled P-granules in 2-cell C. elegans embryo. Adapted with permission from Spike et al. (2008). (B) Vasa protein-labeled pole plasm in a Drosophila embryo less than 1 h after egg laying, also magnified (B’) to show individual Vasa-positive germ granules that comprise the pole plasm. Adapted from Trcek et al. (2015) and available via CC-BY license. (C) Nasonia vitripennis wasp embryos in division cycle 2–3 and (C’) pre-syncytial blastoderm formation, labeled for the oosome component oskar RNA. Adapted from Lynch et al. (2011) and available via CC-BY license. (D) Vegetal view of germ plasm in albino Xenopus 2-cell and 4-cell (D’) embryos labeled for dazl RNA. Adapted with permission from Houston et al. (1998). (E) Zebrafish 4-cell embryo labeled for nanos RNA to show rod-like germ plasm masses at the cleavage furrow ends, also magnified (E’) to show structure of aggregated nanos germ plasm ribonucleoparticles. |
|
|
FIGURE 3. Illustration of germline determination cycle in the preformative model species Danio rerio (zebrafish), from maternally derived germ plasm dynamics during early embryogenesis to gamete maturation and reproduction during adulthood. |
|
|
FIGURE 4. Taxonomic tree generated using the NCBI Common Tree Taxonomy Browser and Interactive Tree of Life (Letunic and Bork, 2021) to depict each species or clade referenced in this manuscript. Primordial germ cell (PGC) specification mechanism of each species is indicated according to key. |
|
|
FIGURE 5. Illustration of germline determination timing in the inductive model species Mus musculus (mouse). Note the lack of maternally derived germ plasm in embryos and relatively late onset of primordial germ cell specification at approximately ∼E6.5. Image adapted from Richardson and Faulkner (2017) and available via license: Creative Commons Attribution-Non-Commercial 4.0 International. |
|
|
FIGURE 6. Expression summary for the DAZ family genes Boule, Daz, and Dazl across stages of primordial germ cell specification and gametogenesis in selected model organisms. Image adapted from Xu et al. (2009) and available via CC-BY license. |
|
|
FIGURE 7. Cladogram depicting the general evolutionary relationships between major vertebrate classes, invertebrate chordates (tunicates), and non-chordate metazoans. Animal graphics adapted from the Noun Project (https://thenounproject.com/) and available via CC-BY license. |
References [+] :
Abdelhaleem,
RNA helicases: regulators of differentiation.
2005, Pubmed
Abdelhaleem, RNA helicases: regulators of differentiation. 2005, Pubmed
Achtelig, [Experiments on the uncleared egg ofPimpla turionellae L. (Hymenoptera) for the functional analysis of the oosome region]. 1971, Pubmed
Aguero, Mechanisms of Vertebrate Germ Cell Determination. 2017, Pubmed , Xenbase
Akam, The molecular basis for metameric pattern in the Drosophila embryo. 1987, Pubmed
al-Mukhtar, An ultrastructural study of primordial germ cells, oogonia and early oocytes in Xenopus laevis. 1971, Pubmed , Xenbase
Bachvarova, Evolution of germ cell development in tetrapods: comparison of urodeles and amniotes. 2009, Pubmed
Bachvarova, Expression of Dazl and Vasa in turtle embryos and ovaries: evidence for inductive specification of germ cells. 2009, Pubmed
Banani, Biomolecular condensates: organizers of cellular biochemistry. 2017, Pubmed
Barker, Maternal expression relaxes constraint on innovation of the anterior determinant, bicoid. 2005, Pubmed
Berekelya, Xenopus Germes encodes a novel germ plasm-associated transcript. 2003, Pubmed , Xenbase
Bertocchini, Germline development in amniotes: A paradigm shift in primordial germ cell specification. 2016, Pubmed
Bhargava, GCNA Preserves Genome Integrity and Fertility Across Species. 2020, Pubmed
Boke, Amyloid-like Self-Assembly of a Cellular Compartment. 2016, Pubmed , Xenbase
Bontems, Bucky ball organizes germ plasm assembly in zebrafish. 2009, Pubmed
Boterenbrood, The formation of the mesoderm in urodelean amphibians : V. Its regional induction by the endoderm. 1973, Pubmed
Braat, Characterization of zebrafish primordial germ cells: morphology and early distribution of vasa RNA. 1999, Pubmed
Carmell, A widely employed germ cell marker is an ancient disordered protein with reproductive functions in diverse eukaryotes. 2016, Pubmed
Carré, Formation of a large Vasa-positive germ granule and its inheritance by germ cells in the enigmatic Chaetognaths. 2002, Pubmed
Castrillon, The human VASA gene is specifically expressed in the germ cell lineage. 2000, Pubmed
Chang, Germ-plasm specification and germline development in the parthenogenetic pea aphid Acyrthosiphon pisum: Vasa and Nanos as markers. 2006, Pubmed
Chatfield, Stochastic specification of primordial germ cells from mesoderm precursors in axolotl embryos. 2014, Pubmed , Xenbase
Chen, In vitro culture and characterization of duck primordial germ cells. 2019, Pubmed
Cooper, Patterning and post-patterning modes of evolutionary digit loss in mammals. 2014, Pubmed
Crother, Inferring developmental constraint and constraint release: primordial germ cell determination mechanisms as examples. 2007, Pubmed
Cruickshank, Microevolutionary support for a developmental hourglass: gene expression patterns shape sequence variation and divergence in Drosophila. 2008, Pubmed
Curtis, A CCHC metal-binding domain in Nanos is essential for translational regulation. 1997, Pubmed
Cutter, Molecular evolution across developmental time reveals rapid divergence in early embryogenesis. 2019, Pubmed
Cuykendall, Identification of germ plasm-associated transcripts by microarray analysis of Xenopus vegetal cortex RNA. 2010, Pubmed , Xenbase
Czolowska, Observations on the origin of the 'germinal cytoplasm' in Xenopus laevis. 1969, Pubmed , Xenbase
D'Avino, Cleavage furrow formation and ingression during animal cytokinesis: a microtubule legacy. 2005, Pubmed
De Keuckelaere, Nanos genes and their role in development and beyond. 2018, Pubmed
Dodson, Phase Separation in Germ Cells and Development. 2020, Pubmed
Donoughe, BMP signaling is required for the generation of primordial germ cells in an insect. 2014, Pubmed
D'Orazio, Germ cell differentiation requires Tdrd7-dependent chromatin and transcriptome reprogramming marked by germ plasm relocalization. 2021, Pubmed
Draper, nanos1 is required to maintain oocyte production in adult zebrafish. 2007, Pubmed
Driever, The bicoid protein determines position in the Drosophila embryo in a concentration-dependent manner. 1988, Pubmed
Duboule, Temporal colinearity and the phylotypic progression: a basis for the stability of a vertebrate Bauplan and the evolution of morphologies through heterochrony. 1994, Pubmed
Dziadek, An autoradiographic analysis of nucleic acid synthesis in the presumptive primordial germ cells of Xenopus laevis. 1977, Pubmed , Xenbase
Elinson, Developmental diversity of amphibians. 2012, Pubmed , Xenbase
Elinson, Germ plasm in Eleutherodactylus coqui, a direct developing frog with large eggs. 2011, Pubmed , Xenbase
Eno, Slow calcium waves mediate furrow microtubule reorganization and germ plasm compaction in the early zebrafish embryo. 2018, Pubmed
Eno, Gradual recruitment and selective clearing generate germ plasm aggregates in the zebrafish embryo. 2013, Pubmed
Eno, Modulation of F-actin dynamics by maternal Mid1ip1L controls germ plasm aggregation and furrow recruitment in the zebrafish embryo. 2018, Pubmed
Eno, Aggregation, segregation, and dispersal of homotypic germ plasm RNPs in the early zebrafish embryo. 2019, Pubmed
Evans, Acquisition of germ plasm accelerates vertebrate evolution. 2014, Pubmed
Ewe, Evolution and Developmental System Drift in the Endoderm Gene Regulatory Network of Caenorhabditis and Other Nematodes. 2020, Pubmed
Ewen-Campen, Evidence against a germ plasm in the milkweed bug Oncopeltus fasciatus, a hemimetabolous insect. 2013, Pubmed
Extavour, Evolution of the bilaterian germ line: lineage origin and modulation of specification mechanisms. 2007, Pubmed
Extavour, Mechanisms of germ cell specification across the metazoans: epigenesis and preformation. 2003, Pubmed
Félix, Pervasive robustness in biological systems. 2015, Pubmed
Forbes, Nanos and Pumilio have critical roles in the development and function of Drosophila germline stem cells. 1998, Pubmed
Forristall, Patterns of localization and cytoskeletal association of two vegetally localized RNAs, Vg1 and Xcat-2. 1995, Pubmed , Xenbase
Frankel, Phenotypic robustness conferred by apparently redundant transcriptional enhancers. 2010, Pubmed
Frankenberg, An ultrastructural study of the role of an extracellular matrix during normal cleavage in a marsupial, the brushtail possum. 1998, Pubmed
Fresques, The diversity of nanos expression in echinoderm embryos supports different mechanisms in germ cell specification. 2016, Pubmed
Fu, DAZ Family Proteins, Key Players for Germ Cell Development. 2015, Pubmed
Fujimura, Characterization of an ascidian DEAD-box gene, Ci-DEAD1: specific expression in the germ cells and its mRNA localization in the posterior-most blastomeres in early embryos. 2000, Pubmed
Fujiwara, Isolation of a DEAD-family protein gene that encodes a murine homolog of Drosophila vasa and its specific expression in germ cell lineage. 1994, Pubmed
Gallo, Cytoplasmic partitioning of P granule components is not required to specify the germline in C. elegans. 2010, Pubmed
Gao, Next generation organelles: structure and role of germ granules in the germline. 2013, Pubmed
Glotzer, Cleavage furrow positioning. 2004, Pubmed
Gribouval, The nanos1 gene was duplicated in early Vertebrates and the two paralogs show different gonadal expression profiles in a shark. 2018, Pubmed
Gustafson, Vasa genes: emerging roles in the germ line and in multipotent cells. 2010, Pubmed
Hammerschmidt, Dorsoventral patterning in the zebrafish: bone morphogenetic proteins and beyond. 2002, Pubmed , Xenbase
Hansen, Conserved germ plasm characteristics across the Danio and Devario lineages. 2021, Pubmed
Harris, WormBase: a modern Model Organism Information Resource. 2020, Pubmed
Hartwig, Temporal control over the initiation of cell motility by a regulator of G-protein signaling. 2014, Pubmed
Hashimoto, Bruno-like protein is localized to zebrafish germ plasm during the early cleavage stages. 2006, Pubmed
Hashimoto, Localized maternal factors are required for zebrafish germ cell formation. 2004, Pubmed
Hayashi, Generation of germ cells from pluripotent stem cells in mammals. 2018, Pubmed
Hazkani-Covo, In search of the vertebrate phylotypic stage: a molecular examination of the developmental hourglass model and von Baer's third law. 2005, Pubmed
Hejnol, The eutardigrade Thulinia stephaniae has an indeterminate development and the potential to regulate early blastomere ablations. 2005, Pubmed
Herpin, Specification of primordial germ cells in medaka (Oryzias latipes). 2007, Pubmed
Heyn, The earliest transcribed zygotic genes are short, newly evolved, and different across species. 2014, Pubmed
Hickford, DDX4 (VASA) is conserved in germ cell development in marsupials and monotremes. 2011, Pubmed
Hoffman, Tfap2 transcription factors in zebrafish neural crest development and ectodermal evolution. 2007, Pubmed , Xenbase
Houston, A critical role for Xdazl, a germ plasm-localized RNA, in the differentiation of primordial germ cells in Xenopus. 2000, Pubmed , Xenbase
Houston, A Xenopus DAZ-like gene encodes an RNA component of germ plasm and is a functional homologue of Drosophila boule. 1998, Pubmed , Xenbase
Houston, Regulation of cell polarity and RNA localization in vertebrate oocytes. 2013, Pubmed , Xenbase
Howley, mRNA localization patterns in zebrafish oocytes. 2000, Pubmed
Hsu, Changes in the morphology and gene expression of developing zebrafish gonads. 2018, Pubmed
Huang, Evolutionary developmental biology: Use it or lose it. 2014, Pubmed
Jaruzelska, Conservation of a Pumilio-Nanos complex from Drosophila germ plasm to human germ cells. 2003, Pubmed
Johnson, Regulative germ cell specification in axolotl embryos: a primitive trait conserved in the mammalian lineage. 2003, Pubmed
Johnson, Primordial germ cells: the first cell lineage or the last cells standing? 2015, Pubmed
Johnson, Expression of axolotl DAZL RNA, a marker of germ plasm: widespread maternal RNA and onset of expression in germ cells approaching the gonad. 2001, Pubmed , Xenbase
Johnson, Evolution of predetermined germ cells in vertebrate embryos: implications for macroevolution. 2003, Pubmed
Johnson, Evolution of the germ line-soma relationship in vertebrate embryos. 2011, Pubmed
Juliano, Germ line determinants are not localized early in sea urchin development, but do accumulate in the small micromere lineage. 2006, Pubmed
Juliano, A conserved germline multipotency program. 2010, Pubmed
Kamimura, The migration of presumptive primordial germ cells through the endodermal cell mass in Xenopus laevis: a light and electron microscopic study. 1980, Pubmed , Xenbase
Kang, Reproduction of wild birds via interspecies germ cell transplantation. 2008, Pubmed
Karimi, Xenbase: a genomic, epigenomic and transcriptomic model organism database. 2018, Pubmed , Xenbase
Kawamura, Role of Vasa, Piwi, and Myc-expressing coelomic cells in gonad regeneration of the colonial tunicate, Botryllus primigenus. 2011, Pubmed
Kedde, RNA-binding protein Dnd1 inhibits microRNA access to target mRNA. 2007, Pubmed
Kim, The early development of germ cells in chicken. 2018, Pubmed
Kistler, Phase transitioned nuclear Oskar promotes cell division of Drosophila primordial germ cells. 2018, Pubmed
Kloc, The Balbiani body and germ cell determinants: 150 years later. 2004, Pubmed
Kloc, Two distinct pathways for the localization of RNAs at the vegetal cortex in Xenopus oocytes. 1995, Pubmed , Xenbase
Knaut, A zebrafish homologue of the chemokine receptor Cxcr4 is a germ-cell guidance receptor. 2003, Pubmed
Knaut, Zebrafish vasa RNA but not its protein is a component of the germ plasm and segregates asymmetrically before germline specification. 2000, Pubmed
Kobayashi, Germline development in rat revealed by visualization and deletion of Prdm14. 2020, Pubmed
Kobayashi, On the origin of the human germline. 2018, Pubmed
Kocher-Becker, Induction of mesodermal and endodermal structures and primordial germ cells in Triturus ectoderm by a vegetalizing factor from chick embryos. 1971, Pubmed
Kojima, The transcriptional and functional properties of mouse epiblast stem cells resemble the anterior primitive streak. 2014, Pubmed
Köprunner, A zebrafish nanos-related gene is essential for the development of primordial germ cells. 2001, Pubmed
Kosaka, Spatiotemporal localization of germ plasm RNAs during zebrafish oogenesis. 2007, Pubmed , Xenbase
Kotov, [Dead-box RNA helicases in animal gametogenesis]. 2014, Pubmed
Kraemer, NANOS-3 and FBF proteins physically interact to control the sperm-oocyte switch in Caenorhabditis elegans. 1999, Pubmed
Kress, Conceptus polarity and cell-zona adhesion during early cleavage (fertilized tubal egg to 8-cell stage) in the marsupial Sminthopsis macroura. 2003, Pubmed
Krishnakumar, Functional equivalence of germ plasm organizers. 2018, Pubmed , Xenbase
Kulkarni, Convergent evolution of germ granule nucleators: A hypothesis. 2017, Pubmed
Kumar, Of Mice and Men: In Vivo and In Vitro Studies of Primordial Germ Cell Specification. 2017, Pubmed
Kurokawa, Time-lapse analysis reveals different modes of primordial germ cell migration in the medaka Oryzias latipes. 2006, Pubmed
Larkin, FlyBase: updates to the Drosophila melanogaster knowledge base. 2021, Pubmed
Lasko, The DEAD-box helicase Vasa: evidence for a multiplicity of functions in RNA processes and developmental biology. 2013, Pubmed , Xenbase
Lawson, Bmp4 is required for the generation of primordial germ cells in the mouse embryo. 1999, Pubmed
Lee, DAZL Expression Explains Origin and Central Formation of Primordial Germ Cells in Chickens. 2016, Pubmed
Lehmann, Germ Plasm Biogenesis--An Oskar-Centric Perspective. 2016, Pubmed
Lesch, Genetics of germ cell development. 2012, Pubmed
Letunic, Interactive Tree Of Life (iTOL) v5: an online tool for phylogenetic tree display and annotation. 2021, Pubmed
Li, Dazl is a critical player for primordial germ cell formation in medaka. 2016, Pubmed
Liu, Porcine DAZL messenger RNA: its expression and regulation during oocyte maturation. 2009, Pubmed
Lochab, Bone Morphogenetic Protein (BMP) signaling in animal reproductive system development and function. 2017, Pubmed
Lopez-Rios, Attenuated sensing of SHH by Ptch1 underlies evolution of bovine limbs. 2014, Pubmed
Lynch, The phylogenetic origin of oskar coincided with the origin of maternally provisioned germ plasm and pole cells at the base of the Holometabola. 2011, Pubmed
MacArthur, DEADSouth is a germ plasm specific DEAD-box RNA helicase in Xenopus related to eIF4A. 2000, Pubmed , Xenbase
Maegawa, Maternal mRNA localization of zebrafish DAZ-like gene. 1999, Pubmed , Xenbase
Magnúsdóttir, A tripartite transcription factor network regulates primordial germ cell specification in mice. 2013, Pubmed
Magnúsdóttir, How to make a primordial germ cell. 2014, Pubmed
Marracci, Daz- and pumilio-like genes are asymmetrically localized in Pelophylax (Rana) oocytes and are expressed during early spermatogenesis. 2011, Pubmed
Maufroid, [Induction of the mesoderm and primordial germ cells by the endoderm of Pleurodeles waltlii (Amphibia, Urodele): development during gastrulation]. 1977, Pubmed
Michael, Are the primordial germ cells (PGCs) in urodela formed by the inductive action of the vegetative yolk mass? 1984, Pubmed , Xenbase
Mizutani, EvoD/Vo: the origins of BMP signalling in the neuroectoderm. 2008, Pubmed
Moravec, The role of the cytoskeleton in germ plasm aggregation and compaction in the zebrafish embryo. 2020, Pubmed
Mosquera, A mRNA localized to the vegetal cortex of Xenopus oocytes encodes a protein with a nanos-like zinc finger domain. 1993, Pubmed , Xenbase
Mukherjee, Germ cell ribonucleoprotein granules in different clades of life: From insects to mammals. 2021, Pubmed , Xenbase
Nair, The chromosomal passenger protein birc5b organizes microfilaments and germ plasm in the zebrafish embryo. 2013, Pubmed
Nakahata, Biochemical identification of Xenopus Pumilio as a sequence-specific cyclin B1 mRNA-binding protein that physically interacts with a Nanos homolog, Xcat-2, and a cytoplasmic polyadenylation element-binding protein. 2001, Pubmed , Xenbase
Nakamura, Development, differentiation and manipulation of chicken germ cells. 2013, Pubmed
Nakamura, The transcriptional repressor Blimp-1 acts downstream of BMP signaling to generate primordial germ cells in the cricket Gryllus bimaculatus. 2016, Pubmed , Xenbase
Nicholls, Mammalian germ cells are determined after PGC colonization of the nascent gonad. 2019, Pubmed
Nijjar, Protein interactions in Xenopus germ plasm RNP particles. 2013, Pubmed , Xenbase
Noce, Vasa homolog genes in mammalian germ cell development. 2001, Pubmed
Nott, Phase transition of a disordered nuage protein generates environmentally responsive membraneless organelles. 2015, Pubmed
Nüsslein-Volhard, Determination of anteroposterior polarity in Drosophila. 1987, Pubmed
Oh, Role of maternal Xenopus syntabulin in germ plasm aggregation and primordial germ cell specification. 2017, Pubmed , Xenbase
Olsen, A vasa-like gene in zebrafish identifies putative primordial germ cells. 1997, Pubmed
Ono, Transfer of male or female primordial germ cells of quail into chick embryonic gonads. 1996, Pubmed
Park, Deleted in azoospermia-like enhances in vitro derived porcine germ cell formation and meiosis. 2013, Pubmed
Pelegri, A mutation in the zebrafish maternal-effect gene nebel affects furrow formation and vasa RNA localization. , Pubmed , Xenbase
Pollard, Mechanics of cytokinesis in eukaryotes. 2010, Pubmed
Quan, Transcriptomic and functional analysis of the oosome, a unique form of germ plasm in the wasp Nasonia vitripennis. 2019, Pubmed
Raz, Attraction rules: germ cell migration in zebrafish. 2006, Pubmed
Raz, The function and regulation of vasa-like genes in germ-cell development. 2000, Pubmed
Ressom, Relocation and reorganization of germ plasm in Xenopus embryos after fertilization. 1988, Pubmed , Xenbase
Reynaud, [Effect of busulfan on the germ cell line of the quail embryo (author's transl)]. 1981, Pubmed
Richardson, Heritable L1 Retrotransposition Events During Development: Understanding Their Origins: Examination of heritable, endogenous L1 retrotransposition in mice opens up exciting new questions and research directions. 2018, Pubmed
Ruzicka, The Zebrafish Information Network: new support for non-coding genes, richer Gene Ontology annotations and the Alliance of Genome Resources. 2019, Pubmed
Saga, Mouse germ cell development during embryogenesis. 2008, Pubmed
Saito, The origin and migration of primordial germ cells in sturgeons. 2014, Pubmed
Saito, The germ line lineage in ukigori, Gymnogobius species (Teleostei: Gobiidae) during embryonic development. 2004, Pubmed
Santos, Germ cell specification and migration in Drosophila and beyond. 2004, Pubmed
Savage, Dynamics of germ plasm localization and its inhibition by ultraviolet irradiation in early cleavage Xenopus embryos. 1993, Pubmed , Xenbase
Seervai, Lessons for inductive germline determination. 2013, Pubmed , Xenbase
Shinomiya, The vasa-like gene, olvas, identifies the migration path of primordial germ cells during embryonic body formation stage in the medaka, Oryzias latipes. 2000, Pubmed
Shirae-Kurabayashi, Dynamic redistribution of vasa homolog and exclusion of somatic cell determinants during germ cell specification in Ciona intestinalis. 2006, Pubmed
Siomi, How does the royal family of Tudor rule the PIWI-interacting RNA pathway? 2010, Pubmed
Škugor, Multiplicity of Buc copies in Atlantic salmon contrasts with loss of the germ cell determinant in primates, rodents and axolotl. 2016, Pubmed , Xenbase
Škugor, Conserved mechanisms for germ cell-specific localization of nanos3 transcripts in teleost species with aquaculture significance. 2014, Pubmed
Smith, The role of a "germinal plasm" in the formation of primordial germ cells in Rana pipiens. 1966, Pubmed
SMITH, A TEST OF THE CAPACITY OF PRESUMPTIVE SOMATIC CELLS TO TRANSFORM INTO PRIMORDIAL GERM CELLS IN THE MEXICAN AXOLOTL. 1964, Pubmed
Smorag, The roles of DAZL in RNA biology and development. 2014, Pubmed
So, Phase Separation during Germline Development. 2021, Pubmed
Spike, DEPS-1 promotes P-granule assembly and RNA interference in C. elegans germ cells. 2008, Pubmed
Strome, Specifying and protecting germ cell fate. 2015, Pubmed
Strome, Germ versus soma decisions: lessons from flies and worms. 2007, Pubmed
Sutasurja, The induction of the primordial germ cells in the urodeles. 1974, Pubmed
Swartz, Germ Line Versus Soma in the Transition from Egg to Embryo. 2015, Pubmed
Sybirna, A critical role of PRDM14 in human primordial germ cell fate revealed by inducible degrons. 2020, Pubmed
Takamura, Primordial germ cells originate from the endodermal strand cells in the ascidian Ciona intestinalis. 2002, Pubmed
Tamori, Spatio-temporal expression of a DAZ-like gene in the Japanese newt Cynops pyrrhogaster that has no germ plasm. 2004, Pubmed , Xenbase
Tan, Committing the primordial germ cell: An updated molecular perspective. 2019, Pubmed
Tan, Molecular approaches underlying the oogenic cycle of the scleractinian coral, Acropora tenuis. 2020, Pubmed
Tanaka, The mouse homolog of Drosophila Vasa is required for the development of male germ cells. 2000, Pubmed
Theusch, Separate pathways of RNA recruitment lead to the compartmentalization of the zebrafish germ plasm. 2006, Pubmed
Tiedemann, Pluripotent cells (stem cells) and their determination and differentiation in early vertebrate embryogenesis. 2001, Pubmed , Xenbase
Trcek, Drosophila germ granules are structured and contain homotypic mRNA clusters. 2015, Pubmed
True, Developmental system drift and flexibility in evolutionary trajectories. 2001, Pubmed
Tsai-Morris, Gonadotropin-regulated testicular RNA helicase (GRTH/DDX25): a multifunctional protein essential for spermatogenesis. 2010, Pubmed
Tsuda, Conserved role of nanos proteins in germ cell development. 2003, Pubmed
Tsunekawa, Isolation of chicken vasa homolog gene and tracing the origin of primordial germ cells. 2000, Pubmed
Tutak, Discrete roles of RNA helicases in human male germline and spermatogenesis. 2020, Pubmed
Updike, Germ-granule components prevent somatic development in the C. elegans germline. 2014, Pubmed
Updike, P granules extend the nuclear pore complex environment in the C. elegans germ line. 2011, Pubmed
Uversky, Intrinsically disordered proteins in overcrowded milieu: Membrane-less organelles, phase separation, and intrinsic disorder. 2017, Pubmed
van de Lavoir, Interspecific germline transmission of cultured primordial germ cells. 2012, Pubmed
Volff, Genome evolution and biodiversity in teleost fish. 2005, Pubmed
Wang, Characterization of the carbonic anhydrases 15b expressed in PGCs during early zebrafish development. 2013, Pubmed
Wang, Germ cell specification. 2013, Pubmed
Wang, Nanos is the localized posterior determinant in Drosophila. 1991, Pubmed
Weidmann, Drosophila Nanos acts as a molecular clamp that modulates the RNA-binding and repression activities of Pumilio. 2016, Pubmed
Wernery, Primordial germ cell-mediated chimera technology produces viable pure-line Houbara bustard offspring: potential for repopulating an endangered species. 2010, Pubmed
Wessel, The biology of the germ line in echinoderms. 2014, Pubmed
Whitington, Quantitative studies of germ plasm and germ cells during early embryogenesis of Xenopus laevis. 1975, Pubmed , Xenbase
Whittle, Causes and evolutionary consequences of primordial germ-cell specification mode in metazoans. 2017, Pubmed
Whittle, Refuting the hypothesis that the acquisition of germ plasm accelerates animal evolution. 2016, Pubmed
Wilm, Essential roles of a zebrafish prdm1/blimp1 homolog in embryo patterning and organogenesis. 2005, Pubmed , Xenbase
Wu, Asymmetric localization of germline markers Vasa and Nanos during early development in the amphioxus Branchiostoma floridae. 2011, Pubmed
Xu, Boule is present in fish and bisexually expressed in adult and embryonic germ cells of medaka. 2009, Pubmed
Xu, Isolation and in vitro culture of ovarian stem cells in Chinese soft-shell turtle (Pelodiscus sinensis). 2018, Pubmed
Xu, A gene family required for human germ cell development evolved from an ancient meiotic gene conserved in metazoans. 2001, Pubmed , Xenbase
Yajima, Small micromeres contribute to the germline in the sea urchin. 2011, Pubmed
Yamaguchi, Germes is involved in translocation of germ plasm during development of Xenopus primordial germ cells. 2013, Pubmed , Xenbase
Yan, Ectopic expression of DAZL gene in goat bone marrow-derived mesenchymal stem cells enhances the trans-differentiation to putative germ cells compared to the exogenous treatment of retinoic acid or bone morphogenetic protein 4 signalling molecules. 2015, Pubmed
Yen, The human DAZ genes, a putative male infertility factor on the Y chromosome, are highly polymorphic in the DAZ repeat regions. 1997, Pubmed
Yevick, Structural Redundancy in Supracellular Actomyosin Networks Enables Robust Tissue Folding. 2019, Pubmed
Yoon, Zebrafish vasa homologue RNA is localized to the cleavage planes of 2- and 4-cell-stage embryos and is expressed in the primordial germ cells. 1997, Pubmed
Zagore, DAZL Regulates Germ Cell Survival through a Network of PolyA-Proximal mRNA Interactions. 2018, Pubmed
Zamore, The Pumilio protein binds RNA through a conserved domain that defines a new class of RNA-binding proteins. 1997, Pubmed
Zhang, Expression of germline markers in three species of amphioxus supports a preformation mechanism of germ cell development in cephalochordates. 2013, Pubmed
Zhu, Evolutionary conservation and divergence of Vasa, Dazl and Nanos1 during embryogenesis and gametogenesis in dark sleeper (Odontobutis potamophila). 2018, Pubmed
Zinski, TGF-β Family Signaling in Early Vertebrate Development. 2018, Pubmed , Xenbase
