XB-ART-58486
Cell Tissue Res
2021 Dec 01;3863:491-511. doi: 10.1007/s00441-021-03527-3.
Show Gene links
Show Anatomy links
Distinct interhemispheric connectivity at the level of the olfactory bulb emerges during Xenopus laevis metamorphosis.
Weiss L, Segoviano Arias P, Offner T, Hawkins SJ, Hassenklöver T, Manzini I.
???displayArticle.abstract???
During metamorphosis, the olfactory system of anuran tadpoles undergoes substantial restructuring. The main olfactory epithelium in the principal nasal cavity of Xenopus laevis tadpoles is associated with aquatic olfaction and transformed into the adult air-nose, while a new adult water-nose emerges in the middle cavity. Impacts of this metamorphic remodeling on odor processing, behavior, and network structure are still unexplored. Here, we used neuronal tracings, calcium imaging, and behavioral experiments to examine the functional connectivity between the epithelium and the main olfactory bulb during metamorphosis. In tadpoles, olfactory receptor neurons in the principal cavity project axons to glomeruli in the ventral main olfactory bulb. These projections are gradually replaced by receptor neuron axons from the newly forming middle cavity epithelium. Despite this reorganization in the ventral bulb, two spatially segregated odor processing streams remain undisrupted and behavioral responses to waterborne odorants are unchanged. Contemporaneously, new receptor neurons in the remodeling principal cavity innervate the emerging dorsal part of the bulb, which displays distinct wiring features. Glomeruli around its midline are innervated from the left and right nasal epithelia. Additionally, postsynaptic projection neurons in the dorsal bulb predominantly connect to multiple glomeruli, while half of projection neurons in the ventral bulb are uni-glomerular. Our results show that the "water system" remains functional despite metamorphic reconstruction. The network differences between the dorsal and ventral olfactory bulb imply a higher degree of odor integration in the dorsal main olfactory bulb. This is possibly connected with the processing of different odorants, airborne vs. waterborne.
???displayArticle.pubmedLink??? 34580751
???displayArticle.pmcLink??? PMC8595194
???displayArticle.link??? Cell Tissue Res
???displayArticle.grants??? [+]
4113/4-1 Deutsche Forschungsgemeinschaft
Species referenced: Xenopus laevis
GO keywords: metamorphosis [+]
???attribute.lit??? ???displayArticles.show???
|
|
Fig. 1 Differential development of ORN projection areas in the ventral and dorsal MOB during metamorphosis. (a) The scheme shows axonal projections of ORNs residing in the PC innervating the vMOB (green) in the tadpole. After metamorphosis, the newly formed MC connects to the vMOB (green), while the remodeled PC epithelium innervates the dMOB (magenta). (b) 3D projections of the caudal part of the ONs and the ORN axonal projections during premetamorphosis (stages up to 54), prometamorphosis (55â58), and metamorphosis proper (59â65), stained with fluorophore-coupled WGA. Numbers in the panels indicate the developmental stages of the depicted animals. The projections to the vMOB are already present in premetamorphosis and retain their morphology during development (green). The dMOB projections start to form around stage 50 and increase dramatically in size until the end of metamorphosis (magenta). In contrast to the vMOB, the dMOB is not divided at the interhemispheric midline in later staged animals. (c) Volume share of axonal projections in the vMOB (green) and dMOB (magenta) relative to the total axonal projections during metamorphic development. Around stage 50, the dMOB only occupies less than 20% of the total axonal projection volume and grows to occupy more than 60% around stage 62. A anterior, D dorsal, dMOB dorsal main olfactory bulb, MC middle cavity, MET metamorphosis proper, ON olfactory nerve, P posterior, PC principal cavity, PRE premetamorphosis, PRO prometamorphosis, V ventral, vMOB ventral main olfactory bulb |
|
|
Fig. 2 MC axonal projections gradually replace PC fibers in the vMOB during metamorphosis. New PC neurons innervate the dMOB. (a) Labeling of ORNs in the olfactory epithelia of MC (green) and PC (magenta) using different fluorophore-coupled dextrans via sparse cell electroporation. Dotted lines indicate the boundaries of the sensory epithelia. Close-ups show single bipolar ORNs extending their dendrite into the nasal cavity. Asterisks highlight the axons. (bâbââ) Tracings of axonal projections in the vMOB of tadpoles during different developmental stages (indicated by numbers in the panels). During premetamorphosis (b), the first ORN axons originating in the newly forming MC reach the glomerular layer (green). In prometamorphic animals (bâ), both MC (green) and PC (magenta) axons are innervating glomeruli in the vMOB. During metamorphosis proper (bââ), the vMOB is solely innervated by axons originating in the MC (green), the newly formed dMOB only from PC fibers (magenta). Dotted lines indicate the outline of glomerular projections in the vMOB. The close-up shows axonal terminals of MC fibers in the glomeruli of the vMOB. (c) Scheme of innervation shift in the vMOB and newly formed connections to the dMOB (top). During premetamorphosis, the majority of vMOB projections originate in the PC (magenta), while at the end of metamorphosis, almost all axonal projections to the vMOB originate in the MC (green). The plot on the right shows the same data for the dMOB, which is only innervated by PC axons throughout development. A anterior, dMOB dorsal main olfactory bulb, L lateral, M medial, MC middle cavity, MET metamorphosis proper, ON olfactory nerve, P posterior, PC principal cavity, PRE premetamorphosis, PRO prometamorphosis, vMOB ventral main olfactory bulb |
|
|
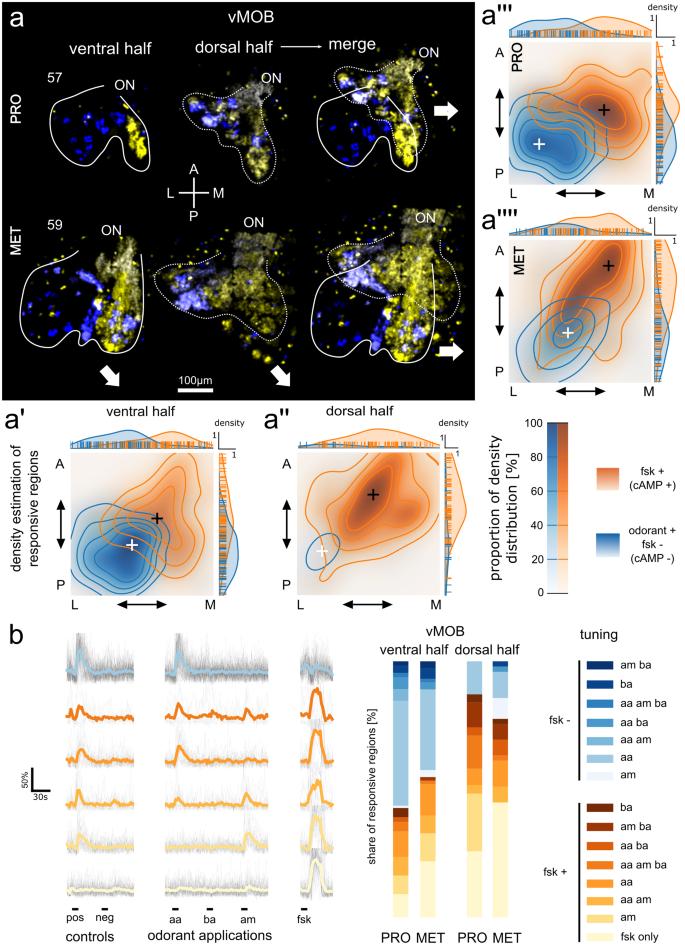
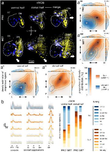
Fig. 3 Segregated odorant processing streams in the vMOB remain stable during metamorphic remodeling. (a) Maximum intensity projections of difference maps showing the increase in fluorescence signal after application of the odorant mixture (including amino acids, amines and bile acids; blue) and forskolin (yellow). The ventral (left) and dorsal (middle) halves of the vMOB of a prometamorphic (stage 57, above) and a metamorphic animal (stage 59, below) are shown. The two images to the right show the merged ventral and dorsal halves of the depicted vMOBs. White solid and dotted lines indicate the outline of ORN axonal projections of the ventral and dorsal halves, respectively. Segregation into a ventro-lateral forskolin-independent odorant processing stream and a medio-dorsal forskolin-dependent stream is visible. (aââaââââ) Positions of responsive regions along the anteriorâposterior and lateral-medial axes were measured and the probability density along those axes was estimated. Regions responding to odorants but not to forskolin (fsk-) are shown in blue, regions responding either to odorants and forskolin or only forskolin in orange (fskâ+). The 2D positional data of responsive regions of 11 vMOB hemispheres (nPROâ=â6, nMETâ=â5) from 8 different animals (nPROâ=â4, nMETâ=â4) was compared. First, between the ventral halves (aâ) and dorsal halves (aââ) of the vMOB as well as between prometamorphic (aâââ) and metamorphic animals (aââââ). White and black crosses indicate the peaks of the density estimates for the fsk-/fskâ+âprocessing streams, respectively. Each contour-level corresponds to an iso-proportion of the density distributions (20% of the distribution for each level). The distributions in each plot were normalized to the number of responding regions. Margin plots show the positions of individual responsive regions and their estimated density distribution along the respective axis. The responding regions belonging to the two streams show different distributions in all four plots, with the odorant positive/forskolin negative group located laterally and posteriorly and forskolin-responsive regions located medially and anteriorly. (b) Changes of the fluorescence signal of responding regions upon odorant/forskolin stimulations over time in seconds are shown. Fluorescence changes of individual time traces are presented as percentages of the maximum fluorescence of this region (%). Black lines in the background are time traces of all individual responsive regions belonging to a specific tuning profile. Colored lines represent the average traces of each tuning profile. The six most frequent response profiles are shown. Regions are tuned to amino acids, amines, or bile acids individually or in different combinations and either responsive or non-responsive to forskolin. Stacked bar plots show the percent share of individual tuning profiles among all identified responsive regions (nâ=â270) in the ventral and dorsal half of the vMOB in prometamorphic and metamorphic animals (ventral: nProâ=â110, nMETâ=â73; dorsal: nPROâ=â31, nMETâ=â56). Blue shaded profiles are forskolin-non-responsive (nâ=â111), yellow/orange profiles are forskolin-responsive (nâ=â159). A anterior, AA amino acids, AM amines, BA bile acids, FSK forskolin, L lateral, M medial, MET metamorphosis proper, ON olfactory nerve, P posterior, PRO prometamorphosis, vMOB ventral main olfactory bulb |
|
|
Fig. 4 Behavioral responses to amino acids are stable until metamorphic climax. (a) Experimental setup is shown. Tadpoles could freely move between area 1 and 2, which are separated by a dividing wall. After two hours of habituation, a water control stimulus was applied in area 1 and amino acids in area 2. (bâbâ) The average time each animal spent per visit to area 1 and area 2 during the habituation period (left) and after stimulus application (right) is shown for premetamorphic animals (b, nâ=â9) and pro-/metamorphic animals (bâ, nâ=â9). During the habituation period, no preference for either of the two areas was found. After stimulus application, both premetamorphic animals, as well as animals of higher stages were found to spend significantly more time per visit in the amino acid area. *pâ<â0.05, **pâ<â0.01. AA amino acids, PRE premetamorphosis, PRO prometamorphosis, MET metamorphosis proper |
|
|
Fig. 5 During metamorphosis, ORN axons from the left and right olfactory epithelia form a single dMOB projection field with increasing bilateral innervation overlap. (a) Images of ORN axonal projections in the vMOB (left images, ventral view) and the dMOB (right images, dorsal view) in a pre-, pro-, and metamorphic animal. Projections from the left (magenta) and right (cyan) olfactory epithelia (both PC and MC) were traced with two different fluorophore-coupled dextran dyes (Alexa Fluor 488 and 594 dextrans) via electroporation. White dotted lines indicate the outlines of ORN axonal projections. While the left and right projections in the vMOB are clearly separated, the dMOB progressively fuses around the midline. The insert in the middle shows a close-up of sparsely labeled ORN axons crossing the midline (vertical dotted line) innervating contra- and ipsilateral glomeruli in the dMOB. (b, bâ) The number of pixels containing fluorescence signal from the ORN projections from the left (magenta) and right (cyan) were counted at each position along the leftâright axis, separately for the vMOB (b) and the dMOB (bâ). The thin lines represent individual animals and the bold lines the mean of all animals belonging to the two presented developmental groups (stages 50â56 and 57â66). The x-axis is scaled from the outermost right edge to the outermost left edge of axonal projections in the vMOB and mirrored around the midline in the dMOB, with 0 being the interhemispheric midline. In the vMOB (b), pixels around the midline did not contain fluorescence signal from ORN axons of either of the two epithelia, while in the dMOB (bâ), pixels around the midline contained signal from axons from the left and right epithelia. The asterisks highlight the position with the highest count of pixels containing signal of axons from the left (magenta) or right (cyan). The maxima are close to the midline in the dMOB of both developmental groups. (c) The overlapping volume of axonal projections from the left and the right relative to the entire ORN axonal projection volume was calculated for tadpoles of different developmental stages and separately for the vMOB (white dots) and the dMOB (black dots). While the vMOB projections have no overlapping volume, the innervation overlap in the dMOB increases during metamorphosis. A RANSAC regression line was fitted through the data. (d) A close-up of the projections around the midline in the dMOB shows that single glomerular structures get input from both left and right olfactory epithelia (indicated by the magenta and cyan arrowheads, respectively). A anterior, D dorsal, dMOB dorsal main olfactory bulb, MET metamorphosis proper, ON olfactory nerve, P posterior, PRE premetamorphosis, PRO prometamorphosis, V ventral, vMOB ventral main olfactory bulb |
|
|
Fig. 6 Different morphology of projection neurons in the vMOB and dMOB of postmetamorphic Xenopus. ORN axonal projections from the olfactory epithelia (both PC and MC) were traced via electroporation of fluorophore-coupled dextrans (left: Cascade Blue dextran, magenta; right: Alexa Fluor 594 dextran, cyan), and projection neurons (yellow) with Alexa Fluor 488 dextran via sparse cell electroporation in the vMOB (a) and dMOB (b). White dotted lines indicate the ORN projections, tufts (white dotted squares in a, b) are shown in a higher magnification in (aâ) (vMOB), (bââbâââ) (dMOB). Reconstructions of representative neurons in the vMOB (c) and dMOB (d) are shown. Asterisks indicate the projection neuron somata, filled white arrowheads primary tufted dendritic branches and empty arrowheads primary basal neurites without tufted terminals. (e) Each radial axis on the radar chart represents a morphological descriptor of the projection neurons. The means of the descriptors of projection neurons in the vMOB (yellow; nâ=â18) and the dMOB (orange; nâ=â16) are shown. Dorsal projection neurons have a higher number of tufts, a longer average distance between soma and tufts and more primary tufted dendrites. Neurons in the vMOB have a significantly higher tuft volume. The number of primary basal neurites is similar between the groups. (f) The stacked barplots depict the percent share of uni-tufted (grey) and multi-tufted projection neurons (yellow, vMOB; orange, dMOB). A higher number of uni-tufted projection neurons was found in the vMOB (>â50%), whileâ>â90% of neurons in the dMOB terminated in at least two tufts, maximally in five tufts. Boxplots: Average tuft volumes (above) and average distance between tufts and somata (below) are compared between uni-tufted neurons (grey, left, nâ=â11), bi-tufted neurons (yellow/orange, middle, nâ=â12) and neurons with three or more tufts (dark yellow/dark orange, right, nâ=â11). White triangles depict the means. Tuft volume decreases with a higher number of tufts, while tuft-soma distance increases. The groups contain neurons from both the vMOB and the dMOB. *pâ<â0.05, **pâ<â0.01, ***pâ<â0.005. A anterior, dMOB dorsal main olfactory bulb, L lateral, M medial, ON olfactory nerve, P posterior, POST postmetamorphosis, vMOB ventral main olfactory bulb, PRE premetamorphosis, PRO prometamorphosis, MET metamorphosis proper, vMOB ventral main olfactory bulb |
References [+] :
Amano,
Expression of odorant receptor family, type 2 OR in the aquatic olfactory cavity of amphibian frog Xenopus tropicalis.
2012, Pubmed,
Xenbase
Amano, Expression of odorant receptor family, type 2 OR in the aquatic olfactory cavity of amphibian frog Xenopus tropicalis. 2012, Pubmed , Xenbase
Benzekri, Olfactory metamorphosis in the coastal tailed frog Ascaphus truei (Amphibia, Anura, Leiopelmatidae). 2012, Pubmed
Braubach, The glomerular network of the zebrafish olfactory bulb. 2021, Pubmed
Catania, Stereo and serial sniffing guide navigation to an odour source in a mammal. 2013, Pubmed
Corfield, Diversity in olfactory bulb size in birds reflects allometry, ecology, and phylogeny. 2015, Pubmed
Dieris, A single identified glomerulus in the zebrafish olfactory bulb carries the high-affinity response to death-associated odor cadaverine. 2017, Pubmed
Dittrich, Metamorphic remodeling of the olfactory organ of the African clawed frog, Xenopus laevis. 2016, Pubmed , Xenbase
Dryer, Mitral cell dendrites: a comparative approach. 1994, Pubmed
Ebbesson, Some primary olfactory axons project to the contralateral olfactory bulb in Xenopus laevis. 1986, Pubmed , Xenbase
Emery, Cognitive ornithology: the evolution of avian intelligence. 2006, Pubmed
Feinstein, A contextual model for axonal sorting into glomeruli in the mouse olfactory system. 2004, Pubmed
Franceschini, Primary olfactory terminations in the forebrain of amphibia: a comparative study with soybean agglutinin. 1992, Pubmed , Xenbase
Freitag, Two classes of olfactory receptors in Xenopus laevis. 1995, Pubmed , Xenbase
Freitag, Olfactory receptors in aquatic and terrestrial vertebrates. 1998, Pubmed , Xenbase
Friedrich, Fast online deconvolution of calcium imaging data. 2017, Pubmed
Gaudin, 3D atlas describing the ontogenic evolution of the primary olfactory projections in the olfactory bulb of Xenopus laevis. 2005, Pubmed , Xenbase
Giovannucci, CaImAn an open source tool for scalable calcium imaging data analysis. 2019, Pubmed
Gliem, Bimodal processing of olfactory information in an amphibian nose: odor responses segregate into a medial and a lateral stream. 2013, Pubmed , Xenbase
Hansen, Ultrastructure of the olfactory organ in the clawed frog, Xenopus laevis, during larval development and metamorphosis. 1998, Pubmed , Xenbase
Hansen, Diversity in the olfactory epithelium of bony fishes: development, lamellar arrangement, sensory neuron cell types and transduction components. 2005, Pubmed
Hassenklöver, The olfactory system as a model to study axonal growth patterns and morphology in vivo. 2014, Pubmed , Xenbase
Higgs, Neuronal turnover in the Xenopus laevis olfactory epithelium during metamorphosis. 2001, Pubmed , Xenbase
HOFFMAN, The olfactory bulb, accessory olfactory bulb, and hemisphere of some anurans. 1963, Pubmed
Hofmann, Functional subdivisions of the olfactory system correlate with lectin-binding properties in Xenopus. 1991, Pubmed , Xenbase
Ignell, The antennal lobe of orthoptera - anatomy and evolution. 2001, Pubmed
Imamura, Subpopulations of Projection Neurons in the Olfactory Bulb. 2020, Pubmed
Jermakowicz, Development of the nasal chemosensory organs in two terrestrial anurans: the directly developing frog, Eleutherodactylus coqui (Anura: Leptodactylidae), and the metamorphosing toad, Bufo americanus (Anura: Bufonidae). 2004, Pubmed
Jiang, Some properties of receptive fields of olfactory mitral/tufted cells in the frog. 1992, Pubmed
Jiang, Morphological variations among output neurons of the olfactory bulb in the frog (Rana ridibunda). 1992, Pubmed
Jungblut, A putative functional vomeronasal system in anuran tadpoles. 2012, Pubmed
Jungblut, Quantitative comparative analysis of the nasal chemosensory organs of anurans during larval development and metamorphosis highlights the relative importance of chemosensory subsystems in the group. 2017, Pubmed , Xenbase
Jungblut, Olfactory subsystems in the peripheral olfactory organ of anuran amphibians. 2021, Pubmed , Xenbase
Key, Selective binding of soybean agglutinin to the olfactory system of Xenopus. 1986, Pubmed , Xenbase
Laberge, Cytoarchitecture of the accessory olfactory bulb in the salamander Plethodon shermani. 2008, Pubmed
Macrides, Laminar organization of mitral and tufted cells in the main olfactory bulb of the adult hamster. 1982, Pubmed
Manzini, cAMP-independent olfactory transduction of amino acids in Xenopus laevis tadpoles. 2003, Pubmed , Xenbase
Manzini, cAMP-independent responses of olfactory neurons in Xenopus laevis tadpoles and their projection onto olfactory bulb neurons. 2002, Pubmed , Xenbase
Measey, Overland movement in African clawed frogs (Xenopus laevis): a systematic review. 2016, Pubmed , Xenbase
Menini, Olfactory Coding in Larvae of the African Clawed Frog Xenopus laevis 2010, Pubmed
Mezler, Characteristic features and ligand specificity of the two olfactory receptor classes from Xenopus laevis. 2001, Pubmed , Xenbase
Mezler, Expression of olfactory receptors during development in Xenopus laevis. 1999, Pubmed , Xenbase
Mombaerts, Axonal wiring in the mouse olfactory system. 2006, Pubmed
Mori, Distribution of dendrites of mitral, displaced mitral, tufted, and granule cells in the rabbit olfactory bulb. 1983, Pubmed
Nagayama, Neuronal organization of olfactory bulb circuits. 2014, Pubmed
Nezlin, Organization of glomeruli in the main olfactory bulb of Xenopus laevis tadpoles. 2003, Pubmed , Xenbase
Nieuwenhuys, Comparative anatomy of olfactory centres and tracts. 1967, Pubmed
Nowack, Ontogenetic Development of the Derived Olfactory System of the Mantellid Frog Mantidactylus betsileanus. 2016, Pubmed
Offner, Erratum: Whole-Brain Calcium Imaging in Larval Xenopus. 2020, Pubmed , Xenbase
Orona, Dendritic and axonal organization of mitral and tufted cells in the rat olfactory bulb. 1984, Pubmed
Peng, V3D enables real-time 3D visualization and quantitative analysis of large-scale biological image data sets. 2010, Pubmed
Pnevmatikakis, NoRMCorre: An online algorithm for piecewise rigid motion correction of calcium imaging data. 2017, Pubmed
Pnevmatikakis, Simultaneous Denoising, Deconvolution, and Demixing of Calcium Imaging Data. 2016, Pubmed
Preibisch, Globally optimal stitching of tiled 3D microscopic image acquisitions. 2009, Pubmed
Quinzio, The ontogeny of the olfactory system in ceratophryid frogs (Anura, Ceratophryidae). 2018, Pubmed
Reiss, Metamorphic remodeling of the primary olfactory projection in Xenopus: developmental independence of projections from olfactory neuron subclasses. 1997, Pubmed , Xenbase
Reiss, Cellular and molecular interactions in the development of the Xenopus olfactory system. 1997, Pubmed , Xenbase
Sansone, Phospholipase C and diacylglycerol mediate olfactory responses to amino acids in the main olfactory epithelium of an amphibian. 2014, Pubmed , Xenbase
Scalia, A note on the organization of the amphibian olfactory bulb. 1991, Pubmed
Schindelin, Fiji: an open-source platform for biological-image analysis. 2012, Pubmed
Syed, Coordinated shift of olfactory amino acid responses and V2R expression to an amphibian water nose during metamorphosis. 2017, Pubmed , Xenbase
Syed, Ancestral amphibian v2rs are expressed in the main olfactory epithelium. 2013, Pubmed , Xenbase
Terni, Tight temporal coupling between synaptic rewiring of olfactory glomeruli and the emergence of odor-guided behavior in Xenopus tadpoles. 2017, Pubmed , Xenbase
Virtanen, SciPy 1.0: fundamental algorithms for scientific computing in Python. 2020, Pubmed
Wakisaka, An Adenosine Receptor for Olfaction in Fish. 2017, Pubmed
Weiss, Conservation of Glomerular Organization in the Main Olfactory Bulb of Anuran Larvae. 2020, Pubmed , Xenbase
Weiss, Multi-glomerular projection of single olfactory receptor neurons is conserved among amphibians. 2020, Pubmed , Xenbase
Weiss, Olfaction across the water-air interface in anuran amphibians. 2021, Pubmed
Weiss, Dye Electroporation and Imaging of Calcium Signaling in Xenopus Nervous System. 2018, Pubmed , Xenbase
Yabuki, Olfactory receptor for prostaglandin F2α mediates male fish courtship behavior. 2016, Pubmed
Yokosuka, Histological properties of the nasal cavity and olfactory bulb of the Japanese jungle crow Corvus macrorhynchos. 2009, Pubmed
Yokosuka, Morphological and histochemical study of the nasal cavity and fused olfactory bulb of the brown-eared bulbul, Hysipetes amaurotis. 2009, Pubmed
Yopak, Not all sharks are "swimming noses": variation in olfactory bulb size in cartilaginous fishes. 2015, Pubmed
