Click here to close
Hello! We notice that you are using Internet Explorer, which is not supported by Xenbase and may cause the site to display incorrectly.
We suggest using a current version of Chrome,
FireFox, or Safari.
Int J Dev Biol
2021 Jan 01;657-8-9:487-496. doi: 10.1387/ijdb.200313jk.
Show Gene links
Show Anatomy links
Mitotic timing is differentially controlled by A- and B-type cyclins and by CDC6 associated with a bona fide CDK inhibitor Xic1 in Xenopus laevis cell-free extract.
El Dika M, Wechselberger L, Djeghout B, Benouareth DE, Jęderka K, Lewicki S, Zdanowski R, Prigent C, Kloc M, Kubiak JZ.
???displayArticle.abstract???
The timing of the M-phase is precisely controlled by a CDC6-dependent mechanism inhibiting the mitotic histone H1 kinase. Here, we describe the differential regulation of the dynamics of this mitotic kinase activity by exogenous cyclin A or cyclin B in the Xenopus laevis cycling extracts. We show that the experimental increase in cyclin A modifies only the level of histone H1 kinase activity, while the cyclin B increase modifies two parameters: histone H1 kinase activity and the timing of its full activation, which is accelerated. On the other hand, the cyclin A depletion significantly delays full activation of histone H1 kinase. However, when CDC6 is added to such an extract, it inhibits cyclin B-associated histone H1 kinase, but does not modify the mitotic timing in the absence of cyclin A. Further, we show via p9 co-precipitation with Cyclin-Dependent Kinases (CDKs), that both CDC6 and the bona fide CDK1 inhibitor Xic1 associate with the mitotic CDKs. Finally, we show that the Xic1 temporarily separates from the mitotic CDKs complexes during the peak of histone H1 kinase activity. These data show the differential coordination of the M-phase progression by cyclin A- and cyclin B-dependent CDKs, confirm the critical role of the CDC6-dependent histone H1 kinase inhibition in this process, and show that CDC6 acts differentially through the cyclin B- and cyclin A-associated CDKs. This CDC6- and cyclins-dependent mechanism likely depends on the precisely regulated association of Xic1 with the mitotic CDKs complexes. We postulate that: i. the dissociation of Xic1 from the CDKs complexes allows the maximal activation of CDK1 during the M-phase, ii. the switch between cyclin A- and cyclin B-CDK inhibition upon M-phase initiation may be responsible for the diauxic growth of mitotic histone H1 kinase activity.
Fig. 1. Outline of the experiments. CDK1 activity drops after oocytes activation (solid line) and reactivates during the M-phase entry of the first embryonic mitosis (dotted line). We prepared the cell-free extracts from parthenogenetic embryos 65 min.
post oocytes parthenogenetic activation, i.e. before the time of CDK1 activation and incubated them at 21oC and sampled for histone H1 kinase assay or CDC27, MCM4 Western blotting during the mitotic period every 4 minutes. Before incubation, the cell-free extracts were depleted of cyclin A, or different proteins were added in the combinations listed above.
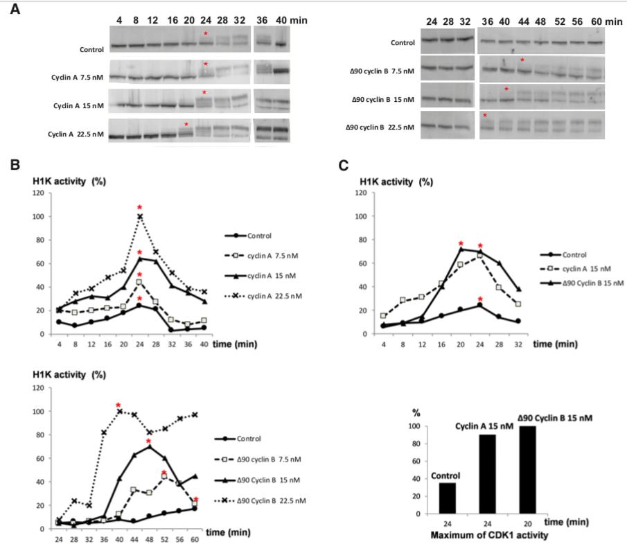
Fig. 2. Dose-dependent effects of cyclin A and Î90 cyclin B addition on the M-phase entry and progression. (A) The cytoplasmic extract was incubated at 21°C in the presence of three concentrations of purified cyclin A or Î90 cyclin B (7.5, 15, and 22.5 nM) then sampled every 4 min. Samples were analyzed by 8% SDS-PAGE followed by CDC27 Western blot. The dynamics of CDC27 phosphorylation were compared to control. Red asterisks indicate the time points when a substantial shift in CDC27 migration was observed, and which were assumed to be the M-phase entry. Note that the Western blots shown here are the compilation of two separate membranes in each lane because the samples of 4-32 min time points were run and blotted separately from the 36â40 min samples in the series with cyclin A, and the samples of 24-32 min were run and blotted separately from the 36â60 min samples in the series with Î90 cyclin B. Note different time points of incubation for each experiment (cyclin A vs. Î90 cyclin B) because the timing of M-phase differed from one lot of embryos to the other. (B)The histone H1 kinase assays of the control extract, and the extracts containing increased concentrations of purified cyclin A or Î90 cyclin B (7.5, 15, and 22.5 nM) corresponding to the CDC27 Western blot shown in Fig. 2A for. Asterisks mark the peaks of histone H1 kinase activity. Note that the growing histone H1 activity in the control extract does not reach its maximum during the period of 60 min. when all Î90 cyclin B-supplemented extracts achieve their maxima. (C) The histone H1 kinase assays were performed with samples from the same cell-free extract supplemented with purified cyclin A or Î90 cyclin B (15 nM each) to avoid differences in M-phase timing in different extracts as in Fig. 2A and B. The top panel shows the progression of histone H1 kinase activity in each experimental variant. Asterisks mark the peaks of his- tone H1 kinase activity. The bottom panel shows histograms depicting the maximum of histone H1 kinase activity obtained in a single reaction series
Fig. 3. CDC6 regulates M-phase entry timing through the endogenous cyclin B and not through cyclin A.
(A) Depletion of cyclin A from the extract was followed by Western blot of Xenopus laevis cyclin A. Note the accumulation of cyclin A between 0 and 16min of incubation, and its degradation at 36min of incubation in the control extract (left part of the membrane), and the absence of cyclin A in the depleted extract during 64 min of incubation (right part of the membrane).
(B) - see next image in series
(C) The comparison of the values of the peaks of histone H1 kinase activity obtained in a single series of histone H1 kinase assay reactions. We checked by Western blot analysis that the endogenous cyclin B was present and that its dynamics were unchanged in all samples (data not shown).
Fig. 3. CDC6 regulates M-phase entry timing through the endogenous cyclin B and not through cyclin A. (B) Quantification of histone
H1 kinase activity in control, non-depleted extract (1; top), non-depleted
extract supplemented with GST-CDC6 (2; second row), cyclin A-depleted
extract (3; Î cyclin A; third row), and cyclin A-depleted extract supplemented
with GST-CDC6 (4; bottom. Red horizontal arrows point to the delay in the timing of the peak of histone H1 kinase activity in the experimental extracts (supplemented with CDC6 and/or depleted of cyclin A) in comparison to the timing in the control extract (the vertical dotted line).
Fig. 4. CDC6 and Xic1 associate with p9-precipitated
CDK complexes containing also cyclin A and cyclin B. (A)
The cytoplasmic extract was incubated at 21° and sampled
every 4 min for histone H1 kinase assay and Western blot
analysis. The same samples were split for the histone H1
kinase activity assay, and for 8% SDS-PAGE, followed by
CDC27, MCM4, cyclin A1, and cyclin B2 Western blotting.
Red asterisks indicate the time points selected based on
the basis of histone H1 kinase activity for further Sepharose
p9 beads precipitation of CDK complexes during the M-
phase. P-histone H1 kinase panel shows the results of the
autoradiography assay. Technical remark: note that the first
4 min slot is separated from the following ones because it
was revealed on another membrane and two membranes
were combined for better visualization. CDC27 and MCM4
Western blots show the M-phase-typical shift of the bands
of these proteins due to CDK1 phosphorylation. Technical
remark: note that the last 36 min slot of CDC27 is separated
from the preceding ones because they were blotted on two
different membranes and combined for visualization. Cyclin
A1 and cyclin B2 Western blots made from the same samples
show accumulation and degradation during the M-phase
progression in the extract. The cyclin B2 36 min. time point
was lost during experimentation. (B) Samples of 10 ml of
extracts were added to 10 ml p9 beads pre-equilibrated with
a buffer supplemented with 1% BSA and protease inhibitors,
and p9-associated proteins were precipitated. Samples were
analyzed by Western blot with anti-XlCDC6, anti-cyclin A1,
anti-cyclin B2, anti-PSTAIR antibody (which detects both CDK1
and CDK2), and anti-Xic1 antibody. Input is shown on the left
4-32 min slots, p9-precipitated complexes are shown on the
right 4-32 min slots. In the p9-precipitated sample, note the
stable levels of CDK1, CDK2, and CDC6, the degradation
of cyclin A1 and B2 during the M-phase. Importantly, the
drastic reduction of Xic1 is visible specifically at the 24 min
time point, while the quantity of p27Xic1 is stable in the
input. This indicates that the disappearance of the Xic1 at
24 min time point in p9-precipitated material, and its reap-
pearance at 32 min time point is not due to degradation, but
to the dissociation from the CDK complexes. Note that the
membrane was hand-cut after transfer, according to the molecular weight standard positions, before probing with different antibodies to avoid cross- reactivity between them. This made the cyclin B2 Western blot unclear, but the principal information concerning cyclin degradation in the 32 min. time point in p9 precipitation (rightmost lane) is clear.