XB-ART-58465
Proc Natl Acad Sci U S A
2021 Sep 28;11839:. doi: 10.1073/pnas.2106770118.
Show Gene links
Show Anatomy links
Ttc30a affects tubulin modifications in a model for ciliary chondrodysplasia with polycystic kidney disease.
Getwan M, Hoppmann A, Schlosser P, Grand K, Song W, Diehl R, Schroda S, Heeg F, Deutsch K, Hildebrandt F, Lausch E, Köttgen A, Lienkamp SS.
???displayArticle.abstract???
Skeletal ciliopathies (e.g., Jeune syndrome, short rib polydactyly syndrome, and Sensenbrenner syndrome) are frequently associated with nephronophthisis-like cystic kidney disease and other organ manifestations. Despite recent progress in genetic mapping of causative loci, a common molecular mechanism of cartilage defects and cystic kidneys has remained elusive. Targeting two ciliary chondrodysplasia loci (ift80 and ift172) by CRISPR/Cas9 mutagenesis, we established models for skeletal ciliopathies in Xenopus tropicalis Froglets exhibited severe limb deformities, polydactyly, and cystic kidneys, closely matching the phenotype of affected patients. A data mining-based in silico screen found ttc30a to be related to known skeletal ciliopathy genes. CRISPR/Cas9 targeting replicated limb malformations and renal cysts identical to the models of established disease genes. Loss of Ttc30a impaired embryonic renal excretion and ciliogenesis because of altered posttranslational tubulin acetylation, glycylation, and defective axoneme compartmentalization. Ttc30a/b transcripts are enriched in chondrocytes and osteocytes of single-cell RNA-sequenced embryonic mouse limbs. We identify TTC30A/B as an essential node in the network of ciliary chondrodysplasia and nephronophthisis-like disease proteins and suggest that tubulin modifications and cilia segmentation contribute to skeletal and renal ciliopathy manifestations of ciliopathies in a cell type-specific manner. These findings have implications for potential therapeutic strategies.
???displayArticle.pubmedLink??? 34548398
???displayArticle.pmcLink??? PMC8488674
???displayArticle.link??? Proc Natl Acad Sci U S A
???displayArticle.grants??? [+]
R01 DK068306 NIDDK NIH HHS
Species referenced: Xenopus tropicalis Xenopus laevis
Genes referenced: abcb1 aplnr blc2l14 c3ar1 cacng1 ccng1 cep192 cfap20 cfh col1a1 col2a1 dscaml1 emb gli1 gli2 ift172 ift70a ift80 iftap kif17 nkx2-2 nkx2-5 olfm4 pam pax2 pitx2 prmt9 prox1 ptch1 riok3 shh slc12a1 slc45a2 slc5a1.2 slc5a9 snai1 snai2 sox9 twist1 ulk1 zic1
GO keywords: kidney development [+]
???displayArticle.antibodies??? Tuba4b Ab4
???displayArticle.morpholinos??? ift172 MO1 ift80 MO1
gRNAs referenced: ift172 gRNA1 ift70a gRNA1 ift80 gRNA1
???displayArticle.disOnts??? cranioectodermal dysplasia [+]
asphyxiating thoracic dystrophy
ciliopathy
polydactyly
nephronophthisis
cystic kidney disease
kidney disease
???displayArticle.omims??? SHORT-RIB THORACIC DYSPLASIA 1 WITH OR WITHOUT POLYDACTYLY; SRTD1 [+]
Phenotypes: Xla Wt + ift172 CRISPR(Sup. Fig. 1 e) [+]
Xla Wt + ift80 CRISPR(Sup. Fig. 1 e)
Xtr Wt + cep192 CRISPR(Sup. Fig. 5 c d )
Xtr Wt + cfap20 CRISPR(Sup. Fig. 5 c d)
Xtr Wt + ift172 CRISPR(Fig. 1 A bottom, 1 B right)
Xtr Wt + ift172 CRISPR(Fig. 1 C bottom, Sup. Fig. 1 g)
Xtr Wt + ift172 CRISPR(Fig. 1 D bottom)
Xtr Wt + ift172 CRISPR(Fig. 2 C)
Xtr Wt + ift172 CRISPR(Fig. 2 I J bottom)
Xtr Wt + ift172 CRISPR(Fig. 2 K bottom L)
Xtr Wt + ift172 CRISPR(Fig. 6 C D row 4, Sup. Fig. 7)
Xtr Wt + ift172 MO(Sup. Fig. 1 d)
Xtr Wt + ift70a CRISPR(Fig. 4 B C)
Xtr Wt + ift70a CRISPR(Fig. 4 D right)
Xtr Wt + ift70a CRISPR(Fig. 4 D, Sup. Fig. 5 f h)
Xtr Wt + ift70a CRISPR(Fig. 4 E)
Xtr Wt + ift70a CRISPR(Fig. 5 A B)
Xtr Wt + ift70a CRISPR(Fig. 5 C D)
Xtr Wt + ift70a CRISPR(Fig. 6 C D row 2, Sup. Fig. 7)
Xtr Wt + ift80 CRISPR(Fig. 1 A top, 1 B left)
Xtr Wt + ift80 CRISPR(Fig. 1 C middle, Sup. Fig. 1 g)
Xtr Wt + ift80 CRISPR(Fig. 1 D middle)
Xtr Wt + ift80 CRISPR(Fig. 2 B)
Xtr Wt + ift80 CRISPR(Fig. 2 I J middle)
Xtr Wt + ift80 CRISPR(Fig. 6 C D row 3, Sup Fig. 7)
Xtr Wt + ift80 CRISPR(Fig. K middle, L)
Xtr Wt + ift80 MO(Sup. Fig. 1 d)
Xtr Wt + cep192 CRISPR(Sup. Fig. 5 c d )
Xtr Wt + cfap20 CRISPR(Sup. Fig. 5 c d)
Xtr Wt + ift172 CRISPR(Fig. 1 A bottom, 1 B right)
Xtr Wt + ift172 CRISPR(Fig. 1 C bottom, Sup. Fig. 1 g)
Xtr Wt + ift172 CRISPR(Fig. 1 D bottom)
Xtr Wt + ift172 CRISPR(Fig. 2 C)
Xtr Wt + ift172 CRISPR(Fig. 2 I J bottom)
Xtr Wt + ift172 CRISPR(Fig. 2 K bottom L)
Xtr Wt + ift172 CRISPR(Fig. 6 C D row 4, Sup. Fig. 7)
Xtr Wt + ift172 MO(Sup. Fig. 1 d)
Xtr Wt + ift70a CRISPR(Fig. 4 B C)
Xtr Wt + ift70a CRISPR(Fig. 4 D right)
Xtr Wt + ift70a CRISPR(Fig. 4 D, Sup. Fig. 5 f h)
Xtr Wt + ift70a CRISPR(Fig. 4 E)
Xtr Wt + ift70a CRISPR(Fig. 5 A B)
Xtr Wt + ift70a CRISPR(Fig. 5 C D)
Xtr Wt + ift70a CRISPR(Fig. 6 C D row 2, Sup. Fig. 7)
Xtr Wt + ift80 CRISPR(Fig. 1 A top, 1 B left)
Xtr Wt + ift80 CRISPR(Fig. 1 C middle, Sup. Fig. 1 g)
Xtr Wt + ift80 CRISPR(Fig. 1 D middle)
Xtr Wt + ift80 CRISPR(Fig. 2 B)
Xtr Wt + ift80 CRISPR(Fig. 2 I J middle)
Xtr Wt + ift80 CRISPR(Fig. 6 C D row 3, Sup Fig. 7)
Xtr Wt + ift80 CRISPR(Fig. K middle, L)
Xtr Wt + ift80 MO(Sup. Fig. 1 d)
???attribute.lit??? ???displayArticles.show???
|
|
Fig. 1. CRISPR targeting of ift80 and ift172 leads to skeletal defects in X. tropicalis. (A and B) Analysis of edema formation in ift80 and ift172 crispants at stage 42. Note the smaller eyes in ift80-targeted embryos. (C) Limb phenotypes in postmetamorphic froglets (stage 62/63). MicroCT scans of representative crispant froglets of slc45a2 (negative control), ift80, and ift172 revealed cartilage accumulations in CRISPR-targeted froglets (green arrowheads). Injections of RNPs were performed unilaterally (Left) at the 2-cell stage. Polydactyly is indicated by orange arrowheads that mark black nailed digits. In the corresponding 3-dimensional reconstructions, limb muscles are shown in red, eyes in yellow, and red arrowheads point to the affected limbs. sgR L: left-sided sgRNA injection, R: right, L: left. (D) Histological sections of hindlimbs were stained with hematoxylin-eosin. R: resting zone; Pr: proliferating zone; PH: prehypertrophic zone; and H: hypertrophic zone. (E) The length of uninjected (green dots) versus injected (red dots) limbs of the same individual are plotted (gray lines). ns: (not significant); *P P P A) 0.5 mm, (C) 5 mm, and (D) 200 µm.] |
|
|
fig. 2. Cystic kidney disease and cilia defects in ift80 and ift172 CRISPRâtargeted X. tropicalis. (AâC) CRISPR/Cas9 targeting of slc45a2, ift80, and ift172 were performed unilaterally in two-cellâstage embryos. Mesonephroi of stage 61 to 63 froglets were analyzed by microCT scans and kidneys and cysts (red arrowheads in B and C) were segmented for 3D volumetric analysis; red: cysts on the injected side; green: uninjected side). (D) The number of cysts (>0.2mm), (E) the ratio of total cyst volume to kidney volume, and (F) the kidney volume (excluding cysts) was calculated and compared with kidneys of control injected animals. (G) Whole-mount in situ hybridization detects ift80 and ift172 in the multiciliated nephrostomes of the pronephros in stage 36 to 38 X. laevis. (H) Schematic depiction of the embryonic renal system of Xenopus. (I and J) Excretion assay with fluorescein-dextran at stage 38 to 40. Blue arrowheads point to the proximal part of the pronephros. Yellow arrowheads indicate fluorescence signal in the distal tubule, lacking on the injected side (J). A: anterior, P: posterior; excr: excreting; and emb: embryos. (K) Confocal images of multiciliated epidermal cells (MCCs) stained against acetylated tubulin (cyan). Centrin-RFP fusion protein served as a lineage marker (red arrowheads) and indicates CRISPR-targeted MCCs. Blue arrowheads point to nontargeted (wild type) cells. (L) The ciliated area was determined for each cell. Error bars indicate SEM. P > 0.05 ns (not significant); *P P P AâC) 1 mm, (G and I) 0.5 mm, and (L) 10 µm.] |
|
|
Fig. 3. In silico screening for candidates with similar properties to SC genes. (A) Schematic of the in silico screen. Known SC disease genes served as an input list. Resource lists represent datasets from various published screening approaches and were tested for enrichment of genes contained in the input list genes. Genes in significantly enriched resource lists were then scored based on membership or rank. The gene scores were statistically validated by an empirical P value based on 10 million random drawings of input list. (B) Whole-mount in situ hybridizations for four candidate genes (c11orf74, cep192, cfap20, and ttc30a) that were experimentally followed up are shown for tadpoles at stage 31 to 35 (nephrostome expression enlarged) and limb buds (stage 55 to 57). (Scale bars, 0.5 mm.) p, posterior; a, anterior; pr, proximal; and d, distal. |
|
|
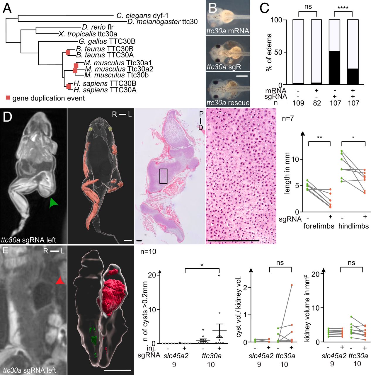
Fig. 4. ttc30 loss of function resembles the SC-phenotype. (A) Phylogenetic tree of protein sequences of TTC30A/B orthologs in various species. Genetic duplication events are marked by red squares. (B) CRISPR targeting of ttc30a at the one-cell stage led to edema formation in stage 41 tadpoles, quantified in (C). Coinjection of ttc30a mRNA partially rescued the phenotype. (D) Unilaterally CRISPR-targeted ttc30a froglets developed shortened limbs on the injected side (green arrowhead). MicroCT analysis, 3D reconstructions, and histological sections stained with hematoxylin-eosin demonstrated accumulation of cartilage (green arrowhead). Quantification of limb length reduction of ttc30a targeted compared with nontargeted side. (E) MicroCT scans show cystic kidneys in ttc30a-targeted animals (red arrowhead). 3D reconstruction of the kidneys and cysts (red) were used for volumetric analysis. Quantifications of cyst number, the ratio of total cyst volume to kidney volume, and total kidney volume (excluding cysts). [Scale bars, (B) 0.5 mm, (D and E, 3D reconstruction) 2 mm, (D, histological section) 200 µm.] R, right; L, left; P, proximal; D, distal. P > 0.05 ns (not significant); *P P P |
|
|
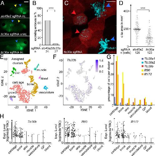
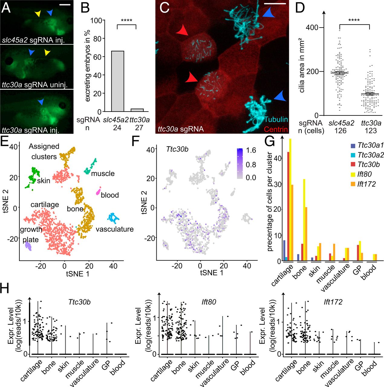
Fig. 5. Single cell RNA-Sequencing analysis of Ttc30a/b-positive cells in developing mouse limbs. (A and B) Excretion assay of slc45a2 sgRNAâinjected controls and ttc30a-targeted embryos. Blue arrowheads point to the proximal tubule, and yellow arrowheads highlight fluorescent dextran in the distal tubules as a measure of excretion. (C) Confocal images of epidermal MMCs of stage-36 embryos. centrin-RFP (red) marks cells targeted for ttc30a (red arrowheads). Blue arrowheads label wild-type cells. Cilia are stained with acetylated gamma-tubulin (cyan). (D) Quantification of ciliated area per cell in slc45a2 and ttc30a CRISPRâtargeted cells. Error bars indicate SEM. P > 0.05 ns (not significant); *P P P E) Clustering of scRNA-Seq data from E15.5 mouse limbs into 10 different cell clusters using typical marker genes. (F) Detection of Ttc30b expression in respective cell clusters. (G) Comparison of percentage of cells per cluster expressing Ttc30a1, Ttc30a2, Ttc30b, Ift80, and Ift172. (H) Expression level of Ttc30b, Ift80, and Ift172 in respective tissue clusters. [Scale bars, (A) 0.5 mm and (C) 10 µm.] GP, growth plate. |
|
|
Fig. 6. Ttc30a affects posttranslational tubulin modifications and ciliary compartmentalization. (A) Glycylation (cyan) in combination with acetylation (red) and (B) glutamylation (cyan) of pronephric and neural tube cilia were detected by immunostaining in wild-type embryos at stage 39. Cells of the pronephros and neural tube were visualized by Lectin staining (white/gray). White arrowhead points to ventral cilia of the neural tube, and red arrowhead to primary cilia of the pronephric tubular system. Stainings of the nephrostomes and tubular system are also shown as single channels. L, lateral; M, medial; D, dorsal; V, ventral; gly, glycylation; lec, lectin; glu, glutamylation; and acet, acetylation. Influence of targeting ift80, ift172, and ttc30a by CRISPR/Cas9 on glycylation (C) and glutamylation (D) was analyzed by immunostainings of epidermal cilia at stage 36 (glutamylation/glycylation, cyan; acetylation, red). (E and F) A schematic model for the role of ttc30a during bone and kidney development. (E) Ttc30a interacts with Kif17 in the cilium and is crucial for tubulin modifications (blue, glycylation; red, glutamylation; and yellow, acetylation) (15, 92, 112). Mutations of ttc30a in Xenopus reduce acetylation and glycylation, negatively impact cartilage differentiation, and result in kidney cysts (F). Green, intraflagellar transport (IFT)-B proteins; red circled, known SC genes; gray, ciliary tubulin. Error bars indicate SEM. P > 0.05 ns (not significant); *P P P |
|
|
Supplementary Figure 1: Speci city controls of ift80 and ift172 CRISPR/Cas9 targeting experiments (a) Gene structure of X. tropicalis ift80 and ift172 with introns (lines) and exons (boxes). sgRNA-binding-sites are marked by a red arrow. (b, c) CRISPR editing analysis for ift80 and ift172. The site of the expected cut is depicted by black vertical lines in Sanger Sequencing chromatograms, the sgRNA binding site is marked in blue and the PAM site in red. (d) Knockdown of ift80 and ift172 using anitsense morpholino oligonucleotides resulted in edema formation in X. tropicalis. (e) CRISPR targeting of ift80 and ift172 in X. laevis also leads to edema formation. (f) In situ hybridization detected expression of ift80 and ift172 in limb buds of X. laevis (black arrowhead). p - posterior; a - anterior; pr - proximal; d - distal (g) Categorization of mutant froglets according to phenotypic strength of limb malformations. Error bars indicate SEM. p>0.05 ns (not signi cant); p<0.05 *; p<0.01 **; p<0.001 ***; Scale bars represent 0.5mm. |
|
|
|
|
|
Supplementary Figure 3: Phenotypic analysis of ift80 and ift172 targeted embryos. (a, b) Expression analysis of ift80 and ift172 by whole mount in situ hybridization in st. 26/27 embryos. The magnified images show a spotty pattern on the epidermis. (c, d) Expression analysis of aplnr, nkx2.5, prox1, nkcc2 and sglt1 of X. tropicalis (c) and X. laevis (d) unilaterally CRISPR targeted tadpoles. The bar graphs indicate a stronger (gray) or weaker (black) signal on the injected side. (e, f) Tomato-Lectin stain visualizes the pronephric tubules in unilaterally CRISPR targeted stage 39 tadpoles. Measurements of the bounding box area of the proximal tubule was not different between the injected side of the embryo and the wildtype half in each case. (g) Quantification of centrioles of epidermal MCCs after injection of centrin-RFP mRNA together with sgRNAs and Cas9. There was no significant difference in centriole number in CRISPR targeted cells. Error bars indicate SEM. p>0.05 ns (not significant); p<0.05 *; p<0.01 **; p<0.001 ***; Scale bars represent 0.5mm |
|
|
Supplementary Figure 4: RNA-Seq analysis of ift80 and ift172 targeted embryos. (a) Schematic representation of the RNA and DNA extraction protocol used for RNA-Seq experiments. Embryos were genotyped before sending puri ed RNA for sequencing (see âmaterials and methodsâ for detailed description). (b) Indel- and knockout scores from ICE for experimental replicates used in the RNA-Seq experiment. (c) Scatterplot of the log2-fold changes in mRNA expression between ift80- and ift172 targeted embryos. Signi cantly changed transcripts are labeled with gene names. Red dots mark genes exclusively altered in ift80- or ift172 targeted embryos. Green dots indicate genes signi cantly changed in both conditions. Blue arrowheads point to genes for which an association with the hedgehog signaling pathway has been described, orange arrowheads on genes with wnt-associations. (d, e) Vulcano-plots of RNA-Seq analysis of ift80 and ift172 targeted embryos show that the targeted genes were downregulated ef ciently in the respective experiments (red arrowheads). |
|
|
Supplementary Figure 4: RNA-Seq analysis of ift80 and ift172 targeted embryos. (f) A table of respective associations and references thereof. (g) In situ hybridization for differentially expressed genes in the RNA-Seq screen. Col1a1 expression is shown for X. laevis, all others for X. tropicalis tadpoles. (h, i) In situ hybridization of tissue marker genes was examined in X. tropicalis (h) and X. laevis (i) after unilateral CRISPR targeting of ift80 and ift172. The quantifications indicate a stronger (gray) or weaker (black) signal on the injected side. No obvious changes were found, only the snail expression, marking cranial neural crest streams, appeared to be fused in ift80 and ift172 targeted embryos. |
|
|
Supplementary Figure 4: RNA-Seq analysis of ift80 and ift172 targeted embryos. (k) Table of resource lists in which the candidate genes occurred. Scale bars represent 0.5mm. |
|
|
Supplementary Figure 5: Analysis of SC-associated candidate genes (a) Gene structure of X. tropicalis ttc30a with introns as lines and exons as boxes. The sgRNA target site is marked by a red arrow. (b) Genotyping and ICE analysis of ttc30a targeted embryos (sgRNA binding site - blue; PAM - red; cutting site - vertical black line). (c, d) Percentage of embryos developing edema after targeting c11orf74, cfap20 and cep192. Targeting of cfap20 resulted in significant edema formation, and was rescued by co-injection of cfap20 mRNA. Targeting cep192 resulted in signi cant edema formation, but at low percentages. (e) Percentage of edema formation in embryos injected at the one cell state in parallel to the animals raised to the froglet stage were used as ef cacy control. (f) An example of a ttc30a mutant froglet with polydactyly (orange arrowheads) and both fore- and hindlimb malformations (red arrowheads). Embryos were injected at the 2-cell stage into the right blastomere with sgRNA targeting ttc30a and Cas9. (g) Examples of unilaterally cep192 and cfap20 targeted animals without an obvious phenotype. (h) Quanti cation of limb defects of unilaterally targeted froglets. Shortened limbs were only detected in ttc30a targeted animals. Error bars indicate SEM. p>0.05 ns (not signi cant); p<0.05 *; p<0.01 **; p<0.001 ***; Scale bars represent (d) 0.5mm, (f, g) 5mm, magni cation 1mm. |
|
|
Supplementary Figure 6: scRNA-Seq data analysis of embryonic mouse limb buds. (a) tSNE plot of all identi ed cell clusters in scRNA-Seq data of E15.5 mice limbs. (b, c) Marker genes used to de ne the clusters. Gene expression is indicated in blue on the tSNE-plot. (c) Violin plots of respective marker transcript levels across the assigned tissue clusters. (d) Expression of Ift80, Ift172, Ttc30a1 and Ttc30a2 depicted in blue in the tSNE plot. (e) Expression levels of Ttc30a1 and Ttc30a2 in the tissue clusters. |
|
|
Supplementary Figure 7: In uence of IFT B components on PTMs (a, d) Integrated density of glycylation or glutamylation respectively was calculated in relation to acetylation of cilia. Values were normalized to the controls. (b, e) Mean intensities of acetylation and glutamylation or glycylation respectively were calculated for affected MCCs. (c, f) Area measurements demonstrating the amount of multicilia per CRISPR/Cas9 targeted cell. Error bars indicate SEM. p>0.05 ns (not signi cant); p<0.05 *; p<0.01 **; p<0.001 *** |
|
|
ift80 (intraflagellar transport 80) gene expression in a X. laevis embryo, assayed via in situ hybridization NF stage 35-38, lateral view, anterior left, dorsal up. |
|
|
ift172 (intraflagellar transport 80) gene expression in a X. laevis embryo, assayed via in situ hybridization NF stage 35-38, lateral view, anterior left, dorsal up. |
|
|
iftap (intraflagellar transport associated protein) gene expression in a X. laevis embryo, assayed via in situ hybridization NF stage 31-36, lateral view, anterior left, dorsal up. |
|
|
ift70a (intraflagellar transport 70a) gene expression in a X. laevis embryo, assayed via in situ hybridization NF stage 31-36, lateral view, anterior left, dorsal up. |
|
|
cacng1 (calcium channel, voltage-dependent, gamma subunit 1) gene expression in a X. tropicalis embryo, assayed via in situ hybridization NF stage 29-40, lateral view, anterior left, dorsal up. |
|
|
ccng1 (cyclin G1) gene expression in a X. tropicalis embryo, assayed via in situ hybridization NF stage 29-40, lateral view, anterior left, dorsal up. |
|
|
dscaml1 (Down syndrome cell adhesion molecule like 1) gene expression in a X. tropicalis embryo, assayed via in situ hybridization NF stage 29-40, lateral view, anterior left, dorsal up. |
|
|
olfm4 (olfactomedin 4) gene expression in a X. tropicalis embryo, assayed via in situ hybridization NF stage 29-40, lateral view, anterior left, dorsal up. |
|
|
riok3 (RIO kinase 3) gene expression in a X. tropicalis embryo, assayed via in situ hybridization NF stage 29-40, lateral view, anterior left, dorsal up. |
|
|
ulk1 (unc-51 like autophagy activating kinase 1) gene expression in a X. tropicalis embryo, assayed via in situ hybridization NF stage 29-40, lateral view, anterior left, dorsal up. |
References [+] :
Alby,
Mutations in KIAA0586 Cause Lethal Ciliopathies Ranging from a Hydrolethalus Phenotype to Short-Rib Polydactyly Syndrome.
2015, Pubmed
Alby, Mutations in KIAA0586 Cause Lethal Ciliopathies Ranging from a Hydrolethalus Phenotype to Short-Rib Polydactyly Syndrome. 2015, Pubmed
Aldahmesh, IFT27, encoding a small GTPase component of IFT particles, is mutated in a consanguineous family with Bardet-Biedl syndrome. 2014, Pubmed
Anvarian, Cellular signalling by primary cilia in development, organ function and disease. 2019, Pubmed
Banach, Exploring the functions of nonclassical MHC class Ib genes in Xenopus laevis by the CRISPR/Cas9 system. 2017, Pubmed , Xenbase
Bangs, Primary Cilia and Mammalian Hedgehog Signaling. 2017, Pubmed
Beales, IFT80, which encodes a conserved intraflagellar transport protein, is mutated in Jeune asphyxiating thoracic dystrophy. 2007, Pubmed
Bizaoui, Mutations in IFT80 cause SRPS Type IV. Report of two families and review. 2019, Pubmed
Blitz, Biallelic genome modification in F(0) Xenopus tropicalis embryos using the CRISPR/Cas system. 2013, Pubmed , Xenbase
Boldt, An organelle-specific protein landscape identifies novel diseases and molecular mechanisms. 2016, Pubmed
Braun, Ciliopathies. 2017, Pubmed
Brison, Joining the fingers: a HOXD13 Story. 2014, Pubmed
Bujakowska, Mutations in IFT172 cause isolated retinal degeneration and Bardet-Biedl syndrome. 2015, Pubmed
Cao, The single-cell transcriptional landscape of mammalian organogenesis. 2019, Pubmed
Caparrós-Martín, The ciliary Evc/Evc2 complex interacts with Smo and controls Hedgehog pathway activity in chondrocytes by regulating Sufu/Gli3 dissociation and Gli3 trafficking in primary cilia. 2013, Pubmed
Capellini, Pbx1/Pbx2 requirement for distal limb patterning is mediated by the hierarchical control of Hox gene spatial distribution and Shh expression. 2006, Pubmed
Casteels, Visual loss as the presenting sign of Jeune syndrome. 2000, Pubmed
Cavalcanti, Mutation in IFT80 in a fetus with the phenotype of Verma-Naumoff provides molecular evidence for Jeune-Verma-Naumoff dysplasia spectrum. 2011, Pubmed
Chen, Hedgehog signaling regulates drug sensitivity by targeting ABC transporters ABCB1 and ABCG2 in epithelial ovarian cancer. 2014, Pubmed
Chen, Primary cilia biogenesis and associated retinal ciliopathies. 2021, Pubmed
Christen, Transient downregulation of Bmp signalling induces extra limbs in vertebrates. 2012, Pubmed , Xenbase
Corrêa, ABCB1 regulation through LRPPRC is influenced by the methylation status of the GC -100 box in its promoter. 2014, Pubmed
Dafinger, Mutations in KIF7 link Joubert syndrome with Sonic Hedgehog signaling and microtubule dynamics. 2011, Pubmed
DeLay, Tissue-Specific Gene Inactivation in Xenopus laevis: Knockout of lhx1 in the Kidney with CRISPR/Cas9. 2018, Pubmed , Xenbase
Drummond, Early development of the zebrafish pronephros and analysis of mutations affecting pronephric function. 1998, Pubmed
Du, A rare TTC30B variant is identified as a candidate for synpolydactyly in a Chinese pedigree. 2019, Pubmed
Duran, Destabilization of the IFT-B cilia core complex due to mutations in IFT81 causes a Spectrum of Short-Rib Polydactyly Syndrome. 2016, Pubmed
Duran, Mutations in IFT-A satellite core component genes IFT43 and IFT121 produce short rib polydactyly syndrome with distinctive campomelia. 2017, Pubmed
El-Brolosy, Genetic compensation triggered by mutant mRNA degradation. 2019, Pubmed
Fan, Chlamydomonas IFT70/CrDYF-1 is a core component of IFT particle complex B and is required for flagellar assembly. 2010, Pubmed
Friedland-Little, A novel murine allele of Intraflagellar Transport Protein 172 causes a syndrome including VACTERL-like features with hydrocephalus. 2011, Pubmed
Frikstad, A CEP104-CSPP1 Complex Is Required for Formation of Primary Cilia Competent in Hedgehog Signaling. 2019, Pubmed
Gadadhar, Tubulin glycylation controls primary cilia length. 2017, Pubmed
Gao, Mutations in IHH, encoding Indian hedgehog, cause brachydactyly type A-1. 2001, Pubmed
Geetha-Loganathan, Wnt signaling in limb organogenesis. 2008, Pubmed
Geister, Advances in Skeletal Dysplasia Genetics. 2015, Pubmed
Gomez-Ferreria, CEP192 interacts physically and functionally with the K63-deubiquitinase CYLD to promote mitotic spindle assembly. 2012, Pubmed
Gorivodsky, Intraflagellar transport protein 172 is essential for primary cilia formation and plays a vital role in patterning the mammalian brain. 2009, Pubmed
Halbritter, Defects in the IFT-B component IFT172 cause Jeune and Mainzer-Saldino syndromes in humans. 2013, Pubmed
Handa, Skeletal ciliopathies: a pattern recognition approach. 2020, Pubmed
Hayashi, Evidence for an amphibian sixth digit. 2015, Pubmed , Xenbase
He, Axoneme polyglutamylation regulated by Joubert syndrome protein ARL13B controls ciliary targeting of signaling molecules. 2018, Pubmed
He, The kinesin-4 protein Kif7 regulates mammalian Hedgehog signalling by organizing the cilium tip compartment. 2014, Pubmed
Hoff, ANKS6 is a central component of a nephronophthisis module linking NEK8 to INVS and NPHP3. 2013, Pubmed , Xenbase
Hong, Spatiotemporal manipulation of ciliary glutamylation reveals its roles in intraciliary trafficking and Hedgehog signaling. 2018, Pubmed
Hoover, C2cd3 is required for cilia formation and Hedgehog signaling in mouse. 2008, Pubmed
Hoshijima, Highly Efficient CRISPR-Cas9-Based Methods for Generating Deletion Mutations and F0 Embryos that Lack Gene Function in Zebrafish. 2019, Pubmed
Howard, Generation of mice with a conditional allele for Ift172. 2010, Pubmed
Howe, The zebrafish reference genome sequence and its relationship to the human genome. 2013, Pubmed
Huangfu, Hedgehog signalling in the mouse requires intraflagellar transport proteins. 2003, Pubmed
Hudak, The intraflagellar transport protein ift80 is essential for photoreceptor survival in a zebrafish model of jeune asphyxiating thoracic dystrophy. 2010, Pubmed
Hwang, The G protein-coupled receptor Gpr161 regulates forelimb formation, limb patterning and skeletal morphogenesis in a primary cilium-dependent manner. 2018, Pubmed
Ishikawa, Proteomic analysis of mammalian primary cilia. 2012, Pubmed
Jao, Efficient multiplex biallelic zebrafish genome editing using a CRISPR nuclease system. 2013, Pubmed
Jati, Wnt5A Signaling Promotes Defense Against Bacterial Pathogens by Activating a Host Autophagy Circuit. 2018, Pubmed
Joukov, Centrosomal protein of 192 kDa (Cep192) promotes centrosome-driven spindle assembly by engaging in organelle-specific Aurora A activation. 2010, Pubmed , Xenbase
Kariminejad, Homozygous Null TBX4 Mutations Lead to Posterior Amelia with Pelvic and Pulmonary Hypoplasia. 2019, Pubmed , Xenbase
Katoh, Overall Architecture of the Intraflagellar Transport (IFT)-B Complex Containing Cluap1/IFT38 as an Essential Component of the IFT-B Peripheral Subcomplex. 2016, Pubmed
Keenan, Xenopus Limb bud morphogenesis. 2016, Pubmed , Xenbase
Kelly, Single cell RNA-sequencing reveals cellular heterogeneity and trajectories of lineage specification during murine embryonic limb development. 2020, Pubmed
Kempeneers, To beat, or not to beat, that is question! The spectrum of ciliopathies. 2018, Pubmed
Kohli, The ciliary membrane-associated proteome reveals actin-binding proteins as key components of cilia. 2017, Pubmed
Kuss, Regulation of cell polarity in the cartilage growth plate and perichondrium of metacarpal elements by HOXD13 and WNT5A. 2014, Pubmed
Latour, Dysfunction of the ciliary ARMC9/TOGARAM1 protein module causes Joubert syndrome. 2020, Pubmed
Lee, CEP41 is mutated in Joubert syndrome and is required for tubulin glutamylation at the cilium. 2012, Pubmed
Li, Ciliary IFT80 is essential for intervertebral disc development and maintenance. 2020, Pubmed
Li, Olfactomedin 4 deficiency promotes prostate neoplastic progression and is associated with upregulation of the hedgehog-signaling pathway. 2015, Pubmed
Lindstrand, Copy-Number Variation Contributes to the Mutational Load of Bardet-Biedl Syndrome. 2016, Pubmed
Litingtung, Shh and Gli3 are dispensable for limb skeleton formation but regulate digit number and identity. 2002, Pubmed
Liu, Mouse intraflagellar transport proteins regulate both the activator and repressor functions of Gli transcription factors. 2005, Pubmed
Liu, Olfactomedin 4 deletion induces colon adenocarcinoma in ApcMin/+ mice. 2016, Pubmed
Lunt, Zebrafish ift57, ift88, and ift172 intraflagellar transport mutants disrupt cilia but do not affect hedgehog signaling. 2009, Pubmed
Ma, Cell-Autonomous Hedgehog Signaling Is Not Required for Cyst Formation in Autosomal Dominant Polycystic Kidney Disease. 2019, Pubmed
Matsumoto, C3a Enhances the Formation of Intestinal Organoids through C3aR1. 2017, Pubmed
McInerney-Leo, Short-rib polydactyly and Jeune syndromes are caused by mutations in WDR60. 2013, Pubmed
Mendes Maia, Bug22 influences cilium morphology and the post-translational modification of ciliary microtubules. 2014, Pubmed
Meng, The conserved ciliary protein Bug22 controls planar beating of Chlamydomonas flagella. 2014, Pubmed
Mick, Proteomics of Primary Cilia by Proximity Labeling. 2015, Pubmed , Xenbase
Nachury, A core complex of BBS proteins cooperates with the GTPase Rab8 to promote ciliary membrane biogenesis. 2007, Pubmed
Naert, CRISPR/Cas9 mediated knockout of rb1 and rbl1 leads to rapid and penetrant retinoblastoma development in Xenopus tropicalis. 2016, Pubmed , Xenbase
O'Hagan, Glutamylation Regulates Transport, Specializes Function, and Sculpts the Structure of Cilia. 2017, Pubmed
Ou, Functional coordination of intraflagellar transport motors. 2005, Pubmed
Paige Taylor, An inactivating mutation in intestinal cell kinase, ICK, impairs hedgehog signalling and causes short rib-polydactyly syndrome. 2016, Pubmed
Pathak, The zebrafish fleer gene encodes an essential regulator of cilia tubulin polyglutamylation. 2007, Pubmed
Pathak, Tubulin tyrosine ligase-like genes ttll3 and ttll6 maintain zebrafish cilia structure and motility. 2011, Pubmed
Pathak, Cytoplasmic carboxypeptidase 5 regulates tubulin glutamylation and zebrafish cilia formation and function. 2014, Pubmed
Pedersen, Chlamydomonas IFT172 is encoded by FLA11, interacts with CrEB1, and regulates IFT at the flagellar tip. 2005, Pubmed
Rix, An Ift80 mouse model of short rib polydactyly syndromes shows defects in hedgehog signalling without loss or malformation of cilia. 2011, Pubmed
Roll-Mecak, The Tubulin Code in Microtubule Dynamics and Information Encoding. 2020, Pubmed
Saari, Compound heterozygosity for a frame shift mutation and a likely pathogenic sequence variant in the planar cell polarity—ciliogenesis gene WDPCP in a girl with polysyndactyly, coarctation of the aorta, and tongue hamartomas. 2015, Pubmed
Schaefer, Identification of a novel mutation confirms the implication of IFT172 (BBS20) in Bardet-Biedl syndrome. 2016, Pubmed
Schmidts, Clinical genetics and pathobiology of ciliary chondrodysplasias. 2014, Pubmed
Session, Genome evolution in the allotetraploid frog Xenopus laevis. 2016, Pubmed , Xenbase
Shigeta, Rapid and efficient analysis of gene function using CRISPR-Cas9 in Xenopus tropicalis founders. 2016, Pubmed , Xenbase
Shimizu-Nishikawa, Intercalary and supernumerary regeneration in the limbs of the frog, Xenopus laevis. 2003, Pubmed , Xenbase
Silveira, Beemer-Langer syndrome is a ciliopathy due to biallelic mutations in IFT122. 2017, Pubmed
Sim, Simple Method To Characterize the Ciliary Proteome of Multiciliated Cells. 2020, Pubmed , Xenbase
Sims-Mourtada, Sonic Hedgehog promotes multiple drug resistance by regulation of drug transport. 2007, Pubmed
St-Jacques, Indian hedgehog signaling regulates proliferation and differentiation of chondrocytes and is essential for bone formation. 1999, Pubmed
Stopper, Hedgehog inhibition causes complete loss of limb outgrowth and transformation of digit identity in Xenopus tropicalis. 2016, Pubmed , Xenbase
Stottmann, Ttc21b is required to restrict sonic hedgehog activity in the developing mouse forebrain. 2009, Pubmed
Sun, The Effects of Indian Hedgehog Deletion on Mesenchyme Cells: Inducing Intermediate Cartilage Scaffold Ossification to Cause Growth Plate and Phalange Joint Absence, Short Limb, and Dwarfish Phenotypes. 2018, Pubmed
Szenker-Ravi, RSPO2 inhibition of RNF43 and ZNRF3 governs limb development independently of LGR4/5/6. 2018, Pubmed , Xenbase
Sztal, Transcriptional adaptation: a mechanism underlying genetic robustness. 2020, Pubmed
Takahara, C11ORF74 interacts with the IFT-A complex and participates in ciliary BBSome localization. 2019, Pubmed
Takei, Robust interaction of IFT70 with IFT52-IFT88 in the IFT-B complex is required for ciliogenesis. 2018, Pubmed
Tariki, RIO kinase 3 acts as a SUFU-dependent positive regulator of Hedgehog signaling. 2013, Pubmed
Taschner, Crystal structures of IFT70/52 and IFT52/46 provide insight into intraflagellar transport B core complex assembly. 2014, Pubmed
Taschner, Intraflagellar transport proteins 172, 80, 57, 54, 38, and 20 form a stable tubulin-binding IFT-B2 complex. 2016, Pubmed
Taylor, Mutations in DYNC2LI1 disrupt cilia function and cause short rib polydactyly syndrome. 2015, Pubmed
Uhlén, Proteomics. Tissue-based map of the human proteome. 2015, Pubmed
van Dam, The SYSCILIA gold standard (SCGSv1) of known ciliary components and its applications within a systems biology consortium. 2013, Pubmed
Wang, Targeted gene disruption in Xenopus laevis using CRISPR/Cas9. 2015, Pubmed , Xenbase
Wu, A Rapid Method for Directed Gene Knockout for Screening in G0 Zebrafish. 2018, Pubmed
Wu, Talpid3-binding centrosomal protein Cep120 is required for centriole duplication and proliferation of cerebellar granule neuron progenitors. 2014, Pubmed
Wu, Loss of dynein-2 intermediate chain Wdr34 results in defects in retrograde ciliary protein trafficking and Hedgehog signaling in the mouse. 2017, Pubmed
Xiao, AMP-activated protein kinase-dependent autophagy mediated the protective effect of sonic hedgehog pathway on oxygen glucose deprivation-induced injury of cardiomyocytes. 2015, Pubmed
Yang, The Hedgehog signalling pathway in bone formation. 2015, Pubmed
Yuan, Primary Cilia and Intraflagellar Transport Proteins in Bone and Cartilage. 2016, Pubmed
Yuan, Deletion of IFT80 Impairs Epiphyseal and Articular Cartilage Formation Due to Disruption of Chondrocyte Differentiation. 2015, Pubmed
Yuan, Ciliary IFT80 balances canonical versus non-canonical hedgehog signalling for osteoblast differentiation. 2016, Pubmed
Zhang, Hedgehog pathway inhibitor HhAntag691 is a potent inhibitor of ABCG2/BCRP and ABCB1/Pgp. 2009, Pubmed
Zhang, Expanding the genetic architecture and phenotypic spectrum in the skeletal ciliopathies. 2018, Pubmed
