XB-ART-58461
Cell Death Dis
2021 Apr 14;124:398. doi: 10.1038/s41419-021-03688-7.
Show Gene links
Show Anatomy links
The ubiquitin ligase NEDD4-2/NEDD4L regulates both sodium homeostasis and fibrotic signaling to prevent end-stage renal disease.
Manning JA, Shah SS, Nikolic A, Henshall TL, Khew-Goodall Y, Kumar S.
???displayArticle.abstract???
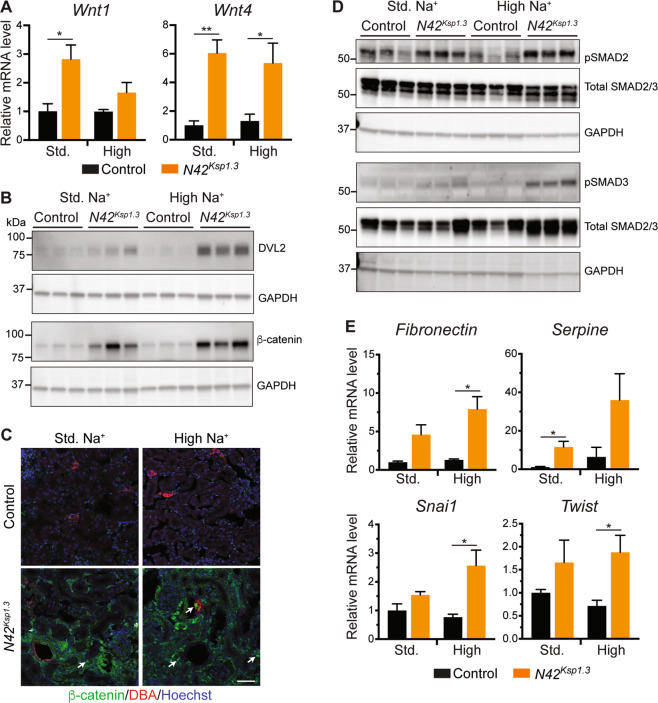
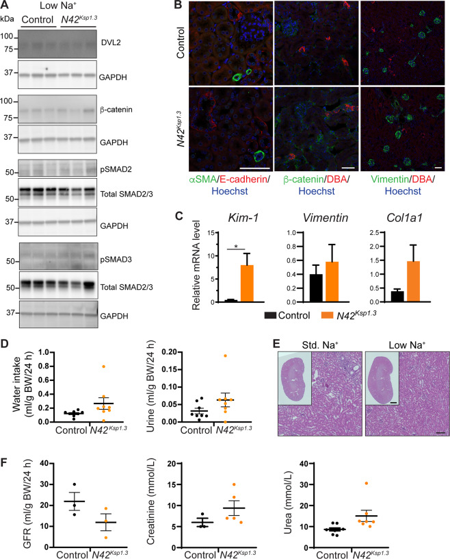
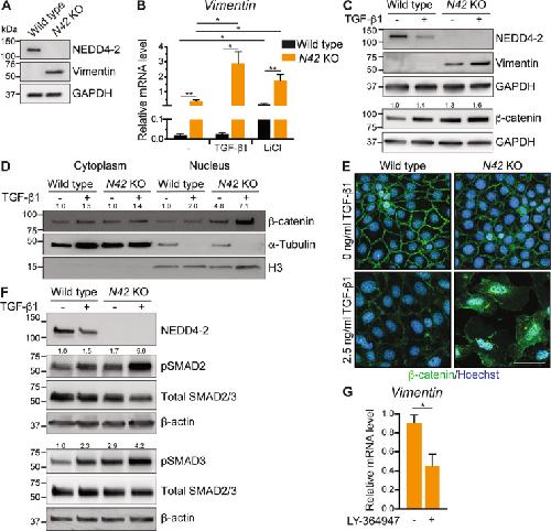
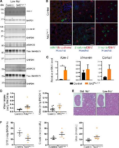
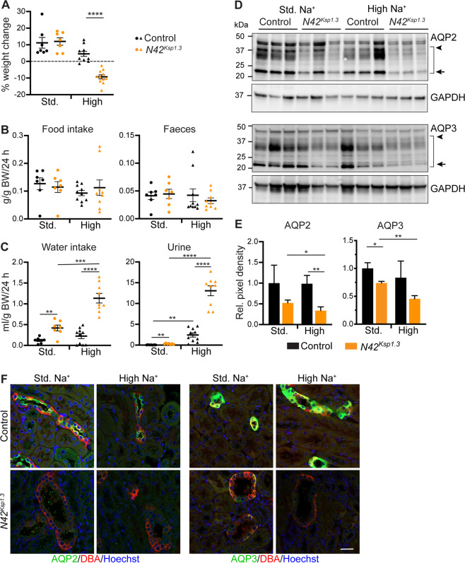
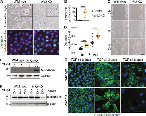
Kidney disease progression can be affected by Na+ abundance. A key regulator of Na+ homeostasis is the ubiquitin ligase NEDD4-2 and its deficiency leads to increased Na+ transport activity and salt-sensitive progressive kidney damage. However, the mechanisms responsible for high Na+ induced damage remain poorly understood. Here we show that a high Na+ diet compromised kidney function in Nedd4-2-deficient mice, indicative of progression toward end-stage renal disease. Injury was characterized by enhanced tubule dilation and extracellular matrix accumulation, together with sustained activation of both Wnt/β-catenin and TGF-β signaling. Nedd4-2 knockout in cortical collecting duct cells also activated these pathways and led to epithelial-mesenchymal transition. Furthermore, low dietary Na+ rescued kidney disease in Nedd4-2-deficient mice and silenced Wnt/β-catenin and TGF-β signaling. Our study reveals the important role of NEDD4-2-dependent ubiquitination in Na+ homeostasis and protecting against aberrant Wnt/β-catenin/TGF-β signaling in progressive kidney disease.
???displayArticle.pubmedLink??? 33854040
???displayArticle.pmcLink??? PMC8046789
???displayArticle.link??? Cell Death Dis
Species referenced: Xenopus laevis
Genes referenced: nedd4
???attribute.lit??? ???displayArticles.show???
References [+] :
Battaglia,
Vimentin on the move: new developments in cell migration.
2018, Pubmed
Battaglia, Vimentin on the move: new developments in cell migration. 2018, Pubmed
Boase, Respiratory distress and perinatal lethality in Nedd4-2-deficient mice. 2011, Pubmed
Butterworth, Regulation of the epithelial sodium channel (ENaC) by membrane trafficking. 2010, Pubmed
Clément-Lacroix, Lrp5-independent activation of Wnt signaling by lithium chloride increases bone formation and bone mass in mice. 2005, Pubmed
Cockwell, The global burden of chronic kidney disease. 2020, Pubmed
Deen, Mouse models for congenital nephrogenic diabetes insipidus: what can we learn from them? 2007, Pubmed
Ding, HECT domain-containing E3 ubiquitin ligase NEDD4L negatively regulates Wnt signaling by targeting dishevelled for proteasomal degradation. 2013, Pubmed , Xenbase
Docherty, Increased E-cadherin expression in the ligated kidney following unilateral ureteric obstruction. 2009, Pubmed
Duerr, Conditional deletion of Nedd4-2 in lung epithelial cells causes progressive pulmonary fibrosis in adult mice. 2020, Pubmed
Foot, Ndfip2 is a potential regulator of the iron transporter DMT1 in the liver. 2016, Pubmed
Fouladkou, A naturally occurring human Nedd4-2 variant displays impaired ENaC regulation in Xenopus laevis oocytes. 2004, Pubmed , Xenbase
Gao, Ubiquitin ligase Nedd4L targets activated Smad2/3 to limit TGF-beta signaling. 2009, Pubmed
Goel, NEDD4-2 (NEDD4L): the ubiquitin ligase for multiple membrane proteins. 2015, Pubmed
Grillo, Sodium Intake and Hypertension. 2019, Pubmed
Gröne, Coexpression of keratin and vimentin in damaged and regenerating tubular epithelia of the kidney. 1987, Pubmed
Grünfeld, Lithium nephrotoxicity revisited. 2009, Pubmed
Henshall, Deletion of Nedd4-2 results in progressive kidney disease in mice. 2017, Pubmed
Hovater, Effect of dietary salt on regulation of TGF-β in the kidney. 2012, Pubmed
Keller, Biochemical processing of E-cadherin under cellular stress. 2003, Pubmed
Kippenberger, Hypotonic stress induces E-cadherin expression in cultured human keratinocytes. 2005, Pubmed
Konstas, Regulation of the epithelial sodium channel by N4WBP5A, a novel Nedd4/Nedd4-2-interacting protein. 2002, Pubmed , Xenbase
Krishnan, Urinary concentration defects and mechanisms underlying nephronophthisis. 2008, Pubmed
Kriz, Epithelial-mesenchymal transition (EMT) in kidney fibrosis: fact or fantasy? 2011, Pubmed
Kuratomi, NEDD4-2 (neural precursor cell expressed, developmentally down-regulated 4-2) negatively regulates TGF-beta (transforming growth factor-beta) signalling by inducing ubiquitin-mediated degradation of Smad2 and TGF-beta type I receptor. 2005, Pubmed
Lambers Heerspink, Salt intake in kidney disease--a missed therapeutic opportunity? 2012, Pubmed
Manning, Physiological Functions of Nedd4-2: Lessons from Knockout Mouse Models. 2018, Pubmed
Manning, Dietary sodium modulates nephropathy in Nedd4-2-deficient mice. 2020, Pubmed
Markowitz, Lithium nephrotoxicity: a progressive combined glomerular and tubulointerstitial nephropathy. 2000, Pubmed
McMahon, Achieving salt restriction in chronic kidney disease. 2012, Pubmed
Meng, TGF-β/Smad signaling in renal fibrosis. 2015, Pubmed
Oppelaar, Body Fluid-Independent Effects of Dietary Salt Consumption in Chronic Kidney Disease. 2019, Pubmed
Pletinck, Salt intake induces epithelial-to-mesenchymal transition of the peritoneal membrane in rats. 2010, Pubmed
Ran, Genome engineering using the CRISPR-Cas9 system. 2013, Pubmed
Saratlija Novakovic, The interstitial expression of alpha-smooth muscle actin in glomerulonephritis is associated with renal function. 2012, Pubmed
Schunk, WNT-β-catenin signalling - a versatile player in kidney injury and repair. 2021, Pubmed
Sheng, New Insights Into the Role and Mechanism of Partial Epithelial-Mesenchymal Transition in Kidney Fibrosis. 2020, Pubmed
Takata, Localization and trafficking of aquaporin 2 in the kidney. 2008, Pubmed
Tan, Wnt/β-catenin signaling and kidney fibrosis. 2014, Pubmed
Wang, Salt-induced epithelial-to-mesenchymal transition in Dahl salt-sensitive rats is dependent on elevated blood pressure. 2014, Pubmed
Wang, Wnt Signaling in Kidney Development and Disease. 2018, Pubmed
Washino, Early urinary biomarkers of renal tubular damage by a high-salt intake independent of blood pressure in normotensive rats. 2018, Pubmed
Wei, Multiple Mechanisms are Involved in Salt-Sensitive Hypertension-Induced Renal Injury and Interstitial Fibrosis. 2017, Pubmed
Wilson, The single-cell transcriptomic landscape of early human diabetic nephropathy. 2019, Pubmed
Xiao, Sustained Activation of Wnt/β-Catenin Signaling Drives AKI to CKD Progression. 2016, Pubmed
Zaidan, Signaling pathways predisposing to chronic kidney disease progression. 2020, Pubmed
Zhang, Signal Transduction Pathways of EMT Induced by TGF-β, SHH, and WNT and Their Crosstalks. 2016, Pubmed
Zhou, Interactions between β-catenin and transforming growth factor-β signaling pathways mediate epithelial-mesenchymal transition and are dependent on the transcriptional co-activator cAMP-response element-binding protein (CREB)-binding protein (CBP). 2012, Pubmed
