XB-ART-58455
Nat Commun
2021 Sep 16;121:5482. doi: 10.1038/s41467-021-25464-z.
Show Gene links
Show Anatomy links
Bicc1 and Dicer regulate left-right patterning through post-transcriptional control of the Nodal inhibitor Dand5.
Maerker M, Getwan M, Dowdle ME, McSheene JC, Gonzalez V, Pelliccia JL, Hamilton DS, Yartseva V, Vejnar C, Tingler M, Minegishi K, Vick P, Giraldez AJ, Hamada H, Burdine RD, Sheets MD, Blum M, Schweickert A.
???displayArticle.abstract???
Rotating cilia at the vertebrate left-right organizer (LRO) generate an asymmetric leftward flow, which is sensed by cells at the left LRO margin. Ciliary activity of the calcium channel Pkd2 is crucial for flow sensing. How this flow signal is further processed and relayed to the laterality-determining Nodal cascade in the left lateral plate mesoderm (LPM) is largely unknown. We previously showed that flow down-regulates mRNA expression of the Nodal inhibitor Dand5 in left sensory cells. De-repression of the co-expressed Nodal, complexed with the TGFß growth factor Gdf3, drives LPM Nodal cascade induction. Here, we show that post-transcriptional repression of dand5 is a central process in symmetry breaking of Xenopus, zebrafish and mouse. The RNA binding protein Bicc1 was identified as a post-transcriptional regulator of dand5 and gdf3 via their 3'-UTRs. Two distinct Bicc1 functions on dand5 mRNA were observed at pre- and post-flow stages, affecting mRNA stability or flow induced translational inhibition, respectively. To repress dand5, Bicc1 co-operates with Dicer1, placing both proteins in the process of flow sensing. Intriguingly, Bicc1 mediated translational repression of a dand5 3'-UTR mRNA reporter was responsive to pkd2, suggesting that a flow induced Pkd2 signal triggers Bicc1 mediated dand5 inhibition during symmetry breakage.
???displayArticle.pubmedLink??? 34531379
???displayArticle.pmcLink??? PMC8446035
???displayArticle.link??? Nat Commun
???displayArticle.grants??? [+]
BL285/9-2 Deutsche Forschungsgemeinschaft (German Research Foundation), R01HD091921 Foundation for the National Institutes of Health (Foundation for the National Institutes of Health, Inc.), 17H01435 Ministry of Education, Culture, Sports, Science and Technology (MEXT), JPMJCR13W5) MEXT | JST | Core Research for Evolutional Science and Technology (CREST), 18K14725 MEXT | Japan Society for the Promotion of Science (JSPS), 2018M-018 Kato Memorial Bioscience Foundation, R01HD048584 U.S. Department of Health & Human Services | NIH | Eunice Kennedy Shriver National Institute of Child Health and Human Development (NICHD), R35GM12258003 U.S. Department of Health & Human Services | NIH | National Institute of General Medical Sciences (NIGMS), R01 HD091921 NICHD NIH HHS , T32 GM007388 NIGMS NIH HHS , UL1 TR001863 NCATS NIH HHS , R01 HD048584 NICHD NIH HHS
Species referenced: Xenopus laevis
Genes referenced: bicc1 dand5 dicer1 gdf3 myod1 nodal nodal1 pitx2 pkd2 tubal3
GO keywords: RNA binding [+]
cell-cell signaling
nodal signaling pathway
calcium ion sensor activity
establishment of left/right asymmetry
???displayArticle.morpholinos??? bicc1 MO1 bicc1 MO2 bicc1 MO3 bicc1 MO4 dand5 MO1 dand5 MO3 dand5 MO4 dand5 MO5 dand5 MO6 dicer1 MO5 dicer1 MO6 gdf3 MO1
Phenotypes: Xla Wt + bicc1(Fig. 3 C ) [+]
Xla Wt + bicc1 MO(Fig. 3 A)
Xla Wt + bicc1 MO(Fig. 3 A, Sup. Fig. 3 E)
Xla Wt + bicc1 MO(Fig. 3 B C)
Xla Wt + bicc1 MO(Fig. 3 D E)
Xla Wt + bicc1 MO(Fig. 4 D E)
Xla Wt + bicc1 MO(Fig. 4 F G)
Xla Wt + bicc1 MO(Sup Fig. 3 G I)
Xla Wt + bicc1 MO(Sup. Fig. 3 G I)
Xla Wt + bicc1 MO + dand5 MO(Fig. 5 A , Sup Fig. 5 A)
Xla Wt + bicc1 MO + dand5 MO(Fig. 5 A, Sup Fig. 5 A)
Xla Wt + bicc1 MO + dand5 MO(Fig. 5 B C)
Xla Wt + bicc1 MO + dand5 MO(Fig. 5 C)
Xla Wt + bicc1 MO + dand5 MO(Fig. 5 D, Sup Fig. 5 B)
Xla Wt + bicc1 MO + dand5 MO(Fig. 5 D, Sup. Fig. 5 B)
Xla Wt + bicc1 MO + dicer1 MO(Fig. 6 I)
Xla Wt + bicc1 MO + dicer1 MO(Fig. 6 I)
Xla Wt + dand5 MO(Fig. 2 A C)
Xla Wt + dand5 MO(Fig. 2 A middle, B)
Xla Wt + dand5 MO(Fig. 2 B)
Xla Wt + dand5 MO(Fig. 2 C)
Xla Wt + dand5 MO(Fig. 2 D E)
Xla Wt + dand5 MO(Fig. 2 D E)
Xla Wt + dand5 MO(Fig. 2 F)
Xla Wt + dand5 MO(Fig. 2 F, Sup. Fig. 2 A)
Xla Wt + dand5 MO(Fig. 3 A)
Xla Wt + dicer1 MO(Fig. 6 B)
Xla Wt + dicer1 MO(Fig. 6 B I, Sup Fig. 6 A)
Xla Wt + dicer1 MO(FIg. 6 D E)
Xla Wt + dicer1 MO(Fig. 6 E)
Xla Wt + gdf3 MO(Sup. Fig. 4 A B)
Xla Wt + gdf3 MO(Sup. Fig. 4 C D)
Xla Wt + bicc1 MO(Fig. 3 A, Sup. Fig. 3 E)
Xla Wt + bicc1 MO(Fig. 3 B C)
Xla Wt + bicc1 MO(Fig. 3 D E)
Xla Wt + bicc1 MO(Fig. 4 D E)
Xla Wt + bicc1 MO(Fig. 4 F G)
Xla Wt + bicc1 MO(Sup Fig. 3 G I)
Xla Wt + bicc1 MO(Sup. Fig. 3 G I)
Xla Wt + bicc1 MO + dand5 MO(Fig. 5 A , Sup Fig. 5 A)
Xla Wt + bicc1 MO + dand5 MO(Fig. 5 A, Sup Fig. 5 A)
Xla Wt + bicc1 MO + dand5 MO(Fig. 5 B C)
Xla Wt + bicc1 MO + dand5 MO(Fig. 5 C)
Xla Wt + bicc1 MO + dand5 MO(Fig. 5 D, Sup Fig. 5 B)
Xla Wt + bicc1 MO + dand5 MO(Fig. 5 D, Sup. Fig. 5 B)
Xla Wt + bicc1 MO + dicer1 MO(Fig. 6 I)
Xla Wt + bicc1 MO + dicer1 MO(Fig. 6 I)
Xla Wt + dand5 MO(Fig. 2 A C)
Xla Wt + dand5 MO(Fig. 2 A middle, B)
Xla Wt + dand5 MO(Fig. 2 B)
Xla Wt + dand5 MO(Fig. 2 C)
Xla Wt + dand5 MO(Fig. 2 D E)
Xla Wt + dand5 MO(Fig. 2 D E)
Xla Wt + dand5 MO(Fig. 2 F)
Xla Wt + dand5 MO(Fig. 2 F, Sup. Fig. 2 A)
Xla Wt + dand5 MO(Fig. 3 A)
Xla Wt + dicer1 MO(Fig. 6 B)
Xla Wt + dicer1 MO(Fig. 6 B I, Sup Fig. 6 A)
Xla Wt + dicer1 MO(FIg. 6 D E)
Xla Wt + dicer1 MO(Fig. 6 E)
Xla Wt + gdf3 MO(Sup. Fig. 4 A B)
Xla Wt + gdf3 MO(Sup. Fig. 4 C D)
???attribute.lit??? ???displayArticles.show???
|
|
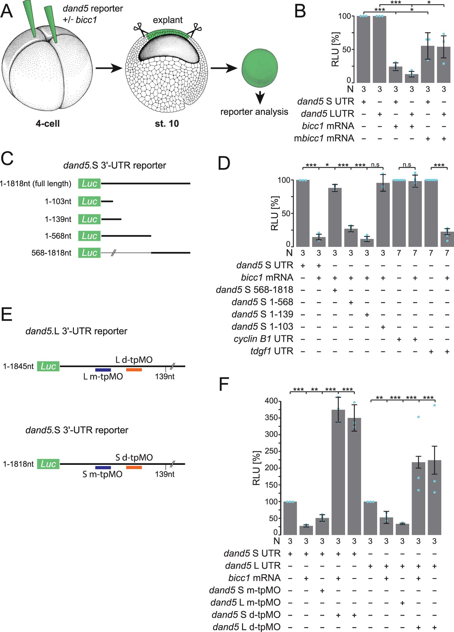
Fig. 1: Bicc1 represses dand5 mRNA translation via its proximal 3â²-UTR. A Schematic depiction of dand5 reporter assay. dand5 3â²-UTR sequences fused to luciferase coding were injected either with or without bicc1 mRNA into the animal region of four-cell embryos. At st. 10, the animal cap region was excised and assayed for luciferase activity. Adapted from refs. 65 and 66. B Animal cap reporter assay following injections of dand5 S- or L 3â²-UTRs alone or together with Xenopus (bicc1) or mouse Bicc1 (mbicc1) effector mRNAs. Note that both alloalleles were equally repressed. Note also that mbicc1 was efficient as a repressor as well. C Luciferase reporter constructs harboring different regions of the dand5 (S-allele) 3â²-UTR. D Repression of translation is mediated through a proximal 139 nucleotides (nt) sequence element in the dand5 3â²-UTR. E Schematic depiction of medial and distal target protector MOs (m-tpMOs or d-tpMOs) binding to the minimal Bicc1 responsive element (Bicc1RE) in the dand5 3â²-UTR (L or S). F m- and d-tpMOs (0.4 or 0.5 pmol/embryo, respectively) interact differently with the luciferase reporter expression. m-tpMO blocked and d-tpMO boosted luciferase activity. Co-injection of d-tpMOs prevented Bicc1-dependent repression of the full-length dand5 reporters (L and S) and further enhanced their expressivity. N in B, D, and F represents the number of independent experiments. A pool of 10 animal caps was analyzed per experiment and treatment. Results from reporter mRNAs alone served as reference and were set to 100% RLU. Relative values of single experiments are depicted as blue dots. Data of at least three experiments are presented as mean value (bar) ±standard deviation (error bar, SD). Statistical analyses were done with a one-sided Studentâs t test for two independent means (Bonferroni corrected) using the values of at least three individual experiments. p values, values for individual experiments, the mean values, and standard deviations are found in the source data file. n.s. not significant pâ>â0.05; * significant, pâ<â0.05; ** highly significant pâ<â0.01; ***, very highly significant pâ<â0.001; RLU relative luciferase units; Luc luciferase. |
|
|
Fig. 2: Bicc1 responsive element (Bicc1RE) of the dand5 3â²-UTR is required for LR asymmetry. A Uninjected control (co), m-tpMO, or d-tpMO-injected embryos showed left, bilateral, or absent pitx2 expression, respectively. Lateral views (left and right) of embryos are presented. Arrowheads mark pitx2-positive lateral plate mesoderm. B Quantification of pitx2 results of m-tpMO-treated specimens. C Quantification of pitx2 asymmetry by d-tpMO injections. Note administration of dand5 TPMO together with d-tpMOs restored wt pitx2 expression. D Diminished dand5 mRNA expression by left-sided and right-sided m-tpMO injections compared with control. E Quantification of dand5 expression at post-flow stages (st.20) following m-tpMO treatment. F Quantification of dand5 expression in pre-flow specimens injected with m-tpMO. G Wildtype dand5 repression in control (co) and left- or right-sided d-tpMO injected specimens. H Quantification of dand5 asymmetry. Note flow-induced dand5 mRNA decay was observed in controls and following d-tpMO application. I Quantification of dand5 staining of pre-flow specimens (st.16) following d-tpMO injections. MO pmol/embryo: m-tpMO (L or S, 0.8); d-tpMO (L or S, 1). Asterisks in D and G mark injected side. Scale bars in D and G represent 100âµm. Numbers (n) in B, C, E, F, H, and I represent analyzed specimens from more than three independent experiments. Statistical analyses were done with one-sided Pearsonâs chi-square test, which was adjusted for multiple comparisons by Bonferroni (B, C) or BonferroniâHolm (E, F, H, I). p values and listing of individual experiments can be found in the source data file. n.s. not significant pâ>â0.05; **highly significant pâ<â0.01; ***very highly significant pâ<â0.001; st. stage; a anterior; l left; r right; p posterior. |
|
|
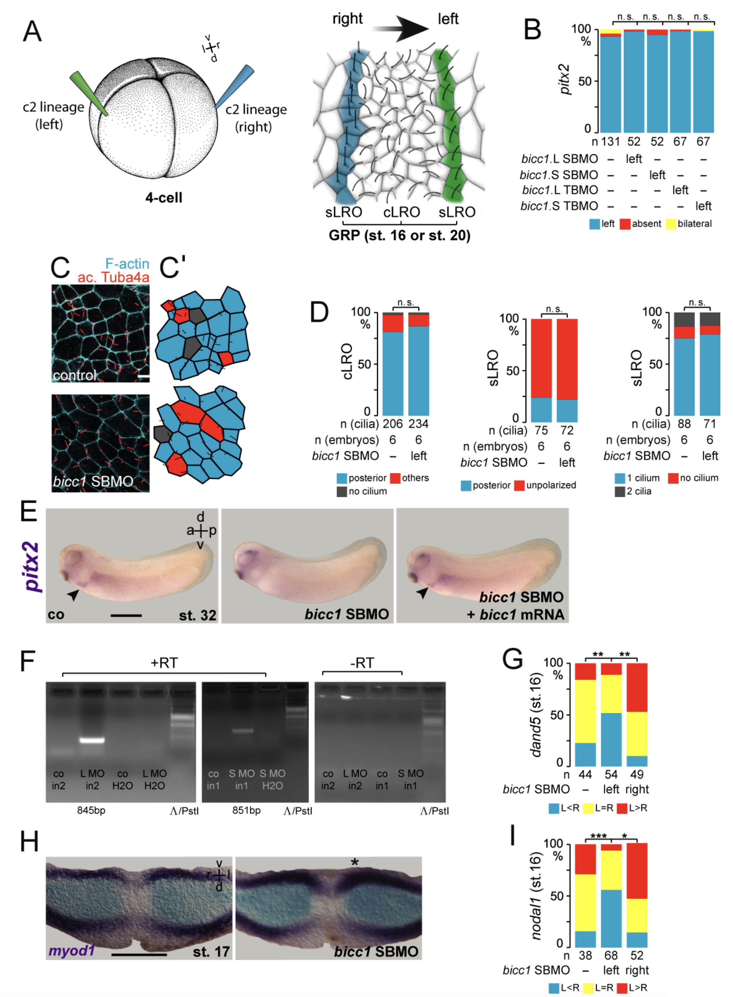
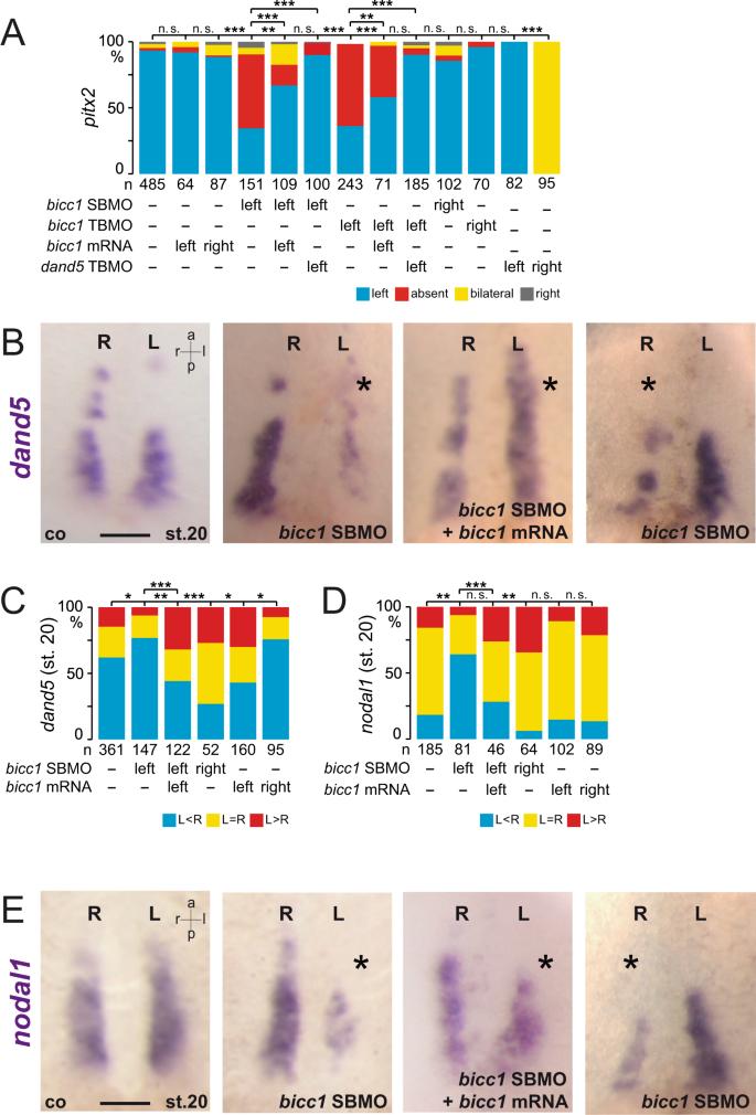
Fig. 3: Bicc1-dependent dand5 and nodal1 expression in sLRO cells. A Absence of left LPM pitx2 expression in bicc1 morphants, unilaterally injected on the left, was rescued by parallel knockdown of dand5. Specificity of TBMO or SBMO was shown by co-injecting rescue mRNAs, i.e., mouse bicc1 or Xenopus bicc1, respectively. Note dand5 knockdown on the right efficiently induced pitx2 expression, as published. B Loss of dand5 mRNA at post-flow stages (st. 20) following left- and right-sided bicc1 SBMO injections. Controls (co) showed wt expression. dand5 expression was restored by co-injecting bicc1 rescue mRNA. Note enhanced dand5 staining in rescued specimens. C Quantification of dand5 expression after knockdown of bicc1. The effect was observed in the left and right sLRO cells. D, E Downregulation of nodal1 in bicc1 morphants. D Quantification of results. E Wt specimens show bilateral nodal1 mRNA. Left or right bicc1 SBMO injections reduced nodal1, which was restored by adding rescue bicc1 mRNA. MO pmol/embryo: bicc1 SBMO (L and S, each 1); bicc1 TBMO, (L and S, each 1); dand5 TPMO (0.5). Asterisks in B and E mark the injected side. Numbers (n) in A, C, and D represent analyzed specimens from more than three independent experiments. Statistical analyses were done with one-sided Pearsonâs chi-square test, which was adjusted for multiple comparisons by Bonferroni (B) or BonferroniâHolm (C, D). n.s. not significant pâ>â0.05; * significant, pâ<â0.05; ** highly significant pâ<â0.01; ***, very highly significant pâ<â0.001. p values and listing of individual experiments can be found in the source data file. st., stage. Scale bars in B and E represent 100âµm. st. stage, a anterior, l left, r right, p posterior. |
|
|
Fig. 4: Bicc1 indirectly regulates nodal1 expression via Gdf3 signaling. A Animal cap assay using a luciferase reporter mRNA which contained gdf3 3â²-UTR sequences. Translation of gdf3 reporter was efficiently blocked by co-injecting bicc1 mRNA. N represents the number of independent experiments. A pool of 10 animal caps was analyzed per experiment and treatment. The result from reporter mRNA alone served as a reference and was set to 100% RLU. Relative values of single experiments are depicted as blue dots. Data of three experiments are presented as mean value (bar) ±standard deviation (error bar, SD). Statistical analyses were done with a one-sided Studentâs t test for two independent means using the values of three individual experiments. B gdf3 mRNA was not affected by bicc1 LoF. C Quantification of gdf3 expression in bicc1 morphants at the LRO margin. D gdf3 GoF rescues nodal1 expression in bicc1 morphants. Representative nodal1 staining in left sLRO cells is shown for control (co), bicc1 morphant, and rescued specimens. E Quantification of the bicc1 MO rescue of nodal1 expression by gdf3. F, G Left-asymmetric pitx2 expression (arrowhead) is restored in bicc1 morphants by co-injecting gdf3 mRNA. MO pmol/embryo: bicc1 SBMO (L and S, each 1). Asterisks in B and D mark injected side. Numbers (n) in C, E, and G represent analyzed specimens from more than independent experiments. Statistical analyses were done with one-sided Pearsonâs chi-square test, which was adjusted for multiple comparisons by BonferroniâHolm (C, E) or Bonferroni (G). n.s. not significant, pâ>â0.05; ** highly significant pâ<â0.01; ***, very highly significant pâ<â0.001. p-values, mean values, SD and listing of individual experiments can be found in the source data file. Scale bars in B and D represent 100âµm and in F 1âmm. RLU relative luciferase units, st. stage, a anterior, l left, r right, p posterior, d dorsal, v ventral. |
|
|
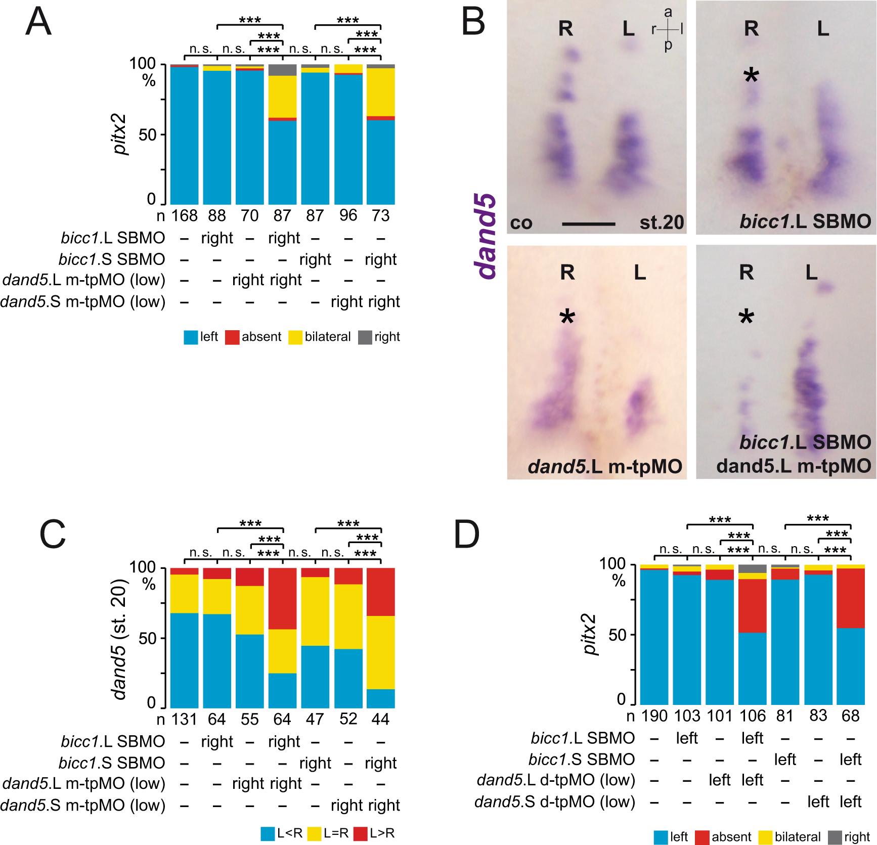
Fig. 5: Bicc1 regulates dand5 mRNA through distinct regions of the Bicc1RE. A Quantification of right-sided pitx2 induction by co-injecting a low, ineffective m-tpMO dosage with single allele-specific bicc1 SBMO. Controls (co), m-tpMO (S or L, low), or allele (S or L) specific bicc1 SBMO alone showed wt pitx2 asymmetry. B Co-injecting m-tpMO (low) with bicc1 TPMO (L or S) impacted dand5 mRNA stability. Treatment with low concentrations of m-tpMO, single allele-specific bicc1 TPMO, and uninjected co showed wt dand5 expression at post-flow stages. C Quantification of dand5 expression. D Quantification of pitx2 asymmetry. Only in combination both suboptimal dosages of d-tpMO (low) or single allele-specific bicc1 SBMO (S or L) prevented left pitx2 expression. Wt expression was found in controls (co) and in embryos that were left-sided injected with one MO alone. MO pmol/embryo: bicc1 SBMO (L or S, 1); m-tpMO low (L or S, 0.4); d-tpMO low (L or S, 0.5). Asterisks in B mark injected side. Numbers (n) in A, C, and D represent analyzed specimens from more than independent experiments. Statistical analyses were done with one-sided Pearsonâs chi-square test, which was adjusted for multiple comparisons by Bonferroni (A, D) or BonferroniâHolm (C). n.s., not significant pâ>â0.05; ***, very highly significant pâ<â0.001. p values and listing of individual experiments can be found in the source data file. Scale bar in B represents 100âµm. st. stage, a anterior, l left, r right, p posterior. |
|
|
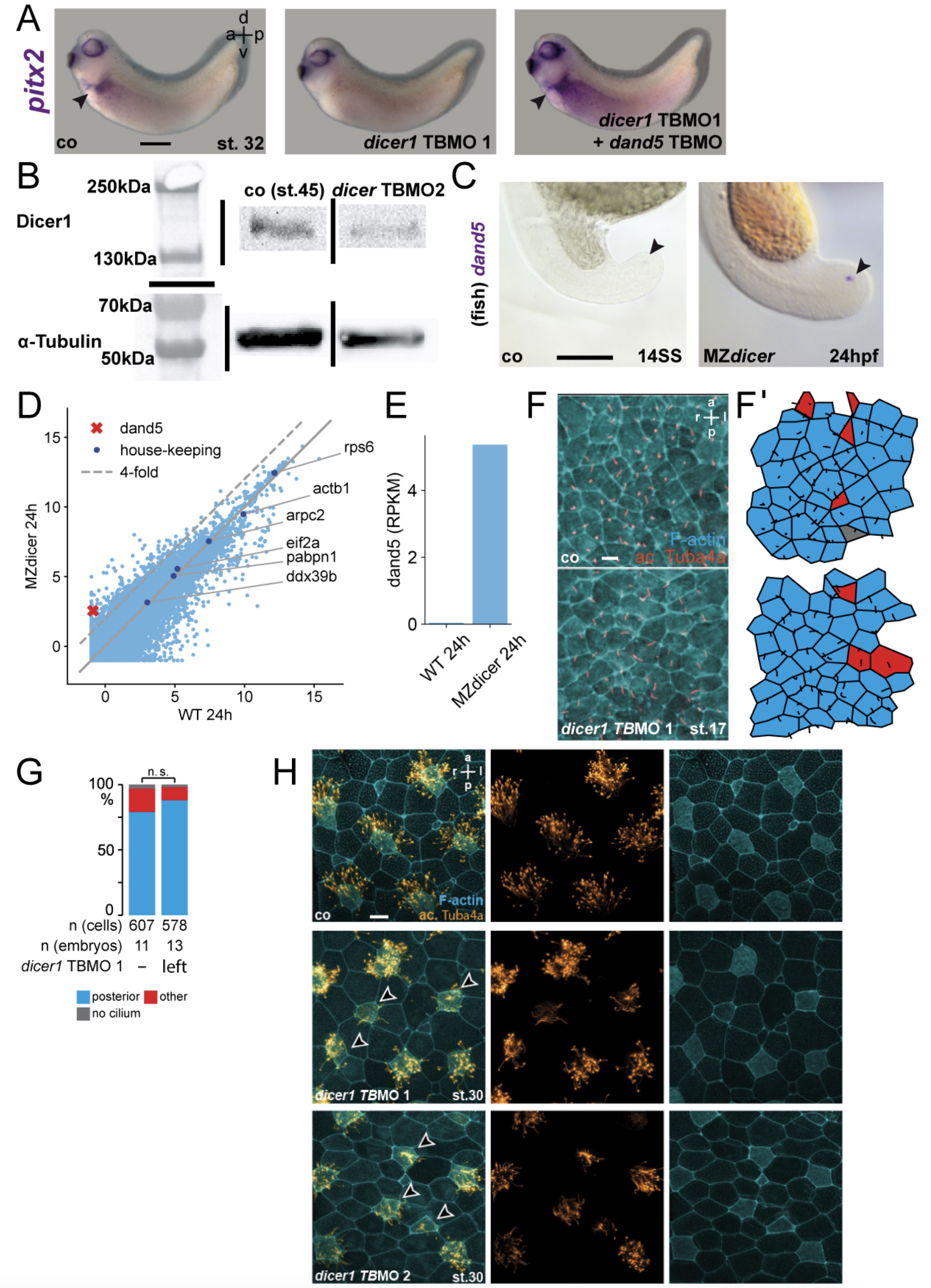
Fig. 6: Dicer interacts with Bicc1 in dand5 repression. A Expression of dicer1 in sensory (s) LRO cells (âNâ=â3; n =â30) of the frog (GRP; gastrocoel roof plate). Whole-mount in situ hybridizations of stage 18 dorsal explant with a dicer1-specific antisense RNA probe. (Aâ) The transverse histological section (indicated in A) reveals mRNA expression in sLRO cells, somites (som), and deep cells of the notochord (no), but absence of signals from central (c) flow-generating LRO and lateral endodermal cells (end). B Quantification of MO-mediated inhibition of dicer. Note knockdown in left, but not right sLRO cells prevented pitx2 asymmetry in the left LPM, which was rescued by co-injecting dand5 MO. C mRNA expression of nodal in control (Dicerflox/+) and dicer conditional knockout (Dicerflox/flox NotoCreERT2/+) mouse embryos at E8.0. Note that Nodal asymmetry in the left LPM (arrowhead) was lost in mutants. D Absence of flow-induced dand5 mRNA decay at the left LRO margin in post-flow dicer1 morphants (st. 20). Representative dorsal explants of wt (left) and dicer1 morphant (right) specimens hybridized with a dand5 antisense RNA probe. E Quantification of dand5 results. F Flow-induced Dand5 mRNA downregulation in left crown cells of the murine node was lost in Dicer conditional knockout (Dicerflox/flox NotoCreERT2/+) mouse embryos at E7.5. G Lack of dand5 repression in 10 somite stage (ss) MZdicer mutant zebrafish embryos. H Absence of dand5 mRNA by RNAseq reads in 24hpf wt zebrafish embryos, but maintenance in MZdicer mutants. I bicc1 and dicer1 interact in LR asymmetry. Wt pitx2 expression upon isolated left-sided injections of allele-specific bicc1 SBMOs and moderate effects upon dicer1 TBMO1 injection. Asymmetric pitx2 was significantly inhibited by co-injecting dicer1 and bicc1 MOs. MO pmol/embryo: dicer1 TBMO1 (1.5); dicer1 TBMO2 (1); bicc1 TBMO (L or S, each 1); bicc1 SBMO (L or S, each 1). Asterisks in D mark injected side. Numbers (n) in B, E, and I represent analyzed specimens from three independent experiments. Statistical analyses were done with one-sided Pearsonâs chi-square test, which was adjusted for multiple comparisons by Bonferroni (B, I) or BonferroniâHolm (E). n.s. not significant pâ>â0.05; * significant, pâ<â0.05; ***, very highly significant pâ<â0.001. p values and listing of individual experiments can be found in the source data file. Scale bars in A, Aâ, C, F, and D represent 100âµm. st. stage, a anterior, d dorsal, l left, r right, v ventral, p posterior. |
|
|
Fig. 7: Pkd2 function modifies Bicc1-mediated translational repression of dand5. A Absence of dand5 repression in maternal zygotic (MZ) pkd2 mutant zebrafish at 10 somite stage (ss). B Quantification of dand5 asymmetry in controls (co) and pkd2 morphant (1â4âng) zebrafish. Asymmetry was determined by picture analysis using ImageJ. Number (n) represents the number of analyzed specimens. Statistical analyses were done with one-sided Pearsonâs chi-square test. C Animal cap luciferase reporter assay of full-length dand5.S 3â²-UTR (cf. Figure 1A). The reporter construct was injected as mRNA either alone or in combination with high or low dose bicc1 mRNA, pkd2 mRNA or pkd2 TBMO. Gradual repression upon co-injection of high or low concentrations of bicc1 mRNA was observed. Administering only pkd2 mRNA or pkd2 TBMO (1âpmol) efficiently blocked or boosted luciferase expression, respectively. The data further indicate that in AC cells endogenous dand5 mRNA is post-transcriptionally regulated in a Pkd2-dependent manner. In the presence of a lower amount of bicc1 mRNA high-level, strong repression was achieved when pkd2 mRNA was co-injected, or further diminished upon knockdown of pkd2 using TBMO. N represents the number of independent experiments. A pool of 10 animal caps was analyzed per experiment and treatment. The results from reporter mRNA alone served as reference and were set to 100% RLU. Relative values of single experiments are depicted as blue dots. Data of three experiments are presented as mean value (bar) ±standard deviation (error bar, SD). Statistical analyses were done with a one-sided Studentâs t test for two independent means (Bonferroni corrected) using the values of three individual experiments. p values, values for individual experiments, mean values, and standard deviations are found in the source data file. n.s. not significant, pâ<â0.05; ** highly significant pâ<â0.01; ***, very highly significant pâ<â0.001, RLU relative luciferase units, Luc luciferase. |
|
|
Fig. 8: Two modes of Bicc1-dependent post-transcriptional regulation of gdf3 and dand5 in flow sensor cells at the Xenopus left-right organizer. In the early neurula pre-flow stages, Bicc1 has two functions. Bicc1 assures gdf3 mRNA translation and thereby indirectly ensures nodal1 transcription by Gdf3 signaling. Simultaneously Bicc1 mediates dand5 mRNA stability via the medial (m) sub-region of the Bicc1RE. Thus, Dand5 protein levels are sustained on both sides, keeping Nodal in tight repression. Leftward flow activates the Pkd2 channel in left flow sensor cells, resulting in an asymmetric calcium signal. In post-flow stages, a calcium-dependent mechanism activates/modifies Bicc1 to become a repressor of dand5 translation, which is relayed by the distal (d) sub-region of the Bicc1RE. Subsequently, dand5 mRNA gets degraded in a Dicer1 (miR) dependent manner. Attenuated Dand5 expression lifts repression of Nodal and defines leftness by induction of the LPM Nodal signaling cascade. For details, see text. |
|
|
Supplementary Figure 1. Characterization of dand5 3'-UTRs (A) Conservation of 3'-UTR sequences between S- and L-alloalles of X. laevis. (B) Sequence alignment of the proximal 228 respective 229 nucleotides of dand5 3'-UTRs of S- and L-alloalleles. Minimal Bicc1 responsive element (Bicc1RE) is indicated by a grey background. The positions of the m-tpMOs and d-tpMOs are marked by blue and red lines, respectively. Two to three (S-UTR) potential Bicc1 binding motifs (based on 1) are highlighted in red. Putative miR133 interaction site is indicated by blue letters. (C) Representative dorsal explants of stage 18 (top row) and stage 20 (bottom row) embryos hybridized with antisense RNA probes specific for the dand5 coding sequence (left), or the 3'-UTRs of dand5 S- (middle) and L-allele (right). (D) Quantification of results of a time course analysis from stage 17-20. Following in situ hybridization and visual judgement, scoring was carried out according to 2 i.e. bilateral symmetric (L=R), left stronger than right (L>R) or vice versa (L<R). n in the x-axis represent number of embryos analyzed. Scale bar in (C) represents 100 μm. st., stage; a, anterior; l, left; r, right; p, posterior. Listing of individual experiments can be found in the source data file. |
|
|
Supplementary Figure 2. dand5 and nodal1 expression in tpMO injected embryos. (A) dand5 expression in pre-flow stage 16 of controls, left- or right-sided m-tpMO injections. Note that irrespective of which half was targeted, dand5 mRNA was reduced. (B) Quantification of nodal1 expression at stage 20 of wt controls and left-sided m-tpMO injected embryos. No effect on nodal1 mRNA by m-tpMO treatment. (C) Wt dand5 expression following injections of d-tpMO in pre-flow specimens (st. 16). (D) Quantification of nodal1 mRNA signals. Note no difference at stage 20 between wt controls and left-sided d-tpMO injections. MO pmol/embryo: m-tpMO (L or S, 0.8); d-tpMO (L or S, 1). Asterisks in (A and C) mark injected side. Numbers (n) represent analyzed specimens from >3 independent experiments. st., stage; a, anterior; l, left; r, right; p, posterior; n.s., not significant. Scale bars in (A and C) represents 100 μm. p-values and listing of individual experiments can be found in the source data file. Statistical analyses were done with a one-sided Pearsonâs chi-square test (Boniferroni-Holm corrected). |
|
|
Supplementary Figure 3. Characterization of bicc1 morphants (A) Schematic depiction of injection scheme at the 4-cell stage to target specifically left (green) or right (blue) flow sensing cells at the gastrocoel roof plate (GRP; left-right organizer, LRO), which is shown as a dorsal explant of the archenteron at stage 19 Adapted from 3 and 4. (B) Quantification of allele specific bicc1 knockdowns. Note individual L or S MO (TB or SB; 1 pmol/embryo) has no effect on pitx2 asymmetry. (C) Unaltered LRO ciliation in bicc1 morphants. Representative dorsal explants of control and bicc1 morphant specimens are stained with anti- ac. tubulin (red) and phalloidin (F-actin, green). (C') Cartoon of the assessment of cilia polarization. (D) Quantification of ciliary parameters in bicc1 morphants (1 pmol). Note cilia polarization of flow generating cLRO and targeted flow sensing lateral sLRO cells was not affected by bicc1 LoF. Ciliation of sLRO cells was not altered either. (E) pitx2 expression in representative control (co), bicc1 morphant and specimen in which both SBMOs (L and S) and a full- length bicc1 mRNA not targeted by the MOs were co-injected. (F) RT-PCR on stage 18 embryos which were injected with bicc1 SBMOs (L or S) showing intron retention (intron2, in2) or intron1, in1), respectively. No PCR products were found in negative control samples where reverse transcriptase was omitted (-RT). (G, I) Quantification of dand5 and nodal1 expression in bicc1 morphants at pre-flow stage 16. Both dand5 and nodal1 mRNA were strongly reduced by bicc1 knockdown, irrespective of which side was targeted. (see Figure 2D,E). (H) Expression of myoD at stage 17 showed that fate and morphogenesis of lateral sLRO was not affected by bicc1 LoF. MO pmol/embryo: bicc1 SBMO (L and S, each 1); bicc1 SBMO (L or S, 1). Numbers (n) in (B, D, G and I) represent analyzed specimens from >3 independent experiments. st., stage; a, anterior; l, left; r, right; p, posterior; d, dorsal; v, ventral; n.s., not significant; ***, very highly significant, p < 0.001; **, highly significant, p < 0.01. Asterisk in (H) marks injected side. Scale bars represent in (E) 1mm, in (H) 100 μm and in (C) 10 μm. p-values and listing of individual experiments can be found in the source data file. Statistical analyses were done with two-sided student t-test for 2 independent means (D, Boniferroni corrected) or with a one-sided Pearsonâs chi-square test (B, G and I, Boniferroni-Holm corrected). |
|
|
Supplementary Figure 4. nodal1 transcription in sLRO cells requires Gdf3 signaling. (A) nodal1 sLRO expression at stage 20 in controls (co) and gdf3 TBMO (0,3 pmol/embryo) unilaterally left injected specimens. Note reduced nodal1 staining on the targeted side. (B) Quantification of nodal1 signals. (C) pitx2 asymmetry in the LPM was lost when gdf3 MO was injected on the left. (D) Quantification of pitx2 expression in co and gdf3 morphants. Numbers (n) in (B and D) represent analyzed specimens from >3 independent experiments. Statistical analyses were done with a one-sided Pearsonâs chi-square test. n.s., not significant; ***, very highly significant, p < 0.001; **, highly significant, p < 0.01. p-values and listing of individual experiments can be found in the source data file.Asterisk in (A) marks injected side. Scale bars represent in (A) represents 100 μm and in (C) 1 mm. st., stage; a, anterior; l, left; r, right; p, posterior; d, dorsal; v, ventral; |
|
|
Supplementary Figure 5. pitx2 expression, but not nodal1 transcription is altered by a combined treatment with low dose tpMO and single allele specific bicc1 knockdown. (A) Controls (co) as well as right sided injections of single L allele specific bicc1 SBMO or low dose of m-tpMO have no effect. Combining both MOs induces ectopic pitx2. (B) Injecting a mix of L allele specific bicc1 SBMO and reduced d-tpMO concentrations into the left lineage results in loss of pitx2 asymmetry. Individual MOs are ineffective. (C) Quantification of nodal1 mRNA expression at the LRO. Controls (co) did not differ from specimens which were injected with low dosages of d-tpMO (L or S) or allele specific bicc1 SBMO (L or S; 1 pmol). This was also true for embryos where both MOs were co-injected. (D) No effect on dand5 asymmetry by left sided injections of low dosages of d-tpMO (L or S) or allele specific bicc1 SBMO (L or S; 1 pmol) or in combination. MO pmol/embryo: bicc1 SBMO (L or S, 1); m-tpMO low (L or S, 0.4); d-tpMO low (L or S, 0,5). Scale bar in (B) represents 1 mm. Arrowheads in (A and B) point to pitx2 positive LPMs. Numbers (n) in (C) and (D) represent analyzed specimens from ⥠3 independent experiments. Statistical analyses were done with a one-sided Pearsonâs chi-square test (Boniferroni- Holm corrected). n.s., not significant; p > 0.05. p-values and listing of individual experiments can be found in the source data file. st., stage; a, anterior; p, posterior; d, dorsal; v, ventral; n.s., not significant. |
|
|
Supplementary Figure 6. dicer1 acts in post-flow stages during Xenopus LR axis formation. (A) Loss of pitx2 expression in the left LPM (arrowhead) of st. 32 dicer1 morphants was rescued by parallel knockdown of dand5. (B) Western blot demonstrates dicer1 TPMO2 (1 pmol) specificity. Proteins of controls and dicer1 morphants at st. 45 were isolated and an anti-Dicer1 antibody was used for detection. Note strong signal reduction of Dicer1 in morphants. Anti- tubulin staining served as loading control. (C) Sustained dand5 expression in dicer mutant fish at 24hpf. Note dand5 mRNA was basically absent in wt fish at 14 somite stage (SS), in contrast to 24hpf MZdicer mutants. Arrowhead marks faint (co.) or strong (MZdicer) dand5 staining. Since KV was not specifically targeted, we cannot rule out indirect effects of dicer loss on dand5 asymmetry. (D) Scatter-plot comparing the expression of protein-coding genes in wt with their expression in MZdicer zebrafish embryos at 24hpf (scale: log2 RPKM+0.5 on both axis). Dand5 gene is marked by red cross. The dashed line represents a 4-fold increase. RPKM; Reads per kilo base per million mapped reads. Six housekeeping genes are highlighted and were not affected in dicer mutants. (E) Bar-plot comparing dand5 gene expression in wt (left) with its expression in MZdicer zebrafish embryos at 24hpf. RPKM values wt: 0.040 and MZdicer: 5.4. (F) Wt LRO morphology and ciliation in dicer1 morphants at st. 17 compared to un-injected control specimen, as shown by IF using an anti ac. Tuba4a antibody (red) and counterstaining of actin using phalloidin (blue). (F') Cartoon shows the assessment of cilia polarization. (G) Quantification of cilia polarization in dicer1 morphants. Statistical analyses were done with two-sided student t-test for 2 independent means. n represents number of cells or embryos which were analyzed. (H) Dicer1 is required for ciliogenesis of epidermal multi-ciliated cells. Cilia and subcortical actin were stained by immunofluorescence (IF) using an antibody against acetylated tubulin (ac. Tuba4a; orange) and Phalloidin (blue) for F-actin. Compared to controls (co) cilia were substantially shortened upon dicer1 TPMO1 or TPMO2 injection. Arrowheads point to targeted cells. MO pmol/embryo: dicer1 TBMO1 (1,5); dicer1 TBMO2 (1); dand5 TPMO (0,5). Scale bars in (A) represents 1 mm in (C) 200 μm and in (F, H) 10 μm. st., stage; a, anterior; l, left; r, right; p, posterior; d, dorsal; v, ventral; n.s., not significant. p- values and listing of individual experiments can be found in the source data file. |
|
|
Supplementary Figure 7. Conserved miR-133 binding sites in the bicc1 3'UTR. Targetscan analysis 5,6 predicts miR133 hybridization to the human (A; hsa), mouse (B; mmu) and Xenopus tropicalis (C; xtr) bicc1 3'UTR. Nucleotide (nt) position of 3'UTR where the seed sequence starts is indicated. |
References [+] :
Agrawal,
The miR-30 miRNA family regulates Xenopus pronephros development and targets the transcription factor Xlim1/Lhx1.
2009, Pubmed,
Xenbase
Agrawal, The miR-30 miRNA family regulates Xenopus pronephros development and targets the transcription factor Xlim1/Lhx1. 2009, Pubmed , Xenbase
Bartel, Metazoan MicroRNAs. 2018, Pubmed
Bell, Cell fate specification and competence by Coco, a maternal BMP, TGFbeta and Wnt inhibitor. 2003, Pubmed , Xenbase
Bisgrove, Polaris and Polycystin-2 in dorsal forerunner cells and Kupffer's vesicle are required for specification of the zebrafish left-right axis. 2005, Pubmed , Xenbase
Blum, Animal left-right asymmetry. 2018, Pubmed , Xenbase
Blum, Xenopus, an ideal model system to study vertebrate left-right asymmetry. 2009, Pubmed , Xenbase
Blum, Morpholinos: Antisense and Sensibility. 2015, Pubmed , Xenbase
Blum, The Power of Strain: Organizing Left-Right Cilia. 2018, Pubmed
Bowes, Xenbase: gene expression and improved integration. 2010, Pubmed , Xenbase
Chen, The role of microRNA-1 and microRNA-133 in skeletal muscle proliferation and differentiation. 2006, Pubmed , Xenbase
Chicoine, Bicaudal-C recruits CCR4-NOT deadenylase to target mRNAs and regulates oogenesis, cytoskeletal organization, and its own expression. 2007, Pubmed
Dobin, STAR: ultrafast universal RNA-seq aligner. 2013, Pubmed
Francescatto, The activation of membrane targeted CaMK-II in the zebrafish Kupffer's vesicle is required for left-right asymmetry. 2010, Pubmed
Giraldez, MicroRNAs regulate brain morphogenesis in zebrafish. 2005, Pubmed
Guimier, MMP21 is mutated in human heterotaxy and is required for normal left-right asymmetry in vertebrates. 2015, Pubmed
Hamada, Diversity of left-right symmetry breaking strategy in animals. 2020, Pubmed , Xenbase
Hara, Identification of PNG kinase substrates uncovers interactions with the translational repressor TRAL in the oocyte-to-embryo transition. 2018, Pubmed
Harfe, The RNaseIII enzyme Dicer is required for morphogenesis but not patterning of the vertebrate limb. 2005, Pubmed
Hojo, Right-elevated expression of charon is regulated by fluid flow in medaka Kupffer's vesicle. 2007, Pubmed
Kimmel, Stages of embryonic development of the zebrafish. 1995, Pubmed , Xenbase
Little, Right, left and cilia: How asymmetry is established. 2021, Pubmed
Maisonneuve, Bicaudal C, a novel regulator of Dvl signaling abutting RNA-processing bodies, controls cilia orientation and leftward flow. 2009, Pubmed , Xenbase
Marcet, Control of vertebrate multiciliogenesis by miR-449 through direct repression of the Delta/Notch pathway. 2011, Pubmed , Xenbase
McGrath, Two populations of node monocilia initiate left-right asymmetry in the mouse. 2003, Pubmed
Minegishi, Fluid flow-induced left-right asymmetric decay of Dand5 mRNA in the mouse embryo requires a Bicc1-Ccr4 RNA degradation complex. 2021, Pubmed
Mizuno, Role of Ca2+ transients at the node of the mouse embryo in breaking of left-right symmetry. 2020, Pubmed
Montague, Conserved regulation of Nodal-mediated left-right patterning in zebrafish and mouse. 2018, Pubmed
Moody, Fates of the blastomeres of the 32-cell-stage Xenopus embryo. 1987, Pubmed , Xenbase
Moulton, Using Morpholinos to Control Gene Expression. 2017, Pubmed
Nakamura, Fluid flow and interlinked feedback loops establish left-right asymmetric decay of Cerl2 mRNA. 2012, Pubmed
Pelliccia, Gdf3 is required for robust Nodal signaling during germ layer formation and left-right patterning. 2017, Pubmed
Pennekamp, The ion channel polycystin-2 is required for left-right axis determination in mice. 2002, Pubmed
Piazzon, Bicc1 links the regulation of cAMP signaling in polycystic kidneys to microRNA-induced gene silencing. 2012, Pubmed
Pong, Noncanonical functions of microRNA pathway enzymes - Drosha, DGCR8, Dicer and Ago proteins. 2018, Pubmed
Rankin, Regulation of left-right patterning in mice by growth/differentiation factor-1. 2000, Pubmed
Rothé, Bicc1 Polymerization Regulates the Localization and Silencing of Bound mRNA. 2015, Pubmed
Rothé, Role of the RNA-binding protein Bicaudal-C1 and interacting factors in cystic kidney diseases. 2020, Pubmed
Schottenfeld, Zebrafish curly up encodes a Pkd2 ortholog that restricts left-side-specific expression of southpaw. 2007, Pubmed
Schweickert, The nodal inhibitor Coco is a critical target of leftward flow in Xenopus. 2010, Pubmed , Xenbase
Shiratori, TGFβ signaling in establishing left-right asymmetry. 2014, Pubmed
Shook, Pattern and morphogenesis of presumptive superficial mesoderm in two closely related species, Xenopus laevis and Xenopus tropicalis. 2004, Pubmed , Xenbase
Sive, Xenopus laevis Keller Explants. 2007, Pubmed , Xenbase
Song, miR-34/449 miRNAs are required for motile ciliogenesis by repressing cp110. 2014, Pubmed , Xenbase
Sweetman, Specific requirements of MRFs for the expression of muscle specific microRNAs, miR-1, miR-206 and miR-133. 2008, Pubmed
Takao, Asymmetric distribution of dynamic calcium signals in the node of mouse embryo during left-right axis formation. 2013, Pubmed
Tanaka, Long-range action of Nodal requires interaction with GDF1. 2007, Pubmed , Xenbase
Tani, Developmental expression and evolution of muscle-specific microRNAs conserved in vertebrates. 2013, Pubmed
Tingler, A Conserved Role of the Unconventional Myosin 1d in Laterality Determination. 2018, Pubmed , Xenbase
Tingler, Symmetry breakage in the frog Xenopus: role of Rab11 and the ventral-right blastomere. 2014, Pubmed , Xenbase
Tisler, Xenopus, an ideal model organism to study laterality in conjoined twins. 2017, Pubmed , Xenbase
Tran, The RNA-binding protein bicaudal C regulates polycystin 2 in the kidney by antagonizing miR-17 activity. 2010, Pubmed , Xenbase
Ukita, Wnt signaling maintains the notochord fate for progenitor cells and supports the posterior extension of the notochord. 2009, Pubmed
Vejnar, LabxDB: versatile databases for genomic sequencing and lab management. 2020, Pubmed
Vick, Flow on the right side of the gastrocoel roof plate is dispensable for symmetry breakage in the frog Xenopus laevis. 2009, Pubmed , Xenbase
Vick, An Early Function of Polycystin-2 for Left-Right Organizer Induction in Xenopus. 2018, Pubmed , Xenbase
Vonica, The left-right axis is regulated by the interplay of Coco, Xnr1 and derrière in Xenopus embryos. 2007, Pubmed , Xenbase
Vonica, APOBEC2, a selective inhibitor of TGFβ signaling, regulates left-right axis specification during early embryogenesis. 2011, Pubmed , Xenbase
Wessely, The Xenopus homologue of Bicaudal-C is a localized maternal mRNA that can induce endoderm formation. 2000, Pubmed , Xenbase
Wilkinson, Detection of messenger RNA by in situ hybridization to tissue sections and whole mounts. 1993, Pubmed
Yates, Ensembl 2020. 2020, Pubmed
Yoshiba, Cilia at the node of mouse embryos sense fluid flow for left-right determination via Pkd2. 2012, Pubmed
Yoshiba, Roles of cilia, fluid flow, and Ca2+ signaling in breaking of left-right symmetry. 2014, Pubmed
Yuan, Intraciliary calcium oscillations initiate vertebrate left-right asymmetry. 2015, Pubmed
Zhang, Determinants of RNA binding and translational repression by the Bicaudal-C regulatory protein. 2014, Pubmed , Xenbase
Zhang, Bicaudal-C spatially controls translation of vertebrate maternal mRNAs. 2013, Pubmed , Xenbase
