XB-ART-58424
Proc Natl Acad Sci U S A
2021 Sep 07;11836:. doi: 10.1073/pnas.2104661118.
Show Gene links
Show Anatomy links
Tril dampens Nodal signaling through Pellino2- and Traf6-mediated activation of Nedd4l.
Kim HS, Green YS, Xie Y, Christian JL.
???displayArticle.abstract???
Toll-like receptor 4 (Tlr) interactor with leucine-rich repeats (Tril) functions as a Tlr coreceptor to mediate innate immunity in adults. In Xenopus embryos, Tril triggers degradation of the transforming growth factor β (Tgf-ß) family inhibitor, Smad7. This enhances bone morphogenetic protein (Bmp) signaling to enable ventral mesoderm to commit to a blood fate. Here, we show that Tril simultaneously dampens Nodal signaling by catalytically activating the ubiquitin ligase NEDD4 Like (Nedd4l). Nedd4l then targets Nodal receptors for degradation. How Tril signals are transduced in a nonimmune context is unknown. We identify the ubiquitin ligase Pellino2 as a protein that binds to the cytoplasmic tail of Tril and subsequently forms a complex with Nedd4l and another E3 ligase, TNF-receptor associated factor 6 (Traf6). Pellino2 and Traf6 are essential for catalytic activation of Nedd4l, both in Xenopus and in mammalian cells. Traf6 ubiquitinates Nedd4l, which is then recruited to membrane compartments where activation occurs. Collectively, our findings reveal that Tril initiates a noncanonical Tlr-like signaling cascade to activate Nedd4l, thereby coordinately regulating the Bmp and Nodal arms of the Tgf-ß superfamily during vertebrate development.
???displayArticle.pubmedLink??? 34475212
???displayArticle.pmcLink??? PMC8433579
???displayArticle.link??? Proc Natl Acad Sci U S A
???displayArticle.grants??? [+]
Species referenced: Xenopus laevis
Genes referenced: csk dvl1 eomes gsc hoxa9 isyna1 lgr5 myc nedd4 nedd4l nodal nodal1 nodal2 peli2 smad2 smad7 tbxt tlr3 tlr4 tnf traf6 tril wnt8a
GO keywords: sodium channel activity [+]
???displayArticle.antibodies??? Acta1 Ab6 FLAG Ab3 HA Ab4 Myc Ab3 Nedd4l Ab1 Peli Ab1 Tril Ab1
???displayArticle.morpholinos??? nedd4l MO2 tril MO1 tril MO2
???attribute.lit??? ???displayArticles.show???
|
|
Fig. 1. Tril dampens Nodal signals. (A) Whole mount in situ hybridization (WMISH) analysis of tril at st. 10. Vegetal view. D; dorsal, V; ventral. (B) Predicted Tril function in degrading Smad7 to relieve Nodal inhibition (Top). If correct, loss of Tril would lead to reduced Nodal signals (Bottom). (CâF) Control (Con) or Tril MOs (20 ng) were injected into dorsal cells and representative embryos photographed at st. 13 (arrows denote open blastopore) (C) or st. 34 (D). Defects were quantified in embryos pooled from five biological replicates (E and F). (G) β-galactosidase RNA was coinjected with Tril or Con MOs as illustrated. Embryos were stained for β-Galactosidase at st. 11 to identify cells that received the MOs (red bracket) followed by WMISH. (H and I) Tril or Con MOs were injected into both cells of two-cell embryos. Expression of Nodal target genes was analyzed by WMISH (H) or qPCR (I). (J and K) Tril or Con MOs were injected into two-cell embryos with or without nodal2 RNA (5 pg). Ectoderm was explanted and cultured until sibling embryos reached stage 22. (L and M) Tril, Con, or no (-) MOs were injected into both cells of two-cell embryos. Levels of pSmad2, total Smad2 (tSmad2), and β-Actin were analyzed by immunoblot. A representative blot (L) and normalized data (levels of pSmad2 normalized to β-Actin from four biological replicates) (M) are shown. |
|
|
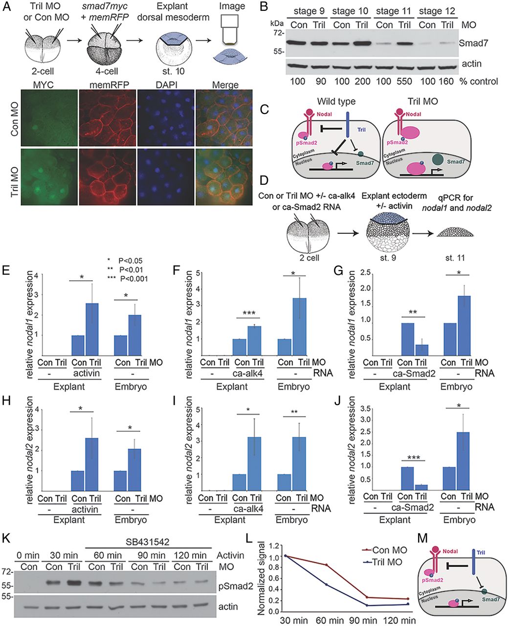
Fig. 2. Tril dampens Nodal pathway activation at the level of Smad2 phosphorylation. (A and B) RNA encoding Smad7myc (50 pg) was injected into dorsal cells of four-cell embryos. The dorsal quadrant was explanted from st. 10 Tril or control (Con) morphants and immunostained for myc and RFP (A), or whole embryos were subjected to immmunoblot analysis at st. 11 (B). Smad7 levels in Tril morphants relative to Cons are reported below each lane. (C) Tril inhibits Nodal signaling independent of its ability to trigger degradation of Smad7 (Left). In Tril morphants, Nodal signaling is elevated despite high levels of Smad7 (Right). (DâJ) Tril or Con MOs were injected +/â RNA encoding caALK (500 pg) or caSmad2 (25 pg). Ectoderm was explanted at st. 9, cultured in the presence or absence of activin (3 ng/mL) until st. 11, and gene expression analyzed by qPCR as illustrated. Levels of nodal1 or nodal2 are reported as a percentage of Con levels. (K and L) Immunoblot showing the decay of pSmad2 in ectodermal explants isolated from Con or Tril morphants, treated with Activin (20 ng/mL) for 30 min, and then chased in the presence of SB431542 (50 µM). A representative immmunoblot (K) and relative pSmad2 levels in Tril and Con morphants at 30 min, followed by the decay of pSmad2 signal over time (L) are shown. (M) Tril inhibits Nodal signaling at the level of receptor-mediated phosphorylation of pSmad2. |
|
|
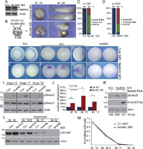
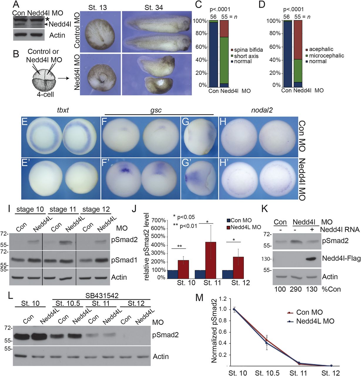
Fig. 3. Nedd4l dampens Nodal signaling at the level of Smad2 phosphorylation. (A) Immunoblot analysis of endogenous Nedd4l levels in st. 11 control (Con) and Nedd4l MO (30 ng) injected embryos. Arrow, specific signal; asterisk, nonspecific band. (BâD) MOs were targeted to dorsal cells of four-cell embryos. Representative embryos were photographed (B), and defects were quantified in embryos pooled from three replicates (C and D). (EâHâ) Expression of Nodal target genes in Nedd4l and Con morphant embryos at st. 11. Vegetal views are shown except for G and Gâ, which are dorsal views. (I and J) Immunoblot analysis of pSmad2 and pSmad1 levels in Con and Nedd4l morphants. A representative immunoblot (I) and normalized levels of pSmad2 (J) are shown. All lanes are from the same pSmad immunoblot, aligned following removal of intervening lanes (marked by black bars). (K) Immunoblot analysis of pSmad2 levels in st. 11 embryos expressing Con or Nedd4l MOs alone or together with Nedd4l RNA (100 pg) in dorsal cells. (L and M) Con or Tril morphants were cultured in the presence of SB431542 (100 µM) to terminate endogenous receptor activity. Levels of pSmad2 were analyzed by immunoblot. A representative Western blot (L) and normalized pSmad2 levels in Tril and Con morphants at st. 10, followed by the decay of pSmad2 signal over time (M) are shown. |
|
|
Fig. 4. Tril triggers the ubiquitin ligase activity of Nedd4l. (A and B) Immunoblot analysis of endogenous Nedd4l levels (arrow) in st. 11 control (Con) and Tril morphant (40 ng) embryos. (C and D) Immunoblot analysis of Nedd4lFlag levels in Con or Tril morphants (st. 11) expressing Nedd4lFlag or Nedd4lFlagC938A (200 pg RNA). (EâH) Immunoblot analysis of pSmad2 levels in st. 11 Tril or Con morphants expressing wild-type Nedd4lFlag (E and F) or constitutively active Nedd4lR893Q (200 pg RNA) (G and H) in dorsal cells. (I and J) In vitro autoubiquitination assay performed on Nedd4lFlag IP from Con or Tril morphants. (K) Nedd4l ubiquitinates and targets Nodal receptors for degradation in a Smad7 dependent manner to reduce pathway activation while Smurf plays an analogous role in dampening Bmp signaling. Tril triggers degradation of Smad7 and simultaneously activates Nedd4l. (L) In Tril morphants, elevated levels of Smad7 recruit Nedd4l to Nodal receptors, and Smurf to Bmp receptors, but Nedd4l is less active. BMP signaling is depressed while Nodal output is elevated in Tril morphants. |
|
|
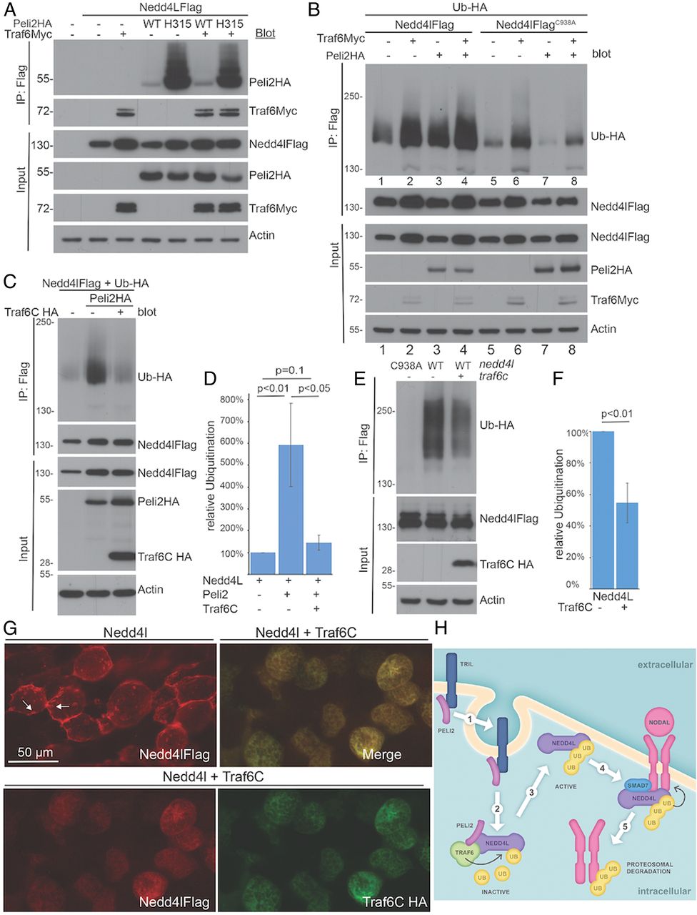
Fig. 5. Peli2 binds to the cytoplasmic tail of Tril and dampens Nodal signaling by activating Nedd4l. (A) Illustration of Peli2 structure. (B) Peli2HA and TrilFlag were coexpressed in Xenopus embryos, and Tril was IP from st. 11 embryo lysates. Immunoblots of IPs or cell lysates (input) were probed with antibodies that recognize HA or Flag. (C) HEK293 or HeLa cell lysates were subject to IP with antibodies that recognize Peli1 and Peli2 or control (Con) IgG. Immunoblots of IPs were probed with antibodies that recognize Tril. (DâI) RT-PCR analysis (D) or whole mount in situ hybridization analysis of peli2 expression at st. 3 (E), 9 (F), 10 (G), 11 (H), and 12 (I). Arrows: dorsal blastopore. (J and K) Con or Peli2 MO1 (15 ng) was injected into dorsal cells of four-cell embryos. Representative embryos were photographed at st. 34. (Scale bar: 1 mm.) (LâN) Expression of nodal1 and nodal2 was analyzed by qPCR (L) or pSmad2 levels were analyzed by immunoblot (M and N) in Peli2 or Con morphants. (O and P) Nedd4lFlag was IP from Con or Peli2 morphants at st. 11 and subjected to an in vitro autoubiquitination assay. (Q) Nedd4lFlag and Peli2HA were coexpressed in Xenopus embryos. Nedd4l was IP from embryo lysates at st. 11. Immunoblots of IPs were probed for HA. (R and S) Nedd4lFlag or Nedd4lFlagC938A was coexpressed with ubiquitin-HA (Ub-HA) in HEK293 cells in the presence or absence of Peli2 or Peli2H315A. Nedd4l was IP from cells using antibodies that recognize the Flag tag, and immunoblots of IPs were probed for Ub-HA |
|
|
Fig. 6. Traf6 is required for membrane recruitment and catalytic activation of Nedd4l. (A) Nedd4lFlag was coexpressed in HEK 293T cells +/â wild-type Peli2HA, Peli2HAH315A, and/or Traf6Myc. Nedd4l was IP from cells, and immunoblots of IPs were probed for Traf6Myc. (BâD) Nedd4l or Nedd4lFlagC938A was coexpressed with ubiquitin-HA (Ub-HA) in HEK293T cells +/â Peli2HA and/or Traf6Myc (B) or together with Traf6C (C and D). Nedd4l was IP from cells, and immunoblots of IPs were probed for Ub-HA. (E and F) Nedd4lFlag was expressed alone or together with Traf6C in embryos, IP at st. 11, and subjected to an in vitro autoubiquitination assay. (G) Immunostaining of ectodermal explants isolated from gastrula stage embryos expressing Nedd4lFlag alone or together with Traf6C HA. White arrows denote intracellular vesicular structures. (Scale bar: 50 µM.) (H) The Tril-interacting protein, Peli2, is internalized along with Tril (1), binds to Nedd4l together with Traf6 (2), and both are required for membrane translocation and activation of Nedd4l (3). Activated Nedd4l is recruited to the Nodal receptor by Smad7 (4), and ubiquitinates it, targeting it for proteosomal degradation (5). Image credit: Anne Martin (artist). |
|
|
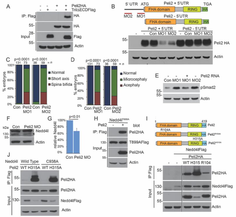
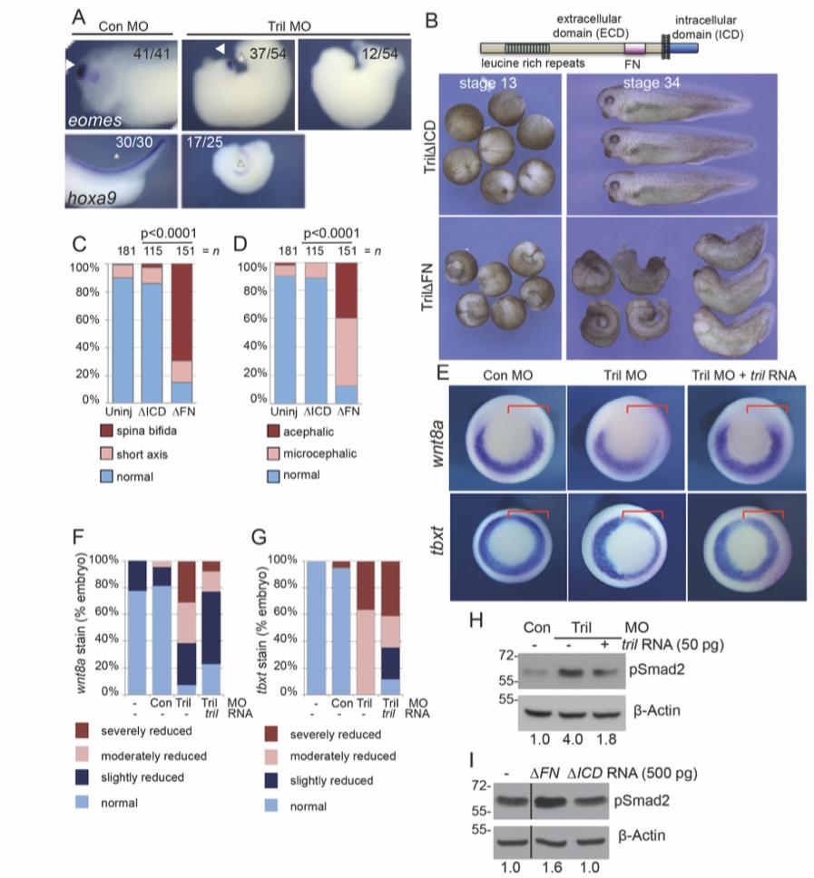
Fig. S1. Tril is required for normal gastrulation and anterior neural development. (A) Expression of the anterior and posterior neural markers, eomes and hoxa9, was analyzed by WMISH in Tril and Control (Con) morphant embryos at st. 34. (B-D) RNA (500 pg) encoding an inactive (TrilâICD) or a dominant mutant (Tril âFN) form of Tril was injected into both dorsal blastomeres of four cell embryos. Representative embryos were photographed at st. 13 or st. 34. (B), and defects were quantified in embryos pooled from 3-5 independent biological replicates (C, D). (E-G) Ã-galactosidase RNA was co-injected with Tril or Con MOs alone, or with Tril MOs together with tril RNA (100 pg), into one cell of two-cell embryos. Embryos were stained for Ã- Galactosidase at st. 11 to identify cells that were injected (red bracket) followed by WMISH for wnt8a or tbxt. Representative embryos were photographed (E) and relative staining was quantified in embryos pooled for 3 biological replicates (F, G). (H) Embryos were injected with Tril or Con MOs at the one cell stage and RNA encoding Tril was injected into both dorsal blastomeres of four cell embryos. RNA encoding Tril was injected into both dorsal blastomeres of four cell embryos. pSmad2 levels were analyzed by immunoblot at st. 11. (I) RNA encoding deletion mutant forms of Tril was injected into both dorsal blastomeres of four cell embryos. pSmad2 levels were analyzed by immunoblot at st. 11. Black bar indicates removal of an intervening lane. |
|
|
Fig. S2. Tril dampens Nodal pathway activation. (A) RNA encoding Smad7myc (50 pg) was injected into dorsal or ventral cells of four-cell embryos. Embryos were subjected to immmunoblot analysis at st. 11. (B-C) One-cell embryos were injected with control (Con) or Tril MOs (40 ng), and cultured in the presence of SB431542 (100 μM) beginning at st. 10.5. Levels of pSmad2 were analyzed by immunoblot at st. 10+ through 12. A representative Western blot (B) and relative pSmad2 levels in Tril and Control morphants at st. 10+, followed by the decay of pSmad2 signal over time is plotted (C). |
|
|
Fig. S3. Tril is necessary and sufficient to maintain steady state levels of Nedd4l. (A) Immunoblot analysis of Nedd4lFlag levels in embryos injected with nedd4lFlag RNA (200 pg) together with Tril or Control (Con) MOs in the presence or absence of tril (50 pg) RNA. (B) Immunoblot analysis of Nedd4l Flag levels in embryos (st. 11) injected with RNA encoding Nedd4lFlag (200 pg) alone or together with Tril (50 pg). |
|
|
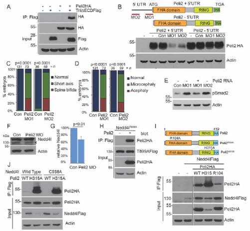
Fig. S4. Peli2 bind to the cytoplasmic tail of Tril and dampens nodal signaling. (A) HA- tagged Peli2 and Flag-epitope tagged TrilâECD were co-expressed in HEK293T cells. Tril was immunoprecipitated from cell lysates. Proteins in immunoprecipitates (IP) or in lysates (input) were separated by SDS-PAGE and immunoblots were probed with antibodies specific for HA or for Flag as indicated. (B) Schematic illustration of epitope tagged Peli2 constructs. RNA (100 pg) encoding HA-tagged Peli2 that lacks (Peli2-5âUTR) or includes (Peli2 + 5'UTR) the 5'UTR was injected into two-cell embryos together with control or Peli2 MOs (30 ng). Immunoblots of lysates from injected embryos were probed with anti-HA antibodies. (C-E) Control (Con) or Peli2 MO1 or MO2 were injected into dorsal cells of 4-cell embryos alone or together with peli2 RNA (10 pg). Defects present at st. 34 were quantified in embryos pooled from 3-5 independent biological replicates (C, D) or levels of pSmad2 were analyzed by immunoblot at st. 11 (E). (F, G) Peli2 or Con MOs were injected into one cell embryos. Immunoblots of st. 11 embryos lysates were probed with antibodies that recognize endogenous Nedd4l (arrowhead). (H) Nedd4lT899A was co- expressed with Peli2 in Xenopus embryos and Nedd4l was immunoprecipitated from embryo lysates at st. 11. Immunoblots of IPs were probed for Peli2 HA. (I) RNA encoding Nedd4lFlag (500 pg) and Peli2HA (50 pg), Peli2HAH315 (catalytically inactive, 50 pg) or Peli2HAR104A (unable to bind phosphomotifs, 50 pg) was injected into Xenopus embryos. Nedd4l was immunoprecipitateed from embryo lysates at st. 11. Immunoblots of immunoprecipitates were probed for HA. Black line indicates position where an intervening lane was removed from the blot using photoshop. (J) Nedd4l or Nedd4lC938A was co-expressed with wild type Peli2 or catalytically inactive Peli2H315A in HEK293 cells. Nedd4l was immunoprecipitated from cell lysates and immunoblots of immunoprecipitates were probed for Peli2 HA. |
|
|
Fig. S5. Traf6 is expressed in Xenopus gastrula and does not induce activation of Nedd4l via Src-mediated phosphorylation of Nedd4l. (A-C) WMISH analysis of traf6 expression. Dorsal (A), ventral (B) and lateral (C) views of st. 11 Xenopus embryos are shown. Dorsal is up in panel C. (D) RNA encoding Nedd4l (200 pg) was injected into one-cell Xenopus embryos alone or together with RNA encoding the Src-inhibitor, CSK (250 pg), or point mutant forms of Nedd4l (200 pg) in which the residue phosphorylated by Src was mutated to a phosphomimetic (Nedd4lY481E) or non-phosphorylatable (Nedd4lY481F) residue were injected into embryos. Nedd4lFlag was immunoprecipitated at st. 11 and subject to in vitro ubiquitination assays. |
References [+] :
Agulnick,
Interactions of the LIM-domain-binding factor Ldb1 with LIM homeodomain proteins.
1996, Pubmed,
Xenbase
Agulnick, Interactions of the LIM-domain-binding factor Ldb1 with LIM homeodomain proteins. 1996, Pubmed , Xenbase
Anthoney, Toll and Toll-like receptor signalling in development. 2018, Pubmed
Artinger, Interaction of goosecoid and brachyury in Xenopus mesoderm patterning. 1997, Pubmed , Xenbase
Branford, Lefty-dependent inhibition of Nodal- and Wnt-responsive organizer gene expression is essential for normal gastrulation. 2002, Pubmed , Xenbase
Broix, Mutations in the HECT domain of NEDD4L lead to AKT-mTOR pathway deregulation and cause periventricular nodular heterotopia. 2016, Pubmed
Brubaker, Innate immune pattern recognition: a cell biological perspective. 2015, Pubmed
Cao, TRAF6 is a signal transducer for interleukin-1. 1996, Pubmed
Carpenter, Toll-like receptor 3 (TLR3) signaling requires TLR4 Interactor with leucine-rich REPeats (TRIL). 2011, Pubmed
Carpenter, TRIL, a functional component of the TLR4 signaling complex, highly expressed in brain. 2009, Pubmed
Choi, Rap2 is required for Wnt/beta-catenin signaling pathway in Xenopus early development. 2005, Pubmed , Xenbase
Ding, HECT domain-containing E3 ubiquitin ligase NEDD4L negatively regulates Wnt signaling by targeting dishevelled for proteasomal degradation. 2013, Pubmed , Xenbase
Escobedo, Structural basis of the activation and degradation mechanisms of the E3 ubiquitin ligase Nedd4L. 2014, Pubmed
Gao, Ubiquitin ligase Nedd4L targets activated Smad2/3 to limit TGF-beta signaling. 2009, Pubmed
Green, Tril targets Smad7 for degradation to allow hematopoietic specification in Xenopus embryos. 2016, Pubmed , Xenbase
Grimsey, A Tyrosine Switch on NEDD4-2 E3 Ligase Transmits GPCR Inflammatory Signaling. 2018, Pubmed
Hallows, Phosphopeptide screen uncovers novel phosphorylation sites of Nedd4-2 that potentiate its inhibition of the epithelial Na+ channel. 2010, Pubmed , Xenbase
Harland, In situ hybridization: an improved whole-mount method for Xenopus embryos. 1991, Pubmed , Xenbase
Heasman, Patterning the early Xenopus embryo. 2006, Pubmed , Xenbase
Humphries, Molecular and physiological roles of Pellino E3 ubiquitin ligases in immunity. 2015, Pubmed
Huoh, The pellino e3 ubiquitin ligases recognize specific phosphothreonine motifs and have distinct substrate specificities. 2014, Pubmed
Jones, Nodal-related signals induce axial mesoderm and dorsalize mesoderm during gastrulation. 1995, Pubmed , Xenbase
Joseph, Xnr4: a Xenopus nodal-related gene expressed in the Spemann organizer. 1997, Pubmed , Xenbase
Kim, Fibronectin type III and intracellular domains of Toll-like receptor 4 interactor with leucine-rich repeats (Tril) are required for developmental signaling. 2018, Pubmed , Xenbase
Kim, BMP7 functions predominantly as a heterodimer with BMP2 or BMP4 during mammalian embryogenesis. 2019, Pubmed
Kuratomi, NEDD4-2 (neural precursor cell expressed, developmentally down-regulated 4-2) negatively regulates TGF-beta (transforming growth factor-beta) signalling by inducing ubiquitin-mediated degradation of Smad2 and TGF-beta type I receptor. 2005, Pubmed
Kwon, Sortilin associates with transforming growth factor-beta family proteins to enhance lysosome-mediated degradation. 2011, Pubmed , Xenbase
Lee, Smad7 and Smad6 bind to discrete regions of Pellino-1 via their MH2 domains to mediate TGF-beta1-induced negative regulation of IL-1R/TLR signaling. 2010, Pubmed
Leulier, Toll-like receptors--taking an evolutionary approach. 2008, Pubmed
Liu, TRAF6 protein couples Toll-like receptor 4 signaling to Src family kinase activation and opening of paracellular pathway in human lung microvascular endothelia. 2012, Pubmed
Manning, Physiological Functions of Nedd4-2: Lessons from Knockout Mouse Models. 2018, Pubmed
Mimoto, Manipulation of gene function in Xenopus laevis. 2011, Pubmed , Xenbase
Mimoto, GATA2 regulates Wnt signaling to promote primitive red blood cell fate. 2015, Pubmed , Xenbase
Nakayama, Xenopus Smad8 acts downstream of BMP-4 to modulate its activity during vertebrate embryonic patterning. 1998, Pubmed , Xenbase
Novellasdemunt, NEDD4 and NEDD4L regulate Wnt signalling and intestinal stem cell priming by degrading LGR5 receptor. 2020, Pubmed
Reissmann, The orphan receptor ALK7 and the Activin receptor ALK4 mediate signaling by Nodal proteins during vertebrate development. 2001, Pubmed , Xenbase
Sokol, Analysis of Dishevelled signalling pathways during Xenopus development. 1996, Pubmed , Xenbase
Strickson, Roles of the TRAF6 and Pellino E3 ligases in MyD88 and RANKL signaling. 2017, Pubmed
Takahashi, Two novel nodal-related genes initiate early inductive events in Xenopus Nieuwkoop center. 2000, Pubmed , Xenbase
Takahashi, Nodal-related gene Xnr5 is amplified in the Xenopus genome. 2006, Pubmed , Xenbase
Thisse, Formation of the vertebrate embryo: Moving beyond the Spemann organizer. 2015, Pubmed
Wakefield, Beyond TGFβ: roles of other TGFβ superfamily members in cancer. 2013, Pubmed
Wallingford, Dishevelled controls cell polarity during Xenopus gastrulation. 2000, Pubmed , Xenbase
Wang, Calcium activates Nedd4 E3 ubiquitin ligases by releasing the C2 domain-mediated auto-inhibition. 2010, Pubmed
Wang, TRAF6 activation of PI 3-kinase-dependent cytoskeletal changes is cooperative with Ras and is mediated by an interaction with cytoplasmic Src. 2006, Pubmed
Wochal, TRIL is involved in cytokine production in the brain following Escherichia coli infection. 2014, Pubmed
Wong, TRANCE, a TNF family member, activates Akt/PKB through a signaling complex involving TRAF6 and c-Src. 1999, Pubmed
Yan, Smad7: not only a regulator, but also a cross-talk mediator of TGF-β signalling. 2011, Pubmed
Yao, Goosecoid promotes head organizer activity by direct repression of Xwnt8 in Spemann's organizer. 2001, Pubmed , Xenbase
Zhang, NEDD4L regulates convergent extension movements in Xenopus embryos via Disheveled-mediated non-canonical Wnt signaling. 2014, Pubmed , Xenbase
Zhu, A SMAD ubiquitin ligase targets the BMP pathway and affects embryonic pattern formation. 1999, Pubmed , Xenbase
