XB-ART-58419
Nature
2021 Mar 01;5917849:327-331. doi: 10.1038/s41586-021-03240-9.
Show Gene links
Show Anatomy links
Glutamate transporters have a chloride channel with two hydrophobic gates.
Chen I, Pant S, Wu Q, Cater RJ, Sobti M, Vandenberg RJ, Stewart AG, Tajkhorshid E, Font J, Ryan RM.
???displayArticle.abstract???
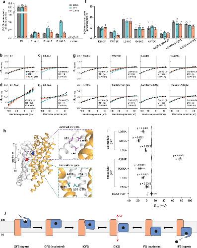
Glutamate is the most abundant excitatory neurotransmitter in the central nervous system, and its precise control is vital to maintain normal brain function and to prevent excitotoxicity1. The removal of extracellular glutamate is achieved by plasma-membrane-bound transporters, which couple glutamate transport to sodium, potassium and pH gradients using an elevator mechanism2-5. Glutamate transporters also conduct chloride ions by means of a channel-like process that is thermodynamically uncoupled from transport6-8. However, the molecular mechanisms that enable these dual-function transporters to carry out two seemingly contradictory roles are unknown. Here we report the cryo-electron microscopy structure of a glutamate transporter homologue in an open-channel state, which reveals an aqueous cavity that is formed during the glutamate transport cycle. The functional properties of this cavity, combined with molecular dynamics simulations, reveal it to be an aqueous-accessible chloride permeation pathway that is gated by two hydrophobic regions and is conserved across mammalian and archaeal glutamate transporters. Our findings provide insight into the mechanism by which glutamate transporters support their dual function, and add information that will assist in mapping the complete transport cycle shared by the solute carrier 1A transporter family.
???displayArticle.pubmedLink??? 33597752
???displayArticle.pmcLink??? PMC7954978
???displayArticle.link??? Nature
???displayArticle.grants??? [+]
Species referenced: Xenopus laevis
GO keywords: regulation of L-glutamate transport [+]
???attribute.lit??? ???displayArticles.show???
References [+] :
Adams,
PHENIX: a comprehensive Python-based system for macromolecular structure solution.
2010, Pubmed
Adams, PHENIX: a comprehensive Python-based system for macromolecular structure solution. 2010, Pubmed
Afonine, Real-space refinement in PHENIX for cryo-EM and crystallography. 2018, Pubmed
Akyuz, Transport domain unlocking sets the uptake rate of an aspartate transporter. 2015, Pubmed
Aragão, MX2: a high-flux undulator microfocus beamline serving both the chemical and macromolecular crystallography communities at the Australian Synchrotron. 2018, Pubmed
Arkhipova, Structural ensemble of a glutamate transporter homologue in lipid nanodisc environment. 2020, Pubmed
Arkhipova, Binding and transport of D-aspartate by the glutamate transporter homolog GltTk. 2019, Pubmed
Barish, A transient calcium-dependent chloride current in the immature Xenopus oocyte. 1983, Pubmed , Xenbase
Basilio, Conformational changes required for H(+)/Cl(-) exchange mediated by a CLC transporter. 2014, Pubmed
Best, Optimization of the additive CHARMM all-atom protein force field targeting improved sampling of the backbone φ, ψ and side-chain χ(1) and χ(2) dihedral angles. 2012, Pubmed
Boudker, Coupling substrate and ion binding to extracellular gate of a sodium-dependent aspartate transporter. 2007, Pubmed
Canul-Tec, Structure and allosteric inhibition of excitatory amino acid transporter 1. 2017, Pubmed
Cater, The domain interface of the human glutamate transporter EAAT1 mediates chloride permeation. 2014, Pubmed , Xenbase
Cater, Tuning the ion selectivity of glutamate transporter-associated uncoupled conductances. 2016, Pubmed , Xenbase
Cheng, Substrate transport and anion permeation proceed through distinct pathways in glutamate transporters. 2017, Pubmed
Collaborative Computational Project, Number 4, The CCP4 suite: programs for protein crystallography. 1994, Pubmed
Croll, ISOLDE: a physically realistic environment for model building into low-resolution electron-density maps. 2018, Pubmed
Emsley, Coot: model-building tools for molecular graphics. 2004, Pubmed
Erkens, Unsynchronised subunit motion in single trimeric sodium-coupled aspartate transporters. 2013, Pubmed
Fairman, An excitatory amino-acid transporter with properties of a ligand-gated chloride channel. 1995, Pubmed , Xenbase
Galli, Norepinephrine transporters have channel modes of conduction. 1996, Pubmed
Garaeva, Cryo-EM structure of the human neutral amino acid transporter ASCT2. 2018, Pubmed
Garaeva, A one-gate elevator mechanism for the human neutral amino acid transporter ASCT2. 2019, Pubmed
Guskov, Coupled binding mechanism of three sodium ions and aspartate in the glutamate transporter homologue GltTk. 2016, Pubmed
Hotzy, Mutating a conserved proline residue within the trimerization domain modifies Na+ binding to excitatory amino acid transporters and associated conformational changes. 2013, Pubmed , Xenbase
Huang, Mutations in transmembrane domains 5 and 7 of the human excitatory amino acid transporter 1 affect the substrate-activated anion channel. 2007, Pubmed , Xenbase
Huang, Identification of the third Na+ site and the sequence of extracellular binding events in the glutamate transporter. 2010, Pubmed
Humphrey, VMD: visual molecular dynamics. 1996, Pubmed
Ingram, Dopamine transporter-mediated conductances increase excitability of midbrain dopamine neurons. 2002, Pubmed
Jo, CHARMM-GUI: a web-based graphical user interface for CHARMM. 2008, Pubmed
Kabsch, XDS. 2010, Pubmed
Kovermann, A conserved aspartate determines pore properties of anion channels associated with excitatory amino acid transporter 4 (EAAT4). 2010, Pubmed
Li, Transient formation of water-conducting states in membrane transporters. 2013, Pubmed
Liebschner, Macromolecular structure determination using X-rays, neutrons and electrons: recent developments in Phenix. 2019, Pubmed
Machtens, Mechanisms of anion conduction by coupled glutamate transporters. 2015, Pubmed
Matin, Millisecond dynamics of an unlabeled amino acid transporter. 2020, Pubmed
McCoy, Phaser crystallographic software. 2007, Pubmed
Oh, Kinetic mechanism of coupled binding in sodium-aspartate symporter GltPh. 2018, Pubmed
Parinejad, Disruption of an EAAT-Mediated Chloride Channel in a Drosophila Model of Ataxia. 2016, Pubmed
Pettersen, UCSF Chimera--a visualization system for exploratory research and analysis. 2004, Pubmed
Phillips, Scalable molecular dynamics with NAMD. 2005, Pubmed
Poulsen, Niflumic acid modulates uncoupled substrate-gated conductances in the human glutamate transporter EAAT4. 2001, Pubmed , Xenbase
Reyes, Transport mechanism of a bacterial homologue of glutamate transporters. 2009, Pubmed
Reyes, Binding thermodynamics of a glutamate transporter homolog. 2013, Pubmed
Ritchie, Chapter 11 - Reconstitution of membrane proteins in phospholipid bilayer nanodiscs. 2009, Pubmed
Rohou, CTFFIND4: Fast and accurate defocus estimation from electron micrographs. 2015, Pubmed
Rostkowski, Graphical analysis of pH-dependent properties of proteins predicted using PROPKA. 2011, Pubmed
Ruan, Direct visualization of glutamate transporter elevator mechanism by high-speed AFM. 2017, Pubmed
Ryan, Functional characterization of a Na+-dependent aspartate transporter from Pyrococcus horikoshii. 2009, Pubmed
Ryan, The uncoupled chloride conductance of a bacterial glutamate transporter homolog. 2007, Pubmed
Ryan, The chloride permeation pathway of a glutamate transporter and its proximity to the glutamate translocation pathway. 2004, Pubmed , Xenbase
Ryan, Elevating the alternating-access model. 2016, Pubmed
Scheres, RELION: implementation of a Bayesian approach to cryo-EM structure determination. 2012, Pubmed
Scheres, Processing of Structurally Heterogeneous Cryo-EM Data in RELION. 2016, Pubmed
Scheres, Prevention of overfitting in cryo-EM structure determination. 2012, Pubmed
Scopelliti, Structural characterisation reveals insights into substrate recognition by the glutamine transporter ASCT2/SLC1A5. 2018, Pubmed , Xenbase
Scopelliti, Na+ interactions with the neutral amino acid transporter ASCT1. 2014, Pubmed
Seal, A reentrant loop domain in the glutamate carrier EAAT1 participates in substrate binding and translocation. 1998, Pubmed
Shabaneh, Disulfide cross-linking of transport and trimerization domains of a neuronal glutamate transporter restricts the role of the substrate to the gating of the anion conductance. 2014, Pubmed
Smart, HOLE: a program for the analysis of the pore dimensions of ion channel structural models. 1996, Pubmed
Untiet, Glutamate transporter-associated anion channels adjust intracellular chloride concentrations during glial maturation. 2017, Pubmed
Vandenberg, Water and urea permeation pathways of the human excitatory amino acid transporter EAAT1. 2011, Pubmed , Xenbase
Vandenberg, Slips, leaks and channels in glutamate transporters. 2008, Pubmed
Vandenberg, Mechanisms of glutamate transport. 2013, Pubmed
Verdon, Crystal structure of an asymmetric trimer of a bacterial glutamate transporter homolog. 2012, Pubmed
Verdon, Coupled ion binding and structural transitions along the transport cycle of glutamate transporters. 2014, Pubmed
Veruki, Activation of a presynaptic glutamate transporter regulates synaptic transmission through electrical signaling. 2006, Pubmed
Wadiche, Macroscopic and microscopic properties of a cloned glutamate transporter/chloride channel. 1998, Pubmed , Xenbase
Wadiche, Kinetics of a human glutamate transporter. 1995, Pubmed , Xenbase
Wadiche, Ion fluxes associated with excitatory amino acid transport. 1995, Pubmed , Xenbase
Walter, Cryo-EM structures and functional characterization of murine Slc26a9 reveal mechanism of uncoupled chloride transport. 2019, Pubmed
Wang, Large domain movements through the lipid bilayer mediate substrate release and inhibition of glutamate transporters. 2020, Pubmed
Wersinger, The glutamate transporter EAAT5 works as a presynaptic receptor in mouse rod bipolar cells. 2006, Pubmed
Winn, Use of TLS parameters to model anisotropic displacements in macromolecular refinement. 2001, Pubmed
Winn, Overview of the CCP4 suite and current developments. 2011, Pubmed
Winter, A point mutation associated with episodic ataxia 6 increases glutamate transporter anion currents. 2012, Pubmed
Yernool, Structure of a glutamate transporter homologue from Pyrococcus horikoshii. 2004, Pubmed
Yu, Cryo-EM structures of the human glutamine transporter SLC1A5 (ASCT2) in the outward-facing conformation. 2019, Pubmed
Zerangue, ASCT-1 is a neutral amino acid exchanger with chloride channel activity. 1996, Pubmed , Xenbase
Zerangue, Flux coupling in a neuronal glutamate transporter. 1996, Pubmed , Xenbase
Zheng, MotionCor2: anisotropic correction of beam-induced motion for improved cryo-electron microscopy. 2017, Pubmed
Zhou, Large-scale state-dependent membrane remodeling by a transporter protein. 2019, Pubmed
