XB-ART-58412
Nucleic Acids Res
2021 Sep 27;4917:9851-9869. doi: 10.1093/nar/gkab756.
Show Gene links
Show Anatomy links
Polo-like kinase 1 (Plk1) regulates DNA replication origin firing and interacts with Rif1 in Xenopus.
Ciardo D, Haccard O, Narassimprakash H, Cornu D, Guerrera IC, Goldar A, Marheineke K.
???displayArticle.abstract???
The activation of eukaryotic DNA replication origins needs to be strictly controlled at multiple steps in order to faithfully duplicate the genome and to maintain its stability. How the checkpoint recovery and adaptation protein Polo-like kinase 1 (Plk1) regulates the firing of replication origins during non-challenged S phase remained an open question. Using DNA fiber analysis, we show that immunodepletion of Plk1 in the Xenopus in vitro system decreases replication fork density and initiation frequency. Numerical analyses suggest that Plk1 reduces the overall probability and synchrony of origin firing. We used quantitative chromatin proteomics and co-immunoprecipitations to demonstrate that Plk1 interacts with firing factors MTBP/Treslin/TopBP1 as well as with Rif1, a known regulator of replication timing. Phosphopeptide analysis by LC/MS/MS shows that the C-terminal domain of Rif1, which is necessary for its repressive action on origins through protein phosphatase 1 (PP1), can be phosphorylated in vitro by Plk1 on S2058 in its PP1 binding site. The phosphomimetic S2058D mutant interrupts the Rif1-PP1 interaction and modulates DNA replication. Collectively, our study provides molecular insights into how Plk1 regulates the spatio-temporal replication program and suggests that Plk1 controls origin activation at the level of large chromatin domains in vertebrates.
???displayArticle.pubmedLink??? 34469577
???displayArticle.pmcLink??? PMC8464078
???displayArticle.link??? Nucleic Acids Res
???displayArticle.grants??? [+]
DEI20151234404 Fondation de la Recherche Medicale, PLBIO16-302 Institut National Du Cancer, Commissariat à l'Energie Atomique, Centre Nationale de Recherche Scientifique, IdEX Program of Paris-Saclay University, Wellcome Trust
Species referenced: Xenopus laevis
Genes referenced: cdc45 cdc7 chek1 ctrl lss mcm4 mtbp npy4r orc2 plk1 rif1 ticrr topbp1
GO keywords: DNA replication checkpoint [+]
replication fork
DNA replication
chromatin assembly
chromatin disassembly
positive regulation of DNA replication
positive regulation of DNA replication initiation
???displayArticle.antibodies??? H3f3a Ab33
???attribute.lit??? ???displayArticles.show???
|
|
Graphical Abstract |
|
|
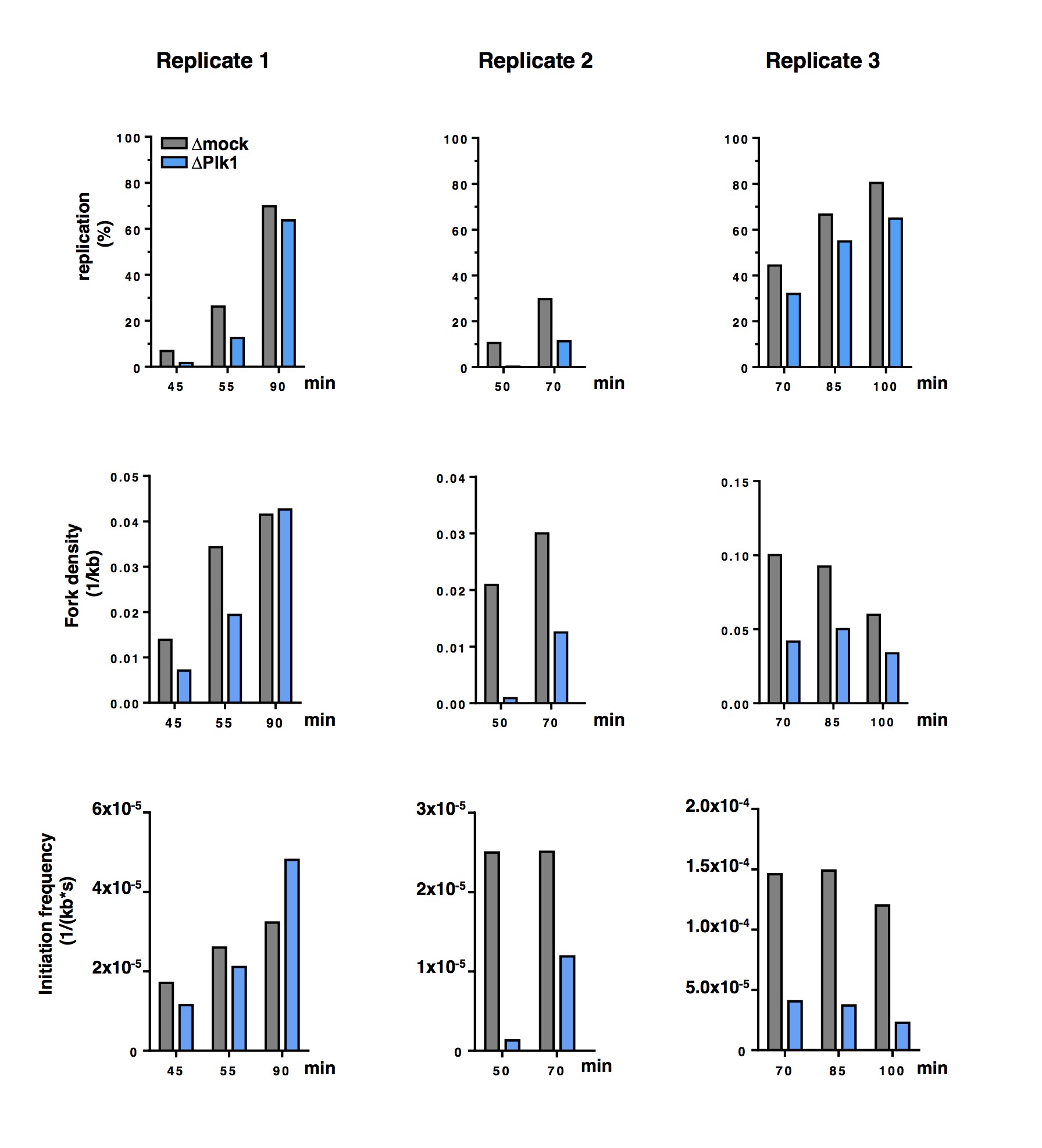
Figure 1. Plk1 depletion decreases replication fork density and initiation frequency during unchallenged S phase. (A) Xenopus egg extracts were mock- or Plk1-depleted and remaining Plk1 was quantified on western blot using anti-Plk1 antibody. * marks a non-specific band. (B) Sperm nuclei (2000 nuclei/μl) were incubated in mock- or Plk1-depleted Xenopus egg extracts in the presence of Biotin-dUTP for different times and analyzed by DNA combing. Selection of three representative DNA fibers of early S phase from mock- (top three) or Plk1-depleted (bottom three) extract; in red, replication eyes labeled by Biotin-dUTP, in green, whole DNA fibers. (C) Replicated fraction (%), fork density (kbâ1) and frequency of initiation (kbâ1sâ1) for three independent experiments at 2 or 3 time points were calculated and reported in the table. (D) scatter blot of ratios Î Plk/Îmock of replication parameters for each line shown in C, with mean (n = 8) and standard deviation, P values, one sample t-test, compared to theoretical mean 1. |
|
|
Figure 2.Plk1 depletion increases eye-to-eye distances, independently of replicated fraction of DNA fibers. Sperm nuclei (2000 nuclei/μl) were incubated for different times in mock- (ÎM, dark grey) or Plk1-depleted (ÎP, blue) Xenopus egg extracts in the presence of Biotin-dUTP. (A) Eye-to-eye distance distribution (n = 77â1151) and (B) eye length distribution (n = 196â2507) (kb) (scatter dot plots with median) of one combing experiment representative of middle and late S phase. All DNA fibers were then grouped together in different bins according to their replicated fraction. Means (n = 51â1189) with SEM of (C) fork density (kbâ1) and (D) eye-to-eye distances (kb), calculated for the different bins of replicated fractions of all fibers. * indicates significant difference (MannâWhitney U test, two-sided, P< 0.05: P-values: * 0.01â0.05; ** 0.001â0.01; *** 0.0001â0.001; ****<0.0001). |
|
|
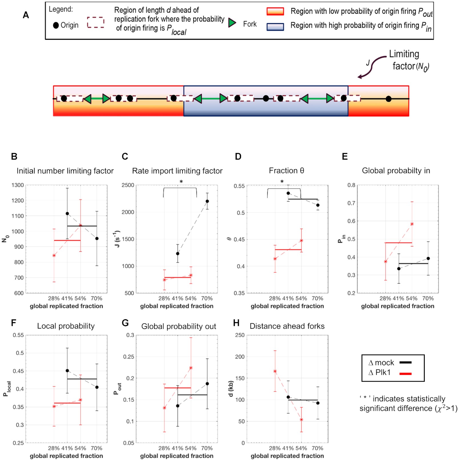
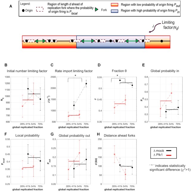
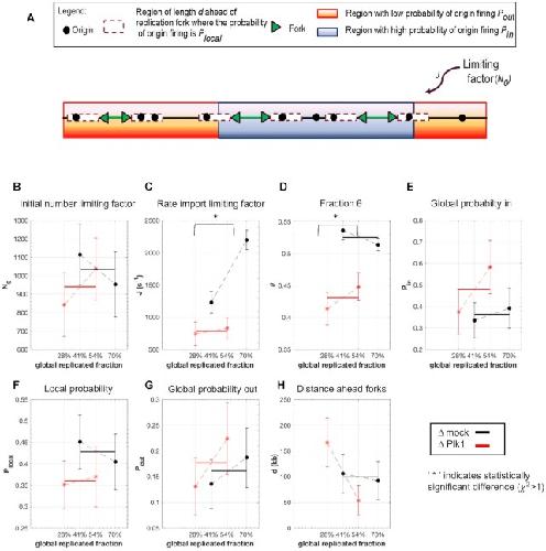
Figure. 3. Numerical simulations: Plk1 depletion decreases the fraction of the genome with high probability origin firing, θ, and the rate of import of limiting factors, J. (A) Diagram of numerical model from (29): Potential replication origins located in a fraction θ of the genome have a probability of firing Pin higher than probability of firing Pout of potential origins located in the complementary genome fraction 1 - θ. The firing of a potential origin requires its encounter with limiting factors whose number N(t)=N0+Jt increases as S phase progresses. The origin firing probability over a distance d ahead of a replication fork is enhanced of a probability Plocalâ . (BâH) Inferred model parameters by fitting Îmock and ÎPlk1 depleted combing data for two different time points as indicated with replicated fraction: circles indicate the mean value of the parameters over 100 different runs of the genetic algorithm and the error bar are standard deviations, solid lines are the mean (n = 2) values of consecutive parameters whose differences are not statistically different, (*) indicates significant difference between the Îmock and ÎPlk samples, student t-test as described in Appendix 2 of (29), (â X2>1, P values < 10â7). |
|
|
Figure 4. Dynamics of chromatin bound proteins after Plk1 depletion by LC/MS/MS. Sperm nuclei (4000 nuclei/μl) were allowed to replicate in Xenopus egg extracts, chromatin was isolated and analyzed according the Chromass protocol (Materials and Methods). Heat map of significant (P< 0.05) increased or decreased proteins in Plk1 depleted samples versus control samples (A, B, C are triplicates). Protein MS1 intensities are normalized across samples using z score: red indicates intensity above average, bright green below. For each protein, GO-term functions retrieved from Uniprot database manually curated. Plk1.L and Plk1.S signifies proteins encoded by the two different subgenomes L and S of X. laevis. |
|
|
Figure 5. Plk1 depletion stabilizes the binding of Treslin, MTBP and TopBP1 on chromatin. Sperm nuclei (2000 nuclei/μl) were added to mock- and Plk1-depleted egg extracts. Isolated chromatin was subjected to gel electrophoresis and western blot analysis using the indicated antibodies. (A) Representative western blot at 70 min for mock-depleted extracts, Plk1-depleted extracts and Plk1-depleted extracts replenished with recombinant Plk1 (300 nM). (B) Mean fold increase with SEM of MTBP, TopBP1, and Treslin optical density of bands in western blots (OD) normalized to Orc2 in six independent experiments at mid S phase (60â70 min) for depletions (n = 8), three experiments for add back with recombinant Plk1 (n = 3). * indicates significant differences, ns not significant, two-sided, unpaired t-test. (C) As in (A) but chromatin fractions were isolated at indicated times, in parallel with combing experiment from Figure 2. |
|
|
Figure 6. Plk1 co-immunoprecipitates with MTBP, Treslin and TopBP1. (A) Egg extracts were incubated with control (IP Ctrl) or Plk1 (IP Plk1) antibody coupled Sepharose beads. Immunoprecipitates and input extract were subjected to gel electrophoresis and western blot analysis using the indicated antibodies. (B) Chromatin fractions, 60 min after the addition of 2000 nuclei/μl in mock- or Plk1-depleted extracts, analyzed by western blot with indicated antibodies. (C) Chromatin fractions, isolated 60 min after the addition of 2000 nuclei/μl in egg extracts were treated or not with λ phosphatase and subjected to western blotting with indicated antibodies. (D) Sperm nuclei were incubated in egg extracts in the absence or presence of the ATR/ATM inhibitor caffeine (5 mM) and the Chk1 inhibitor AZD7762 (0.5 μM), reactions were stopped at indicated times, chromatin was purified and subjected to western blotting with indicated antibodies. (E) Sperm nuclei were incubated in egg extracts in the absence or presence of the Cdc7 inhibitor PHA767491 (50 μM), reactions were stopped at 60 min, chromatin was purified and subjected to western blotting with indicated antibodies. |
|
|
Figure 7. ChIP mass spectroscopy reveals potential Plk1 interactions with DNA replication proteins. (A) Experimental diagram of the ChIP MS approach from the Xenopus in vitro system after 15 min (pre-RC assembly) and 60 min (ongoing replication) incubation of sperm nuclei (4000 nuclei/μl) in egg extracts. (B) Identified nuclear proteins enriched more than 3-fold (spectral counts) in Plk1- versus mock-ChIP were classified into various functional groups according to GO-term location and functions retrieved from Uniprot database manually curated. |
|
|
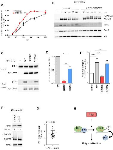
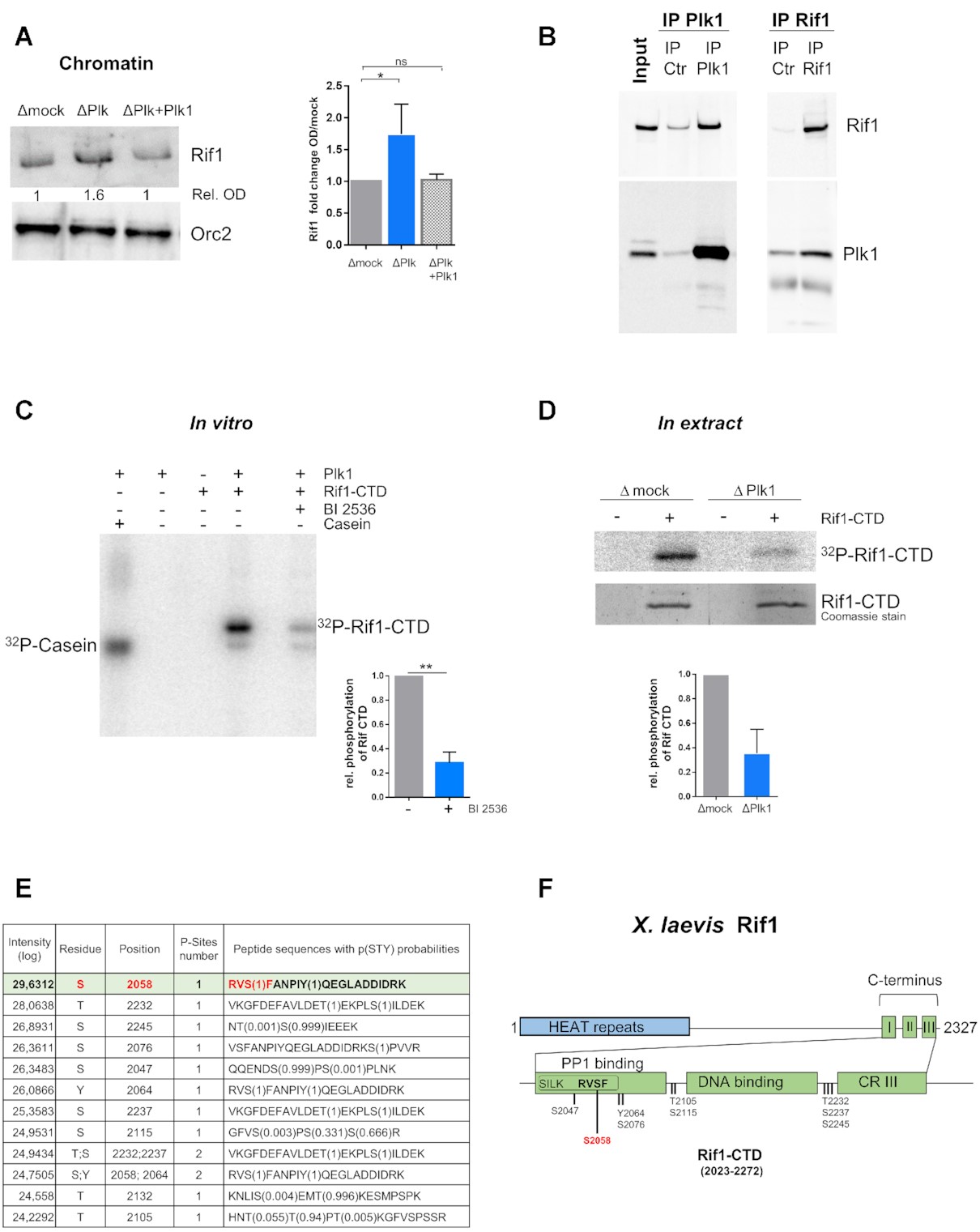
Figure 8. Plk1 interacts with Rif1 and phosphorylates the C-terminal region of Rif1. (A) Left: Chromatin was purified after 70 min incubation of sperm nuclei (2000 nuclei/μl) in extracts depleted of mock, Plk1 or Plk1 replenished with recombinant Plk1 (300 nM) (ÎP + Plk1) and analyzed by western blotting, right: mean (n = 17 and 8) fold change with SEM of Orc2 normalized Rif1 signal compared to mock depletions from four different experiments, Wilcoxon signed rank test, * indicates significant and ns non-significant differences. (B) Cytoplasmic extract, LSS (Input) was incubated with control or Plk1 antibody coupled to Sepharose beads (respectively IP Ctrl and IP Plk1) or with control or Rif1 antibody coupled to Sepharose beads (respectively IP Ctrl and IP Rif1). The input and immunoprecipitates were subjected to gel electrophoresis and western blot analysis using the indicated antibodies. (C) In vitro phosphorylation of recombinant Rif1âCTD (6 μM) or control substrate casein (6 μM) by recombinant Plk1 (60 nM) in the presence of [γ32P]-ATP with or without the Plk1 inhibitor BI2536 (100 nM); left, representative autoradiography of SDS-PAGE; right, mean with SD of relative phosphorylation of three independent experiments, t-test, P value 0.005. (D) Phosphorylation of Rif1âCTD in S phase egg extracts: Rif1âCTD was added to mock- or Plk1- depleted extract in the presence of [γ 32P]-ATP, purified using Ni-Sepharose beads and analyzed on SDS-PAGE. Top, autoradiography; middle, Coomassie stain; bottom, mean (n = 2) with SEM of relative phosphorylation of Rif1âCTD normalized to total Rif1âCTD pulled down (Coomassie). (E) Identified phosphopeptides and modified amino acids in Rif1âCTD phosphorylated in vitro by recombinant Plk1, as in (D), but in the presence of cold ATP, by LC/MS/MS analysis. (F) Diagrammatic representation of Xenopus Rif1 with Rif1âCTD composed of three C-terminal regions (CR) comprising PP1 binding motifs SILK and RVSF located in CRI, adapted from (74). |
|
|
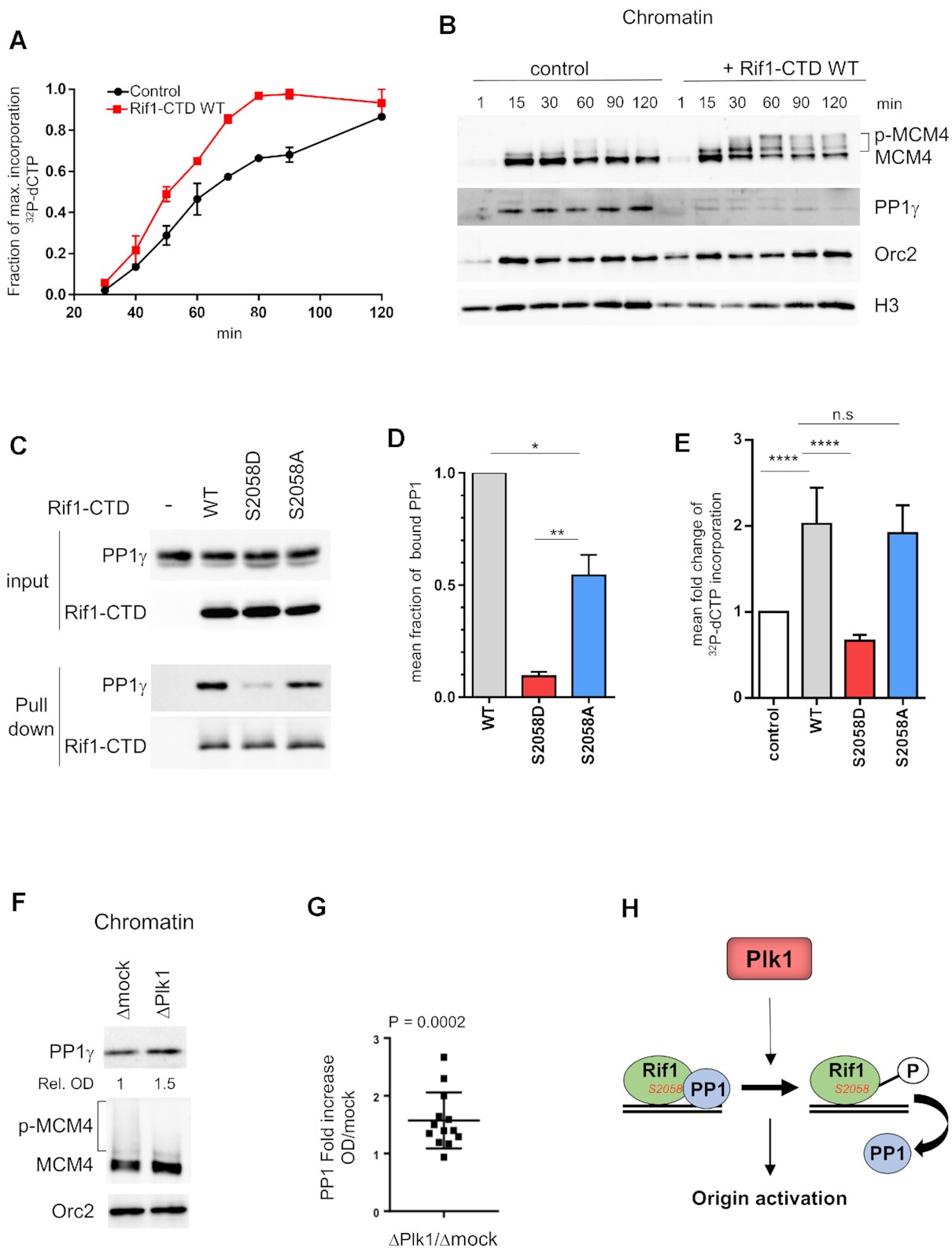
Figure 9. Rif1âCTD accelerates DNA replication dependent on PP1 interaction with Rif1-S2058. (A) Rif1âCTD or buffer was added to sperm nuclei (2000 nuclei/μl) replicating in egg extracts in the presence of [α 32P]-dCTP, DNA was purified at indicated times and replication was analyzed on alkaline gel electrophoresis, the mean incorporation with SEM from two independent experiments was plotted. (B) Rif1âCTD or buffer was added to sperm nuclei replicating in egg extracts, chromatin was purified at indicated times, specified proteins were analyzed by western blotting. (C) Buffer (-), wild type (WT), 1 μM Rif1âCTD mutants respectively (S2058D) and (S2058A) were added to egg extracts, recovered by pull-down after 1h incubation using Ni-magnetic beads, then analyzed by western blotting using anti-PP1 (PP1γ) or anti-Rif1 (Rif1âCTD) antibodies. (D) PP1 bound to Rif1âCTD was quantified, normalized to Rif1, and expressed as mean fraction with SEM of PP1 bound to WT Rif1âCTD in three independent experiments, unpaired or one sample t-test. (E) As in (A) WT, S2058D and S2058A Rif1âCTD were incubated in replicating reactions and [α 32P]-dCTP incorporation was quantified after DNA gel electrophoresis then plotted as mean fold increase compared to control (buffer) with SEM, in 3 (for WT, S2058D) or 5 (for WT, S2058A) independent experiments with different time points within (n = 9, n = 15 respectively), Mann-Whitney test. (F) Rif1âCTD or buffer was added to sperm nuclei (2000 nuclei/μl) replicating in mock- (Îmock), or Plk1- (ÎPlk1) depleted extracts, chromatin was purified after 60 min and indicated proteins were analyzed by western blotting. (G) Fold increase of chromatin bound PP1 normalized to Orc2 OD on western blots in Plk1- versus mock- depleted extracts from five different replication reactions with different time points, scatter dot blot with mean (n = 13), Wilcoxon signed ranked test, P-value above blot. (H) Model of Plk1 regulating origin activation via phosphorylation of Rif1 which interrupts the Rif1-PP1 interaction. |
|
|
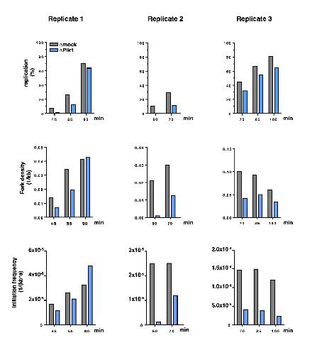
Supplementary Figure S1 Plk1 depletion induces a decrease in replication extent, fork density and initiation frequency in three independent DNA combing replicates. Plots from values presented in Figure 1C, analysis performed as described in Material and Methods Section. |
|
|
Supplementary Figure S3 Differences in EL distribution and of mean frequency of initiation and EL dependent on replicated fraction of DNA fibers. (A) Eye length distributions, in experiment of Fig. 2 A and B, in mock and Plk1 depleted conditions, the distributions are different and shifted to bigger eyes after Plk1 depletion. (B) Single fibers were grouped in different bins in accordance to their replicated fraction. The figures represent the mean with SEM of frequency of initiation (B) and eye length (EL) (C) calculated for the different bins of replicated fraction, * indicates significant difference between mock and Plk1 depleted condition (Mann-Whitney U test, p<0.05). |
|
|
Supplementary Figure S4 Supplementary combing analysis. (A) fraction of fibers with only 0 % or 100 % replication per fiber in mock and Plk1 depleted conditions of experiment in Fig. 2A, B. (B) distribution of replicated fraction per fibers in mock and Plk1 depleted conditions (except fibers with 0 and 1 replicated fractions) in three time points. The graphs show over-representation of low and high replication extents after Plk1 depletion. (C) 0.2 Distributions of number of eyes pe0r.2fiber. It shows that after Plk1 depletion fibers with more 0th.1an 5-7 eyes are underrepresented , P values from Mann-Whitney U-test. |
|
|
Modeling experimental combing data with MM4 model (Ciardo et al. 2020a) in the case where the potential origins are heterogeneously distributed along the genome. Open circles are experimental data for different replication parameters; the red dashed line is the average of 100 independent fits from MM4 and the red error bars indicate standard deviations. [see suppl. files for equations] |
|
|
Supplementary Figure S6 Plk1 depletion decreases Cdc45 and increases TMT levels on chromatin. Quantification of optical densities (OD) of blots in Fig.5 C, normalized to Orc2 levels. |
|
|
Supplementary Figure S7 Effect of ATR/ATM and Chk1 inhibition separately on chromatin bound MTBP. Same experiment than in Fig. 6D but inhibitors (caffeine (ATR/ATMi) and AZD7762 (Chk1i)) were added in separated replication reactions and chromatin bound proteins were isolated and revealed in western blotting with indicated antibodies |
|
|
Supplementary Figure S8 DDK inhibition leads to a mobility shift of chromatin bound MTBP and Treslin throughout S phase. Complete time course experiment of Fig.6E, showing additional time points, 10, 30 and 90 min to better appreciate the reproducibility of mobility shifts during S phase. |
|
|
Supplementary Figure S9 Plk1 interacts with Rif1. Nucleoplasmic extract (Input) was incubated with (A) control (IP Ctrl) or Plk1 antibody coupled to Sepharose beads (IP Plk1) or with (B) control (IP Ctrl) or Rif1 antibody coupled to Sepharose beads (IP Rif1). The input and immunoprecipitates were subjected to gel electrophoresis and western blot analysis using the indicated antibodies. |
|
|
Supplementary Figure S10 Plk1 phosphorylates Rif1 in vitro. Stain-Free detection (Bio-Rad) as loading control of the phosphorylation reaction shown on Fig. 8 C. Samples were withdrawn from the assembled reaction just prior to [g32P]-ATP addition and run on SDS-PAGE. |
|
|
Supplementary Figure S11 Effect of Rif1-CTD WT (wild-type), S2058D and S2058A mutant on chromatin-bound PP1 and MCM4. Experiment as in Fig.9C, but equivalent amounts of WT or mutants were added to replication reactions, chromatin was purified after 60 min and immuno-blotted with indicated antibodies, Histone H3 as loading control. |
|
|
Figure 3. Numerical simulations: Plk1 depletion decreases the fraction of the genome with high probability origin firing, θ, and the rate of import of limiting factors, J. (A) Diagram of numerical model from (29): Potential replication origins located in a fraction θ of the genome have a probability of firing \documentclass[12pt]{minimal} \usepackage{amsmath} \usepackage{wasysym} \usepackage{amsfonts} \usepackage{amssymb} \usepackage{amsbsy} \usepackage{upgreek} \usepackage{mathrsfs} \setlength{\oddsidemargin}{-69pt} \begin{document} }{}${P_{in}}$\end{document} higher than probability of firing \documentclass[12pt]{minimal} \usepackage{amsmath} \usepackage{wasysym} \usepackage{amsfonts} \usepackage{amssymb} \usepackage{amsbsy} \usepackage{upgreek} \usepackage{mathrsfs} \setlength{\oddsidemargin}{-69pt} \begin{document} }{}${P_{out}}$\end{document} of potential origins located in the complementary genome fraction 1 - θ. The firing of a potential origin requires its encounter with limiting factors whose number \documentclass[12pt]{minimal} \usepackage{amsmath} \usepackage{wasysym} \usepackage{amsfonts} \usepackage{amssymb} \usepackage{amsbsy} \usepackage{upgreek} \usepackage{mathrsfs} \setlength{\oddsidemargin}{-69pt} \begin{document} }{}$N\;( t ) = {N_0}\; + Jt$\end{document} increases as S phase progresses. The origin firing probability over a distance d ahead of a replication fork is enhanced of a probability \documentclass[12pt]{minimal} \usepackage{amsmath} \usepackage{wasysym} \usepackage{amsfonts} \usepackage{amssymb} \usepackage{amsbsy} \usepackage{upgreek} \usepackage{mathrsfs} \setlength{\oddsidemargin}{-69pt} \begin{document} }{}${P_{local}}$\end{document}. (B–H) Inferred model parameters by fitting Δmock and ΔPlk1 depleted combing data for two different time points as indicated with replicated fraction: circles indicate the mean value of the parameters over 100 different runs of the genetic algorithm and the error bar are standard deviations, solid lines are the mean (n = 2) values of consecutive parameters whose differences are not statistically different, (*) indicates significant difference between the Δmock and ΔPlk samples, student t-test as described in Appendix 2 of (29), (\documentclass[12pt]{minimal} \usepackage{amsmath} \usepackage{wasysym} \usepackage{amsfonts} \usepackage{amssymb} \usepackage{amsbsy} \usepackage{upgreek} \usepackage{mathrsfs} \setlength{\oddsidemargin}{-69pt} \begin{document} }{}${{\rm X}^2} >1,$\end{document}P values < 10–7). |
References [+] :
Alver,
Reversal of DDK-Mediated MCM Phosphorylation by Rif1-PP1 Regulates Replication Initiation and Replisome Stability Independently of ATR/Chk1.
2017, Pubmed,
Xenbase
Alver, Reversal of DDK-Mediated MCM Phosphorylation by Rif1-PP1 Regulates Replication Initiation and Replisome Stability Independently of ATR/Chk1. 2017, Pubmed , Xenbase
Blasius, A phospho-proteomic screen identifies substrates of the checkpoint kinase Chk1. 2011, Pubmed
Blow, Initiation of DNA replication in nuclei and purified DNA by a cell-free extract of Xenopus eggs. 1986, Pubmed , Xenbase
Blow, Replication origins in Xenopus egg extract Are 5-15 kilobases apart and are activated in clusters that fire at different times. 2001, Pubmed , Xenbase
Boos, Regulation of DNA replication through Sld3-Dpb11 interaction is conserved from yeast to humans. 2011, Pubmed
Boos, Identification of a heteromeric complex that promotes DNA replication origin firing in human cells. 2013, Pubmed
Bruck, Origin single-stranded DNA releases Sld3 protein from the Mcm2-7 complex, allowing the GINS tetramer to bind the Mcm2-7 complex. 2011, Pubmed
Christov, Functional requirement of noncoding Y RNAs for human chromosomal DNA replication. 2006, Pubmed
Ciardo, On the Interplay of the DNA Replication Program and the Intra-S Phase Checkpoint Pathway. 2019, Pubmed
Ciardo, Polo-like kinase 1 (Plk1) is a positive regulator of DNA replication in the Xenopus in vitro system. 2020, Pubmed , Xenbase
Ciardo, Organization of DNA Replication Origin Firing in Xenopus Egg Extracts: The Role of Intra-S Checkpoint. 2021, Pubmed , Xenbase
Collart, Titration of four replication factors is essential for the Xenopus laevis midblastula transition. 2013, Pubmed , Xenbase
Conti, The mammalian DNA replication elongation checkpoint: implication of Chk1 and relationship with origin firing as determined by single DNA molecule and single cell analyses. 2007, Pubmed
Cornacchia, Mouse Rif1 is a key regulator of the replication-timing programme in mammalian cells. 2012, Pubmed
Cox, MaxQuant enables high peptide identification rates, individualized p.p.b.-range mass accuracies and proteome-wide protein quantification. 2008, Pubmed
Davé, Protein phosphatase 1 recruitment by Rif1 regulates DNA replication origin firing by counteracting DDK activity. 2014, Pubmed
Edwards, MCM2-7 complexes bind chromatin in a distributed pattern surrounding the origin recognition complex in Xenopus egg extracts. 2002, Pubmed , Xenbase
Elia, Proteomic screen finds pSer/pThr-binding domain localizing Plk1 to mitotic substrates. 2003, Pubmed
Falbo, SSRP1-mediated histone H1 eviction promotes replication origin assembly and accelerated development. 2020, Pubmed , Xenbase
Ferreira, MTBP phosphorylation controls DNA replication origin firing. 2021, Pubmed
Foti, Nuclear Architecture Organized by Rif1 Underpins the Replication-Timing Program. 2016, Pubmed
Gambus, A key role for Ctf4 in coupling the MCM2-7 helicase to DNA polymerase alpha within the eukaryotic replisome. 2009, Pubmed
Ganier, Metazoan DNA replication origins. 2019, Pubmed
Gnan, Nuclear organisation and replication timing are coupled through RIF1-PP1 interaction. 2021, Pubmed
Guilbaud, Evidence for sequential and increasing activation of replication origins along replication timing gradients in the human genome. 2011, Pubmed
Guo, Interaction of Chk1 with Treslin negatively regulates the initiation of chromosomal DNA replication. 2015, Pubmed , Xenbase
Hayano, Rif1 is a global regulator of timing of replication origin firing in fission yeast. 2012, Pubmed
Hiraga, Rif1 controls DNA replication by directing Protein Phosphatase 1 to reverse Cdc7-mediated phosphorylation of the MCM complex. 2014, Pubmed
Hiraga, Human RIF1 and protein phosphatase 1 stimulate DNA replication origin licensing but suppress origin activation. 2017, Pubmed
Kamimura, Sld3, which interacts with Cdc45 (Sld4), functions for chromosomal DNA replication in Saccharomyces cerevisiae. 2001, Pubmed
Kanemaki, Distinct roles for Sld3 and GINS during establishment and progression of eukaryotic DNA replication forks. 2006, Pubmed
Karimi, Xenbase: a genomic, epigenomic and transcriptomic model organism database. 2018, Pubmed , Xenbase
Kettenbach, Quantitative phosphoproteomics identifies substrates and functional modules of Aurora and Polo-like kinase activities in mitotic cells. 2011, Pubmed
Kumagai, MTBP, the partner of Treslin, contains a novel DNA-binding domain that is essential for proper initiation of DNA replication. 2017, Pubmed , Xenbase
Kumagai, Treslin collaborates with TopBP1 in triggering the initiation of DNA replication. 2010, Pubmed , Xenbase
Kumagai, Binding of the Treslin-MTBP Complex to Specific Regions of the Human Genome Promotes the Initiation of DNA Replication. 2020, Pubmed , Xenbase
Kumagai, Direct regulation of Treslin by cyclin-dependent kinase is essential for the onset of DNA replication. 2011, Pubmed , Xenbase
Kumar, Role for Rif1 in the checkpoint response to damaged DNA in Xenopus egg extracts. 2012, Pubmed , Xenbase
Löb, 3D replicon distributions arise from stochastic initiation and domino-like DNA replication progression. 2016, Pubmed
Lowery, Proteomic screen defines the Polo-box domain interactome and identifies Rock2 as a Plk1 substrate. 2007, Pubmed
Mantiero, Limiting replication initiation factors execute the temporal programme of origin firing in budding yeast. 2011, Pubmed
Marheineke, Aphidicolin triggers a block to replication origin firing in Xenopus egg extracts. 2001, Pubmed , Xenbase
Marheineke, Use of DNA combing to study DNA replication in Xenopus and human cell-free systems. 2009, Pubmed , Xenbase
Marheineke, Control of replication origin density and firing time in Xenopus egg extracts: role of a caffeine-sensitive, ATR-dependent checkpoint. 2004, Pubmed , Xenbase
Mattarocci, Rif1 controls DNA replication timing in yeast through the PP1 phosphatase Glc7. 2014, Pubmed
Maya-Mendoza, Chk1 regulates the density of active replication origins during the vertebrate S phase. 2007, Pubmed
Michelena, Basal CHK1 activity safeguards its stability to maintain intrinsic S-phase checkpoint functions. 2019, Pubmed
Moiseeva, An ATR and CHK1 kinase signaling mechanism that limits origin firing during unperturbed DNA replication. 2019, Pubmed
Moudry, TOPBP1 regulates RAD51 phosphorylation and chromatin loading and determines PARP inhibitor sensitivity. 2016, Pubmed
Nasa, Aurora B opposes PP1 function in mitosis by phosphorylating the conserved PP1-binding RVxF motif in PP1 regulatory proteins. 2018, Pubmed
Peace, Rif1 regulates initiation timing of late replication origins throughout the S. cerevisiae genome. 2014, Pubmed
Perez-Riverol, The PRIDE database and related tools and resources in 2019: improving support for quantification data. 2019, Pubmed
Peshkin, On the Relationship of Protein and mRNA Dynamics in Vertebrate Embryonic Development. 2015, Pubmed , Xenbase
Platel, Tight Chk1 Levels Control Replication Cluster Activation in Xenopus. 2015, Pubmed , Xenbase
Platel, Genome wide decrease of DNA replication eye density at the midblastula transition of Xenopus laevis. 2019, Pubmed , Xenbase
Poh, Xenopus Cdc7 executes its essential function early in S phase and is counteracted by checkpoint-regulated protein phosphatase 1. 2014, Pubmed , Xenbase
Rainey, ATR Restrains DNA Synthesis and Mitotic Catastrophe in Response to CDC7 Inhibition. 2020, Pubmed
Räschle, Mechanism of replication-coupled DNA interstrand crosslink repair. 2008, Pubmed , Xenbase
Räschle, DNA repair. Proteomics reveals dynamic assembly of repair complexes during bypass of DNA cross-links. 2015, Pubmed , Xenbase
Rhind, Reconciling stochastic origin firing with defined replication timing. 2010, Pubmed
Rhind, DNA replication timing. 2013, Pubmed
Sansam, A vertebrate gene, ticrr, is an essential checkpoint and replication regulator. 2010, Pubmed
Schwab, ATR activation and replication fork restart are defective in FANCM-deficient cells. 2010, Pubmed
Seller, Rif1 prolongs the embryonic S phase at the Drosophila mid-blastula transition. 2018, Pubmed
Shechter, ATR and ATM regulate the timing of DNA replication origin firing. 2004, Pubmed , Xenbase
Song, Plk1 phosphorylation of Orc2 promotes DNA replication under conditions of stress. 2011, Pubmed
Strebhardt, Multifaceted polo-like kinases: drug targets and antitargets for cancer therapy. 2010, Pubmed
Stuermer, Mouse pre-replicative complex proteins colocalise and interact with the centrosome. 2007, Pubmed
Sukackaite, Structural and biophysical characterization of murine rif1 C terminus reveals high specificity for DNA cruciform structures. 2014, Pubmed
Sukackaite, Mouse Rif1 is a regulatory subunit of protein phosphatase 1 (PP1). 2017, Pubmed
Tanaka, Sld7, an Sld3-associated protein required for efficient chromosomal DNA replication in budding yeast. 2011, Pubmed
Trenz, Plx1 is required for chromosomal DNA replication under stressful conditions. 2008, Pubmed , Xenbase
Tsvetkov, Interaction of chromatin-associated Plk1 and Mcm7. 2005, Pubmed
Tyanova, The Perseus computational platform for comprehensive analysis of (prote)omics data. 2016, Pubmed
UniProt Consortium, UniProt: a worldwide hub of protein knowledge. 2019, Pubmed
Wu, Role for Plk1 phosphorylation of Hbo1 in regulation of replication licensing. 2008, Pubmed
Xu, Rif1 provides a new DNA-binding interface for the Bloom syndrome complex to maintain normal replication. 2010, Pubmed
Yamazaki, Rif1 regulates the replication timing domains on the human genome. 2012, Pubmed
Yekezare, Controlling DNA replication origins in response to DNA damage - inhibit globally, activate locally. 2013, Pubmed
Yoo, Adaptation of a DNA replication checkpoint response depends upon inactivation of Claspin by the Polo-like kinase. 2004, Pubmed , Xenbase
