XB-ART-58360
Mol Biol Cell
2021 Aug 01;3216:1417-1432. doi: 10.1091/mbc.E20-07-0481.
Show Gene links
Show Anatomy links
Cross-talk-dependent cortical patterning of Rho GTPases during cell repair.
Moe A, Holmes W, Golding AE, Zola J, Swider ZT, Edelstein-Keshet L, Bement W.
???displayArticle.abstract???
Rho GTPases such as Rho, Rac, and Cdc42 are important regulators of the cortical cytoskeleton in processes including cell division, locomotion, and repair. In these processes, Rho GTPases assume characteristic patterns wherein the active GTPases occupy mutually exclusive "zones" in the cell cortex. During cell wound repair, for example, a Rho zone encircles the wound edge and is in turn encircled by a Cdc42 zone. Here we evaluated the contributions of cross-talk between Rho and Cdc42 to the patterning of their respective zones in wounded Xenopus oocytes using experimental manipulations in combination with mathematical modeling. The results show that the position of the Cdc42 zone relative to the Rho zone and relative to the wound edge is controlled by the level of Rho activity. In contrast, the outer boundary of the Rho zone is limited by the level of Cdc42 activity. Models based on positive feedback within zones and negative feedback from Rho to the GEF-GAP Abr to Cdc42 capture some, but not all, of the observed behaviors. We conclude that GTPase zone positioning is controlled at the level of Rho activity and we speculate that the Cdc42 zone or something associated with it limits the spread of Rho activity.
???displayArticle.pubmedLink??? 34133216
???displayArticle.pmcLink??? PMC8351735
???displayArticle.link??? Mol Biol Cell
???displayArticle.grants??? [+]
R01 GM052932 NIGMS NIH HHS
Species referenced: Xenopus laevis
Genes referenced: abr arhgef12 ccdc42 cdc42 rac1 rho
GO keywords: cortical cytoskeleton [+]
???attribute.lit??? ???displayArticles.show???
|
|
FIGURE 1: Radial averaging reveals a plateau within the Rho activity zone. (A) Montage of individual frames taken from a time-lapse, confocal movie of wounded Xenopus oocyte labeled with probes for active Cdc42 (Cdc42-T; red) and active Rho (Rho-T; cyan). The wound is in the center of the field of view and time is in minutes:seconds. See Supplemental Movie S1A. (B) Kymograph generated by radial averaging shown as double label for both active Rho and Cdc42 (left) or single channels showing Cdc42 (middle) or Rho (right). W indicates the position of the wound; the arrowhead (middle panel) shows time of wounding; the arrow (left panel) indicates dark stripe between Rho and Cdc42 zones. (C) Line scan plots derived from the kymograph shown in B (generated as shown in Supplemental Figure S1); wound is on the right. Time is in minutes:seconds; the single asterisk indicates the zone peak; the double asterisk indicates zone plateau. Note also that postwound background is higher than prewound background (compare signal baseline in â00:20 to the other panels) and that Cdc42 zone initially rises more quickly than Rho zone (compare 00:40 to 01:20). See Supplemental Movie S1B. (D-G) Radial average kymographs showing additional examples of control wound repair; the dark stripe is evident in DâF, but not G. (Dâ-Gâ) Line scan plots from 02:00 postwound from DâG. Note presence of plateau in all samples, including G. (H, I) Quantification of pre- and postwound Rho and Cdc42 activity background signal, respectively. ****p < 0.0001; Students t test; n = 139. |
|
|
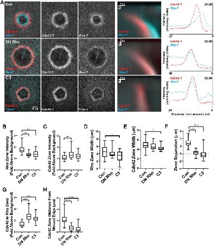
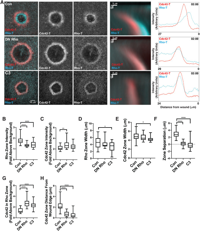
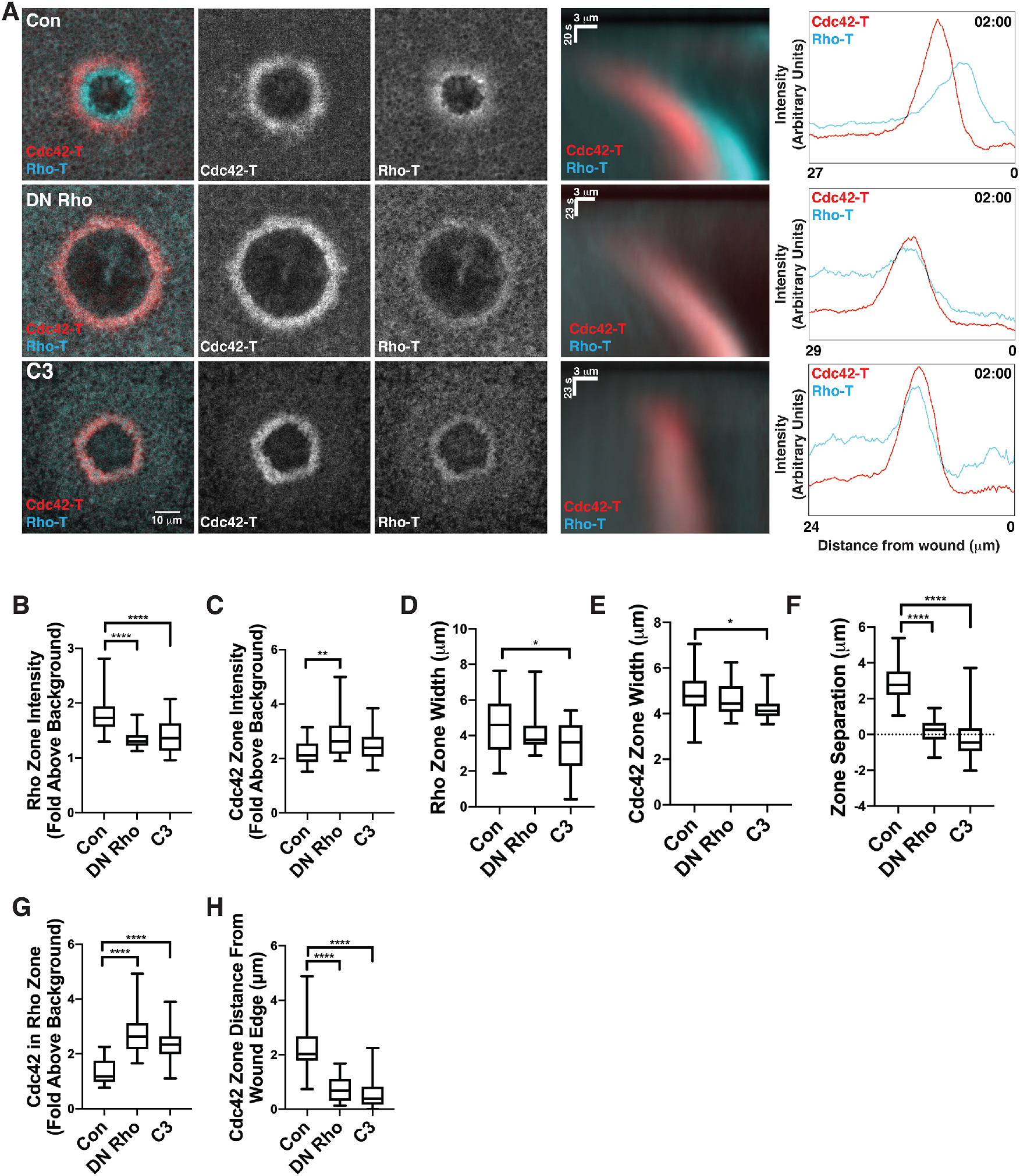
FIGURE 2: Low-level Rho suppression merges Rho and Cdc42 zones and repositions Cdc42 zone. (A) Left: single frames from 2 min postwounding of controls (Con), cells microinjected with DN Rho, or C3 exotransferase (C3) labeled as in Figure 1. Middle: kymographs corresponding to movies from which stills on the right were obtained. Right: line scans corresponding to 2 min point on kymographs in the middle. Note the merging of zones in both experimental groups. (B, C) Quantification of Rho and Cdc42 zone intensity, respectively, at 2 min postwound for control (Con), DN Rho, and C3 exotransferase (C3). (D, E) Quantification of Rho and Cdc42 zone width, respectively, at 2 min postwound for control (Con), DN Rho, and C3 exotransferase (C3). (F) Quantification of GTPase zone separation at 2 min postwound for control (con), DN Rho, and C3 exotransferase (C3). (G) Quantification of Cdc42 signal in Rho zone at 2 min postwound for control (Con), DN Rho, and C3 exotransferase (C3). (H) Quantification of Cdc42 zone distance from wound edge at 2 min postwound for control (Con), DN Rho, and C3 exotransferase (C3). *p < 0.05, **p < 0.01, ****p < 0.0001; one-way ANOVA; Con n = 35 cells; DN Rho n = 19 cells; C3 n = 21 cells. |
|
|
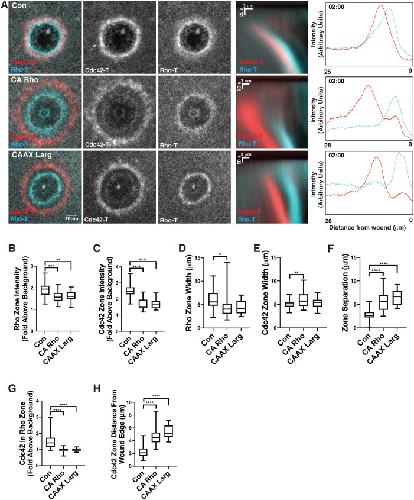
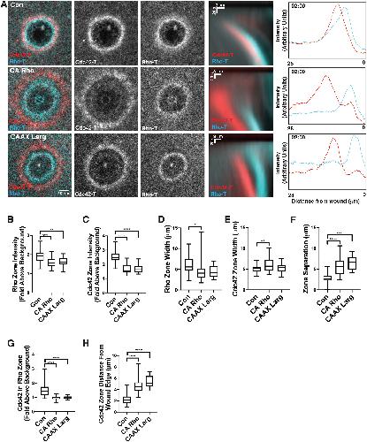
FIGURE 3: Low-level Rho elevation separates Rho and Cdc42 zones and displaces the Cdc42 zone from the wound edge. (A) Left: single frames from 2 min postwounding of controls (Con), cells microinjected with CA Rho or the plasma membrane-targeted Rho GEF domain from Larg (CAAX-Larg) labeled as in Figure 1. Middle: kymographs corresponding to movies from which stills on the right were obtained. Right: line scans corresponding to 2 min point on kymographs in the middle. Note separation of zones in both experimental groups. (B, C) Quantification of Rho and Cdc42 zone intensity, respectively, at 2 min postwound for control (Con), CA Rho, and plasma membrane-targeted Rho GEF domain from Larg (CAAX-Larg). (D, E) Quantification of Rho and Cdc42 zone width, respectively, at 2 min postwound for control (Con), CA Rho, and plasma membrane-targeted Rho GEF domain from Larg (CAAX-Larg). (F) Quantification of GTPase zone separation at 2 min postwound for control (Con), CA Rho, and plasma membrane-targeted Rho GEF domain from Larg (CAAX-Larg). (G) Quantification of Cdc42 signal in Rho zone at 2 min postwound for control (Con), CA Rho, and plasma membrane-targeted Rho GEF domain from Larg (CAAX-Larg). (H) Quantification of Cdc42 zone distance from wound edge at 2 min postwound for control (Con), CA Rho, and plasma membrane-targeted Rho GEF domain from Larg (CAAX-Larg). *p < 0.05, **p < 0.01, ***p < 0.005, ****p < 0.0001; one-way ANOVA; Con n = 35 cells; CA Rho n = 23 cells; CAAX-Larg n = 23 cells. |
|
|
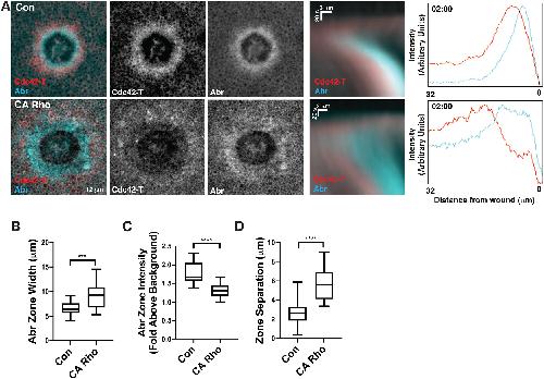
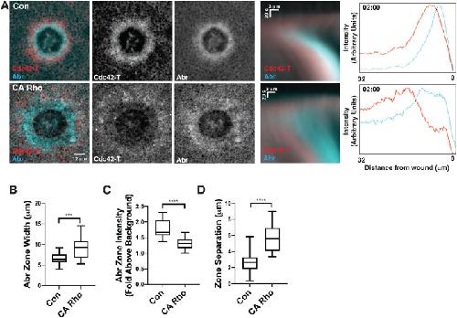
FIGURE 4: Low-level Rho elevation spreads and dilutes the Abr zone. (A) Left: single frames from 2 min postwounding of active Cdc42 (Cdc42-T; red) and Abr-3XGFP (Abr; cyan) in controls (Con), or cells microinjected with CA Rho. Middle: kymographs corresponding to movies from which stills on the right were obtained. Right: line scans corresponding to 2 min point on kymographs in the middle. Note broadening and dilution of Abr signal in the presence of CA Rho. (B) Quantification of Abr zone width at 2 min postwound for control (Con) and CA Rho. (C) Quantification of Abr zone intensity at 2 min postwound for control (Con) and CA Rho. (D) Quantification of Cdc42 and Abr zone separation at 2 min postwound for control (Con) and CA Rho. ***p < 0.005, ****p < 0.0001; one-way ANOVA; Con n = 22 cells; CA Rho n = 14 cells. |
|
|
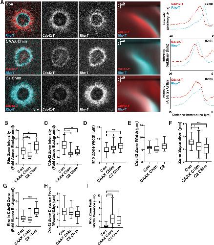
FIGURE 5: Low-level Cdc42 suppression spreads the Rho zone. (A) Left: single frames from 2 min postwounding of controls (Con), cells microinjected with a plasma membrane-targeted Rac and Cdc42 GAP domain (CAAX Chim), or a wound-targeted Rac and Cdc42 GAP domain (C2 Chim) labeled as in Figure 1. Middle: kymographs corresponding to movies from which stills on the right were obtained. Right: line scans corresponding to 2 min point on kymographs in the middle. Note the spreading of Rho zone in both experimental groups. (B, C) Quantification of Rho and Cdc42 zone intensity, respectively, at 2 min postwound for control (Con), cells microinjected with a plasma membrane-targeted Rac and Cdc42 GAP domain (CAAX Chim), or a wound-targeted Rac and Cdc42 GAP domain (C2 Chim). (D, E) Quantification of Rho and Cdc42 zone width, respectively, at 2 min postwound for control (Con), cells microinjected with a plasma membrane-targeted Rac and Cdc42 GAP domain (CAAX Chim), or a wound-targeted Rac and Cdc42 GAP domain (C2 Chim). (F) Quantification of GTPase zone separation at 2 min postwound for control (Con) cells microinjected with a plasma membrane-targeted Rac and Cdc42 GAP domain (CAAX Chim) or a wound-targeted Rac and Cdc42 GAP domain (C2 Chim). (G) Quantification of Rho signal in Cdc42 zone at 2 min postwound for control (Con), cells microinjected with a plasma membrane-targeted Rac and Cdc42 GAP domain (CAAX Chim), or a wound-targeted Rac and Cdc42 GAP domain (C2 Chim). (H) Quantification of Cdc42 zone distance from wound edge at 2 min postwound for control (Con), cells microinjected with a plasma membrane-targeted Rac and Cdc42 GAP domain (CAAX Chim), or a wound-targeted Rac and Cdc42 GAP domain (C2 Chim). (I) Quantification of the Rho zone peak width variance at 2 min postwound for control (Con), cells microinjected with a plasma membrane-targeted Rac and Cdc42 GAP (CAAX Chim), or a wound-targeted Rac and Cdc42 GAP domain (C2 Chim). *p < 0.05, **p < 0.01, ***p < 0.005, ****p < 0.0001; (BâH) one-way ANOVA; (I) Brown-Forsythe test. Con n = 32 cells; CAAX Chim n = 28 cells; C2 Chim n = 17 cells. |
|
|
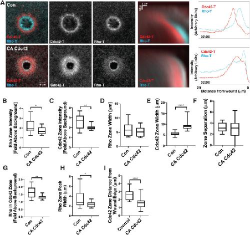
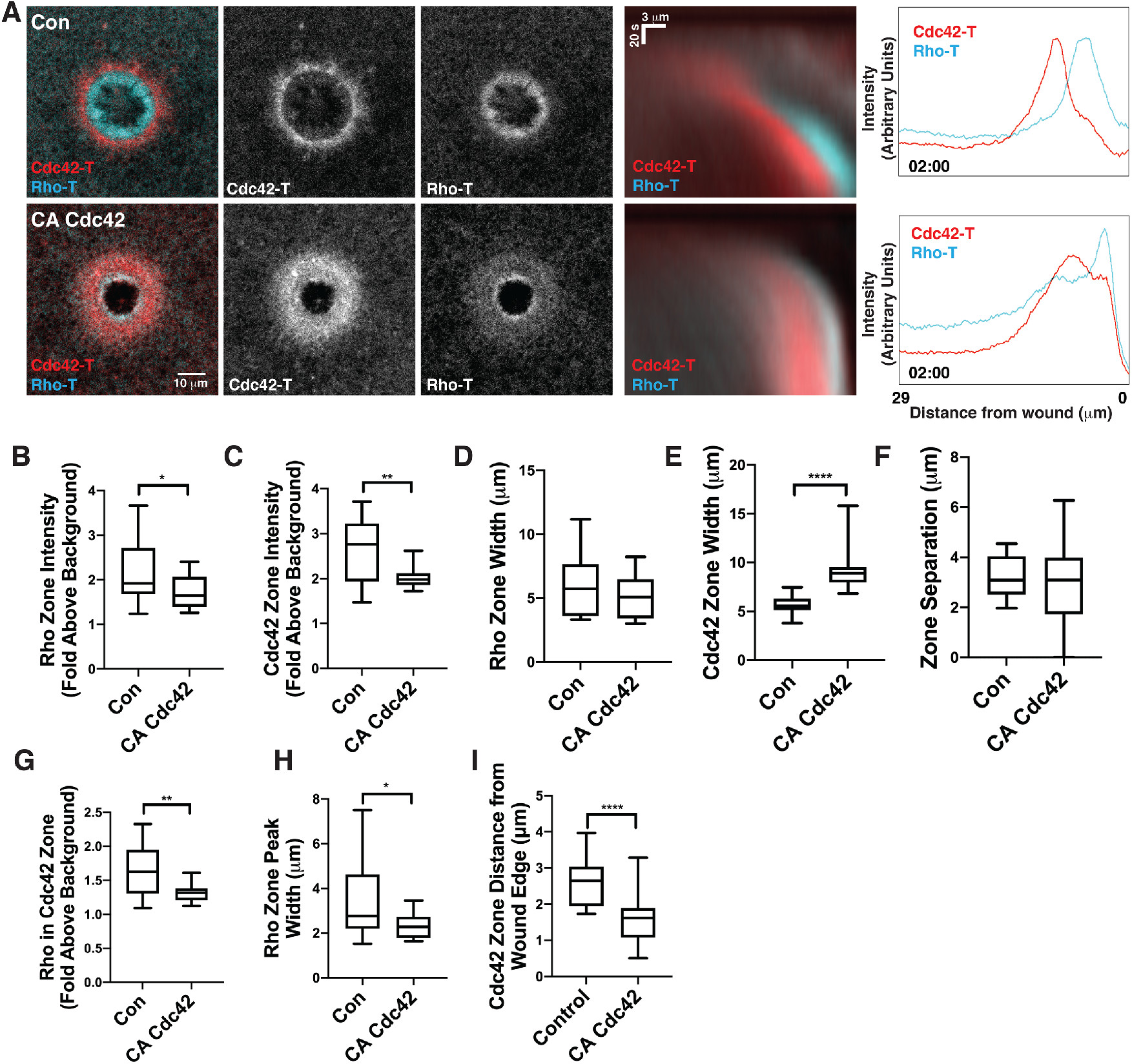
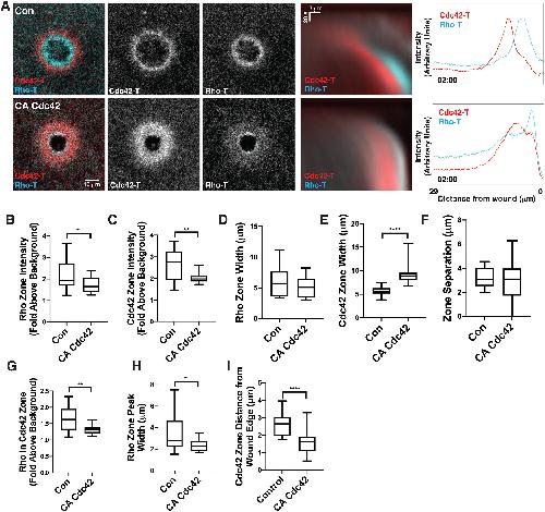
FIGURE 6: Low-level Cdc42 elevation narrows the Rho zone. (A) Left: single frames from 2 min postwounding of controls (Con), or cells microinjected with CA Cdc42 labeled as in Figure 1. Middle: kymographs corresponding to movies from which stills on the right were obtained. Right: line scans corresponding to 2 min point on kymographs in the middle. Note narrowing of Rho zone in CA Cdc42-injected sample. (B, C) Quantification of Rho and Cdc42 zone intensity, respectively, at 2 min postwound for control (Con) or cells microinjected with CA Cdc42. (D, E) Quantification of Rho and Cdc42 zone width, respectively, at 2 min postwound for control (Con), or cells microinjected with CA Cdc42. (F) Quantification of GTPase zone separation at 2 min postwound for control (Con), or cells microinjected with CA Cdc42. (G) Quantification of Rho signal in Cdc42 zone at 2 min postwound for control (Con), or cells microinjected with CA Cdc42. (H) Quantification of Rho zone peak width at 2 min postwound for control (Con), or cells microinjected with CA Cdc42. (I) Quantification of Cdc42 zone distance from wound edge at 2 min postwound for control (Con), or cells microinjected with CA Cdc42. *p < 0.05, **p < 0.01, ****p < 0.0001; one-way ANOVA; Con n = 12 cells; CA Cdc42 n = 15 cells. |
|
|
FIGURE 7: Disruption of patterns via low-level GTPase manipulation slows closure of the Cdc42 zone. Comparison of the forward displacement velocity of the Cdc42 zone in the first 2 min postwounding in controls and the various GTPase manipulations employed in this study. ***p < 0.005, ****p < 0.0001; one-way ANOVA; Con n = 142 cells; DN Rho n = 19 cells; C3 n = 21 cells; CA Rho n = 23 cells; CAAX-Larg = 23 cells; CAAX Chim = 28 cells; C2 Chim = 17 cells; CA Cdc42 = 15 cells. |
|
|
FIGURE 8: The nonspatial, well-mixed model captures the effects of low-level GTPase reduction but not low-level GTPase activation. (A) Top: a schematic diagram showing the basic player interactions assumed by the computational model. Abr activates Rho and Cdc42 via its GEF domain while inactivating Cdc42 via its GAP domain. Active Rho promotes Abr activity. Middle: initially, model assumes that CA Rho and Cdc42 enhance positive feedback. Bottom: subsequently, model assumes that CA Rho and Cdc42 reduce availability of GEFs. (BâE) Bifurcation plots of the reduced (âwell-mixed,â nonspatial variant) model with respect to parameters representing hypothesized effects of modest increases (+) and decreases (-) of GTPase activity. The horizontal axis label indicates the parameter that is varied and the corresponding experimental treatment being described. (B) The effect predicted by the model of CA Cdc42 concentration (CCA) on zone and background intensities. (C) The predicted effect of scaling up the rate of Cdc42 activation or changing the availability of inactive Cdc42 (aC Ci). (D) The effect of CA Rho (RCA). (E) The effect of scaling up the rate of Rho activation or changing the availability of inactive Rho (aR Ri). The + and â signs associated with the arrows indicate the directions associated with elevating and suppressing GTPase activity, respectively (for example, âCdc42 suppression decreases aC). Solid (dashed) lines represent stable (unstable) activity states. Over a range of parameter values, the high activity around the wound (âzone intensity,â upper solid curves) coexists with the background activity level (lower solid curves, âBGâ). Dashed curves (unstable steady states) represent thresholds separating the background and high activity steady states. Red = active Cdc42 (Cdc42-T); blue = active Rho (Rho-T). See text for details. |
|
|
FIGURE 1:. Radial averaging reveals a plateau within the Rho activity zone. (A) Montage of individual frames taken from a time-lapse, confocal movie of wounded Xenopus oocyte labeled with probes for active Cdc42 (Cdc42-T; red) and active Rho (Rho-T; cyan). The wound is in the center of the field of view and time is in minutes:seconds. See Supplemental Movie S1A. (B) Kymograph generated by radial averaging shown as double label for both active Rho and Cdc42 (left) or single channels showing Cdc42 (middle) or Rho (right). W indicates the position of the wound; the arrowhead (middle panel) shows time of wounding; the arrow (left panel) indicates dark stripe between Rho and Cdc42 zones. (C) Line scan plots derived from the kymograph shown in B (generated as shown in Supplemental Figure S1); wound is on the right. Time is in minutes:seconds; the single asterisk indicates the zone peak; the double asterisk indicates zone plateau. Note also that postwound background is higher than prewound background (compare signal baseline in â00:20 to the other panels) and that Cdc42 zone initially rises more quickly than Rho zone (compare 00:40 to 01:20). See Supplemental Movie S1B. (D-G) Radial average kymographs showing additional examples of control wound repair; the dark stripe is evident in DâF, but not G. (Dâ-Gâ) Line scan plots from 02:00 postwound from DâG. Note presence of plateau in all samples, including G. (H, I) Quantification of pre- and postwound Rho and Cdc42 activity background signal, respectively. ****p < 0.0001; Students t test; n = 139. |
|
|
FIGURE 2:. Low-level Rho suppression merges Rho and Cdc42 zones and repositions Cdc42 zone. (A) Left: single frames from 2 min postwounding of controls (Con), cells microinjected with DN Rho, or C3 exotransferase (C3) labeled as in Figure 1. Middle: kymographs corresponding to movies from which stills on the right were obtained. Right: line scans corresponding to 2 min point on kymographs in the middle. Note the merging of zones in both experimental groups. (B, C) Quantification of Rho and Cdc42 zone intensity, respectively, at 2 min postwound for control (Con), DN Rho, and C3 exotransferase (C3). (D, E) Quantification of Rho and Cdc42 zone width, respectively, at 2 min postwound for control (Con), DN Rho, and C3 exotransferase (C3). (F) Quantification of GTPase zone separation at 2 min postwound for control (con), DN Rho, and C3 exotransferase (C3). (G) Quantification of Cdc42 signal in Rho zone at 2 min postwound for control (Con), DN Rho, and C3 exotransferase (C3). (H) Quantification of Cdc42 zone distance from wound edge at 2 min postwound for control (Con), DN Rho, and C3 exotransferase (C3). *p < 0.05, **p < 0.01, ****p < 0.0001; one-way ANOVA; Con n = 35 cells; DN Rho n = 19 cells; C3 n = 21 cells. |
|
|
FIGURE 3:. Low-level Rho elevation separates Rho and Cdc42 zones and displaces the Cdc42 zone from the wound edge. (A) Left: single frames from 2 min postwounding of controls (Con), cells microinjected with CA Rho or the plasma membrane-targeted Rho GEF domain from Larg (CAAX-Larg) labeled as in Figure 1. Middle: kymographs corresponding to movies from which stills on the right were obtained. Right: line scans corresponding to 2 min point on kymographs in the middle. Note separation of zones in both experimental groups. (B, C) Quantification of Rho and Cdc42 zone intensity, respectively, at 2 min postwound for control (Con), CA Rho, and plasma membrane-targeted Rho GEF domain from Larg (CAAX-Larg). (D, E) Quantification of Rho and Cdc42 zone width, respectively, at 2 min postwound for control (Con), CA Rho, and plasma membrane-targeted Rho GEF domain from Larg (CAAX-Larg). (F) Quantification of GTPase zone separation at 2 min postwound for control (Con), CA Rho, and plasma membrane-targeted Rho GEF domain from Larg (CAAX-Larg). (G) Quantification of Cdc42 signal in Rho zone at 2 min postwound for control (Con), CA Rho, and plasma membrane-targeted Rho GEF domain from Larg (CAAX-Larg). (H) Quantification of Cdc42 zone distance from wound edge at 2 min postwound for control (Con), CA Rho, and plasma membrane-targeted Rho GEF domain from Larg (CAAX-Larg). *p < 0.05, **p < 0.01, ***p < 0.005, ****p < 0.0001; one-way ANOVA; Con n = 35 cells; CA Rho n = 23 cells; CAAX-Larg n = 23 cells. |
|
|
FIGURE 4:. Low-level Rho elevation spreads and dilutes the Abr zone. (A) Left: single frames from 2 min postwounding of active Cdc42 (Cdc42-T; red) and Abr-3XGFP (Abr; cyan) in controls (Con), or cells microinjected with CA Rho. Middle: kymographs corresponding to movies from which stills on the right were obtained. Right: line scans corresponding to 2 min point on kymographs in the middle. Note broadening and dilution of Abr signal in the presence of CA Rho. (B) Quantification of Abr zone width at 2 min postwound for control (Con) and CA Rho. (C) Quantification of Abr zone intensity at 2 min postwound for control (Con) and CA Rho. (D) Quantification of Cdc42 and Abr zone separation at 2 min postwound for control (Con) and CA Rho. ***p < 0.005, ****p < 0.0001; one-way ANOVA; Con n = 22 cells; CA Rho n = 14 cells. |
|
|
FIGURE 5:. Low-level Cdc42 suppression spreads the Rho zone. (A) Left: single frames from 2 min postwounding of controls (Con), cells microinjected with a plasma membrane-targeted Rac and Cdc42 GAP domain (CAAX Chim), or a wound-targeted Rac and Cdc42 GAP domain (C2 Chim) labeled as in Figure 1. Middle: kymographs corresponding to movies from which stills on the right were obtained. Right: line scans corresponding to 2 min point on kymographs in the middle. Note the spreading of Rho zone in both experimental groups. (B, C) Quantification of Rho and Cdc42 zone intensity, respectively, at 2 min postwound for control (Con), cells microinjected with a plasma membrane-targeted Rac and Cdc42 GAP domain (CAAX Chim), or a wound-targeted Rac and Cdc42 GAP domain (C2 Chim). (D, E) Quantification of Rho and Cdc42 zone width, respectively, at 2 min postwound for control (Con), cells microinjected with a plasma membrane-targeted Rac and Cdc42 GAP domain (CAAX Chim), or a wound-targeted Rac and Cdc42 GAP domain (C2 Chim). (F) Quantification of GTPase zone separation at 2 min postwound for control (Con) cells microinjected with a plasma membrane-targeted Rac and Cdc42 GAP domain (CAAX Chim) or a wound-targeted Rac and Cdc42 GAP domain (C2 Chim). (G) Quantification of Rho signal in Cdc42 zone at 2 min postwound for control (Con), cells microinjected with a plasma membrane-targeted Rac and Cdc42 GAP domain (CAAX Chim), or a wound-targeted Rac and Cdc42 GAP domain (C2 Chim). (H) Quantification of Cdc42 zone distance from wound edge at 2 min postwound for control (Con), cells microinjected with a plasma membrane-targeted Rac and Cdc42 GAP domain (CAAX Chim), or a wound-targeted Rac and Cdc42 GAP domain (C2 Chim). (I) Quantification of the Rho zone peak width variance at 2 min postwound for control (Con), cells microinjected with a plasma membrane-targeted Rac and Cdc42 GAP (CAAX Chim), or a wound-targeted Rac and Cdc42 GAP domain (C2 Chim). *p < 0.05, **p < 0.01, ***p < 0.005, ****p < 0.0001; (BâH) one-way ANOVA; (I) Brown-Forsythe test. Con n = 32 cells; CAAX Chim n = 28 cells; C2 Chim n = 17 cells. |
|
|
FIGURE 6:. Low-level Cdc42 elevation narrows the Rho zone. (A) Left: single frames from 2 min postwounding of controls (Con), or cells microinjected with CA Cdc42 labeled as in Figure 1. Middle: kymographs corresponding to movies from which stills on the right were obtained. Right: line scans corresponding to 2 min point on kymographs in the middle. Note narrowing of Rho zone in CA Cdc42-injected sample. (B, C) Quantification of Rho and Cdc42 zone intensity, respectively, at 2 min postwound for control (Con) or cells microinjected with CA Cdc42. (D, E) Quantification of Rho and Cdc42 zone width, respectively, at 2 min postwound for control (Con), or cells microinjected with CA Cdc42. (F) Quantification of GTPase zone separation at 2 min postwound for control (Con), or cells microinjected with CA Cdc42. (G) Quantification of Rho signal in Cdc42 zone at 2 min postwound for control (Con), or cells microinjected with CA Cdc42. (H) Quantification of Rho zone peak width at 2 min postwound for control (Con), or cells microinjected with CA Cdc42. (I) Quantification of Cdc42 zone distance from wound edge at 2 min postwound for control (Con), or cells microinjected with CA Cdc42. *p < 0.05, **p < 0.01, ****p < 0.0001; one-way ANOVA; Con n = 12 cells; CA Cdc42 n = 15 cells. |
|
|
FIGURE 7:. Disruption of patterns via low-level GTPase manipulation slows closure of the Cdc42 zone. Comparison of the forward displacement velocity of the Cdc42 zone in the first 2 min postwounding in controls and the various GTPase manipulations employed in this study. ***p < 0.005, ****p < 0.0001; one-way ANOVA; Con n = 142 cells; DN Rho n = 19 cells; C3 n = 21 cells; CA Rho n = 23 cells; CAAX-Larg = 23 cells; CAAX Chim = 28 cells; C2 Chim = 17 cells; CA Cdc42 = 15 cells. |
|
|
FIGURE 8:. The nonspatial, well-mixed model captures the effects of low-level GTPase reduction but not low-level GTPase activation. (A) Top: a schematic diagram showing the basic player interactions assumed by the computational model. Abr activates Rho and Cdc42 via its GEF domain while inactivating Cdc42 via its GAP domain. Active Rho promotes Abr activity. Middle: initially, model assumes that CA Rho and Cdc42 enhance positive feedback. Bottom: subsequently, model assumes that CA Rho and Cdc42 reduce availability of GEFs. (BâE) Bifurcation plots of the reduced (âwell-mixed,â nonspatial variant) model with respect to parameters representing hypothesized effects of modest increases (+) and decreases (-) of GTPase activity. The horizontal axis label indicates the parameter that is varied and the corresponding experimental treatment being described. (B) The effect predicted by the model of CA Cdc42 concentration (CCA) on zone and background intensities. (C) The predicted effect of scaling up the rate of Cdc42 activation or changing the availability of inactive Cdc42 (aC Ci). (D) The effect of CA Rho (RCA). (E) The effect of scaling up the rate of Rho activation or changing the availability of inactive Rho (aR Ri). The + and â signs associated with the arrows indicate the directions associated with elevating and suppressing GTPase activity, respectively (for example, âCdc42 suppression decreases aC). Solid (dashed) lines represent stable (unstable) activity states. Over a range of parameter values, the high activity around the wound (âzone intensity,â upper solid curves) coexists with the background activity level (lower solid curves, âBGâ). Dashed curves (unstable steady states) represent thresholds separating the background and high activity steady states. Red = active Cdc42 (Cdc42-T); blue = active Rho (Rho-T). See text for details. |
|
|
FIGURE 9:. Spatial model simulations capture some of the effects of low-level GTPase elevation. Model results showing the relative positions and intensities of active Rho (blue), Cdc42 (red), and Abr (gray). Wound is on the right. Results from simulations of control (Con), as well as results obtained with parameters altered to represent the effects of CA Cdc42, CA Rho, DN Cdc42, and DN Rho are shown. See text for details. |
References [+] :
Abreu-Blanco,
Cell wound repair in Drosophila occurs through three distinct phases of membrane and cytoskeletal remodeling.
2011, Pubmed
Abreu-Blanco, Cell wound repair in Drosophila occurs through three distinct phases of membrane and cytoskeletal remodeling. 2011, Pubmed
Abreu-Blanco, Coordination of Rho family GTPase activities to orchestrate cytoskeleton responses during cell wound repair. 2014, Pubmed
Ahmed, Breakpoint cluster region gene product-related domain of n-chimaerin. Discrimination between Rac-binding and GTPase-activating residues by mutational analysis. 1994, Pubmed
Arnold, Rho GTPases and actomyosin: Partners in regulating epithelial cell-cell junction structure and function. 2017, Pubmed
Bement, A microtubule-dependent zone of active RhoA during cleavage plane specification. 2005, Pubmed , Xenbase
Bement, Wound-induced assembly and closure of an actomyosin purse string in Xenopus oocytes. 1999, Pubmed , Xenbase
Bement, Rho GTPase activity zones and transient contractile arrays. 2006, Pubmed
Bement, Single cell pattern formation and transient cytoskeletal arrays. 2014, Pubmed
Benink, Concentric zones of active RhoA and Cdc42 around single cell wounds. 2005, Pubmed , Xenbase
Braun, Purification of the 22 kDa protein substrate of botulinum ADP-ribosyltransferase C3 from porcine brain cytosol and its characterization as a GTP-binding protein highly homologous to the rho gene product. 1989, Pubmed
Breznau, MgcRacGAP restricts active RhoA at the cytokinetic furrow and both RhoA and Rac1 at cell-cell junctions in epithelial cells. 2015, Pubmed , Xenbase
Burkel, A Rho GTPase signal treadmill backs a contractile array. 2012, Pubmed , Xenbase
Cai, MG53 nucleates assembly of cell membrane repair machinery. 2009, Pubmed
Chuang, Abr and Bcr are multifunctional regulators of the Rho GTP-binding protein family. 1995, Pubmed
Citi, Epithelial junctions and Rho family GTPases: the zonular signalosome. 2014, Pubmed
Clark, Integration of single and multicellular wound responses. 2009, Pubmed , Xenbase
Davenport, Cell repair: Revisiting the patch hypothesis. 2016, Pubmed , Xenbase
Davenport, Membrane dynamics during cellular wound repair. 2016, Pubmed , Xenbase
DeKraker, Dynamics of actin polymerisation during the mammalian single-cell wound healing response. 2019, Pubmed , Xenbase
Demonbreun, An actin-dependent annexin complex mediates plasma membrane repair in muscle. 2016, Pubmed
Fritz, The dynamics of spatio-temporal Rho GTPase signaling: formation of signaling patterns. 2016, Pubmed
Godin, Spatiotemporal dynamics of actin remodeling and endomembrane trafficking in alveolar epithelial type I cell wound healing. 2011, Pubmed
Golding, Extraction of active RhoGTPases by RhoGDI regulates spatiotemporal patterning of RhoGTPases. 2019, Pubmed , Xenbase
Goryachev, Many roads to symmetry breaking: molecular mechanisms and theoretical models of yeast cell polarity. 2017, Pubmed
Holmes, A mathematical model of GTPase pattern formation during single-cell wound repair. 2016, Pubmed
Horn, Mitochondrial redox signaling enables repair of injured skeletal muscle cells. 2017, Pubmed
Kono, Proteasomal degradation resolves competition between cell polarization and cellular wound healing. 2012, Pubmed
Lek, Calpains, cleaved mini-dysferlinC72, and L-type channels underpin calcium-dependent muscle membrane repair. 2013, Pubmed
Luo, Calcium-dependent activation of protein kinase C. The role of the C2 domain in divalent cation selectivity. 1993, Pubmed
Machacek, Coordination of Rho GTPase activities during cell protrusion. 2009, Pubmed
Mandato, Contraction and polymerization cooperate to assemble and close actomyosin rings around Xenopus oocyte wounds. 2001, Pubmed , Xenbase
Martin, Spatio-temporal co-ordination of RhoA, Rac1 and Cdc42 activation during prototypical edge protrusion and retraction dynamics. 2016, Pubmed
Mellgren, Calpain is required for the rapid, calcium-dependent repair of wounded plasma membrane. 2007, Pubmed
Miller, Regulation of cytokinesis by Rho GTPase flux. 2009, Pubmed , Xenbase
Miyake, An actin barrier to resealing. 2001, Pubmed
Moe, Cell healing: Calcium, repair and regeneration. 2015, Pubmed
Nakamura, Into the breach: how cells cope with wounds. 2018, Pubmed
Nakamura, Prepatterning by RhoGEFs governs Rho GTPase spatiotemporal dynamics during wound repair. 2017, Pubmed
Pertz, Spatio-temporal Rho GTPase signaling - where are we now? 2010, Pubmed
Pertz, Spatial mapping of the neurite and soma proteomes reveals a functional Cdc42/Rac regulatory network. 2008, Pubmed
Piper, Loss of calpains-1 and -2 prevents repair of plasma membrane scrape injuries, but not small pores, and induces a severe muscular dystrophy. 2020, Pubmed
Priya, Feedback regulation through myosin II confers robustness on RhoA signalling at E-cadherin junctions. 2015, Pubmed
Priya, E-cadherin supports steady-state Rho signaling at the epithelial zonula adherens. 2013, Pubmed
Reyes, Anillin regulates cell-cell junction integrity by organizing junctional accumulation of Rho-GTP and actomyosin. 2014, Pubmed , Xenbase
Schindelin, Fiji: an open-source platform for biological-image analysis. 2012, Pubmed
Simon, Pattern formation of Rho GTPases in single cell wound healing. 2013, Pubmed , Xenbase
Sonnemann, Wound repair: toward understanding and integration of single-cell and multicellular wound responses. 2011, Pubmed
Stephenson, Rho Flares Repair Local Tight Junction Leaks. 2019, Pubmed , Xenbase
Taffoni, Microtubule plus-end dynamics link wound repair to the innate immune response. 2020, Pubmed
Vaughan, Control of local Rho GTPase crosstalk by Abr. 2011, Pubmed , Xenbase
Vaughan, Lipid domain-dependent regulation of single-cell wound repair. 2014, Pubmed , Xenbase
Xu, A Gαq-Ca²⁺ signaling pathway promotes actin-mediated epidermal wound closure in C. elegans. 2011, Pubmed
Yoshida, Mechanisms for concentrating Rho1 during cytokinesis. 2009, Pubmed
Yüce, An ECT2-centralspindlin complex regulates the localization and function of RhoA. 2005, Pubmed
Zhang, Polar body emission requires a RhoA contractile ring and Cdc42-mediated membrane protrusion. 2008, Pubmed , Xenbase
