|
Fig. 1.
Progressive posterior-to-anterior acquisition of PCP in the Xenopus neural plate. (A–C″) Still frames (dorsal view) of time-lapse imaging (stages 12.5 to 16) of a Xenopus embryo, expressing HA-Vangl2 and GFP-Pk3. Scale bar in A, 100 µm, also refers to B and C. Yellow line delimits the NP. Boxed regions in panels A–C are enlarged in A′-C″. Grey arrows, GFP-Pk3 crescent orientation. The results are representative of three independent experiments. (D–G) Vangl2 and ZO1 immunostaining of NP. ZO1 demarcates cell borders. Arrows, anterior Vangl2. Asterisk, lack of anterior Vangl2. The anteroposterior (A–P) axis is indicated. Scale bar, 10 µm in F, also refers to D, E and G. (H) Stage 16 embryo at low magnification. Boxed regions, approximate positions of images in (D–G). Yellow line, midline. (I) Percentage of cells with polarized Vangl2 relative to the total number of ZO1-positive cells. n, number of cells per group. Means and s.d. are shown. Two-tailed Student's t-test, ***P=1.5e−6. |
|
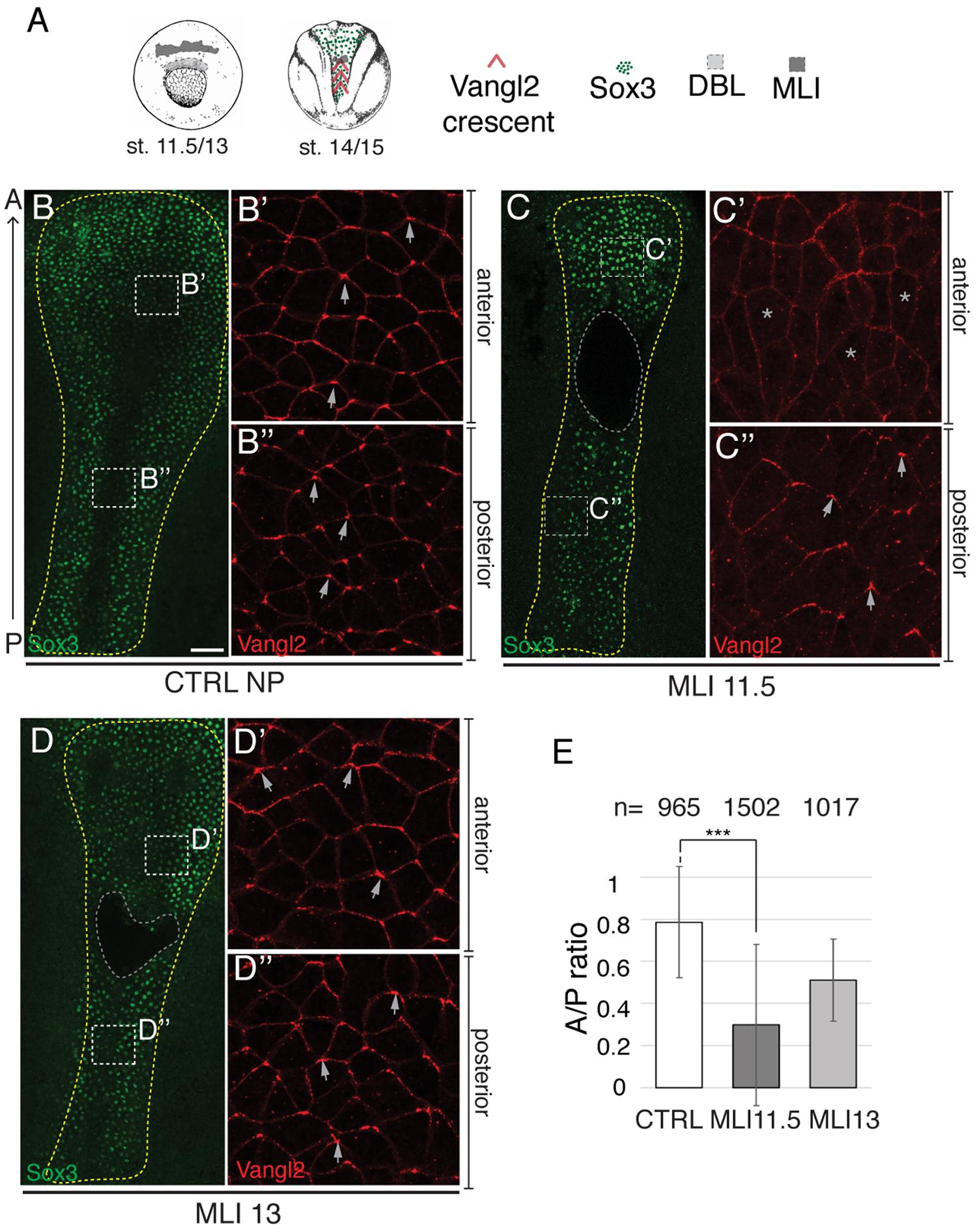
Fig. 2.
Posterior origin and planar propagation of the PCP cue. (A) Schematic of the experiment. Mediolateral incisions (MLI) were made at stage 11.5 (MLI11.5) or stage 13 (MLI13). (B–D″) Representative neural plates (NP) double immunostained for Vangl2 and Sox3. (B–B″) Control unmanipulated embryo (CTRL, stage 15, N=3). (C–C″) MLI11.5 embryo (N=6). Asterisks in C′ mark the cells with lack of Vangl2 polarization. (D–D″) MLI13 embryo (N=5). Boxed regions in B, C and D are magnified in B′, B″, C′, C″, D′ and D″. Yellow line delimits the NP. Grey line indicates MLI. Arrows show Vangl2 crescent orientation. N, number of embryos examined. Scale bar in B, 100 µm, also refers to C and D. (E) Ratio of the frequencies of polarized cells in the anterior and posterior NP (A/P ratio). n, number of cells per group. This is representative of three to four independent experiments. Means and s.d. are shown. Two-tailed Student's t-test, ***P=0.00038. |
|
Fig. 3.
Vangl2 polarization in exogastrulae. (A,B) Brightfield images of control (CTRL, A) and exogastrula (B) embryos at neurula stage. (C,D) Schematic of normal (C) and exogastrula (D) embryos. (E–F′) Representative Vangl2 immunostaining of neuroectoderm (E,F, white boxes) or endoderm (gastrocoel roof plate, GRP) for normal embryos) (E′,F′, yellow boxes). Grey arrows, Vangl2 aggregate orientation. White dashes outline cell borders. Data represent three independent experiments with two to six embryos per group.
|
|
Fig. 4.
Dorsal blastopore lip grafts exhibit PCP-inducing activity. (A) Schematic of dorsal blastopore lip (DBL) and ventral fragment (VE) grafting experiment. TS, transplantation site (asterisk). (B,C) Brightfield images of neurula embryos grafted with DBL (B) and VE (C) (green) to the anterior NP. Yellow boxes approximate the regions shown in (D) and (E). (D,E) GFP and Vangl2 immunostaining of NPs grafted with DBL (D, n=7) or VE (E, n=3) at stage 12/12.5. Flag-GFP RNA is graft lineage tracer. Grey arrows indicate Vangl2 aggregate orientation. Scale bar, 70 µm, in D, also refers to E. (F,G) Rose plots quantify Vangl2 aggregate orientation within 150 µm from the graft. (F) DBL graft, (G) VE graft. Black numbers, vector angle. Red numbers, number of aggregates per bin. These data are representative of four to five independent experiments. (H–I′) Fluorescent images of NPs from DBL-graft recipient embryos (stage 15) expressing GFP-Pk3 and HA-Vangl2 (unlabeled). DBL (H,H′) or VE (I,I′) were grafted to the anterior NP at stage 12/12.5. Graft position is indicated by arrowheads in H and I. Images shown in H and I are proximal to the graft (within 150 µm) (labeled as anterior), whereas H′ and I′ are more distal, from the posterior region of the NP (labeled as posterior). White dashed line indicates cell borders in (H). Grey arrows show GFP-Pk3 crescent orientation. Scale bar, 60 µm, in H, also refers to H′,I and I′. The images are representative of four to five independent experiments, each including two to six embryos per group. (J) Planar induction of PCP during gastrulation. PCP is induced in the neuroectoderm by a signal from the dorsal lip and likely propagates across the tissue by a cell contact-mediated process. |
|
Figure S1. Scoring PCP aggregate orientation in the neural plate.
(A, B) Neuroepithelial cells exhibit anteriorly polarized endogenous Vangl2
(immunofluorescence) (A), or exogenous GFP-Pk3 (GFP fluorescence) in the presence
of exogenous Vangl2 (unlabeled) (B). (A’, B’) Scoring method for the angle (a) that
represents the orientation of the polarity vector (white arrow) for Vangl2 (A’) and GFPPk3 (B’) aggregates. |
|
Figure S2. Embryo morphology and Vangl2 polarization after microsurgical
incisions.
(A) Brightfield timecourse images of an embryo (stages 11.5-15) with mediolateral
incision (MLI) made at stage 11.5. Note the changes in embryo and wound shape. (B)
Control embryo at stage 15.
(C-F’) Sox3 and Vangl2 immunostaining of stage 15 control embryo (C, D) and embryo
with anteroposterior incision (API12) (E, F) made at stage 11.5/12. Boxed regions in (D,
F) are magnified in (D’, F’). Yellow lines delimit the neural plate, grey arrows show
Vangl2 crescent orientation. Grey lines in (E, F) indicate the incision. The data are
representative of three independent experiments with 3-6 embryos per group. |
|
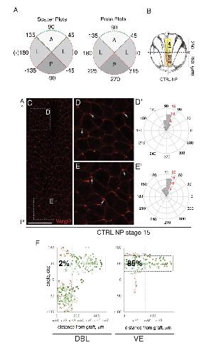
Figure S3. Quantification of Vangl2 aggregate orientation in the neural plate.
(A) Schematic representation of the methods used: scatter plots and rose plots (see
Methods for detailed description). (B) Scheme of the neural plate with indicated areas of
scored Vangl2 orientation. (C-E’) Quantitation of Vangl2 polarization in the neural plate
(NP) at stage 15. (C) Vangl2 immunostaining of a control NP at low magnification. Boxed
areas in correspond to the anterior and posterior regions magnified in D and E,
respectively. Grey arrows indicate Vangl2 crescent orientation. Scale bar in C, 100 µm.
(D’, E’) Rose plots showing Vangl2 aggregate orientation. (F) Scatter plots of Vangl2
polarization in embryos grafted with DBL and VE. PCP vector is shown as function of the
distance from the transplant. Shades of green represent different embryos. Green dots
between black dashed lines represent cells with anteriorly localized Vangl2 crescents.
Dashed shapes indicate normal (green) or altered (red) orientation. Grey dashed vertical
line marks 150 µm from the graft. Percentages refer to the number of cells with normal
anterior orientation within 150 µm from the graft. |
|
Figure S4. Both dorsal and ventral blastopore lip grafts cause PCP reversals
in recipient neural plates.
(A-D) Vangl2 crescent orientation in the proximity of DBL (A, B) and VBL (C, D) grafts.
Grafting was done as described in Figure 4. Two NP immunostained for Vangl2 are
shown for each type of graft, which are representative of 4-7 independent experiments.
Grey arrows indicate individual cell polarity based on Vangl accumulation. Approximate
graft positions (dashed lines) and the orientation of the anteroposterior (AP) axis (refers
to all panels) are shown. |