XB-ART-58332
Neurochem Res
2022 Jan 01;471:111-126. doi: 10.1007/s11064-021-03410-1.
Show Gene links
Show Anatomy links
The Lepidopteran KAAT1 and CAATCH1: Orthologs to Understand Structure-Function Relationships in Mammalian SLC6 Transporters.
Castagna M, Cinquetti R, Verri T, Vacca F, Giovanola M, Barca A, Romanazzi T, Roseti C, Galli A, Bossi E.
???displayArticle.abstract???
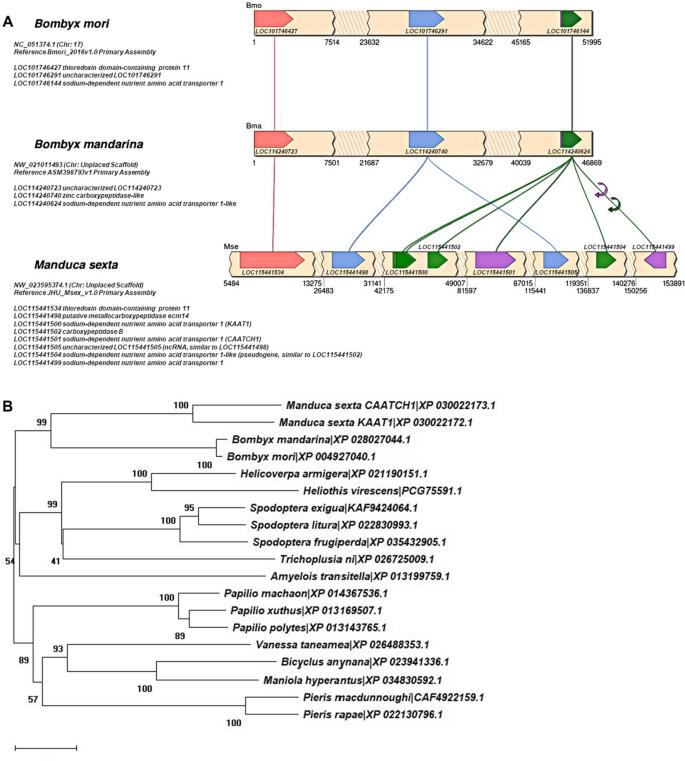
To the SLC6 family belong 20 human transporters that utilize the sodium electrochemical gradient to move biogenic amines, osmolytes, amino acids and related compounds into cells. They are classified into two functional groups, the Neurotransmitter transporters (NTT) and Nutrient amino acid transporters (NAT). Here we summarize how since their first cloning in 1998, the insect (Lepidopteran) Orthologs of the SLC6 family transporters have represented very important tools for investigating functional-structural relationships, mechanism of transport, ion and pH dependence and substate interaction of the mammalian (and human) counterparts.
???displayArticle.pubmedLink??? 34304372
???displayArticle.pmcLink??? PMC8310414
???displayArticle.link??? Neurochem Res
???displayArticle.grants??? [+]
813898 H2020 Marie Skłodowska-Curie Actions
Species referenced: Xenopus laevis
Genes referenced: slc6a1 slc6a11 slc6a12 slc6a13 slc6a14 slc6a14.2 slc6a15 slc6a16 slc6a17 slc6a19 slc6a2 slc6a20 slc6a3 slc6a4 slc6a5 slc6a6 slc6a8 slc6a9
???attribute.lit??? ???displayArticles.show???
References [+] :
Andersen,
Binding of the multimodal antidepressant drug vortioxetine to the human serotonin transporter.
2015, Pubmed
Andersen, Binding of the multimodal antidepressant drug vortioxetine to the human serotonin transporter. 2015, Pubmed
Anderson, Active transport by the cecropia midgut. II. Fine structure of the midgut epithelium. 1966, Pubmed
Aragón, Glycine transporters: crucial roles of pharmacological interest revealed by gene deletion. 2005, Pubmed
Bartholomäus, Glycine transporter dimers: evidence for occurrence in the plasma membrane. 2008, Pubmed
Ben-Yona, A glutamine residue conserved in the neurotransmitter:sodium:symporters is essential for the interaction of chloride with the GABA transporter GAT-1. 2011, Pubmed , Xenbase
Bertram, GABA reverse transport by the neuronal cotransporter GAT1: influence of internal chloride depletion. 2011, Pubmed , Xenbase
Bettè, The SLC6/NSS family members KAAT1 and CAATCH1 have weak chloride dependence. 2008, Pubmed
Beuming, A comprehensive structure-based alignment of prokaryotic and eukaryotic neurotransmitter/Na+ symporters (NSS) aids in the use of the LeuT structure to probe NSS structure and function. 2006, Pubmed
Bhutia, Glutamine transporters in mammalian cells and their functions in physiology and cancer. 2016, Pubmed
Böhmer, Characterization of mouse amino acid transporter B0AT1 (slc6a19). 2005, Pubmed , Xenbase
Bossi, Ionic selectivity of the coupled and uncoupled currents carried by the amino acid transporter KAAT1. 1999, Pubmed , Xenbase
Bossi, Oligomeric structure of the neutral amino acid transporters KAAT1 and CAATCH1. 2007, Pubmed , Xenbase
Bossi, Role of anion-cation interactions on the pre-steady-state currents of the rat Na(+)-Cl(-)-dependent GABA cotransporter rGAT1. 2002, Pubmed , Xenbase
Bossi, Ion binding and permeation through the lepidopteran amino acid transporter KAAT1 expressed in Xenopus oocytes. 1999, Pubmed , Xenbase
Boudko, Molecular basis of essential amino acid transport from studies of insect nutrient amino acid transporters of the SLC6 family (NAT-SLC6). 2012, Pubmed
Boudko, Ancestry and progeny of nutrient amino acid transporters. 2005, Pubmed , Xenbase
Bröer, The SLC6 orphans are forming a family of amino acid transporters. 2006, Pubmed
Bröer, The solute carrier 6 family of transporters. 2012, Pubmed
Bröer, The orphan transporter v7-3 (slc6a15) is a Na+-dependent neutral amino acid transporter (B0AT2). 2006, Pubmed
Buchmayer, Amphetamine actions at the serotonin transporter rely on the availability of phosphatidylinositol-4,5-bisphosphate. 2013, Pubmed
Camargo, Steady-state kinetic characterization of the mouse B(0)AT1 sodium-dependent neutral amino acid transporter. 2005, Pubmed , Xenbase
Camargo, Tissue-specific amino acid transporter partners ACE2 and collectrin differentially interact with hartnup mutations. 2009, Pubmed , Xenbase
Camargo, ACE2 and gut amino acid transport. 2020, Pubmed
Cammack, A GABA transporter operates asymmetrically and with variable stoichiometry. 1994, Pubmed
Cao, H+ permeation and pH regulation at a mammalian serotonin transporter. 1997, Pubmed , Xenbase
Cao, Amino acid residues that control pH modulation of transport-associated current in mammalian serotonin transporters. 1998, Pubmed , Xenbase
Castagna, Cloning and characterization of a potassium-coupled amino acid transporter. 1998, Pubmed , Xenbase
Chen, Synaptic uptake and beyond: the sodium- and chloride-dependent neurotransmitter transporter family SLC6. 2004, Pubmed
Cheng, Monoamine transporters: structure, intrinsic dynamics and allosteric regulation. 2019, Pubmed
Cherubino, Pre-steady-state and reverse transport currents in the GABA transporter GAT1. 2012, Pubmed , Xenbase
Cherubino, GABA transporter lysine 448: a key residue for tricyclic antidepressants interaction. 2009, Pubmed , Xenbase
Čičková, The use of fly larvae for organic waste treatment. 2015, Pubmed
Cioffi, The morphology and fine structure of the larval midgut of a moth (Manduca sexta) in relation to active ion transport. 1979, Pubmed
Clausen, Structure-activity relationship and pharmacology of gamma-aminobutyric acid (GABA) transport inhibitors. 2006, Pubmed
Coleman, X-ray structures and mechanism of the human serotonin transporter. 2016, Pubmed
Coothankandaswamy, Amino acid transporter SLC6A14 is a novel and effective drug target for pancreatic cancer. 2016, Pubmed
Crooks, WebLogo: a sequence logo generator. 2004, Pubmed
Danilczyk, Essential role for collectrin in renal amino acid transport. 2006, Pubmed , Xenbase
Daws, Insulin signaling and addiction. 2011, Pubmed
De Felice, Chloride requirement for monoamine transporters. 2016, Pubmed
Dow, Extremely high pH in biological systems: a model for carbonate transport. 1984, Pubmed
Fairweather, A GC-MS/Single-Cell Method to Evaluate Membrane Transporter Substrate Specificity and Signaling. 2021, Pubmed , Xenbase
Fairweather, Intestinal peptidases form functional complexes with the neutral amino acid transporter B(0)AT1. 2012, Pubmed , Xenbase
Fairweather, Molecular basis for the interaction of the mammalian amino acid transporters B0AT1 and B0AT3 with their ancillary protein collectrin. 2015, Pubmed , Xenbase
Farmer, Cloning and characterization of human NTT5 and v7-3: two orphan transporters of the Na+/Cl- -dependent neurotransmitter transporter gene family. 2000, Pubmed
Feldman, A novel electrogenic amino acid transporter is activated by K+ or Na+, is alkaline pH-dependent, and is Cl--independent. 2000, Pubmed , Xenbase
Forlani, Mutation K448E in the external loop 5 of rat GABA transporter rGAT1 induces pH sensitivity and alters substrate interactions. 2001, Pubmed , Xenbase
Forrest, Identification of a chloride ion binding site in Na+/Cl -dependent transporters. 2007, Pubmed
Gadea, Glial transporters for glutamate, glycine, and GABA: II. GABA transporters. 2001, Pubmed
Ghirardini, Expression of functional inhibitory neurotransmitter transporters GlyT1, GAT-1, and GAT-3 by astrocytes of inferior colliculus and hippocampus. 2018, Pubmed
Giordana, K(+)-neutral amino acid symport of Bombyx mori larval midgut: a system operative in extreme conditions. 1998, Pubmed
Giovannardi, Cl- affects the function of the GABA cotransporter rGAT1 but preserves the mutal relationship between transient and transport currents. 2003, Pubmed , Xenbase
Giovanola, Role of a conserved glycine triplet in the NSS amino acid transporter KAAT1. 2012, Pubmed , Xenbase
Giovanola, Threonine 67 is a key component in the coupling of the NSS amino acid transporter KAAT1. 2018, Pubmed , Xenbase
Gold, Estimating black soldier fly larvae biowaste conversion performance by simulation of midgut digestion. 2020, Pubmed
Grouleff, Ligand Binding in the Extracellular Vestibule of the Neurotransmitter Transporter Homologue LeuT. 2017, Pubmed
Hahn, The functional impact of SLC6 transporter genetic variation. 2007, Pubmed
Hamilton, Do astrocytes really exocytose neurotransmitters? 2010, Pubmed
Harvey, Animal plasma membrane energization by chemiosmotic H+ V-ATPases. 1997, Pubmed
Hediger, The ABCs of solute carriers: physiological, pathological and therapeutic implications of human membrane transport proteinsIntroduction. 2004, Pubmed
Hediger, The ABCs of membrane transporters in health and disease (SLC series): introduction. 2013, Pubmed
Henry, Bound to be different: neurotransmitter transporters meet their bacterial cousins. 2007, Pubmed
Jando, Expression and regulation of the neutral amino acid transporter B0AT1 in rat small intestine. 2017, Pubmed
Javitt, Glycine transport inhibitors in the treatment of schizophrenia. 2012, Pubmed
Jayaraman, SLC6 transporter oligomerization. 2021, Pubmed
Joseph, Structure and Gating Dynamics of Na+/Cl- Coupled Neurotransmitter Transporters. 2019, Pubmed
Kahlig, Amphetamine regulation of dopamine transport. Combined measurements of transporter currents and transporter imaging support the endocytosis of an active carrier. 2004, Pubmed
Kahlig, Amphetamine induces dopamine efflux through a dopamine transporter channel. 2005, Pubmed
Kanner, Molecular physiology: intimate contact enables transport. 2005, Pubmed
Kantcheva, Chloride binding site of neurotransmitter sodium symporters. 2013, Pubmed
Khan, The Amino Terminus of LeuT Changes Conformation in an Environment Sensitive Manner. 2020, Pubmed
Khan, Zebrafish models in neuropsychopharmacology and CNS drug discovery. 2017, Pubmed
Kleta, Mutations in SLC6A19, encoding B0AT1, cause Hartnup disorder. 2004, Pubmed
Korkhov, Oligomerization of the {gamma}-aminobutyric acid transporter-1 is driven by an interplay of polar and hydrophobic interactions in transmembrane helix II. 2004, Pubmed
Krishnamurthy, X-ray structures of LeuT in substrate-free outward-open and apo inward-open states. 2012, Pubmed
Kristensen, SLC6 neurotransmitter transporters: structure, function, and regulation. 2011, Pubmed
Kuba, A crucial role of angiotensin converting enzyme 2 (ACE2) in SARS coronavirus-induced lung injury. 2005, Pubmed
Lester, Listening to neurotransmitter transporters. 1996, Pubmed
Letunic, Interactive Tree Of Life (iTOL) v4: recent updates and new developments. 2019, Pubmed
Lie, Glial GABA Transporters as Modulators of Inhibitory Signalling in Epilepsy and Stroke. 2017, Pubmed
Liu, K+ amino acid transporter KAAT1 mutant Y147F has increased transport activity and altered substrate selectivity. 2003, Pubmed , Xenbase
Lobert, Focusing the Spotlight on the Zebrafish Intestine to Illuminate Mechanisms of Colorectal Cancer. 2016, Pubmed
Lu, GAT1 (GABA:Na+:Cl-) cotransport function. Kinetic studies in giant Xenopus oocyte membrane patches. 1999, Pubmed , Xenbase
Lu, GAT1 (GABA:Na+:Cl-) cotransport function. Steady state studies in giant Xenopus oocyte membrane patches. 1999, Pubmed , Xenbase
Mager, Steady states, charge movements, and rates for a cloned GABA transporter expressed in Xenopus oocytes. 1993, Pubmed , Xenbase
Mager, Ion binding and permeation at the GABA transporter GAT1. 1996, Pubmed , Xenbase
Malinauskaite, A conserved leucine occupies the empty substrate site of LeuT in the Na(+)-free return state. 2016, Pubmed
Margheritis, Characterization of the transport of lysine-containing dipeptides by PepT1 orthologs expressed in Xenopus laevis oocytes. 2013, Pubmed , Xenbase
Margheritis, Amino acid transporter B(0)AT1 (slc6a19) and ancillary protein: impact on function. 2016, Pubmed , Xenbase
Margheritis, Functional properties of a newly cloned fish ortholog of the neutral amino acid transporter B0AT1 (SLC6A19). 2013, Pubmed , Xenbase
Mari, Aspartate 338 contributes to the cationic specificity and to driver-amino acid coupling in the insect cotransporter KAAT1. 2004, Pubmed
Mari, Role of the conserved glutamine 291 in the rat gamma-aminobutyric acid transporter rGAT-1. 2006, Pubmed
Miller, The invertebrate B(0) system transporter, D. melanogaster NAT1, has unique d-amino acid affinity and mediates gut and brain functions. 2008, Pubmed
Miszner, Structural and functional basis of amino acid specificity in the invertebrate cotransporter KAAT1. 2007, Pubmed , Xenbase
Nelson, The family of Na+/Cl- neurotransmitter transporters. 1998, Pubmed
Nichio, New Tools in Orthology Analysis: A Brief Review of Promising Perspectives. 2017, Pubmed
O'Mara, Mechanism and putative structure of B(0)-like neutral amino acid transporters. 2006, Pubmed
Parra, The orphan transporter Rxt1/NTT4 (SLC6A17) functions as a synaptic vesicle amino acid transporter selective for proline, glycine, leucine, and alanine. 2008, Pubmed
Penmatsa, X-ray structure of dopamine transporter elucidates antidepressant mechanism. 2013, Pubmed
Penmatsa, How LeuT shapes our understanding of the mechanisms of sodium-coupled neurotransmitter transporters. 2014, Pubmed
Penmatsa, X-ray structures of Drosophila dopamine transporter in complex with nisoxetine and reboxetine. 2015, Pubmed
Peres, An inverse relationship links temperature and substrate apparent affinity in the ion-coupled cotransporters rGAT1 and KAAT1. 2012, Pubmed , Xenbase
Peres, Effects of pH on the uncoupled, coupled and pre-steady-state currents at the amino acid transporter KAAT1 expressed in Xenopus oocytes. 2000, Pubmed , Xenbase
Quick, Amino acid transporter CAATCH1 is also an amino acid-gated cation channel. 2001, Pubmed , Xenbase
Ramamoorthy, Regulation of monoamine transporters: Role of transporter phosphorylation. 2011, Pubmed
Richerson, Role of the GABA transporter in epilepsy. 2004, Pubmed
Richerson, Dynamic equilibrium of neurotransmitter transporters: not just for reuptake anymore. 2003, Pubmed
Rudnick, What is an antidepressant binding site doing in a bacterial transporter? 2007, Pubmed
Sacchi, Glutamate 59 is critical for transport function of the amino acid cotransporter KAAT1. 2003, Pubmed , Xenbase
Schulz, Inactivation of the Mouse L-Proline Transporter PROT Alters Glutamatergic Synapse Biochemistry and Perturbs Behaviors Required to Respond to Environmental Changes. 2018, Pubmed
Shahsavar, Structural insights into the inhibition of glycine reuptake. 2021, Pubmed
Shekar, Atypical dopamine efflux caused by 3,4-methylenedioxypyrovalerone (MDPV) via the human dopamine transporter. 2017, Pubmed
Sikder, The Na+/Cl--Coupled, Broad-Specific, Amino Acid Transporter SLC6A14 (ATB0,+): Emerging Roles in Multiple Diseases and Therapeutic Potential for Treatment and Diagnosis. 2017, Pubmed
Singer, Collectrin and ACE2 in renal and intestinal amino acid transport. 2011, Pubmed
Singh, A competitive inhibitor traps LeuT in an open-to-out conformation. 2008, Pubmed
Singh, Antidepressant binding site in a bacterial homologue of neurotransmitter transporters. 2007, Pubmed
Sitte, Sodium-dependent neurotransmitter transporters: oligomerization as a determinant of transporter function and trafficking. 2004, Pubmed
Sitte, Oligomer formation by Na+-Cl--coupled neurotransmitter transporters. 2003, Pubmed
Sohail, The Environment Shapes the Inner Vestibule of LeuT. 2016, Pubmed
Soragna, Structural domains involved in substrate selectivity in two neutral amino acid transporters. 2004, Pubmed , Xenbase
Stolzenberg, The role of transmembrane segment 5 (TM5) in Na2 release and the conformational transition of neurotransmitter:sodium symporters toward the inward-open state. 2017, Pubmed
Tavoulari, Reconstructing a chloride-binding site in a bacterial neurotransmitter transporter homologue. 2011, Pubmed
Tavoulari, Two Na+ Sites Control Conformational Change in a Neurotransmitter Transporter Homolog. 2016, Pubmed
Terry, A partially-open inward-facing intermediate conformation of LeuT is associated with Na+ release and substrate transport. 2018, Pubmed
Topiol, Exploration of insights, opportunities and caveats provided by the X-ray structures of hSERT. 2016, Pubmed
Vandenberg, Glycine transporter2 inhibitors: Getting the balance right. 2016, Pubmed
Vandenberg, Molecular basis for substrate discrimination by glycine transporters. 2007, Pubmed , Xenbase
Vandenberg, Glycine transport inhibitors for the treatment of pain. 2014, Pubmed
Velaz-Faircloth, Mammalian brain-specific L-proline transporter. Neuronal localization of mRNA and enrichment of transporter protein in synaptic plasma membranes. 1995, Pubmed
Vincenti, Substrate selectivity and pH dependence of KAAT1 expressed in Xenopus laevis oocytes. 2000, Pubmed , Xenbase
Vollero, The D-amino acid transport by the invertebrate SLC6 transporters KAAT1 and CAATCH1 from Manduca sexta. 2016, Pubmed , Xenbase
Wang, Structural basis for action by diverse antidepressants on biogenic amine transporters. 2013, Pubmed
Wang, Neurotransmitter and psychostimulant recognition by the dopamine transporter. 2015, Pubmed
Wieczorek, A vacuolar-type proton pump energizes K+/H+ antiport in an animal plasma membrane. 1991, Pubmed
Willford, Evidence for a Revised Ion/Substrate Coupling Stoichiometry of GABA Transporters. 2015, Pubmed , Xenbase
Woolf, The meaning of translational research and why it matters. 2008, Pubmed
Yamashita, Crystal structure of a bacterial homologue of Na+/Cl--dependent neurotransmitter transporters. 2005, Pubmed
Yan, Structural basis for the recognition of SARS-CoV-2 by full-length human ACE2. 2020, Pubmed
Zhang, Chloride-dependent conformational changes in the GlyT1 glycine transporter. 2021, Pubmed
Zhao, Substrate-dependent proton antiport in neurotransmitter:sodium symporters. 2010, Pubmed
Zhao, Ion-controlled conformational dynamics in the outward-open transition from an occluded state of LeuT. 2012, Pubmed
Zomot, Mechanism of chloride interaction with neurotransmitter:sodium symporters. 2007, Pubmed
