Click here to close
Hello! We notice that you are using Internet Explorer, which is not supported by Xenbase and may cause the site to display incorrectly.
We suggest using a current version of Chrome,
FireFox, or Safari.
???displayArticle.abstract???
BACKGROUND: hes genes are chordate homologs of Drosophila genes, hairy and enhancer of split, which encode a basic helix-loop-helix (bHLH) transcriptional repressor with a WRPW motif. Various developmental functions of hes genes, including early embryogenesis and neurogenesis, have been elucidated in vertebrates. However, their orthologous relationships remain unclear partly because of less conservation of relatively short amino acid sequences, the fact that the genome was not analyzed as it is today, and species-specific genome duplication. This results in complicated gene names in vertebrates, which are not consistent in orthologs. We previously revealed that Xenopus frogs have two clusters of hes5, named "the hes5.1 cluster" and "the hes5.3 cluster", but the origin and the conservation have not yet been revealed.
RESULTS: Here, we elucidated the orthologous and paralogous relationships of all hes genes of human, mouse, chicken, gecko, zebrafish, medaka, coelacanth, spotted gar, elephant shark and three species of frogs, Xenopus tropicalis (X. tropicalis), X. laevis, Nanorana parkeri, by phylogenetic and synteny analyses. Any duplicated hes5 were not found in mammals, whereas hes5 clusters in teleost were conserved although not as many genes as the three frog species. In addition, hes5 cluster-like structure was found in the elephant shark genome, but not found in cyclostomata.
CONCLUSION: These data suggest that the hes5 cluster existed in the gnathostome ancestor but became a single gene in mammals. The number of hes5 cluster genes were specifically large in frogs.
Fig. 1. Phylogenetic analysis of hes genes in sarcopterygian. A The outline of phylogenetic tree in hes gene family. B The phylogenetic tree was constructed based on the amino acid sequences using the ML method. Bootstrap values for nodes are indicated (n = 100). Evolutionary analysis was conducted in RAxML. Blue and red letters indicate amniote and coelacanth genes, respectively. The abbreviation of animals are as follows: Hosa; human, Mumu; Mouse, Gaga; Chicken, Geja; Japanese gecko, Xetr; X. tropicalis, Xela; X. laevis, Lach; Coelacanth
Fig. 2. Syntenic analysis of hes gene locus in sarcopterygian. The syntenies in frog (A), chicken (B), gecko (C) and coelacanth (D) are shown. Chromosome number is described as “XLA7L” in each panel. Pentagon arrows show genes with the 5′–3′ direction. Magenta shows hes gene and magenta with a broken line indicates a pseudogene. Orange or blue squares show the hes5.1 and hes5.3 cluster region, respectively. The broken lined circle shows “partial” hes gene
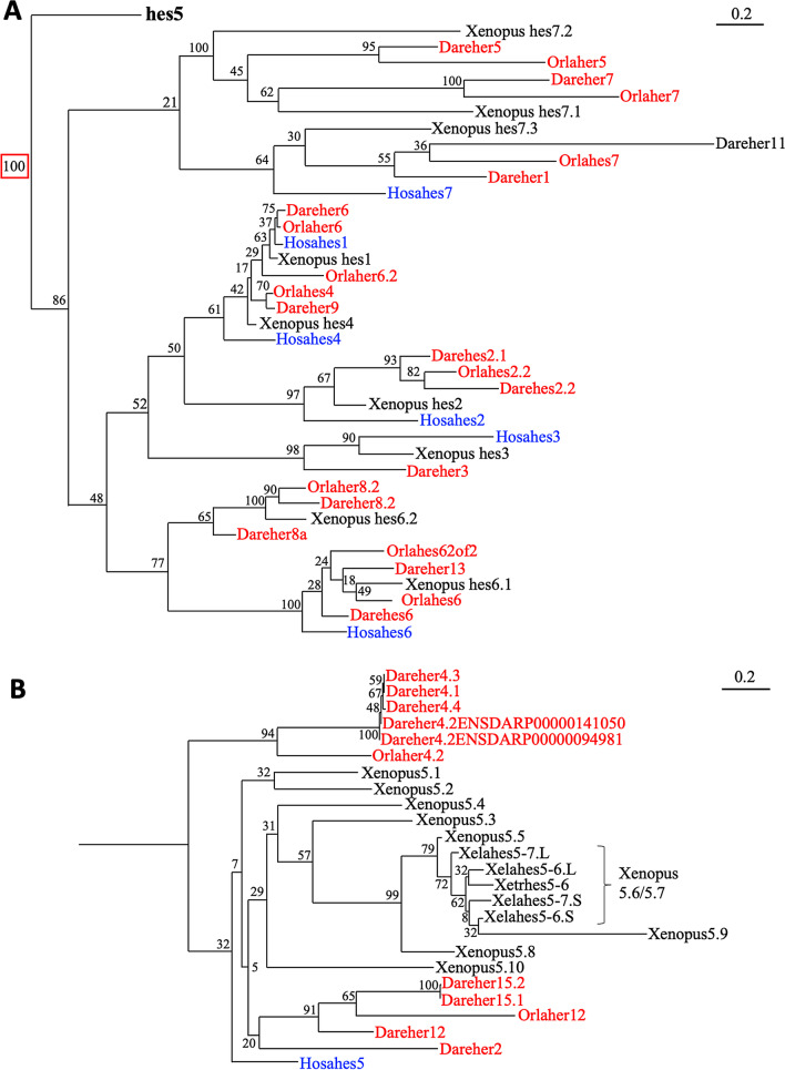
Fig. 3. Phylogenetic analysis of teleost hes genes. The phylogenetic tree was constructed by ML method. hes genes except for hes5 (A), only hes5 genes (B). Red and blue letters indicate zebrafish/medaka and human hes genes, respectively. Hosa, human; Xela, Xenopus laevis; Xetr, Xenopus tropicalis; Dare, zebrafish; Orla, medaka
Fig. 4. Comparison with hes gene locus among Xenopus, zebrafish and medaka. Chromosome number is described as “DRE23”. Pentagon arrows show genes a gene with 5′–3′ direction. Magenta shows hes gene. Broken arrow means same region (on DRE23). DRE, zebrafish; OLA, medaka; XLA, Xenopus laevis
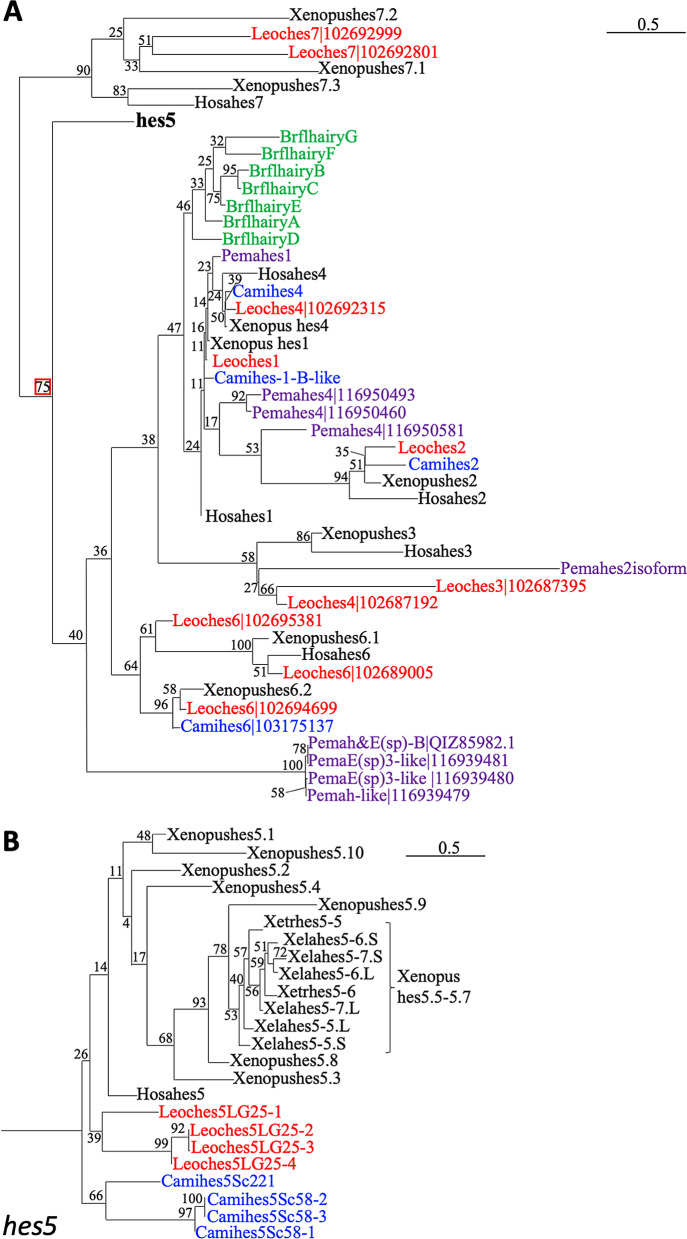
Fig. 5. Phylogenetic analysis of hes genes of several jawed vertebrates. The phylogenetic tree was constructed by ML method. hes genes except for hes5 (A), hes5 genes (B) of spotted gar, elephant shark, lamprey and amphioxus. Blue, red, purple and green letters indicate spotted gar, elephant shark, lamprey and amphioxus, respectively. Hosa, human; Xetr, Xenopus tropicalis; Leoc, spotted gar; Cami, elephant shark; Pema, lamprey; Brfl, amphioxus
Fig. 6. Comparison with hes gene locus among Xenopus (A), spotted gar (B) and elephant shark (C). Pentagon arrows show genes with the 5′–3′ direction. Magenta shows hes gene and magenta with a broken line is a pseudo gene. Orange square shows the hes5-1 cluster region. Orange and blue square shows the hes5.1 and hes5.3 cluster region, respectively
Fig. 7. Comprehensive phylogenetic analysis of hes genes except for hes5 (A) and hes5 genes (B) in jawed vertebrate. Evolutionary analysis was conducted in RAxML. Human HEYL, X.tropicalis hey2 and sponge (Amphimedon queenslandica) HEY1-like gene sequences were used as an outgroup. The outline of B is described in B’. Hosa, human; Mumu, Mouse; Gaga, Chicken; Geja, Japanese gecko; Xetr, Xenopus tropicalis; Lach, Coelacanth; Dare, zebrafish; Orla, medaka; Leoc, spotted gar; Cami, elephant shark; Amqu, sponge
Fig. 8. Syntenic and phylogenetic analysis of Tibetan frog hes5 genes. A Synteny analysis around hes5 locus in Xenopus laevis and Nanorana parkeri. *: the gene lacks WPRW motif (the gene was deleted from the following phylogenetic analysis (B)). B Phylogenetic tree analysis of hes5 genes of Xenopus laevis, Xenopus tropicalis and Nanorana parkeri. The phylogenetic tree was constructed by ML method
Fig. 9. Evolutionary acquisition of hes5 genes and the hes5 cluster. Phylogenetic tree of jawed vertebrate (left). The table shows the number of hes5 genes that were classified to the hes5.1 or hes5.3 cluster and the number of hes5 genes that were not classified to the two clusters. The phylogenetic analysis was conducted using full-length amino acid sequences
Bisbee,
Albumin phylogeny for clawed frogs (Xenopus).
1977, Pubmed,
Xenbase
Bisbee,
Albumin phylogeny for clawed frogs (Xenopus).
1977,
Pubmed
,
Xenbase Capella-Gutiérrez,
trimAl: a tool for automated alignment trimming in large-scale phylogenetic analyses.
2009,
Pubmed Davis,
Vertebrate hairy and Enhancer of split related proteins: transcriptional repressors regulating cellular differentiation and embryonic patterning.
2001,
Pubmed
,
Xenbase Edgar,
MUSCLE: multiple sequence alignment with high accuracy and high throughput.
2004,
Pubmed Fisher,
The WRPW motif of the hairy-related basic helix-loop-helix repressor proteins acts as a 4-amino-acid transcription repression and protein-protein interaction domain.
1996,
Pubmed Harland,
Xenopus research: metamorphosed by genetics and genomics.
2011,
Pubmed
,
Xenbase Hatakeyama,
Hes genes regulate size, shape and histogenesis of the nervous system by control of the timing of neural stem cell differentiation.
2004,
Pubmed Kageyama,
The Hes gene family: repressors and oscillators that orchestrate embryogenesis.
2007,
Pubmed Katoh,
Identification and characterization of human HES2, HES3, and HES5 genes in silico.
2004,
Pubmed Katoh,
MAFFT multiple sequence alignment software version 7: improvements in performance and usability.
2013,
Pubmed Kellis,
Proof and evolutionary analysis of ancient genome duplication in the yeast Saccharomyces cerevisiae.
2004,
Pubmed Lawrence,
Selfish operons: horizontal transfer may drive the evolution of gene clusters.
1996,
Pubmed Lawrence,
Selfish operons: the evolutionary impact of gene clustering in prokaryotes and eukaryotes.
1999,
Pubmed Minguillón,
The amphioxus Hairy family: differential fate after duplication.
2003,
Pubmed Pourquié,
Vertebrate somitogenesis: a novel paradigm for animal segmentation?
2003,
Pubmed Session,
Genome evolution in the allotetraploid frog Xenopus laevis.
2016,
Pubmed
,
Xenbase Shinga,
Early patterning of the prospective midbrain-hindbrain boundary by the HES-related gene XHR1 in Xenopus embryos.
2001,
Pubmed
,
Xenbase Stamatakis,
RAxML version 8: a tool for phylogenetic analysis and post-analysis of large phylogenies.
2014,
Pubmed Takada,
Identification of target genes for the Xenopus Hes-related protein XHR1, a prepattern factor specifying the midbrain-hindbrain boundary.
2005,
Pubmed
,
Xenbase Tanigaki,
Notch1 and Notch3 instructively restrict bFGF-responsive multipotent neural progenitor cells to an astroglial fate.
2001,
Pubmed Van de Peer,
The evolutionary significance of ancient genome duplications.
2009,
Pubmed Watanabe,
Conservatism and variability of gene expression profiles among homeologous transcription factors in Xenopus laevis.
2017,
Pubmed
,
Xenbase Zhou,
Comparative and evolutionary analysis of the HES/HEY gene family reveal exon/intron loss and teleost specific duplication events.
2012,
Pubmed