|
Figure 1
Conversion of reactive oxygen species (ROS) and selectivity of applied antioxidants (AOXs). Panel (A) shows the pathways of intracellular conversion of ROS. Panels (B,C) describe functions and chemical structures, respectively, of the selective AOXs examined in this study. |
|
Figure 2
Optimization of ROS detection in Xenopus oocytes. In panel (A), the oocytes were incubated in the presence of 20 μM DCFDA for the indicated times (0â120 min). At the end of incubation, the indicator was washed off and oocyte fluorescence was observed with the filters used for detection of GFP fluorescence. In panel (B), DCFDA was uploaded for 30 min, the drug was washed off, and the oocytes were further incubated in its absence over the oxidation period (0â18 h). Panel (C) shows fluorescent images of the oocytes that were analyzed in panel (B). |
|
Figure 2
Optimization of ROS detection in Xenopus oocytes. In panel (A), the oocytes were incubated in the presence of 20 μM DCFDA for the indicated times (0â120 min). At the end of incubation, the indicator was washed off and oocyte fluorescence was observed with the filters used for detection of GFP fluorescence. In panel (B), DCFDA was uploaded for 30 min, the drug was washed off, and the oocytes were further incubated in its absence over the oxidation perioFigure 3
Figure 3
Detection of intracellular ROS in Xenopus oocytes and eggs with DCFDA. Oocytes and eggs were preincubated in the presence of 20 μM DCFDA for 1 h followed by incubation in the absence of the dye for 2 more hours. Fluorescence of DCFDA was observed with the filters used for detection of GFP fluorescence. Panel (A) demonstrates correlation of DCFDA fluorescence with the intracellular level of hydrogen peroxide. Panel (B) shows optical and fluorescent images of oocytes and eggs aged on bench for 48 h, and quantification of DCFDA fluorescence is presented in panel (C). Asterisks in panel (C) indicate statistical difference from the control (p < 0.05). |
|
Figure 4
The effect of selective AOXs on ROS levels in oocytes and eggs. Defolliculated Xenopus oocytes (A) and freshly ovulated dejellied eggs (B) were treated with the indicated AOXs, at the concentrations specified in Section 2 “Materials and Methods” for 2 h, then DCFDA fluorescence was detected as described in the legend to Figure 2. Asterisks indicate statistical difference from the control (p < 0.05). |
|
Figure 5
Effect of selective AOXs on the morphology of in vitro aged defolliculated Xenopus oocytes. Optical images of normal, mottling and dead oocytes are presented in panel (A), proportion of these cell phenotypes in aging oocyte populations treated with the indicated AOXs for 96 h is shown in panel (B). Panel (C) shows percentage of normal oocytes in the oocyte populations treated with the indicated concentrations of apocynin for 72 h, and panel (D) presents occurrence of germinal vesicle breakdown (GVBD) in the aged PG-treated oocytes, as estimated within 12 h of hormone administration. In panel (D), apocynin was extensively washed out for 1 h before PG addition to oocytes. |
|
Figure 7
Effect of apocynin on Xenopus egg fertilization. In panel (A), the eggs obtained from hormone-injected female frogs were aged in the presence or absence of apocynin over 24 h, counting from the time of egg deposition, then the AOX drug was extensively washed off for 1 h, and both treated and untreated eggs were fertilized at the same time. In panels (B,C), ovulated eggs were fertilized in the presence of apocynin at the indicated concentrations within 1 h after deposition. |
|
Figure 1. Conversion of reactive oxygen species (ROS) and selectivity of applied antioxidants (AOXs). Panel (A) shows the pathways of intracellular conversion of ROS. Panels (B,C) describe functions and chemical structures, respectively, of the selective AOXs examined in this study. |
|
Figure 2. Optimization of ROS detection in Xenopus oocytes. In panel (A), the oocytes were incubated in the presence of 20 μM DCFDA for the indicated times (0–120 min). At the end of incubation, the indicator was washed off and oocyte fluorescence was observed with the filters used for detection of GFP fluorescence. In panel (B), DCFDA was uploaded for 30 min, the drug was washed off, and the oocytes were further incubated in its absence over the oxidation period (0–18 h). Panel (C) shows fluorescent images of the oocytes that were analyzed in panel (B). |
|
Figure 3. Detection of intracellular ROS in Xenopus oocytes and eggs with DCFDA. Oocytes and eggs were preincubated in the presence of 20 μM DCFDA for 1 h followed by incubation in the absence of the dye for 2 more hours. Fluorescence of DCFDA was observed with the filters used for detection of GFP fluorescence. Panel (A) demonstrates correlation of DCFDA fluorescence with the intracellular level of hydrogen peroxide. Panel (B) shows optical and fluorescent images of oocytes and eggs aged on bench for 48 h, and quantification of DCFDA fluorescence is presented in panel (C). Asterisks in panel (C) indicate statistical difference from the control (p < 0.05). |
|
Figure 4. The effect of selective AOXs on ROS levels in oocytes and eggs. Defolliculated Xenopus oocytes (A) and freshly ovulated dejellied eggs (B) were treated with the indicated AOXs, at the concentrations specified in Section 2 “Materials and Methods” for 2 h, then DCFDA fluorescence was detected as described in the legend to Figure 2. Asterisks indicate statistical difference from the control (p < 0.05). |
|
Figure 5. Effect of selective AOXs on the morphology of in vitro aged defolliculated Xenopus oocytes. Optical images of normal, mottling and dead oocytes are presented in panel (A), proportion of these cell phenotypes in aging oocyte populations treated with the indicated AOXs for 96 h is shown in panel (B). Panel (C) shows percentage of normal oocytes in the oocyte populations treated with the indicated concentrations of apocynin for 72 h, and panel (D) presents occurrence of germinal vesicle breakdown (GVBD) in the aged PG-treated oocytes, as estimated within 12 h of hormone administration. In panel (D), apocynin was extensively washed out for 1 h before PG addition to oocytes. |
|
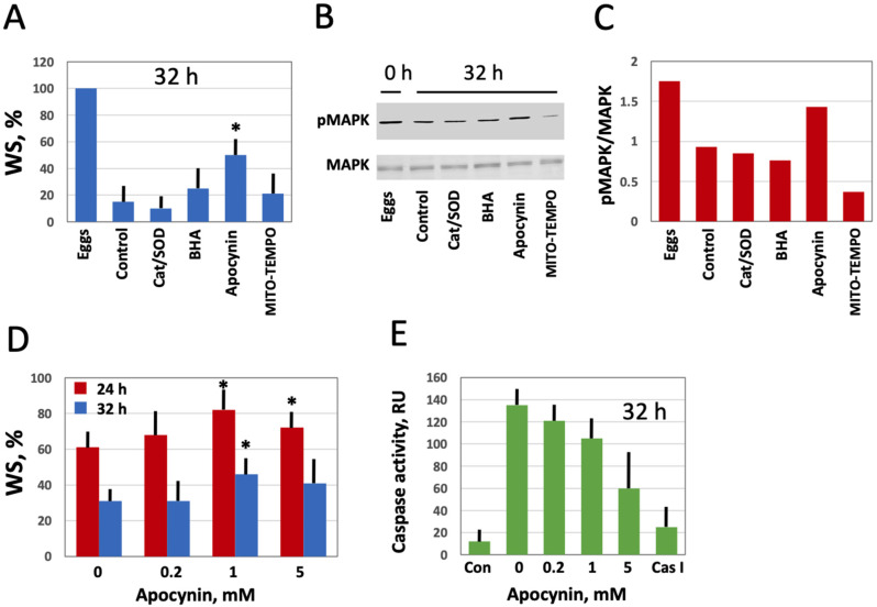
Figure 6. Effect of selective AOXs on the stability of in vitro aged Xenopus eggs. Defolliculated oocytes of stage VI were matured in vitro in the presence of PG, then aged on bench in the presence of the specified AOXs. The time after PG administration is indicated in the figure panels. Percentage of the aged eggs bearing a maturation marker, white spot (WS), is presented in panel (A). Panels (B,C) show the activation state of MAPK in the eggs aged in the presence of different AOXs. Proportion of WS-bearing eggs aged in the presence of the indicated apocynin concentrations for 24 and 32 h is evaluated in panel (D), and caspase activity in the eggs aged in the presence of various concentrations of apocynin is presented in panel (E). The left column in this panel (Con) refers to caspase activity in the eggs matured for 8 to 10 h, and the right column (Cas I) represents caspase activity in the negative control, as measured in the presence of a specific caspase inhibitor Z-VAD-FMK. An asterisk in panel (A) indicates statistically significant difference from the control, and asterisks in panel (D) denote statistical difference from the egg batch incubated in the absence of apocynin (p < 0.05). |
|
Figure 7. Effect of apocynin on Xenopus egg fertilization. In panel (A), the eggs obtained from hormone-injected female frogs were aged in the presence or absence of apocynin over 24 h, counting from the time of egg deposition, then the AOX drug was extensively washed off for 1 h, and both treated and untreated eggs were fertilized at the same time. In panels (B,C), ovulated eggs were fertilized in the presence of apocynin at the indicated concentrations within 1 h after deposition. |