XB-ART-58313
Elife
2021 Aug 18;10. doi: 10.7554/eLife.68918.
Show Gene links
Show Anatomy links
Linker histone H1.8 inhibits chromatin binding of condensins and DNA topoisomerase II to tune chromosome length and individualization.
Choppakatla P, Dekker B, Cutts EE, Vannini A, Dekker J, Funabiki H.
???displayArticle.abstract???
DNA loop extrusion by condensins and decatenation by DNA topoisomerase II (topo II) are thought to drive mitotic chromosome compaction and individualization. Here, we reveal that the linker histone H1.8 antagonizes condensins and topo II to shape mitotic chromosome organization. In vitro chromatin reconstitution experiments demonstrate that H1.8 inhibits binding of condensins and topo II to nucleosome arrays. Accordingly, H1.8 depletion in Xenopus egg extracts increased condensins and topo II levels on mitotic chromatin. Chromosome morphology and Hi-C analyses suggest that H1.8 depletion makes chromosomes thinner and longer through shortening the average loop size and reducing the DNA amount in each layer of mitotic loops. Furthermore, excess loading of condensins and topo II to chromosomes by H1.8 depletion causes hyper-chromosome individualization and dispersion. We propose that condensins and topo II are essential for chromosome individualization, but their functions are tuned by the linker histone to keep chromosomes together until anaphase.
???displayArticle.pubmedLink??? 34406118
???displayArticle.pmcLink??? PMC8416026
???displayArticle.link??? Elife
???displayArticle.grants??? [+]
R35 GM132111 NIH HHS , R01 HG003143 NIH HHS , CR-UK C47547/A21536 Cancer Research UK, 200818/Z/16/Z Wellcome Trust , Investigator Program Howard Hughes Medical Institute , R35 GM132111 NIGMS NIH HHS , R01 HG003143 NHGRI NIH HHS , C47547/A21536 Cancer Research UK, Howard Hughes Medical Institute , Wellcome Trust , 21536 Cancer Research UK
Species referenced: Xenopus laevis
Genes referenced: capg frzb2 h2bc21 rho top2a
GO keywords: condensin complex [+]
???displayArticle.antibodies??? H3f3a Ab33 Histone H2B Ab10 Ncapd3 Ab1 Tuba4b Ab2
???displayArticle.gses??? GSE164434: NCBI
???attribute.lit??? ???displayArticles.show???
|
|
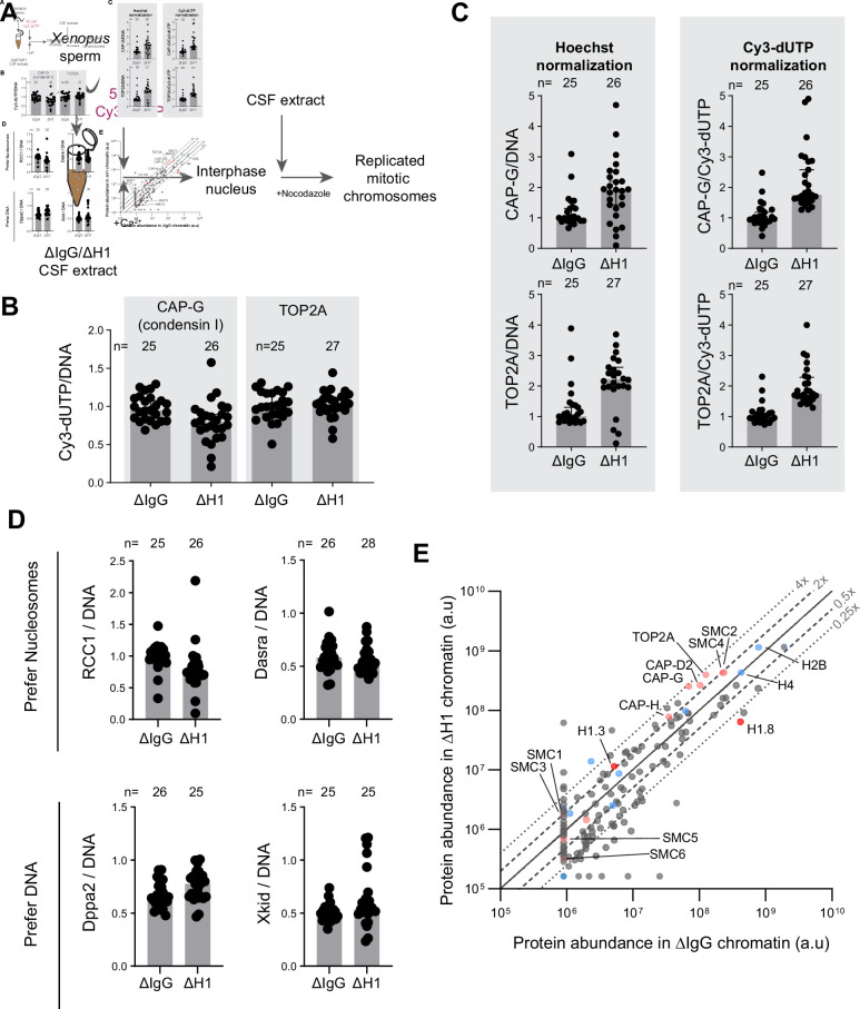
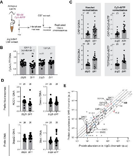
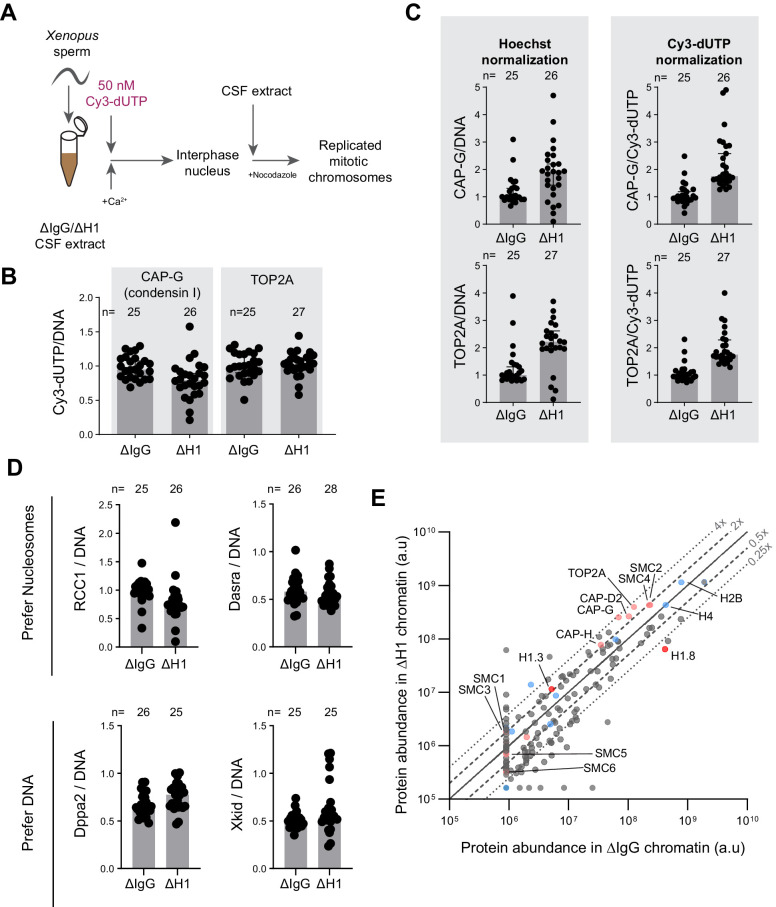
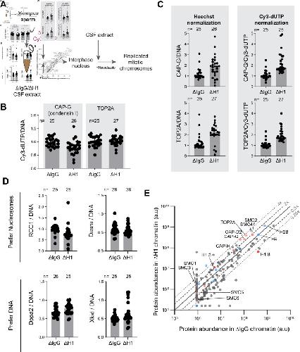
Figure 1. Linker histone H1.8 suppresses enrichment of condensins and TOP2A on mitotic chromatin.(A) Experimental scheme to generate replicated chromosomes in Xenopus egg extracts. (B) Western blots of total extracts showing depletion of H1.8 from Xenopus egg extracts and rescue with recombinant H1.8 (rH1.8). (C) Representative images of DNA (Hoechst 33342), CAP-G (condensin I), and TOP2A immunofluorescence on chromosomes in metaphase extracts treated with nocodazole in the indicated conditions. Chromosomes in each nucleus remain clustered in the presence of nocodazole. Bar, 10 µm. (D) Quantification of CAP-G (condensin I) and TOP2A immunofluorescence signals normalized to the DNA (Hoechst) signal for the indicated conditions. Each gray or magenta dot represents the average signal intensity of a single chromosome cluster (from one nucleus). Each black dot represents the median signal intensity from a single experiment. Bars represent mean and SEM of the medians of three independent experiments. (E) Western blots of mitotic chromatin purified from mock (âIgG) and H1.8-depleted (âH1) extracts (top) and quantification of band intensities normalized to H3 and H2B (below). Mean and SEM/range from three/two experiments respectively. (F) Representative images of CAP-G2 (condensin II) immunofluorescence on chromosomes in metaphase extracts with nocodazole in the indicated conditions. Bar, 10 µm. (G) Quantification of the CAP-G2 (condensin II) normalized to the DNA (Hoechst) signal for the indicated conditions. Each gray or purple dot represents the average signal intensity of a single chromosome cluster (from one nucleus). Each black dot represents the median signal intensity from a single experiment. Bars represent mean and range of the median of two independent experiments. (H) Western blots of mitotic chromatin purified from mock (âIgG) and H1.8-depleted (âH1) extracts. The p-values shown in (D) and (E) were calculated by an unpaired Studentâs t-test of the aggregate medians of three independent experiments, after confirming the statistical significance for each experimental dataset by a two-tailed MannâWhitney U-test. The p-values shown in (G) were calculated on total data from two independent experiments using a two-tailed MannâWhitney U-test. The number of nuclei imaged in (D) and (G) in each condition for each experiment is indicated in the figure. Figure 1âsource data 1. Source data for all the figures in Figure 1 and its figure supplement.Figure 1âsource data 2. Mass spectrometry data for chromatin purified from ÎIgG and ÎH1 metaphase sperm chromosomes.Figure 1âfigure supplement 1. H1.8 depletion does not lead to global accumulation of DNA-binding proteins.(A) Experimental scheme to incorporate Cy3-labeled nucleotides to use normalization of immunofluorescence signals on chromosomes. (B) Quantification of Cy3-dUTP signals normalized to Hoechst 33342 signals, showing uniform normalization across two coverslips used for quantification of condensin I and TOP2A. The result also indicates no detectable defect in DNA replication in âH1 extracts. (C) CAP-G (condensin I) and TOP2A immunofluorescence signal levels on chromosomes normalized with Hoechst and incorporated Cy3-dUTP. Normalization using Hoechst 33342 and Cy3-dUTP/Cy5-dUTP signals was shown to be consistent across many experiments. (D) Quantification of immunofluorescence signal levels of two proteins that prefer nucleosomes (RCC1 and Dasra A) and two that prefer to bind nucleosome-free DNA (Dppa2 and Xkid) (Zierhut et al., 2014). In (BâD), distribution of signal intensity per chromosome cluster (dots), and median and SEM from one experiment are shown. This analysis was performed twice, and the similar results were obtained. (E) Protein abundance on metaphase sperm chromosomes purified from mock and H1.8-depleted extracts. Subunits from the structural maintenance of chromosomes (SMC) family complexes are labeled in pink. Core histones and their variants are in blue and linker histone variants are shown in red. The lines for 0.25Ã, 0.5Ã, 1, 2Ã, and 4à abundance on ÎH1 compared to ÎIgG chromosomes are shown. The mass spectrometry analysis was performed once. The number of nuclei imaged in each condition for each experiment in (BâD) is indicated above the figure. |
|
|
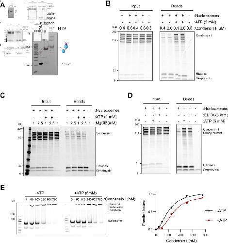
Figure 2. Linker histone inhibits binding of condensins and TOP2A to nucleosome arrays.(A) Experimental scheme for testing the effect of recombinant H1.8 (rH1.8) on binding of purified condensins and TOP2A to arrays of nucleosomes assembled on the Widom 601 nucleosome positioning sequence. (B) Coomassie staining of SDS-PAGE gels, showing input (top) and nucleosome array-bound fraction (middle) of condensin I, rH1.8, and core histones. The rightmost lanes represent the streptavidin beads-only negative control. Buffer contains 2.5 mM MgCl2, 5 mM ATP, and indicated concentrations of NaCl. The band intensities of condensin I subunits were normalized to the histone bands and the binding at 50 mM NaCl for nucleosome arrays without H1.8. Mean and SEM of three independent experiments are shown (bottom). (C) Same as (B), except that nucleosome array binding of condensin II is shown. Mean and SEM (wildtype)/range (Q-loop mutant) of three (wildtype) or two (Q-loop mutant) independent experiments are shown. (D) Same as (B), except that nucleosome array binding of TOP2A in buffer containing 1 mM MgCl2 is shown. Mean and range of two independent experiments are shown. Figure 2âsource data 1. Source data for all the figures in Figure 2 and its figure supplements.Figure 2âfigure supplement 1. Mass photometry of condensin complexes.Recombinant condensin complexes were diluted to 50 nM in buffer (10 mM HEPES pH 8, 2.5 mM MgCl2, 1 mM DTT, 5 mM ATP) supplemented with the indicated sodium chloride concentration and the indicated temperatures for 30 min subjected to mass photometry to determine whether the complexes remain intact in the buffer conditions used for the binding assays. Histograms of the particle count at the indicated molecular mass. The molecular mass was calibrated using bovine serum albumin and urease. The black lines are the Gaussian fits to the peaks. The peak of the Gaussian fit and the percentage of particles in the peak are indicated above each peak. Theoretical molecular weights of condensin I and condensin II complexes are 638 kDa and 658 kDa, respectively. |
|
|
Figure 2âfigure supplement 2. Recombinant human condensin I and X. laevis TOP2A are functional.(A) Representative Hoechst (DNA) and CENP-A immunofluorescence images of chromosomes in indicated metaphase egg extracts after dilution, which disperses individualized chromosomes (left). Extracts depleted of condensin I (ÎCAP-G) were complemented with recombinant human condensin I and condensin I Q-loop mutant protein complexes. Total egg extract western blots of depletion and the rescue conditions (right). (B) Recombinant X. laevis TOP2A is functional in Xenopus egg extracts. Sperm nuclei were added to undepleted, TOP2A-depelted CSF extracts (âTOP2A), or âTOP2A extracts with purified recombinant TOP2A. Representative Hoechst (DNA) images of sperm are shown. In undepleted or âTOP2A extracts with supplemented TOP2A, proper sperm remodeling led to mitotic chromosomes formation. In âTOP2A extracts, sperm remodeling failed and sperm nuclei remained compact crescent-like shape. (C) Recombinant X. laevis TOP2A possesses decatenating activity in vitro. Agarose gel of kinetoplast decatenation assay. Recombinant TOP2A promoted ATP-dependent decatenation of kinetoplast DNA. Bar, 20 µm. |
|
|
Figure 2—figure supplement 3. Condensin binding is inhibited by magnesium.(A) Native PAGE gel analysis of nucleosome array beads loaded with or without H1.8 after digestion of the array with AvaI, which released monomers of nucleosome positioning sequence. A complete shift of monomer bands by H1.8 addition indicates the saturated occupancy of nucleosome and H1.8. (B) Purified recombinant human condensin I was incubated with nucleosome array beads in buffer containing 2.5 mM MgCl2 with and without 5 mM ATP. Coomassie staining of input and bead fractions is shown. (C) Purified human condensin I was incubated with nucleosome array beads in buffer containing 1 or 2.5 mM MgCl2 with and without 1 mM ATP. Coomassie staining of input and bead fractions is shown. (D) Purified human condensin I Q-loop mutant was incubated with nucleosome array beads in buffer containing 2.5 mM MgCl2 with the addition of 5 mM ATP or 5 mM EDTA. Coomassie staining of input and bead fractions is shown. (E) Alexa647-labeled 196 bp mononucleosomes were incubated with indicated concentrations of condensin I in the presence of 2.5 mM MgCl2 and with or without 5 mM ATP and electrophoresed on a 5% native PAGE (above). Bands at the well represent the nucleosome-condensin complex. Absence of signals at the well in the absence of condensin I indicates that mononucleosomes do not form large aggregates in the tested experimental conditions. Quantification of the condensin-bound fraction of the nucleosomes showing no increase in binding affinity due to ATP (Figure 2—source data 1). |
|
|
Figure 2—figure supplement 4. H1.8 inhibits condensin binding to mononucleosomes.Alexa647-labeled 196 bp mononucleosomes with or without H1.8 were incubated with indicated concentrations of condensin I and electrophoresed on a 5% native PAGE. Alexa647-labeled DNAs are shown. Condensin I binding curves with mononucleosomes with and without H1.8, showing the large increase in binding constant in the presence of H1.8. The data plotted is the mean and SEM of three independent experiments The binding constants derived from fitting the aggregate data to a sigmoidal binding curve are shown (Figure 2—source data 1). |
|
|
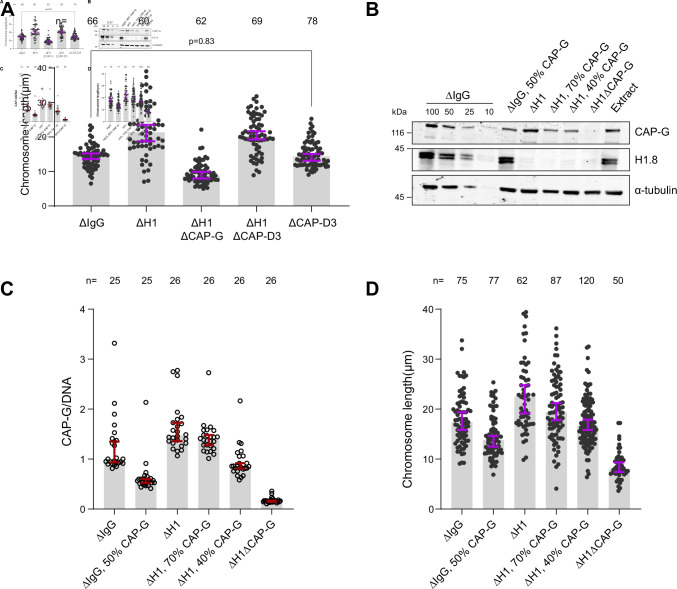
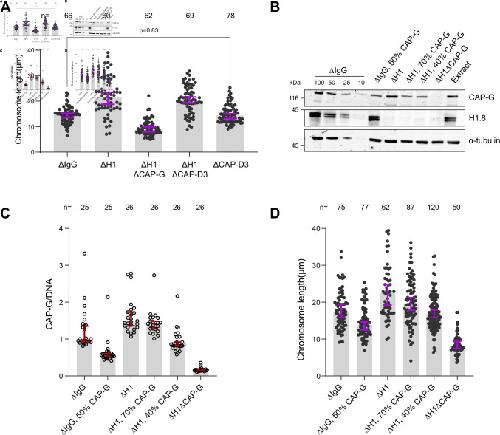
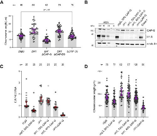
Figure 3. Chromosome elongation by H1.8 depletion is due to enhanced condensin I loading on chromatin.(A) Schematic of extract dilution to disperse individualized chromosomes. (B) Western blots of total egg extracts showing depletions of indicated proteins. (C) Representative images of mitotic chromosomes after dilution of indicated extracts. Bar, 10 μm. (D) Quantification of the chromosome length. Data distribution of the length of individual chromosomes from three independent experiments (green, purple, gray) is shown. Each black dot represents the median length of chromosomes from a single experiment. Bar represents mean and SEM of three independent experiments. (E) Quantification of CAP-G levels normalized to DNA signal (Cy3-dUTP) in the indicated conditions by immunofluorescence. Each dot represents the mean of CAP-G intensity normalized to DNA intensity of a single chromosome cluster (from one nucleus). The data plotted is median ± 95% CI. (F) Chromosome lengths in the indicated condition. Each dot represents length of a single chromosome. Bars represent median ± 95% CI. The p-values in (D) compare the median chromosome lengths in each condition and were calculated using an unpaired Studentâs t-test, and those in (E, F) compare the median values in a single experiment and were calculated using a two-tailed MannâWhitney U-test. The number of nuclei (E) or chromosomes (D, F) imaged in each condition for each experiment is indicated above the figure. Figure 3âsource data 1. Source data for all the figures in Figure 3 and its figure supplements.Figure 3âfigure supplement 1. Condensin I loading determines chromosome length.(A) Length of mitotic chromosomes in the indicated conditions after extract dilution showing no effect of CAP-D3 (condensin II) depletion in both mock and H1.8 depletion background. Each dot represents length of a single chromosome. Bars represent median ± 95% CI. The length of >50 chromosomes was measured in each condition for every experiment. (B) Total egg extract blots showing the partial depletions of condensin in the indicated conditions. The p-value in (A) was calculated by a two-tailed MannâWhitney U-test. The number of chromosomes imaged in each condition for each experiment in (A) is indicated above the figure (Figure 3âsource data 1). (C, D) Biological replicate of the partial condensin I depletion experiment in Figure 3E and F. |
|
|
Figure 3âfigure supplement 2. TOP2A overloading is not responsible for chromosome elongation.(A) Sperm nuclei were replicated in undepleted interphase extracts supplemented with 25 nM Cy3-dUTP. The nuclei were then cycled back by mixing with different ratios of ÎTOP2A extracts. Immunofluorescence data showing chromatin-bound TOP2A normalized to Cy3-dUTP signal in each condition. Each dot represents the normalized mean intensity of a single nucleus. (B) Chromosome lengths in the indicated conditions. Each dot represents the length of a single chromosome. (C) Sperm nuclei were replicated in either mock (ÎIgG) and H1.8-depleted (ÎH1) extracts and cycled back using 3 volumes of the corresponding extracts (ÎIgG/ÎH1) or 3 volumes of ÎIgGÎTOP2A/ÎH1ÎTOP2A extracts correspondingly. Immunofluorescence data showing the chromatin-bound TOP2A in the indicated conditions. Each dot represents the normalized mean intensity of a single nucleus. (D) Immunofluorescence data showing chromatin-bound CAP-G (condensin I) and chromosome lengths in the indicated conditions. Each dot represents one nucleus (D) or one chromosome (E). Data plotted for all plots are medians and corresponding 95% CI. The number of nuclei or chromosomes is indicated above the plots. |
|
|
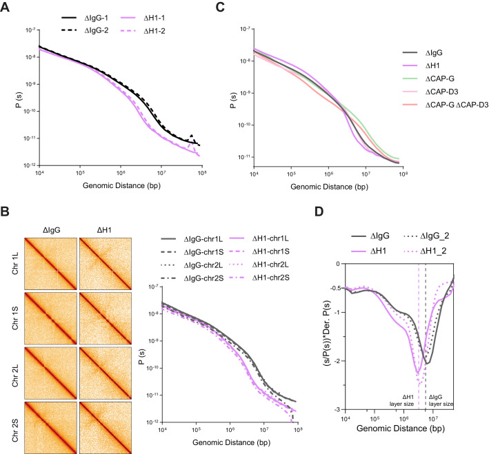
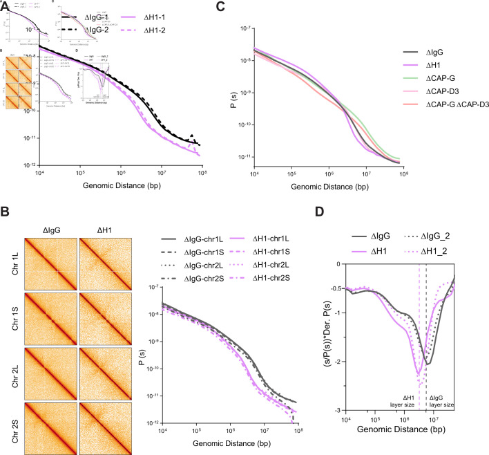
Figure 4. Effects of H1 and/or condensin I and II depletion on mitotic genome folding.(A) Hi-C maps of metaphase X. laevis chromosome 3S, binned to 250 kb, in the indicated condition. (B) Genome-wide average contact probability decay curves for the indicated conditions showing the changes in longer distance interactions. (C) Derivative plots of the average contact probability decay curves for dispersed chromosomes from mock (ΔIgG) and H1.8-depleted extracts (ΔH1) showing the change in estimated loop size. The solid and dotted lines are from two independent biological replicates. (D) Derivative plots of the genome-wide average contact probability decay curves in the indicated conditions. The dotted lines indicate the layer sizes for each plotted condition. (E) Estimates of layer size from derivatives of genome-wide probability decay curves upon depletion of H1.8 and CAP-G (condensin I) or CAP-D3 (condensin II). The mean and range of two biological replicates are shown. Figure 4—source data 1. Source data for all the figures in Figure 4 and its figure supplements.Figure 4—figure supplement 1. Effects of H1, condensin I, and condensin II depletion on mitotic genome folding.(A) Contact probability decay curves of mitotic chromosomes in mock (ΔIgG) and H1-depleted (ΔH1) extracts from two different experiments showing the replicability of the Hi-C features. The solid and dashed lines are from biological replicates. (B) Hi-C maps (left) binned to 500 kb and contact probability curves (right) of single chromosomes showing the uniform effects of H1.8 depletion genome wide. (C) Genome average contact probability decay curves upon H1.8, CAP-G, and CAP-D3 depletions. (D) Genome average contact probability derivative curves of metaphase chromosomes in undiluted mock (ΔIgG) and H1.8-depleted (ΔH1) extracts. The layer size estimates from the valley in the derivative plots are indicated. The dotted lines are a biological replicate. The data for this figure is submitted as Figure 4—source data 1. |
|
|
Figure 4âfigure supplement 2. H3-H4 depletion leads to even smaller loop sizes.(A) Western blotting showing the depletion of H3-H4 in total egg extract using the H4K12ac antibody (Zierhut et al., 2014). (B) Quantification of condensin I (CAP-G) immunofluorescence levels on chromosomes normalized to DNA in âH1 and âH3-H4 extracts. Each dot represents the average signal intensity of a single chromosome cluster (from one nucleus). Data plotted is median and 95% CI > 40 nuclei were quantified for each condition plotted. The statistical significance between ÎH1 and ÎH3-H4 was analyzed by a two-tailed MannâWhitney U-test. (C) Hi-C probability decay derivative plots estimating the loop sizes in âH1 and âH3-H4 extracts. The dashed lines indicate the loop sizes in the corresponding conditions and the dotted lines indicate the layer size. Two biological replicates for Hi-C on chromosomes from ÎH3-H4 extracts were performed and similar results were obtained from both experiments. The data for this figure is submitted as Figure 4âsource data 1, and the number of nuclei imaged in (B) is indicated above the figure. |
|
|
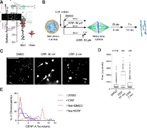
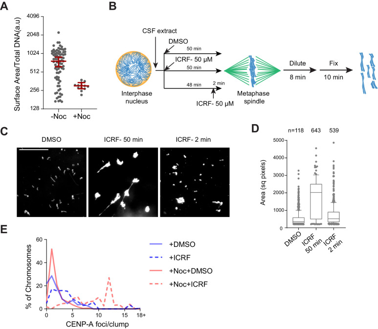
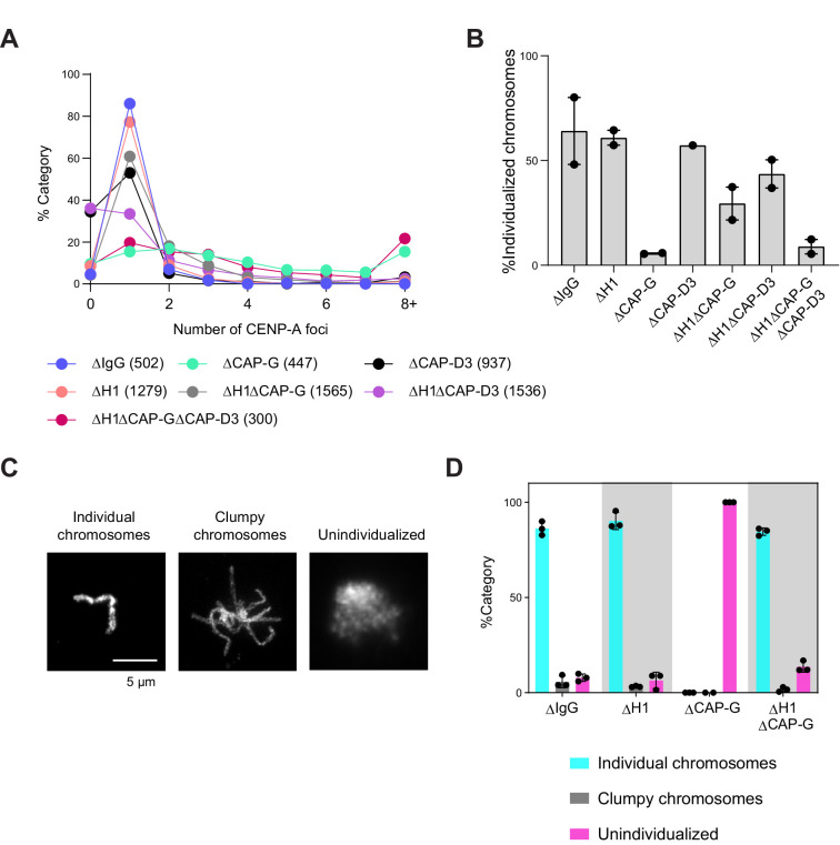
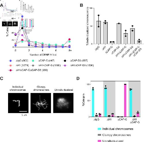
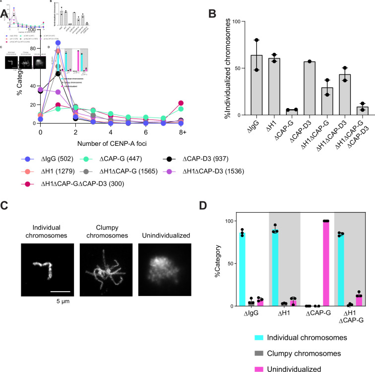
Figure 5. Substantial interchromosomal links remain in metaphase chromosomes.(A) Schematic showing the dispersal protocol and the different stages for the two chromosome individualization measurements. (B) Representative images of metaphase chromosomes in extracts containing Alexa Fluor 647-labeled tubulin (blue) with and without 10 µg/ml nocodazole. DNA was visualized using Hoechst 33342 (magenta). Scale bar is 20 µm. (C) Quantification of the three-dimensional surface area normalized to the total DNA intensity in (B). Each dot represents a single chromosomal mass. The number of masses quantified in each condition is indicated. (D) Representative images of the dispersed chromosomal masses in the indicated conditions. Scale bar is 20 µm. (E) Percent frequency of individualized chromosomes (chromosomes in DNA masses with <4 CENP-A foci) in the indicated conditions. Data from two biological replicates is shown. The number of masses quantified in each condition is indicated. Figure 5âsource data 1. Source data for Figure 5 and its figure supplement.Figure 5âfigure supplement 1. Regulation of chromosome individualization by topo II, condensins, and H1.8 in Xenopus egg extracts.(A) Biological replicate of Figure 5C. (B) Schematic of ICRF-193 addition to check for requirement of topo II activity in individualizing chromosomes. Interphase nuclei were first formed in âIgG or âH1 extracts, topo II inhibitor ICRF-193 (50 µM) was added to egg extracts, either together with corresponding depleted egg extracts and incubated for 50 min (ICRF-50 min), or 48 min after adding the depleted extracts, followed by 2 min incubation with ICRF-193 (ICRF-2 min). (C) Metaphase extracts processed as (A) were diluted to disperse individualized chromosomes. Representative Hoechst images of chromosomes are shown. Bar, 20 µm. (D) Quantification of the Hoechst-stained area of chromosomes in (B). Each dot represents the area of a single chromosome or a chromosome cluster. Large values indicate the extent of chromosome clusters. The box shows the 10thâ90th percentile limits of the sample values. The number of DNA masses imaged in each condition is indicated above the figure. (E) Histogram of the number of chromosomes in clusters containing the indicated number of CENP-A foci in the indicated conditions. The number of chromosomes imaged is the same as in Figure 5E. The data for this figure is submitted as Figure 5âsource data 1. |
|
|
Figure 6. H1.8 suppresses condensin to limit chromosome individualization.(A) Western blots of total egg extracts showing depletion levels in extract of condensin I and condensin II using the CAP-G and CAP-D3 antibodies, respectively. * represents non-specific band. (B) Representative images of chromosomes after extract dilution, which disperses individualized chromosomes. DNA and centromere-associated CENP-A immunofluorescence are shown. Bar, 20 µm. (C) Percent frequency of individualized chromosomes (chromosomes in DNA masses with <4 CENP-A foci) in the indicated conditions. A large majority of DNA masses with no CENP-A foci are derived from âCAP-D3 extracts, where CENP-A loading is compromised (Bernad et al., 2011). DNA masses and CENP-A foci were identified using Otsuâs thresholding algorithm and CENP-A foci in a binarized DNA mask were counted. The numbers of DNA masses counted in each condition were as follows: ÎIgG (502, 643), ÎH1 (1279, 839), ÎCAP-G (447, 170), ÎCAP-D3 (937), ÎH1ÎCAP-G (1565, 301), ÎH1ÎCAP-D3 (1536, 300), ÎH1ÎCAP-GÎCAP-D3 (300, 156). (D) Quantification of CAP-G (condensin I) immunofluorescence normalized to the DNA signal for the indicated conditions. Each gray or orange dot represents the average signal intensity of a single chromosome cluster (from one nucleus). Each black dot represents the median signal intensity from a single experiment. Bars represent mean and range of the medians of two independent experiments. (E) Quantification of CAP-G2 (condensin II) immunofluorescence intensity, normalized to the DNA signal for the indicated conditions. Each gray or magenta dot represents the average signal intensity of a single chromosome cluster (from one nucleus). Each black dot represents the median signal intensity from a single experiment. Bars represent mean and range of the medians of two independent experiments. The p-values in (D) and (E) were calculated by an unpaired Studentâs t-test and a two-tailed MannâWhitney U-test respectively. The number of nuclei imaged in each condition in (D) and (E) in each experiment is indicated above the figures. Figure 6âsource data 1. Source data for all the figures in Figure 6 and its figure supplement.Figure 6âfigure supplement 1. Additional data for chromosome clustering.(A) Distribution of CENP-A foci per DNA mass in the experiment shown in Figure 6AâC. Clusters of unresolved chromosomes are represented by higher numbers (>3) of CENP-A foci per DNA mass indicates clusters. No detectable CENP-A focus in âCAP-D3 (âcondensin II) extracts is due to low CENP-A signal, reflecting the reported role of condensin II in CENP-A loading (Bernad et al., 2011). The number noted in each sample label is the number of chromosomes/clusters counted in each condition. (B) Percent frequency of single chromosomes (chromosomes in DNA masses with <2 CENP-A foci) in the indicated conditions showing that the cutoff for number of CENP-A foci does not change the relative individualization measured. The number of DNA masses imaged in each condition is the same as in Figure 6C. (C) Categories of chromosome clusters observed upon performing chromosome individualization assay. (D) Percent frequency of DNA clusters categorized as unindividualized nuclei as in (C) in the indicated conditions. Each chromosome mass is classified to one of the three categories based on the morphology. âClumpy chromosomesâ represents a mass containing a few clearly recognizable chromosomes, while âunindividualizedâ represents a mass with unresolved multiple chromosomes. Mean and SEM from three independent experiments. Each dot represents the percentage of unindividualized chromosome clusters in the indicated condition in an independent biological replicate. The number of DNA masses counted in each condition is as follows: ÎIgG (50, 128, 201), ÎH1 (66, 135, 447), ÎCAP-G (13, 30, 50), ÎH1ÎCAP-G (58, 201, 194). |
|
|
Figure 7. H1.8 suppresses hyper-individualization through condensins and topo II.(A) Schematic of partial TOP2A depletion to test sensitivity of chromosome individualization to TOP2A levels. (B) Quantification of chromosome-associated TOP2A upon partial TOP2A depletion. Each dot represents the mean of TOP2A intensity normalized to DNA intensity of a single chromosome cluster (from one nucleus). The data plotted is median ± 95% CI. (C) Percent frequency of DNA clusters categorized as unindividualized nuclei (Figure 6âfigure supplement 1C) upon partial TOP2A depletion. Mean and SEM from three independent experiments. Each dot represents the percentage of unindividualized chromosome clusters in the indicated condition in an independent biological replicate. (D) Representative images of nuclei using DNA (Cy5-dUTP) showing the clustering phenotype in the indicated conditions. Scale bar, 10 µm. (E) Quantification of the three-dimensional surface area of the chromosome clusters in (D) normalized to DNA (Cy5-dUTP) signal. Each gray, magenta, green, or orange dot represents the normalized surface area of single nucleus or chromosome cluster, and each black square represents the median surface area of a single experiment. Data plotted is mean and SEM of four independent experiments. (F) Quantification of TOP2A immunofluorescence intensity normalized to the DNA signal for the indicated conditions. Each gray or magenta dot represents the average signal intensity of a single chromosome cluster (from one nucleus). Each gray, magenta, orange, or gray dot represents the median signal intensity from a single experiment. Mean and SEM of the median of four independent experiments are also shown. (G) Representative images of nuclei using DNA (Cy3-dUTP) showing the clustering phenotype in the indicated conditions. Scale bar, 10 µm. (H) Quantification of the three-dimensional surface area of the chromosome clusters in (G) normalized to DNA (Cy3-dUTP) signal. Each black open circle represents the normalized surface area of single nucleus or chromosome cluster. Data plotted is median and 95% CI. The p-values in (C) and (F) were calculated by an unpaired Studentâs t-test, and the p-values in (H) were calculated by a two-tailed MannâWhitney U-test. The number of nuclei imaged in each condition for each experiment in (E), (F), and (H) is indicated above the figure. Figure 7âsource data 1. Source data for all the figures in Figure 7 and its figure supplement.Figure 7âfigure supplement 1. H1.8 suppresses over-individualization through condensins and topo II.(A) Western blots of total egg extracts showing partial depletion of TOP2A. Left three lanes: dilution series of total mock-depleted extracts (âIgG) for signal quantitation. Middle âIgG lane: extracts with 25% level of TOP2A. right two âH1 lanes; extracts depleted of H1.8 with either 25 or 100% levels of TOP2A. (B) Quantification of TOP2A signal normalized to the DNA signal in the indicated conditions. Each gray, orange, or violet dot represents the mean normalized TOP2A level in a single nucleus. The black squares represent the median of the TOP2A values of all the nuclei in a single experiment. Data plotted is mean and SEM. The p-value in (C) was calculated using an unpaired Studentâs t-test. The number of nuclei imaged in (C) in each condition is indicated above the figure, and the data for this figure is submitted as Figure 7âsource data 1. |
|
|
Figure 8. A graphical model of how H1.8 controls mitotic chromosome length.In the absence of H1.8, more condensins and topo II bind to more DNA loops of shorter length, resulting in longer and more individualized chromosomes (top). H1.8 limits chromatin levels of condensins and topo II to generate longer and thus fewer DNA loops, resulting in shorter and less individualized chromosomes (bottom). |
|
|
Figure 1—figure supplement 1. H1.8 depletion does not lead to global accumulation of DNA-binding proteins.(A) Experimental scheme to incorporate Cy3-labeled nucleotides to use normalization of immunofluorescence signals on chromosomes. (B) Quantification of Cy3-dUTP signals normalized to Hoechst 33342 signals, showing uniform normalization across two coverslips used for quantification of condensin I and TOP2A. The result also indicates no detectable defect in DNA replication in ∆H1 extracts. (C) CAP-G (condensin I) and TOP2A immunofluorescence signal levels on chromosomes normalized with Hoechst and incorporated Cy3-dUTP. Normalization using Hoechst 33342 and Cy3-dUTP/Cy5-dUTP signals was shown to be consistent across many experiments. (D) Quantification of immunofluorescence signal levels of two proteins that prefer nucleosomes (RCC1 and Dasra A) and two that prefer to bind nucleosome-free DNA (Dppa2 and Xkid) (Zierhut et al., 2014). In (B–D), distribution of signal intensity per chromosome cluster (dots), and median and SEM from one experiment are shown. This analysis was performed twice, and the similar results were obtained. (E) Protein abundance on metaphase sperm chromosomes purified from mock and H1.8-depleted extracts. Subunits from the structural maintenance of chromosomes (SMC) family complexes are labeled in pink. Core histones and their variants are in blue and linker histone variants are shown in red. The lines for 0.25×, 0.5×, 1, 2×, and 4× abundance on ΔH1 compared to ΔIgG chromosomes are shown. The mass spectrometry analysis was performed once. The number of nuclei imaged in each condition for each experiment in (B–D) is indicated above the figure. |
|
|
Figure 2—figure supplement 1. Mass photometry of condensin complexes.Recombinant condensin complexes were diluted to 50 nM in buffer (10 mM HEPES pH 8, 2.5 mM MgCl2, 1 mM DTT, 5 mM ATP) supplemented with the indicated sodium chloride concentration and the indicated temperatures for 30 min subjected to mass photometry to determine whether the complexes remain intact in the buffer conditions used for the binding assays. Histograms of the particle count at the indicated molecular mass. The molecular mass was calibrated using bovine serum albumin and urease. The black lines are the Gaussian fits to the peaks. The peak of the Gaussian fit and the percentage of particles in the peak are indicated above each peak. Theoretical molecular weights of condensin I and condensin II complexes are 638 kDa and 658 kDa, respectively. |
|
|
Figure 3—figure supplement 1. Condensin I loading determines chromosome length.(A) Length of mitotic chromosomes in the indicated conditions after extract dilution showing no effect of CAP-D3 (condensin II) depletion in both mock and H1.8 depletion background. Each dot represents length of a single chromosome. Bars represent median ± 95% CI. The length of >50 chromosomes was measured in each condition for every experiment. (B) Total egg extract blots showing the partial depletions of condensin in the indicated conditions. The p-value in (A) was calculated by a two-tailed Mann–Whitney U-test. The number of chromosomes imaged in each condition for each experiment in (A) is indicated above the figure (Figure 3—source data 1). (C, D) Biological replicate of the partial condensin I depletion experiment in Figure 3E and F. |
|
|
Figure 4—figure supplement 1. Effects of H1, condensin I, and condensin II depletion on mitotic genome folding.(A) Contact probability decay curves of mitotic chromosomes in mock (ΔIgG) and H1-depleted (ΔH1) extracts from two different experiments showing the replicability of the Hi-C features. The solid and dashed lines are from biological replicates. (B) Hi-C maps (left) binned to 500 kb and contact probability curves (right) of single chromosomes showing the uniform effects of H1.8 depletion genome wide. (C) Genome average contact probability decay curves upon H1.8, CAP-G, and CAP-D3 depletions. (D) Genome average contact probability derivative curves of metaphase chromosomes in undiluted mock (ΔIgG) and H1.8-depleted (ΔH1) extracts. The layer size estimates from the valley in the derivative plots are indicated. The dotted lines are a biological replicate. The data for this figure is submitted as Figure 4—source data 1. |
|
|
Figure 5—figure supplement 1. Regulation of chromosome individualization by topo II, condensins, and H1.8 in Xenopus egg extracts.(A) Biological replicate of Figure 5C. (B) Schematic of ICRF-193 addition to check for requirement of topo II activity in individualizing chromosomes. Interphase nuclei were first formed in ∆IgG or ∆H1 extracts, topo II inhibitor ICRF-193 (50 µM) was added to egg extracts, either together with corresponding depleted egg extracts and incubated for 50 min (ICRF-50 min), or 48 min after adding the depleted extracts, followed by 2 min incubation with ICRF-193 (ICRF-2 min). (C) Metaphase extracts processed as (A) were diluted to disperse individualized chromosomes. Representative Hoechst images of chromosomes are shown. Bar, 20 µm. (D) Quantification of the Hoechst-stained area of chromosomes in (B). Each dot represents the area of a single chromosome or a chromosome cluster. Large values indicate the extent of chromosome clusters. The box shows the 10th–90th percentile limits of the sample values. The number of DNA masses imaged in each condition is indicated above the figure. (E) Histogram of the number of chromosomes in clusters containing the indicated number of CENP-A foci in the indicated conditions. The number of chromosomes imaged is the same as in Figure 5E. The data for this figure is submitted as Figure 5—source data 1. |
|
|
Figure 6—figure supplement 1. Additional data for chromosome clustering.(A) Distribution of CENP-A foci per DNA mass in the experiment shown in Figure 6A–C. Clusters of unresolved chromosomes are represented by higher numbers (>3) of CENP-A foci per DNA mass indicates clusters. No detectable CENP-A focus in ∆CAP-D3 (∆condensin II) extracts is due to low CENP-A signal, reflecting the reported role of condensin II in CENP-A loading (Bernad et al., 2011). The number noted in each sample label is the number of chromosomes/clusters counted in each condition. (B) Percent frequency of single chromosomes (chromosomes in DNA masses with <2 CENP-A foci) in the indicated conditions showing that the cutoff for number of CENP-A foci does not change the relative individualization measured. The number of DNA masses imaged in each condition is the same as in Figure 6C. (C) Categories of chromosome clusters observed upon performing chromosome individualization assay. (D) Percent frequency of DNA clusters categorized as unindividualized nuclei as in (C) in the indicated conditions. Each chromosome mass is classified to one of the three categories based on the morphology. ‘Clumpy chromosomes’ represents a mass containing a few clearly recognizable chromosomes, while ‘unindividualized’ represents a mass with unresolved multiple chromosomes. Mean and SEM from three independent experiments. Each dot represents the percentage of unindividualized chromosome clusters in the indicated condition in an independent biological replicate. The number of DNA masses counted in each condition is as follows: ΔIgG (50, 128, 201), ΔH1 (66, 135, 447), ΔCAP-G (13, 30, 50), ΔH1ΔCAP-G (58, 201, 194). |
|
|
Figure 7—figure supplement 1. H1.8 suppresses over-individualization through condensins and topo II.(A) Western blots of total egg extracts showing partial depletion of TOP2A. Left three lanes: dilution series of total mock-depleted extracts (∆IgG) for signal quantitation. Middle ∆IgG lane: extracts with 25% level of TOP2A. right two ∆H1 lanes; extracts depleted of H1.8 with either 25 or 100% levels of TOP2A. (B) Quantification of TOP2A signal normalized to the DNA signal in the indicated conditions. Each gray, orange, or violet dot represents the mean normalized TOP2A level in a single nucleus. The black squares represent the median of the TOP2A values of all the nuclei in a single experiment. Data plotted is mean and SEM. The p-value in (C) was calculated using an unpaired Student’s t-test. The number of nuclei imaged in (C) in each condition is indicated above the figure, and the data for this figure is submitted as Figure 7—source data 1. |
References [+] :
Abdennur,
Cooler: scalable storage for Hi-C data and other genomically labeled arrays.
2020, Pubmed
Abdennur, Cooler: scalable storage for Hi-C data and other genomically labeled arrays. 2020, Pubmed
Abramo, A chromosome folding intermediate at the condensin-to-cohesin transition during telophase. 2019, Pubmed
Adachi, Chromosome assembly in vitro: topoisomerase II is required for condensation. 1991, Pubmed , Xenbase
Alipour, Self-organization of domain structures by DNA-loop-extruding enzymes. 2012, Pubmed
Arimura, Structural features of nucleosomes in interphase and metaphase chromosomes. 2021, Pubmed , Xenbase
Bakhrebah, Disruption of a conserved CAP-D3 threonine alters condensin loading on mitotic chromosomes leading to chromosome hypercondensation. 2015, Pubmed
Banigan, Loop extrusion: theory meets single-molecule experiments. 2020, Pubmed
Bauer, Condensin II promotes the formation of chromosome territories by inducing axial compaction of polyploid interphase chromosomes. 2012, Pubmed
Baxter, Positive supercoiling of mitotic DNA drives decatenation by topoisomerase II in eukaryotes. 2011, Pubmed
Bednar, Structure and Dynamics of a 197 bp Nucleosome in Complex with Linker Histone H1. 2017, Pubmed , Xenbase
Belaghzal, Hi-C 2.0: An optimized Hi-C procedure for high-resolution genome-wide mapping of chromosome conformation. 2017, Pubmed
Bernad, Xenopus HJURP and condensin II are required for CENP-A assembly. 2011, Pubmed , Xenbase
Brahmachari, Chromosome disentanglement driven via optimal compaction of loop-extruded brush structures. 2019, Pubmed
Brandão, RNA polymerases as moving barriers to condensin loop extrusion. 2019, Pubmed
Canela, Genome Organization Drives Chromosome Fragility. 2017, Pubmed
Canela, Topoisomerase II-Induced Chromosome Breakage and Translocation Is Determined by Chromosome Architecture and Transcriptional Activity. 2019, Pubmed
Cavazza, Parental genome unification is highly error-prone in mammalian embryos. 2021, Pubmed
Chereji, Quantitative MNase-seq accurately maps nucleosome occupancy levels. 2019, Pubmed
Christophorou, Citrullination regulates pluripotency and histone H1 binding to chromatin. 2014, Pubmed
Cremer, Chromosome territories. 2010, Pubmed
Cutts, Condensin complexes: understanding loop extrusion one conformational change at a time. 2020, Pubmed
Cuvier, A role of topoisomerase II in linking DNA replication to chromosome condensation. 2003, Pubmed , Xenbase
Cuylen, Ki-67 acts as a biological surfactant to disperse mitotic chromosomes. 2016, Pubmed
Dasso, Nuclear assembly is independent of linker histones. 1994, Pubmed , Xenbase
Datta, Structural insights into DNA loop extrusion by SMC protein complexes. 2020, Pubmed
Desai, The use of Xenopus egg extracts to study mitotic spindle assembly and function in vitro. 1999, Pubmed , Xenbase
Du, Allelic reprogramming of 3D chromatin architecture during early mammalian development. 2017, Pubmed
Dworkin-Rastl, The maternal histone H1 variant, H1M (B4 protein), is the predominant H1 histone in Xenopus pregastrula embryos. 1994, Pubmed , Xenbase
Earnshaw, Architecture of metaphase chromosomes and chromosome scaffolds. 1983, Pubmed
Edwards, Identification of xenopus CENP-A and an associated centromeric DNA repeat. 2005, Pubmed , Xenbase
Elbatsh, Distinct Roles for Condensin's Two ATPase Sites in Chromosome Condensation. 2019, Pubmed
Eltsov, Analysis of cryo-electron microscopy images does not support the existence of 30-nm chromatin fibers in mitotic chromosomes in situ. 2008, Pubmed
Farcas, Cohesin's concatenation of sister DNAs maintains their intertwining. 2011, Pubmed
Farr, The α isoform of topoisomerase II is required for hypercompaction of mitotic chromosomes in human cells. 2014, Pubmed
Finch, Solenoidal model for superstructure in chromatin. 1976, Pubmed
Fitz-James, Large domains of heterochromatin direct the formation of short mitotic chromosome loops. 2020, Pubmed
Freedman, Functional comparison of H1 histones in Xenopus reveals isoform-specific regulation by Cdk1 and RanGTP. 2010, Pubmed , Xenbase
Funabiki, The Xenopus chromokinesin Xkid is essential for metaphase chromosome alignment and must be degraded to allow anaphase chromosome movement. 2000, Pubmed , Xenbase
Galli, Cell Size Determines the Strength of the Spindle Assembly Checkpoint during Embryonic Development. 2016, Pubmed
Gandhi, Human Wapl is a cohesin-binding protein that promotes sister-chromatid resolution in mitotic prophase. 2006, Pubmed
Ganji, Real-time imaging of DNA loop extrusion by condensin. 2018, Pubmed
Gassler, A mechanism of cohesin-dependent loop extrusion organizes zygotic genome architecture. 2017, Pubmed
Gerhart, Cell cycle dynamics of an M-phase-specific cytoplasmic factor in Xenopus laevis oocytes and eggs. 1984, Pubmed , Xenbase
Gibcus, A pathway for mitotic chromosome formation. 2018, Pubmed , Xenbase
Gibson, Organization of Chromatin by Intrinsic and Regulated Phase Separation. 2019, Pubmed
Glotzer, Cyclin is degraded by the ubiquitin pathway. 1991, Pubmed , Xenbase
Golfier, Cohesin and condensin extrude DNA loops in a cell cycle-dependent manner. 2020, Pubmed , Xenbase
Goloborodko, Compaction and segregation of sister chromatids via active loop extrusion. 2016, Pubmed
Goloborodko, Chromosome Compaction by Active Loop Extrusion. 2016, Pubmed
Goundaroulis, Chromatin Is Frequently Unknotted at the Megabase Scale. 2020, Pubmed
Green, Contrasting roles of condensin I and condensin II in mitotic chromosome formation. 2012, Pubmed
Grigoryev, Hierarchical looping of zigzag nucleosome chains in metaphase chromosomes. 2016, Pubmed
Gruhn, Chromosome errors in human eggs shape natural fertility over reproductive life span. 2019, Pubmed
Guacci, Chromosome condensation and sister chromatid pairing in budding yeast. 1994, Pubmed
Guse, In vitro centromere and kinetochore assembly on defined chromatin templates. 2011, Pubmed , Xenbase
Hara, A cytoplasmic clock with the same period as the division cycle in Xenopus eggs. 1980, Pubmed , Xenbase
Hassler, Structural Basis of an Asymmetric Condensin ATPase Cycle. 2019, Pubmed
Heald, Subcellular scaling: does size matter for cell division? 2018, Pubmed , Xenbase
Hergeth, The H1 linker histones: multifunctional proteins beyond the nucleosomal core particle. 2015, Pubmed
Hirano, Condensins, chromosome condensation protein complexes containing XCAP-C, XCAP-E and a Xenopus homolog of the Drosophila Barren protein. 1997, Pubmed , Xenbase
Hirano, Cell cycle control of higher-order chromatin assembly around naked DNA in vitro. 1991, Pubmed , Xenbase
Hirano, A heterodimeric coiled-coil protein required for mitotic chromosome condensation in vitro. 1994, Pubmed , Xenbase
Hirota, Distinct functions of condensin I and II in mitotic chromosome assembly. 2004, Pubmed
Holloway, Anaphase is initiated by proteolysis rather than by the inactivation of maturation-promoting factor. 1993, Pubmed , Xenbase
Hopfner, Structural biology of Rad50 ATPase: ATP-driven conformational control in DNA double-strand break repair and the ABC-ATPase superfamily. 2000, Pubmed
Hsieh, Resolving the 3D Landscape of Transcription-Linked Mammalian Chromatin Folding. 2020, Pubmed
Imakaev, Iterative correction of Hi-C data reveals hallmarks of chromosome organization. 2012, Pubmed
Izzo, The histone H1 family: specific members, specific functions? 2008, Pubmed
Izzo, The genomic landscape of the somatic linker histone subtypes H1.1 to H1.5 in human cells. 2013, Pubmed
Janssen, Chromosome segregation errors as a cause of DNA damage and structural chromosome aberrations. 2011, Pubmed
Jenness, HELLS and CDCA7 comprise a bipartite nucleosome remodeling complex defective in ICF syndrome. 2018, Pubmed , Xenbase
Kerpedjiev, HiGlass: web-based visual exploration and analysis of genome interaction maps. 2018, Pubmed
Kimura, Phosphorylation and activation of 13S condensin by Cdc2 in vitro. 1998, Pubmed , Xenbase
Kimura, Chromosome condensation by a human condensin complex in Xenopus egg extracts. 2001, Pubmed , Xenbase
Kinoshita, Dynamic organization of mitotic chromosomes. 2017, Pubmed
Kong, Human Condensin I and II Drive Extensive ATP-Dependent Compaction of Nucleosome-Bound DNA. 2020, Pubmed
Krietenstein, Ultrastructural Details of Mammalian Chromosome Architecture. 2020, Pubmed
Krishnan, Phospho-H1 Decorates the Inter-chromatid Axis and Is Evicted along with Shugoshin by SET during Mitosis. 2017, Pubmed
Kschonsak, Shaping mitotic chromosomes: From classical concepts to molecular mechanisms. 2015, Pubmed
Ladouceur, Mitotic chromosome length scales in response to both cell and nuclear size. 2015, Pubmed
Ladouceur, CENP-A and topoisomerase-II antagonistically affect chromosome length. 2017, Pubmed
Lane, A novel chromatin tether domain controls topoisomerase IIα dynamics and mitotic chromosome formation. 2013, Pubmed
Lee, A high-resolution atlas of nucleosome occupancy in yeast. 2007, Pubmed
Li, FACT Remodels the Tetranucleosomal Unit of Chromatin Fibers for Gene Transcription. 2016, Pubmed
Lieberman-Aiden, Comprehensive mapping of long-range interactions reveals folding principles of the human genome. 2009, Pubmed
Lister, Age-related meiotic segregation errors in mammalian oocytes are preceded by depletion of cohesin and Sgo2. 2010, Pubmed
Lord, SuperPlots: Communicating reproducibility and variability in cell biology. 2020, Pubmed
Lowary, New DNA sequence rules for high affinity binding to histone octamer and sequence-directed nucleosome positioning. 1998, Pubmed
Löwe, Crystal structure of the SMC head domain: an ABC ATPase with 900 residues antiparallel coiled-coil inserted. 2001, Pubmed
Maresca, Histone H1 is essential for mitotic chromosome architecture and segregation in Xenopus laevis egg extracts. 2005, Pubmed , Xenbase
Marko, Micromechanical studies of mitotic chromosomes. 2008, Pubmed
Marko, Linking topology of tethered polymer rings with applications to chromosome segregation and estimation of the knotting length. 2009, Pubmed
Micheli, Chromosome length and DNA loop size during early embryonic development of Xenopus laevis. 1993, Pubmed , Xenbase
Minshull, A MAP kinase-dependent spindle assembly checkpoint in Xenopus egg extracts. 1994, Pubmed , Xenbase
Misteli, Dynamic binding of histone H1 to chromatin in living cells. 2000, Pubmed
Murray, Cell cycle extracts. 1991, Pubmed
Nagasaka, Sister chromatid resolution is an intrinsic part of chromosome organization in prophase. 2016, Pubmed
Nasmyth, Disseminating the genome: joining, resolving, and separating sister chromatids during mitosis and meiosis. 2001, Pubmed
Naumova, Organization of the mitotic chromosome. 2013, Pubmed
Nielsen, Topoisomerase IIα is essential for maintenance of mitotic chromosome structure. 2020, Pubmed
Ohsumi, Chromosome condensation in Xenopus mitotic extracts without histone H1. 1993, Pubmed , Xenbase
Ono, Differential contributions of condensin I and condensin II to mitotic chromosome architecture in vertebrate cells. 2003, Pubmed , Xenbase
Ono, Spatial and temporal regulation of Condensins I and II in mitotic chromosome assembly in human cells. 2004, Pubmed
Ou, ChromEMT: Visualizing 3D chromatin structure and compaction in interphase and mitotic cells. 2017, Pubmed
Parseghian, Distribution of somatic H1 subtypes is non-random on active vs. inactive chromatin II: distribution in human adult fibroblasts. 2001, Pubmed
Patel, Dynamic reorganization of the genome shapes the recombination landscape in meiotic prophase. 2019, Pubmed
Paulson, The structure of histone-depleted metaphase chromosomes. 1977, Pubmed
Piazza, Association of condensin with chromosomes depends on DNA binding by its HEAT-repeat subunits. 2014, Pubmed
Piskadlo, Metaphase chromosome structure is dynamically maintained by condensin I-directed DNA (de)catenation. 2017, Pubmed
Potapova, Superresolution microscopy reveals linkages between ribosomal DNA on heterologous chromosomes. 2019, Pubmed
Pradhan, SMC complexes can traverse physical roadblocks bigger than their ring size. 2022, Pubmed
Riggs, DNA methylation and late replication probably aid cell memory, and type I DNA reeling could aid chromosome folding and enhancer function. 1990, Pubmed
Rosin, Condensin II drives large-scale folding and spatial partitioning of interphase chromosomes in Drosophila nuclei. 2018, Pubmed
Rudnizky, Extended and dynamic linker histone-DNA Interactions control chromatosome compaction. 2021, Pubmed
Ryu, PIASy-dependent SUMOylation regulates DNA topoisomerase IIalpha activity. 2010, Pubmed , Xenbase
Samejima, Mitotic chromosomes are compacted laterally by KIF4 and condensin and axially by topoisomerase IIα. 2012, Pubmed
Schubert, There is an upper limit of chromosome size for normal development of an organism. 1997, Pubmed
Shakya, Liquid-Liquid Phase Separation of Histone Proteins in Cells: Role in Chromatin Organization. 2020, Pubmed
Shamu, Sister chromatid separation in frog egg extracts requires DNA topoisomerase II activity during anaphase. 1992, Pubmed , Xenbase
Shechter, Analysis of histones in Xenopus laevis. I. A distinct index of enriched variants and modifications exists in each cell type and is remodeled during developmental transitions. 2009, Pubmed , Xenbase
Shintomi, The relative ratio of condensin I to II determines chromosome shapes. 2011, Pubmed , Xenbase
Shintomi, Reconstitution of mitotic chromatids with a minimum set of purified factors. 2015, Pubmed , Xenbase
Shintomi, Mitotic chromosome assembly despite nucleosome depletion in Xenopus egg extracts. 2017, Pubmed , Xenbase
Shintomi, Guiding functions of the C-terminal domain of topoisomerase IIα advance mitotic chromosome assembly. 2021, Pubmed , Xenbase
Song, Cryo-EM study of the chromatin fiber reveals a double helix twisted by tetranucleosomal units. 2014, Pubmed , Xenbase
Sonn-Segev, Quantifying the heterogeneity of macromolecular machines by mass photometry. 2020, Pubmed
Stein, Histone H5 can correctly align randomly arranged nucleosomes in a defined in vitro system. 1983, Pubmed
Stigler, Single-Molecule Imaging Reveals a Collapsed Conformational State for DNA-Bound Cohesin. 2016, Pubmed
Sun, Condensin controls mitotic chromosome stiffness and stability without forming a structurally contiguous scaffold. 2018, Pubmed
Sundin, Arrest of segregation leads to accumulation of highly intertwined catenated dimers: dissection of the final stages of SV40 DNA replication. 1981, Pubmed
Szabo, Principles of genome folding into topologically associating domains. 2019, Pubmed
Tanabe, Inhibition of topoisomerase II by antitumor agents bis(2,6-dioxopiperazine) derivatives. 1991, Pubmed
Tavares-Cadete, Multi-contact 3C reveals that the human genome during interphase is largely not entangled. 2020, Pubmed
Terakawa, The condensin complex is a mechanochemical motor that translocates along DNA. 2017, Pubmed
Thakurela, Gene regulation and priming by topoisomerase IIα in embryonic stem cells. 2013, Pubmed
Th'ng, H1 family histones in the nucleus. Control of binding and localization by the C-terminal domain. 2005, Pubmed
Toselli-Mollereau, Nucleosome eviction in mitosis assists condensin loading and chromosome condensation. 2016, Pubmed
Umesono, Visualization of chromosomes in mitotically arrested cells of the fission yeast Schizosaccharomyces pombe. 1983, Pubmed
Vázquez-Diez, Cell-Size-Independent Spindle Checkpoint Failure Underlies Chromosome Segregation Error in Mouse Embryos. 2019, Pubmed
Verschueren, Interference reflection microscopy in cell biology: methodology and applications. 1985, Pubmed
Walther, A quantitative map of human Condensins provides new insights into mitotic chromosome architecture. 2018, Pubmed
Weissmann, biGBac enables rapid gene assembly for the expression of large multisubunit protein complexes. 2016, Pubmed
White, A quantitative investigation of linker histone interactions with nucleosomes and chromatin. 2016, Pubmed
Woodcock, Role of linker histone in chromatin structure and function: H1 stoichiometry and nucleosome repeat length. 2006, Pubmed
Wühr, Deep proteomics of the Xenopus laevis egg using an mRNA-derived reference database. 2014, Pubmed , Xenbase
Wühr, Evidence for an upper limit to mitotic spindle length. 2008, Pubmed , Xenbase
Wynne, Kinetochore function is controlled by a phospho-dependent coexpansion of inner and outer components. 2015, Pubmed , Xenbase
Xiao, Histone H1 compacts DNA under force and during chromatin assembly. 2012, Pubmed , Xenbase
Xue, Chromatin-bound Xenopus Dppa2 shapes the nucleus by locally inhibiting microtubule assembly. 2013, Pubmed , Xenbase
Young, Quantitative mass imaging of single biological macromolecules. 2018, Pubmed
Yu, Genome-wide TOP2A DNA cleavage is biased toward translocated and highly transcribed loci. 2017, Pubmed
Zhou, Structural Mechanisms of Nucleosome Recognition by Linker Histones. 2015, Pubmed
Zhou, Distinct Structures and Dynamics of Chromatosomes with Different Human Linker Histone Isoforms. 2021, Pubmed
Zierhut, Nucleosomal regulation of chromatin composition and nuclear assembly revealed by histone depletion. 2014, Pubmed , Xenbase
