|
Graphical Abstract |
|
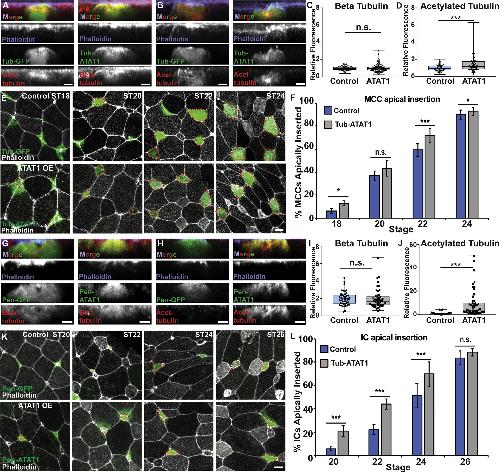
Figure 1Loss of MT acetylation delays apical insertion
(A and B) Side projections of intercalating control and Tub-GFP-HDAC6 OE MCCs fixed and stained with phalloidin and α-beta tub (A) or α-acetylated (α-acetyl.) tub. (B).
(C and D) Quantification of beta tub (C) and of acetyl. tub (D) in control and HDAC6 OE MCCs. Fluorescence was normalized relative to control (uninjected) MCCs in mosaic embryos for each experiment.
(E) Z-projections of embryos mosaically injected with Tub-GFP or Tub-GFP-HDAC6 DNA and phalloidin to assay apical insertion.
(F) Quantification of the percentage of MCCs apically inserted at each stage.
(G and H) Side projections of intercalating Pen-CAMSAP1-Par6 and Pen-CAMSAP1-Par6 + HDAC6 OE ICs stained with α-FLAG, phalloidin, and α-beta tub (G) or α-acetyl. tub (H).
(I and J) Quantification of beta tub (I) or acetyl. tub (J) in CAMSAP1-Par6 and CAMSAP1-Par6 + HDAC6 OE ICs. Fluorescence was normalized relative to (control) ICs expressing only CAMSAP1-Par6 in mosaic embryos for each experiment.
(K) Z-projections of embryos mosaically injected with Pen-RFP and HDAC6-FLAG DNA and CAMSAP1-Par6 mRNA and stained with α-FLAG and phalloidin to assay apical insertion.
(L) Quantification of the percentage of ICs apically inserted at each stage.
For all bar graphs (F and L), bars represent the average and error bars indicate SD; for all box-and-whisker plots (C, D, I, and J), the box represents 25%â75% range, the line is the median, and the whiskers represent the total change; and âp < 0.05, ââp < 0.01, âââp < 0.001.
Analysis includes n > 80 cells from at least 6 embryos per condition (C), n > 60 cells from at least 5 embryos per condition (D), n > 175 cells from at least 9 embryos per condition and ST (F), n > 15 cells from at least 5 embryos per condition (I), n > 25 cells from at least 7 embryos per condition (J), and n > 50 cells from at least 9 embryos per condition/time point (L). Scale bars in (A), (B), (G), and (H) represent 5 μm and in (E) and (K) represent 10 μm. |
|
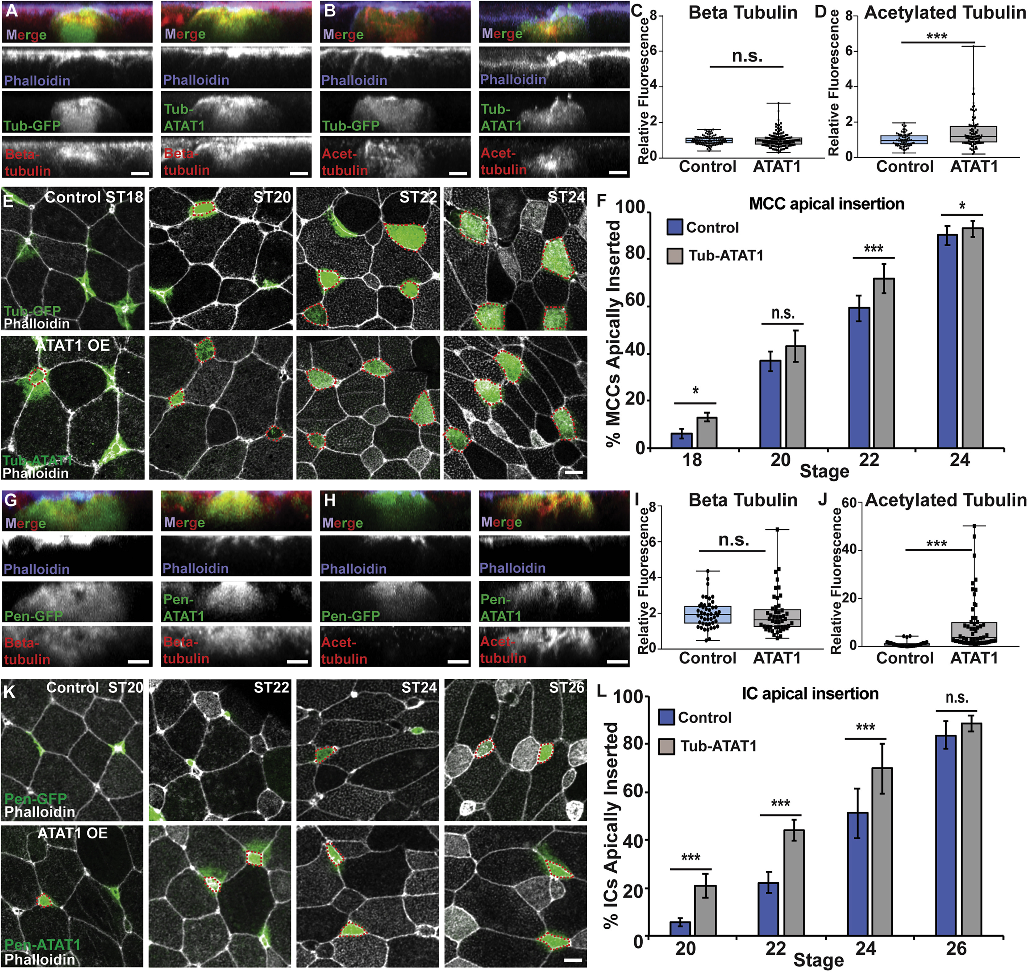
Figure 2. Increased MT acetylation results in precocious apical insertion(A and B) Side projections of intercalating control and ATAT1 OE MCCs fixed and stained with α-beta tub (A) or α-acetyl. tub (B).(C and D) Quantification of beta tub (C) and of acetyl. tub (D) in control and ATAT1 OE MCCs. Fluorescence was normalized relative to control (uninjected) MCCs in mosaic embryos for each experiment.(E) Z-projections displaying progression of MCC apical insertion in control (Tub-GFP) and ATAT1 OE embryos.(F) Quantification of the percentage of MCCs apically inserted at each stage.(G and H) Side projections of intercalating control and ATAT1 OE ICs fixed and stained with α-beta tub (G) or α-acetyl. tub (H).(I and J) Quantification of beta tub (I) and of acetyl. tub. (J) in control and ATAT1 OE ICs. Fluorescence was normalized relative to control (uninjected) ICs in mosaic embryos for each experiment.(K) Z-projections displaying progression of IC apical insertion in control (Pen-GFP) and Pen-ATAT1 OE embryos.(L) Quantification of the percentage of ICs apically inserted at each stage.For all bar graphs (F and L), bars represent the average and error bars indicate SD; for all box-and-whisker plots (C, D, I, and J), the box represents 25%â75% range, the line is the median, and the whiskers represent the total change; and *p < 0.05 and ***p < 0.001.Analysis includes n > 100 cells from at least 6 embryos per condition (C), n > 80 cells from at least 5 embryos per condition (D), n > 200 cells from at least 9 embryos per condition and ST (F), n > 15 cells from at least 3 embryos per condition (I), n > 50 cells from at least 5 embryos per condition (J), and n > 150 cells from at least 7 embryos per condition and ST (L). Scale bars in (A), (B), (G), and (H) represent 5 μm and in (E) and (L) represent 10 μm. |
|
Figure 3. MCCs preferentially intercalate at higher-order vertices(A) Representative images of 3-, 4-, 5-, and 6-cell vertices between outer epithelial cells expressing GFP-tricellulin (pseduocolored in white); scale bar represents 10 μm. Vertex types are outlined in blue or gray and are representative of graph colors in (B) and (C).(B and C) Analysis of live imaging (e.g., Video S1) quantifying the percentage of each vertex type present in the outer epithelium prior to MCC intercalation (B, left) and sites of successful MCC intercalation (B, right). (C) Percentage of each type of vertex occupied with an MCC by stage 20. Bars represent the mean; error bars indicate SD. Analysis includes n > 1,500 vertices (B, left) and n > 350 MCCs (B, right) from 2 embryos; n > 900 vertices (3 cell), 500 vertices (4 cell), 85 vertices (5 cell), and 30 vertices (6 cell) from 2 embryos (C). |
|
Figure 4. Microtubule acetylation alters the penetrative capacity of MCCs(AâD) Quantification of cumulative percentages of MCCs inserting in the outer epithelium at 6-cell (A), 5-cell (B), 4-cell (C), and 3-cell vertices (D) over time. (AâD) Representative data generated from one time-lapse experiment analyzing intercalation of 214 MCCs. Similar trends were seen in other time-lapse videos. Percentages were calculated by dividing the cumulative number of total MCCs that had breached the outer epithelial layer at each time point by the number of MCCs that inserted at that vertex type. Red dotted line on each bar graph indicates the point at which 50% of the cells that would eventually intercalate at the vertex type had successfully breached the epithelium.(E) Quantification of the percentage of MCCs that intercalated at tricellular vertices by stage 20. For bar graph in (E), bars represent the mean, error bars indicate SD, and *p < 0.05 and ***p < 0.001. Analysis includes n > 350 cells for each condition from at least 9 embryos (E).(F) Measured value for q, quantification of the number of vertices sampled prior to apical insertion in control and ATAT1 OE MCCs. Data are from 2 4-h movies of each condition with an n of 32 cells for control and 28 cells for ATAT1 OE; for box-and-whisker plot, the box represents the 25%â75% range, the line represents the median, and the whiskers represent the total range; and **p < 0.01.(G) Model of the balance of the restrictive capacity of the epithelium that varies by vertex strength and the penetrative capacity of intercalating cells that varies by the amount of tubulin acetylation.(H) Probability that an MCC successfully intercalates at a k-vertex, using Equation 1. Experimental data (Exp. P(k) column) is from Figure 3B (right). Distribution of vertex type (Prob. of occurrence column) is from Figure 3B (left). Exp. ATAT1 P(k) represents the observed percentage for each vertex type in MCC OE ATAT1. This table shows the dependence on q of the probability that an MCC successfully intercalates at a k-vertex, using Equation 1. |
|
Still image from Video S1. Live imaging of MCC intercalation into the outer epithelium, related to Figure 3
Time lapse imaging of a Tub-Deup1-GFP transgenic embryo expressing RFP-tricellulin (pseudo colored white). Deup1-GFP signal was used to identify MCCs. Time lapse imaging began at approximately ST17. A 20 μm z-range was imaged (0.5 μm steps) every 10 min throughout the duration of the time lapse. |
|
Still images from Video S2. Live imaging of WT MCCs sampling vertices, related to Figure 4F
Time lapse imaging of embryo injected with Tub-GFP DNA (green) and mem-RFP mRNA (red) starting at ST14 when we first see the appearance of GFP + MCCs. Image stack captured every 10 minutes. |
|
Still from Video S3. Live imaging of ATAT1 OE MCCs sampling vertices, related to Figure 4F
Time lapse imaging of embryo injected with Tub-GFP-ATAT1 DNA (green) and mem-RFP mRNA (red) starting at ST14 when we first see the appearance of GFP + MCCs. Image stack captured every 10 minutes. |