XB-ART-58307
Front Physiol
2021 Jan 01;12:713710. doi: 10.3389/fphys.2021.713710.
Show Gene links
Show Anatomy links
Genetic and Physiological Effects of Insulin on Human Urate Homeostasis.
Mandal AK, Leask MP, Estiverne C, Choi HK, Merriman TR, Mount DB.
???displayArticle.abstract???
Insulin and hyperinsulinemia reduce renal fractional excretion of urate (FeU) and play a key role in the genesis of hyperuricemia and gout, via uncharacterized mechanisms. To explore this association further we studied the effects of genetic variation in insulin-associated pathways on serum urate (SU) levels and the physiological effects of insulin on urate transporters. We found that urate-associated variants in the human insulin (INS), insulin receptor (INSR), and insulin receptor substrate-1 (IRS1) loci associate with the expression of the insulin-like growth factor 2, IRS1, INSR, and ZNF358 genes; additionally, we found genetic interaction between SLC2A9 and the three loci, most evident in women. We also found that insulin stimulates the expression of GLUT9 and increases [14C]-urate uptake in human proximal tubular cells (PTC-05) and HEK293T cells, transport activity that was effectively abrogated by uricosurics or inhibitors of protein tyrosine kinase (PTK), PI3 kinase, MEK/ERK, or p38 MAPK. Heterologous expression of individual urate transporters in Xenopus oocytes revealed that the [14C]-urate transport activities of GLUT9a, GLUT9b, OAT10, OAT3, OAT1, NPT1 and ABCG2 are directly activated by insulin signaling, through PI3 kinase (PI3K)/Akt, MEK/ERK and/or p38 MAPK. Given that the high-capacity urate transporter GLUT9a is the exclusive basolateral exit pathway for reabsorbed urate from the renal proximal tubule into the blood, that insulin stimulates both GLUT9 expression and urate transport activity more than other urate transporters, and that SLC2A9 shows genetic interaction with urate-associated insulin-signaling loci, we postulate that the anti-uricosuric effect of insulin is primarily due to the enhanced expression and activation of GLUT9.
???displayArticle.pubmedLink??? 34408667
???displayArticle.pmcLink??? PMC8366499
???displayArticle.link??? Front Physiol
???displayArticle.grants??? [+]
P50 AR060772 NIAMS NIH HHS
Species referenced: Xenopus laevis
Genes referenced: abcc4 abcg2 grap2 igf2 ins insr irs1 kcnk3 mapk1 mapk14 pik3cg ptk2b slc13a3 slc22a13 slc22a6 slc2a9 slc5a8
GO keywords: urate transport [+]
???displayArticle.disOnts??? gout [+]
???attribute.lit??? ???displayArticles.show???
|
|
FIGURE 1. The net excretion of urate in the human urine depends on the balance between urate reabsorption and secretion, mediated by separate sets of urate transporters in the proximal tubule. (A) Urate reabsorption: The sodium-driven SMCT1 and SMCT2 transporters increase the intracellular pool of organic anions such as nicotinate or pyrazinoate (PZA), which function in urate/anion exchange mediated by URAT1 and OAT10. OAT4 in contrast exchanges apical urate for divalent anions. The membrane potential-driven GLUT9a functions as the exclusive exit pathway for reabsorbed urate from proximal tubule into blood. (B) Urate secretion: In a sodium dependent process involving the collaboration of NADC3, urate enters at the basolateral membrane in exchange with alpha-ketoglutarate, mediated by OAT1 and OAT3. Urate is transported across the apical surface into the tubular lumen via MRP4, ABCG2, NPT1, and NPT4. (C) Regulation of urate transport by insulin signaling: Insulin binding to its receptor (INSR) leads to the activation of insulin receptor substrate (IRS), Akt, ERK1/2, p38 MAPK and PKC. The general effect of insulin on urate transport (reabsorption or secretion) is indicated. Genistein, a phosphotyrosine kinase (PTK)-specific inhibitor; LY 295002, a PI3K-specific inhibitor; PD98059, a MEK/ERK-specific inhibitor; SB 203580, a p38 MAPK-specific inhibitor; BMI, bisindolylmaleimide 1-hydrochloride, a protein kinase C (PKC)-specific inhibitor. |
|
|
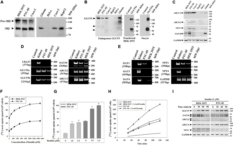
FIGURE 2. Insulin stimulates [14C]-urate uptake in human renal proximal tubule epithelial cells (PTC-05) and HEK 293T cells. (A) Western blot analyses show endogenous INSR protein (IRβ; â¼96 kDa) expression in various human cell lines. (B) Western blot analyses show endogenous GLUT9 protein expression in various human cell lines in transiently transfected (GLUT9a) HEK 293T cells and Xenopus laevis oocytes. (C) Western blot analyses show endogenous ABCC4, ABCG2, OAT10 and NPT1 protein expression in various human cell lines. (D,E) RT-PCR detection of the mRNA expression of URAT1, GLUT9 isoforms (GLUT9a and GLUT9b), OAT10, ABCG2, ABCC4, OAT1, OAT3, OAT4, NPT1, NPT4 and GAPDH in human kidney, PTC-05 and HEK 293T cells. (F) Dose-response plots showing the total [14C]-urate uptake activities of endogenous urate transporters, in equal number (3 à 106) of HEK 293T or PTC-05 cells, in response to increasing concentration of insulin (0â1500 nM). (G) Bar diagram indicating the [14C]-urate uptake activities of endogenous urate transporters in HEK 293T and PTC-05 cells measured in the absence or presence of insulin (1.0 and 1.5 μM). Asterisk (â*â), P < 0.001 compared with urate uptake in the absence of insulin. (H) Time-course plot of insulin-stimulation of [14C]-urate uptake by endogenous urate transporters in HEK 293T or PTC-05 cells. Results are the average of three independent experiments ± s.e.m. (I) Western blot analyses show the effect of extracellular insulin (1.0 μM) on expression of endogenous urate transporter proteins in HEK 293T or PTC-05 cells for varying time intervals (0â90 min). |
|
|
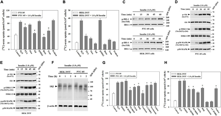
FIGURE 3. Insulin stimulates urate uptake through activation of PTK (protein tyrosine kinase) of INSR, IRS1, PI3K, Akt, p44/42 MAPK (ERK) and/or p38 MAPK in human kidney cell lines (HEK 293T and PTC-05). (A,B) The stimulatory effect of insulin (1.0 μM) on [14C]-urate uptake by endogenous urate transporters in equal number (3x106) of PTC-05 (A) and HEK 293T (B) cells was measured in the absence and presence of 10 mM pyrazinoate (PZA), 10 mM nicotinate (Nico), 10 mM salicylate (Sal), 100 μM benzbromarone (Benz), 100 μM tranilast (Tran), or 1.0 mM probenecid (Proben) in the extracellular K+-free isotonic medium at â¼25°C. Uricosuric drugs were dissolved in dimethyl sulfoxide (DMSO). (CâE) Insulin activates IRS1, Akt, ERK and p38 MAPK in PTC-05 cells (C,D) and HEK 293T cells (C,E). (F) Insulin has no significant effect on the expression of endogenous INSR protein (IRβ; â¼96 kDa) expression. For Western blot analyses cells were treated with insulin (1.0 μM) in K+-free isotonic medium and lysates were analyzed using appropriate antibodies (see methods). (G,H) Signaling pathway-specific inhibitors differentially inhibit insulin-stimulation of [14C]-urate uptake in PTC-05 cells (G) and HEK 293T cells (H). The effect of insulin (1.0 μM) on [14C]-urate uptake was measured in K+-free isotonic uptake medium in the absence and presence of the natural protein tyrosine kinase inhibitor (genistein; 75 μM), phosphatidylinositol 3-kinase (PI3K) inhibitor (LY 294002; 50 μM), wortmanin (4 μM), p38 MAPK inhibitor (10 μM SB 203580), MEK/ERK inhibitor (20 μM PD 98059 or U0126) or protein kinase C inhibitor (10 μM bisindolylmaleimide I (BMI). Results are the average of three independent experiments ± s.e.m. Asterisk (*), P < 0.001 compared with urate uptake in the absence of uricosuric drugs, anti-uricosuric agents or in presence of insulin and DMSO. |
|
|
FIGURE 4. Insulin stimulates urate transport mediated by GLUT9, OAT10, OAT1, mOAT3 or NPT1 expressed in Xenopus oocytes. (A,B) The [14C]-urate uptake activity of human GLUT9 isoforms, URAT1, OAT10, OAT4, NPT1, OAT1, and mouse OAT3 was measured in absence and presence of insulin (1.0-1.5 μM) in K+-free isotonic medium. (C,D) The time course plot of [14C]-urate uptake mediated by human GLUT9a, GLUT9b, OAT10, NPT1 or mouse OAT3, expressed in oocytes, in the absence and presence of 1.0 μM insulin. Oocytes expressing URAT1, OAT10 or NPT1 were preloaded with 50 nl of 100 mM nicotinate (Nico) and oocytes expressing OAT4 were preloaded with maleate (Mal) with 50 nl of 100 mM maleate by microinjection 2 h before urate uptake. Asterisk (*), P < 0.001 compared with urate uptake/efflux in the absence of insulin. |
|
|
FIGURE 5. Insulin stimulates urate transport activity of GLUT9 isoforms, OAT10, NPT1, OAT3 or OAT1 in Xenopus oocytes via activation of protein tyrosine kinase (PTK) activity of INSR, phosphatidylinositol 3-kinase (PI3K), Akt, and/or p44/42 MAPK (ERK). (A) Western blot analyses of the lysates of Xenopus oocytes, treated with insulin (1.0 μM) at â¼25°C in K+-free isotonic medium using appropriate antibodies for indicated antigens. (B,C) The stimulatory effect of insulin (1.0 μM) on [14C]-urate uptake mediated by GLUT9 isoforms, OAT10, NPT1, mouse OAT3 and OAT1 in Xenopus oocytes was measured in the absence and presence of the natural PTK inhibitor (genistein; 75 μM) or PI3K inhibitor (LY 294002; 50 μM). Oocytes expressing OAT10 or NPT1 were preloaded with nicotinate (Nico) by microinjection of 50 nl of 100 mM nicotinate 2h before urate uptake. (D,E) Insulin-stimulation of urate uptake activities of human GLUT9a or GLUT9b was examined in oocytes in the absence and presence of p38 MAPK inhibitor (SB 203580; 10 μM), MEK/ERK inhibitor (PD 98059/U0126; 20 μM) or protein kinase C inhibitor (bisindolylmaleimide I hydrochloride, or BMI; 10 μM) in K+-free isotonic medium. Asterisk (*), P < 0.001 compared with urate uptake in the presence of insulin and DMSO. |
|
|
FIGURE 6. The N-terminal domain of human GLUT9 isoforms play a significant role in functional activation of by insulin. (A,B) The [14C]-urate uptake mediated by GLUT9a/GLUT9b, and its N-terminal point mutants (A) or its N-terminal deletion mutants (B) was examined in oocytes in the absence and presence of 1.0 μM insulin in K+-free isotonic medium (pH 7.4) at â¼25°C. Asterisk (*), P < 0.001 compared with the urate uptake by the normal urate transporter in the absence/presence of insulin. |
|
|
FIGURE 7. Insulin-stimulation of [14C]-urate uptake mediated by OAT10, OAT3, OAT1, NPT1 and ABCG2 in oocytes is inhibited by specific inhibitors of intracellular signaling pathways. (AâD) Insulin-stimulation of [14C]-urate uptake mediated by human OAT10 (A), mouse OAT3 (B), human OAT1 (C), or human NPT1 (D), expressed in oocytes, was measured in the absence or presence 1.0 μM insulin and p38 MAPK inhibitor (SB 203580; 10 μM), MEK/ERK inhibitor (PD 98059/U0126; 20 μM) or protein kinase C inhibitor (bisindolylmaleimide I hydrochloride, or BMI; 10 μM) in K+-free isotonic medium. Oocytes expressing NPT1 were preloaded with nicotinate (Nico) by microinjection of 50 nl of 100 mM nicotinate 2 h before urate uptake. (EâF) Insulin-stimulation of [14C]-urate efflux mediated by ABCG2 or ABCG2 mutant (Q141K) (E), expressed in oocytes, was measured in the absence or presence 1.0 μM insulin and/or genistein (75 μM) or LY 294002 (50 μM) (F), in K+-free isotonic medium (pH 7.4) at â¼25°C. Asterisk (*), P < 0.001 compared with the urate uptake by urate transporters in the absence/presence of insulin. |
References [+] :
Almind,
A common amino acid polymorphism in insulin receptor substrate-1 causes impaired insulin signaling. Evidence from transfection studies.
1996, Pubmed
Almind, A common amino acid polymorphism in insulin receptor substrate-1 causes impaired insulin signaling. Evidence from transfection studies. 1996, Pubmed
Anzai, Plasma urate level is directly regulated by a voltage-driven urate efflux transporter URATv1 (SLC2A9) in humans. 2008, Pubmed , Xenbase
Augustin, Identification and characterization of human glucose transporter-like protein-9 (GLUT9): alternative splicing alters trafficking. 2004, Pubmed , Xenbase
Bahn, Identification of a new urate and high affinity nicotinate transporter, hOAT10 (SLC22A13). 2008, Pubmed , Xenbase
Barbieri, Insulin/IGF-I-signaling pathway: an evolutionarily conserved mechanism of longevity from yeast to humans. 2003, Pubmed
Barros, Activation of protein kinase Czeta increases OAT1 (SLC22A6)- and OAT3 (SLC22A8)-mediated transport. 2009, Pubmed
Caulfield, SLC2A9 is a high-capacity urate transporter in humans. 2008, Pubmed , Xenbase
Choi, Gout and the risk of type 2 diabetes among men with a high cardiovascular risk profile. 2008, Pubmed
Choi, Prevalence of the metabolic syndrome in individuals with hyperuricemia. 2007, Pubmed
Choi, Prevalence of the metabolic syndrome in patients with gout: the Third National Health and Nutrition Examination Survey. 2007, Pubmed
Cicirelli, Insulin and progesterone activate a common synthetic ribosomal protein S6 peptide kinase in Xenopus oocytes. 1988, Pubmed , Xenbase
Cicirelli, Microinjection of a protein-tyrosine-phosphatase inhibits insulin action in Xenopus oocytes. 1990, Pubmed , Xenbase
Döring, SLC2A9 influences uric acid concentrations with pronounced sex-specific effects. 2008, Pubmed
Duarte, Insulin neuroprotection against oxidative stress in cortical neurons--involvement of uric acid and glutathione antioxidant defenses. 2005, Pubmed
Elliot, Urinary excretion of aquaporin-2 in humans: a potential marker of collecting duct responsiveness to vasopressin. 1996, Pubmed
Enomoto, Molecular identification of a renal urate anion exchanger that regulates blood urate levels. 2002, Pubmed , Xenbase
Facchini, Relationship between resistance to insulin-mediated glucose uptake, urinary uric acid clearance, and plasma uric acid concentration. 1991, Pubmed
Gill, Correlation of the serum insulin and the serum uric Acid levels with the glycated haemoglobin levels in the patients of type 2 diabetes mellitus. 2013, Pubmed
Gong, Neuroprotection by urate on 6-OHDA-lesioned rat model of Parkinson's disease: linking to Akt/GSK3β signaling pathway. 2012, Pubmed
Hainaut, Insulin and insulin-like-growth-factor-I (IGF-I) receptors in Xenopus laevis oocytes. Comparison with insulin receptors from liver and muscle. 1991, Pubmed , Xenbase
Harmon, MEK inhibitors impair insulin-stimulated glucose uptake in 3T3-L1 adipocytes. 2004, Pubmed
Higashino, Dysfunctional missense variant of OAT10/SLC22A13 decreases gout risk and serum uric acid levels. 2020, Pubmed
Hoque, The ABCG2 Q141K hyperuricemia and gout associated variant illuminates the physiology of human urate excretion. 2020, Pubmed
Horita, Insulin resistance, obesity, hypertension, and renal sodium transport. 2011, Pubmed
Huang, An investigation into signal transduction mechanisms involved in insulin-induced long-term depression in the CA1 region of the hippocampus. 2004, Pubmed
Iharada, Type 1 sodium-dependent phosphate transporter (SLC17A1 Protein) is a Cl(-)-dependent urate exporter. 2010, Pubmed
Johnson, Hyperuricemia, Acute and Chronic Kidney Disease, Hypertension, and Cardiovascular Disease: Report of a Scientific Workshop Organized by the National Kidney Foundation. 2018, Pubmed
Jutabha, Identification of a novel voltage-driven organic anion transporter present at apical membrane of renal proximal tubule. 2003, Pubmed , Xenbase
Kanno, Urinary excretion of aquaporin-2 in patients with diabetes insipidus. 1995, Pubmed
Kayali, Stimulation of MAPK cascades by insulin and osmotic shock: lack of an involvement of p38 mitogen-activated protein kinase in glucose transport in 3T3-L1 adipocytes. 2000, Pubmed
Keembiyehetty, Mouse glucose transporter 9 splice variants are expressed in adult liver and kidney and are up-regulated in diabetes. 2006, Pubmed , Xenbase
Kimura, Expression of SLC2A9 isoforms in the kidney and their localization in polarized epithelial cells. 2014, Pubmed
Klip, Thirty sweet years of GLUT4. 2019, Pubmed
Kodama, Association between serum uric acid and development of type 2 diabetes. 2009, Pubmed
Köttgen, Genome-wide association analyses identify 18 new loci associated with serum urate concentrations. 2013, Pubmed
MacFarlane, The effect of initiating pharmacologic insulin on serum uric acid levels in patients with diabetes: a matched cohort analysis. 2015, Pubmed
Mandal, Uricosuric targets of tranilast. 2017, Pubmed , Xenbase
Mandal, The molecular physiology of uric acid homeostasis. 2015, Pubmed
Mandal, Interaction Between ITM2B and GLUT9 Links Urate Transport to Neurodegenerative Disorders. 2019, Pubmed , Xenbase
Matsuo, Identification of ABCG2 dysfunction as a major factor contributing to gout. 2011, Pubmed
McCormick, Assessing the Causal Relationships Between Insulin Resistance and Hyperuricemia and Gout Using Bidirectional Mendelian Randomization. 2021, Pubmed
Modan, Elevated serum uric acid--a facet of hyperinsulinaemia. 1987, Pubmed
Muscelli, Effect of insulin on renal sodium and uric acid handling in essential hypertension. 1996, Pubmed
Nakayama, ABCG2 is a high-capacity urate transporter and its genetic impairment increases serum uric acid levels in humans. 2011, Pubmed
Niu, Maturation of the regulation of GLUT4 activity by p38 MAPK during L6 cell myogenesis. 2003, Pubmed
Nizar, Renal tubule insulin receptor modestly promotes elevated blood pressure and markedly stimulates glucose reabsorption. 2018, Pubmed
Orosz, Growth, immortalization, and differentiation potential of normal adult human proximal tubule cells. 2004, Pubmed
Perez-Ruiz, Renal clearance of uric acid is linked to insulin resistance and lower excretion of sodium in gout patients. 2015, Pubmed
Phipps-Green, Twenty-eight loci that influence serum urate levels: analysis of association with gout. 2016, Pubmed
Preitner, Glut9 is a major regulator of urate homeostasis and its genetic inactivation induces hyperuricosuria and urate nephropathy. 2009, Pubmed
Quiñones Galvan, Effect of insulin on uric acid excretion in humans. 1995, Pubmed
Reaven, The kidney: an unwilling accomplice in syndrome X. 1997, Pubmed
Robles-Cervantes, Relationship between Serum Concentration of Uric Acid and Insulin Secretion among Adults with Type 2 Diabetes Mellitus. 2011, Pubmed
Rung, Genetic variant near IRS1 is associated with type 2 diabetes, insulin resistance and hyperinsulinemia. 2009, Pubmed
Saltiel, Insulin signalling and the regulation of glucose and lipid metabolism. 2001, Pubmed
Scavo, Genes encoding receptors for insulin and insulin-like growth factor I are expressed in Xenopus oocytes and embryos. 1991, Pubmed , Xenbase
Shepherd, Phosphoinositide 3-kinase: the key switch mechanism in insulin signalling. 1998, Pubmed
Soodvilai, Involvement of tyrosine kinase and PI3K in the regulation of OAT3-mediated estrone sulfate transport in isolated rabbit renal proximal tubules. 2005, Pubmed
Stanirowski, Impact of pre-gestational and gestational diabetes mellitus on the expression of glucose transporters GLUT-1, GLUT-4 and GLUT-9 in human term placenta. 2017, Pubmed
Stefanovic, Activation of a ribosomal protein S6 protein kinase in Xenopus oocytes by insulin and insulin-receptor kinase. 1986, Pubmed , Xenbase
Sweet, Organic anion transporter 3 (Slc22a8) is a dicarboxylate exchanger indirectly coupled to the Na+ gradient. 2003, Pubmed , Xenbase
Tanner, Population-Specific Resequencing Associates the ATP-Binding Cassette Subfamily C Member 4 Gene With Gout in New Zealand Māori and Pacific Men. 2017, Pubmed , Xenbase
Ter Maaten, Renal handling of urate and sodium during acute physiological hyperinsulinaemia in healthy subjects. 1997, Pubmed
Tin, Target genes, variants, tissues and transcriptional pathways influencing human serum urate levels. 2019, Pubmed
Toyoki, Insulin stimulates uric acid reabsorption via regulating urate transporter 1 and ATP-binding cassette subfamily G member 2. 2017, Pubmed
Vitart, SLC2A9 is a newly identified urate transporter influencing serum urate concentration, urate excretion and gout. 2008, Pubmed , Xenbase
Vuorinen-Markkola, Hyperuricemia and insulin resistance. 1994, Pubmed
Wang, Fasting plasma glucose and serum uric acid levels in a general Chinese population with normal glucose tolerance: A U-shaped curve. 2017, Pubmed
Witkowska, Human SLC2A9a and SLC2A9b isoforms mediate electrogenic transport of urate with different characteristics in the presence of hexoses. 2012, Pubmed , Xenbase
Woodward, Identification of a urate transporter, ABCG2, with a common functional polymorphism causing gout. 2009, Pubmed , Xenbase
Wu, Advantages of Single-Nucleus over Single-Cell RNA Sequencing of Adult Kidney: Rare Cell Types and Novel Cell States Revealed in Fibrosis. 2019, Pubmed
Wu, Single-Cell Transcriptomics of a Human Kidney Allograft Biopsy Specimen Defines a Diverse Inflammatory Response. 2018, Pubmed
Wu, Comparative Analysis and Refinement of Human PSC-Derived Kidney Organoid Differentiation with Single-Cell Transcriptomics. 2018, Pubmed
Zhu, High uric acid directly inhibits insulin signalling and induces insulin resistance. 2014, Pubmed
