XB-ART-58303
Cell Syst
2021 Aug 17;1211:1094-1107.e6. doi: 10.1016/j.cels.2021.07.009.
Show Gene links
Show Anatomy links
A convergent molecular network underlying autism and congenital heart disease.
Rosenthal SB, Willsey HR, Xu Y, Mei Y, Dea J, Wang S, Curtis C, Sempou E, Khokha MK, Chi NC, Willsey AJ, Fisch KM, Ideker T.
???displayArticle.abstract???
Patients with neurodevelopmental disorders, including autism, have an elevated incidence of congenital heart disease, but the extent to which these conditions share molecular mechanisms remains unknown. Here, we use network genetics to identify a convergent molecular network underlying autism and congenital heart disease. This network is impacted by damaging genetic variants from both disorders in multiple independent cohorts of patients, pinpointing 101 genes with shared genetic risk. Network analysis also implicates risk genes for each disorder separately, including 27 previously unidentified genes for autism and 46 for congenital heart disease. For 7 genes with shared risk, we create engineered disruptions in Xenopus tropicalis, confirming both heart and brain developmental abnormalities. The network includes a family of ion channels, such as the sodium transporter SCN2A, linking these functions to early heart and brain development. This study provides a road map for identifying risk genes and pathways involved in co-morbid conditions.
???displayArticle.pubmedLink??? 34411509
???displayArticle.pmcLink??? PMC8602730
???displayArticle.link??? Cell Syst
???displayArticle.grants??? [+]
U01 MH115747 NIMH NIH HHS, U01 MH116487 NIMH NIH HHS, R01 HG009979 NHGRI NIH HHS , P41 GM103504 NIGMS NIH HHS , UL1 TR001442 NCATS NIH HHS , R01 HL149746 NHLBI NIH HHS , P50 DA037844 NIDA NIH HHS , UL1 TR001863 NCATS NIH HHS
Species referenced: Xenopus tropicalis
Genes referenced: adnp ankrd11 arid1b atp1b2 atrx bptf braf cacna1a cdk13 chd4 chd7 chrd crebbp dnm1 dscam dyrk1a ehmt1 ep300 foxp1 grin2a grin2b igf1r kansl1 kat6a kcnq2 kdm5b kdm6a kmt2a kmt2c kmt2d kmt5b macrod2 mapt mecp2 med13l msl3 nalcn nf1 notch1 nsd1 pik3ca pogz prkce pten ptpn11 rabgap1l raf1 ret ryr3 scn2a setbp1 setd1a setd5 slc45a2 slc6a1 son sos1 srcap stx1b syn1 syngap1 thoc2 tiam1 trim9 trip12 usp34 wac zeb2
GO keywords: brain development [+]
???displayArticle.disOnts??? autism spectrum disorder [+]
???displayArticle.omims??? AUTISM
???attribute.lit??? ???displayArticles.show???
|
|
Figure 1. Overview of genetic data and workflow (A) Study workflow. We determined the network intersection of two sets of disorder risk genes, autism spectrum disorder (ASD, left, green) and congenital heart disease (CHD, right, pink); red denotes network proximity to both. Gene variants in the shared network are over-represented in patients from an independent replication cohort with co-morbid neurodevelopmental disorders (NDDs) and heart conditions, and disruptions to these genes give rise to brain and heart defects in a Xenopus tropicalis model of development. Analysis of ASD-CHD network architecture reveals a hierarchical organization of functional modules. SSC, Simons simplex collection; PCGC/PHN, Pediatric Cardiac Genomics Consortium/Pediatric Heart network. (B) Numbers of patients in the ASD and CHD cohorts with neurodevelopmental and heart conditions, with numbers of de novo coding variants and established disorder risk genes. The ASD cohort has not been systematically examined for heart phenotypes. (C) Bar chart displaying the fraction of patients in ASD and CHD cohorts with putatively damaging de novo variants (dDNVs) in ASD or CHD risk genes, dDNVs outside of these ââriskââ genes, and with no dDNVs yet identified. |
|
|
Figure 2. ASD and CHD de novo risk variants converge on common network regions. (A) Scatterplot of human proteins based on network proximity to established ASD risk genes or established CHD risk genes (y versus x). Proteins at the network intersection are shown in orange, with high confidence (HC; adjusted p < 0.1 and zASD > 1.5 and zCHD > 1.5) proteins shown in red. (B) Visualization of ASD-CHD network intersection, with the largest connected component shown. Node size is mapped to the number of variants observed for that gene, node color is the minimum of the brain or heart percentile expression from GTEx (The GTEx Consortium, 2015). Triangles indicate genes harboring at least one dual-condition variant. Edges are drawn for gene pairs with a network neighborhood similarity > 0.95 (percentile cosine similarity), with a purple-yellow color gradient indicating percentile above this threshold. Network layout was determined by a spring-embedding algorithm with edge bundling in cytoscape (Shannon et al., 2003). The spring layout was subsequently modified to enable visualization of the ASD and CHD seed nodes, where the seed nodes were manually translated to the left (ASD), right (CHD), and down (ASD and CHD) from the original layout. Selected genes are labeled. High confidence network intersection genes are indicated with a white border. (C) Number of genes found at the ASD-CHD network intersection compared with the number expected by chance. ***empirical p = 4 3 10â141. (D) Enrichment for dDNVs associated with dual NDD and CHD phenotypes is shown for ASD-specific network genes (zASD R 2, zCHD < 2, zASD-CHD < 3), CHD- specific network genes (zCHD R 2, zASD < 2, zASD-CHD < 3), or genes at the ASD-CHD network intersection, and high confidence network intersection ***p < 0.001, **p < 0.01, *p < 0.05. Vertical bars indicate one standard deviation. |
|
|
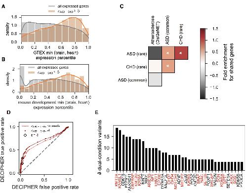
Figure 3. Validation of the ASD-CHD network in independent patient cohorts (A) Distribution of minimum percentile mRNA expression of ASD-CHD network genes in GTEx brain or heart tissues (orange), compared with all expressed genes (gray). (B) Distribution of minimum percentile mRNA expression of ASD-CHD network genes in mouse developmental brain or heart tissues (orange), compared with all expressed genes (gray). (C) Heatmap showing the degree of network intersection among ASD rare variants, CHD rare variants, ASD common variants, and common variants from an unrelated control disease, atherosclerosis. Color bar shows enrichment in units of log 2 (observed/expected) number of genes. * denotes larger-than-expected intersection at p < 0.05. (D) Receiver operator characteristic (ROC) showing recovery of damaging variants associated with dual brain and heart phenotypes in the independent DECIPHER cohort. Genes are ranked by network proximity to ASD and CHD established risk genes (zASD-CHD). Results for all ranked genes in maroon (AUC = 0.71, p = 5 3 10â22); results excluding established risk genes in salmon (AUC = 0.66, p = 5 3 10â14, empirical p values). Black circles highlight the sets of genes at the zASD-CHD R 3 cutoffs used to define the ASD-CHD network intersection in previous figures. Examined variants are damaging single nucleotide variants and indels. (E) The number of dual-condition variants in DECIPHER is listed for all ASD-CHD network genes with four or more such variants. High confidence ASD-CHD network genes not previously identified in one or both disorders (Table S4) labeled in red. |
|
|
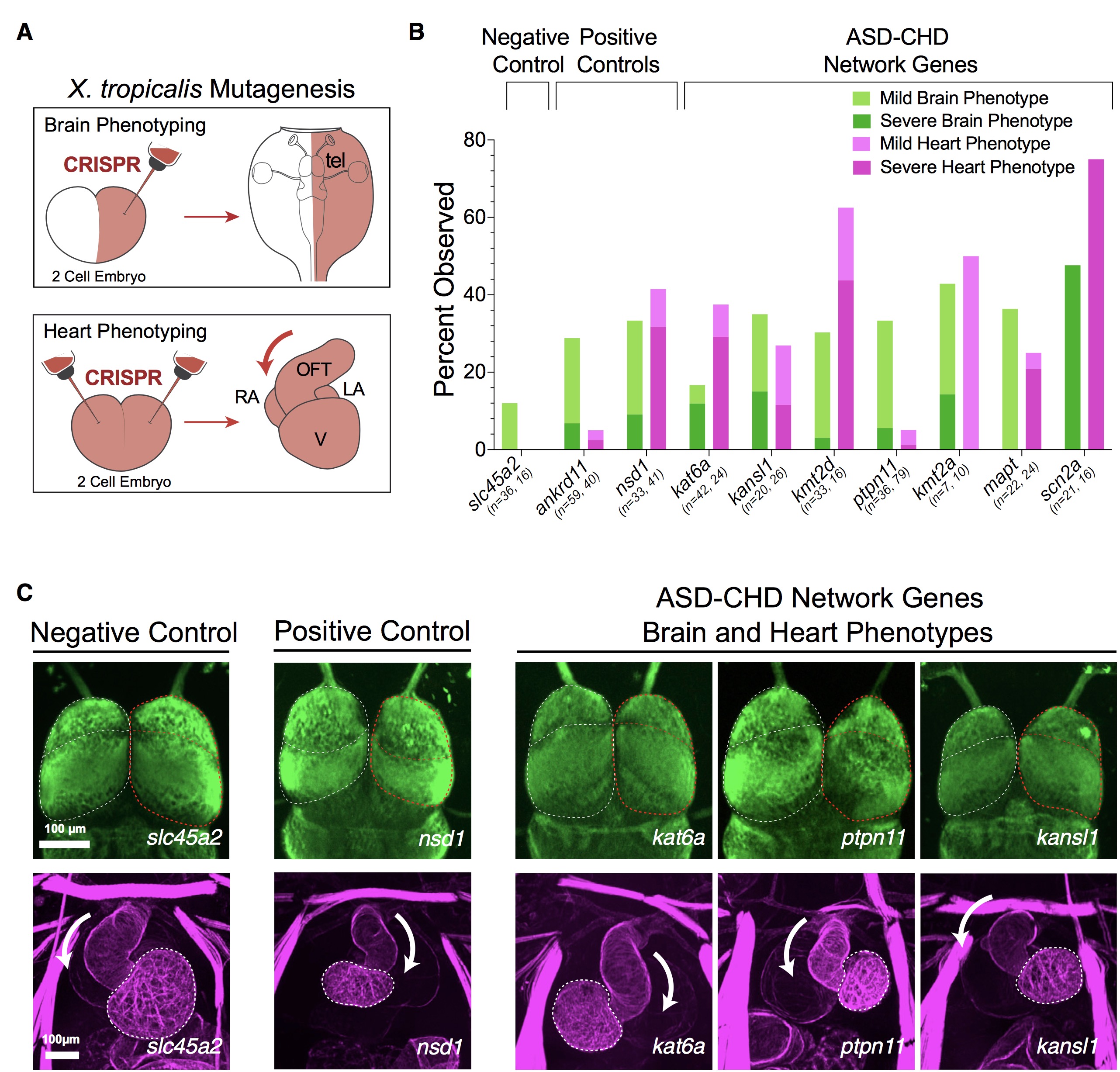
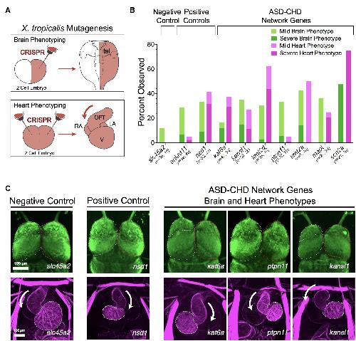
Figure 4. Functional validation in Xenopus tropicalis (A) CRISPR mutagenesis strategy. CRISPR reagents and a tracer dye (red) are injected at the two-cell stage, either into both cells (bilateral mutants, heart phenotyping) or into one cell (unilateral mutants, brain phenotyping). Animals are grown to tadpole stages and phenotyped for the brain (top) or heart (bottom) anatomy. The brain is normally bilaterally symmetric. Note leftward heart looping direction. Telencephalon (tel), outflow tract (OFT), ventricle (V), right atrium (RA), and left atrium (LA). (B) Quantification of brain and heart phenotype penetrance by gene mutant (percent observed in mutagenized animals). Negative control pigmentation gene slc45a2 shows few heart or brain phenotypes, while positive control genes ankrd11 and nsd1 show both phenotypes. All predicted ASD-CHD network genes show some evidence of heart and brain phenotypes, albeit at differing penetrances. Sample sizes are presented per gene, with brain phenotyping sample size first, followed by heart phenotyping sample size. (C) Brain telencephalon (top, b-tubulin staining in green) and heart (bottom, phalloidin actin staining in pink) images for three gene disruptions representative of the twelve total gene disruptions conducted and quantified in (B). Gene symbols are indicated at the lower right of each image. Shown is a negative control pigmentation gene slc45a2 (far left), positive control gene nsd1 (middle), and ASD-CHD network-implicated genes (right). For brain images, note the change in brain size on the injected half (red dotted outline) compared with control (white dotted outline). For heart categories, note changes in heart ventricle size (white dotted outline) and/or outflow tract looping direction (arrow) and size compared with control. Size differences in the total heart and outflow tract size can be readily seen in nsd1, ptpn11, and kansl1 heart images. Scale bars are 100 mm. Sample sizes and quantification of telencephalon size variance and heart phenotypes are in Figure S5. |
|
|
Figure 5. Hierarchical organization of the ASD-CHD network (A) Representation of the network data as a hierarchy of densely interacting gene systems. Nodes represent distinct systems, with the size showing the number of genes (min 6, max 844) and color showing the fraction of these genes in which dual-condition variants were identified. Large nodes with bold outlines contain at least one Xenopus validated gene. Systems mentioned elsewhere in the text are indicated with a gray or blue background. The gene systems are labeled with a unique identification (represented as a number next to each system). Parent-child containment relationships were defined by the CliXO algorithm, with genes in child systems contained completely within parent systems. Systems mentioned elsewhere in the text are indicated with a gray or blue background. (B) Pie chart demonstrating the fractions of identified systems that are well-characterized, new/extended subprocesses, new superprocesses, or new processes. (C) Genes and interactions from four ion-channel modules are highlighted in (A). Triangles indicate genes in which dual-condition variants have been identified. High confidence network intersection genes are indicated with a white border. Node color mapped to the minimum brain or heart percentile expression for that gene (blue gradient). Edges with network cosine similarity >0.95 are shown, with color indicating the magnitude of similarity above this threshold. |
|
|
Figure 6. SCN2A is required for heart and brain development (A) Unilateral mutagenesis of scn2a leads to an in- crease in telencephalon size on the mutated (right) side. B-tubulin staining. (B) High magnification of boxed region in (A). Note increase in the size of the olfactory bulb (ob) and rest of telencephalon (tel). (C) Control tadpole with proper organ situs (gall- bladder, GB, on the image left and gut on image right) and proper heart looping (toward image left). (D) High magnification of boxed region in (C) showing heart. Note outflow tract loops toward the image left. (E) scn2a bilateral mutant shows organ situs inver- sion (GB and gut in opposite positions from control) and heart looping defects. (F) High magnification of boxed region in (E) showing heart. Note outflow tract defects (elongated, looping toward image right) and abnormal ventricle morphology. (G) Adult human expression of SCN2A by tissue, using data from GTEx. Note strong expression in the brain but not the heart. (H) Adult Xenopus laevis expression of scn2a by tissue. Note strong expression in the brain but not the heart. (I) Embryonic expression of scn2a in Xenopus tro- picalis. Numbers on x axis represent the develop- mental stage. Note expression during mesoderm specification (pink, late blastula/early gastrula stages) as well as during left-right patterning and heart morphogenesis. (J) Embryonic human expression of SCN2A. Note expression during the blastocyst stage when mesoderm specification occurs (pink), similar to Xenopus |
References [+] :
Abrahams,
SFARI Gene 2.0: a community-driven knowledgebase for the autism spectrum disorders (ASDs).
2013, Pubmed
Abrahams, SFARI Gene 2.0: a community-driven knowledgebase for the autism spectrum disorders (ASDs). 2013, Pubmed
Ackerman, The long QT syndrome: ion channel diseases of the heart. 1998, Pubmed
Andonian, Current research status on the psychological situation of adults with congenital heart disease. 2018, Pubmed
Barabási, Network medicine: a network-based approach to human disease. 2011, Pubmed
Ben-David, Networks of neuronal genes affected by common and rare variants in autism spectrum disorders. 2012, Pubmed
Bluethmann, Anticipating the "Silver Tsunami": Prevalence Trajectories and Comorbidity Burden among Older Cancer Survivors in the United States. 2016, Pubmed
Blum, Xenopus: An Undervalued Model Organism to Study and Model Human Genetic Disease. 2018, Pubmed , Xenbase
Brinkman, Easy quantitative assessment of genome editing by sequence trace decomposition. 2014, Pubmed
Bycroft, The UK Biobank resource with deep phenotyping and genomic data. 2018, Pubmed
Califano, Leveraging models of cell regulation and GWAS data in integrative network-based association studies. 2012, Pubmed
Chang, Genotype to phenotype relationships in autism spectrum disorders. 2015, Pubmed
Civelek, Systems genetics approaches to understand complex traits. 2014, Pubmed
Colbert, Ion channel properties underlying axonal action potential initiation in pyramidal neurons. 2002, Pubmed
Cowen, Network propagation: a universal amplifier of genetic associations. 2017, Pubmed
de la Torre-Ubieta, Advancing the understanding of autism disease mechanisms through genetics. 2016, Pubmed
DeLay, Tissue-Specific Gene Inactivation in Xenopus laevis: Knockout of lhx1 in the Kidney with CRISPR/Cas9. 2018, Pubmed , Xenbase
Delling, Primary cilia are not calcium-responsive mechanosensors. 2016, Pubmed
De Rubeis, Synaptic, transcriptional and chromatin genes disrupted in autism. 2014, Pubmed
Doan, Recessive gene disruptions in autism spectrum disorder. 2019, Pubmed
Dong, Comparison and integration of deleteriousness prediction methods for nonsynonymous SNVs in whole exome sequencing studies. 2015, Pubmed
Duncan, Xenopus as a model organism for birth defects-Congenital heart disease and heterotaxy. 2016, Pubmed , Xenbase
Exner, Xenopus leads the way: Frogs as a pioneering model to understand the human brain. 2021, Pubmed , Xenbase
Fakhro, Rare copy number variations in congenital heart disease patients identify unique genes in left-right patterning. 2011, Pubmed , Xenbase
Firth, DECIPHER: Database of Chromosomal Imbalance and Phenotype in Humans Using Ensembl Resources. 2009, Pubmed
Fischbach, The Simons Simplex Collection: a resource for identification of autism genetic risk factors. 2010, Pubmed
Flint, The great hairball gambit. 2019, Pubmed
Garfinkel, An interspecies heart-to-heart: Using Xenopus to uncover the genetic basis of congenital heart disease. 2017, Pubmed , Xenbase
Gaynor, Neurodevelopmental outcomes after cardiac surgery in infancy. 2015, Pubmed
Gelb, Complex genetics and the etiology of human congenital heart disease. 2014, Pubmed
Glessner, Increased frequency of de novo copy number variants in congenital heart disease by integrative analysis of single nucleotide polymorphism array and exome sequence data. 2014, Pubmed
Go, A proximity-dependent biotinylation map of a human cell. 2021, Pubmed
Grove, Identification of common genetic risk variants for autism spectrum disorder. 2019, Pubmed
GTEx Consortium, Human genomics. The Genotype-Tissue Expression (GTEx) pilot analysis: multitissue gene regulation in humans. 2015, Pubmed
Guney, Network-based in silico drug efficacy screening. 2016, Pubmed
Harris, The Gene Ontology (GO) database and informatics resource. 2004, Pubmed
Homsy, De novo mutations in congenital heart disease with neurodevelopmental and other congenital anomalies. 2015, Pubmed
Huang, Systematic Evaluation of Molecular Networks for Discovery of Disease Genes. 2018, Pubmed
Huttlin, The BioPlex Network: A Systematic Exploration of the Human Interactome. 2015, Pubmed
Hwang, Xenopus: Driving the Discovery of Novel Genes in Patient Disease and Their Underlying Pathological Mechanisms Relevant for Organogenesis. 2019, Pubmed , Xenbase
Iossifov, The contribution of de novo coding mutations to autism spectrum disorder. 2014, Pubmed
Izarzugaza, Systems genetics analysis identifies calcium-signaling defects as novel cause of congenital heart disease. 2020, Pubmed
Jin, Contribution of rare inherited and de novo variants in 2,871 congenital heart disease probands. 2017, Pubmed
Kaltenbrun, Xenopus: An emerging model for studying congenital heart disease. 2011, Pubmed , Xenbase
Karimi, Xenbase: a genomic, epigenomic and transcriptomic model organism database. 2018, Pubmed , Xenbase
Kramer, Inferring gene ontologies from pairwise similarity data. 2014, Pubmed
Lage, Genetic and environmental risk factors in congenital heart disease functionally converge in protein networks driving heart development. 2012, Pubmed
Lamparter, Fast and Rigorous Computation of Gene and Pathway Scores from SNP-Based Summary Statistics. 2016, Pubmed
Lek, Analysis of protein-coding genetic variation in 60,706 humans. 2016, Pubmed
Levin, Asymmetries in H+/K+-ATPase and cell membrane potentials comprise a very early step in left-right patterning. 2002, Pubmed , Xenbase
Li, A scored human protein-protein interaction network to catalyze genomic interpretation. 2017, Pubmed
Liu, DAWN: a framework to identify autism genes and subnetworks using gene expression and genetics. 2014, Pubmed
Luck, A reference map of the human binary protein interactome. 2020, Pubmed
Menche, Disease networks. Uncovering disease-disease relationships through the incomplete interactome. 2015, Pubmed
Moreno-Mateos, CRISPRscan: designing highly efficient sgRNAs for CRISPR-Cas9 targeting in vivo. 2015, Pubmed , Xenbase
Morton, Neurodevelopmental Abnormalities and Congenital Heart Disease: Insights Into Altered Brain Maturation. 2017, Pubmed
Navlakha, The power of protein interaction networks for associating genes with diseases. 2010, Pubmed
O'Roak, Sporadic autism exomes reveal a highly interconnected protein network of de novo mutations. 2012, Pubmed
Owens, Measuring Absolute RNA Copy Numbers at High Temporal Resolution Reveals Transcriptome Kinetics in Development. 2016, Pubmed , Xenbase
Parikshak, Integrative functional genomic analyses implicate specific molecular pathways and circuits in autism. 2013, Pubmed
Paull, Discovering causal pathways linking genomic events to transcriptional states using Tied Diffusion Through Interacting Events (TieDIE). 2013, Pubmed
Piñero, DisGeNET: a comprehensive platform integrating information on human disease-associated genes and variants. 2017, Pubmed
Pratt, NDEx, the Network Data Exchange. 2015, Pubmed
Reimand, g:Profiler-a web server for functional interpretation of gene lists (2016 update). 2016, Pubmed
Sanders, De novo mutations revealed by whole-exome sequencing are strongly associated with autism. 2012, Pubmed
Sanders, Insights into Autism Spectrum Disorder Genomic Architecture and Biology from 71 Risk Loci. 2015, Pubmed
Sanders, Progress in Understanding and Treating SCN2A-Mediated Disorders. 2018, Pubmed
Sater, Using Xenopus to understand human disease and developmental disorders. 2017, Pubmed , Xenbase
Satterstrom, Large-Scale Exome Sequencing Study Implicates Both Developmental and Functional Changes in the Neurobiology of Autism. 2020, Pubmed
Schram, The Maastricht Study: an extensive phenotyping study on determinants of type 2 diabetes, its complications and its comorbidities. 2014, Pubmed
Sebat, Strong association of de novo copy number mutations with autism. 2007, Pubmed
Session, Genome evolution in the allotetraploid frog Xenopus laevis. 2016, Pubmed , Xenbase
Sestan, Lost in Translation: Traversing the Complex Path from Genomics to Therapeutics in Autism Spectrum Disorder. 2018, Pubmed
Shannon, Cytoscape: a software environment for integrated models of biomolecular interaction networks. 2003, Pubmed
Shohat, Varying Intolerance of Gene Pathways to Mutational Classes Explain Genetic Convergence across Neuropsychiatric Disorders. 2017, Pubmed
Spratt, The Autism-Associated Gene Scn2a Contributes to Dendritic Excitability and Synaptic Function in the Prefrontal Cortex. 2019, Pubmed
State, The genetics of child psychiatric disorders: focus on autism and Tourette syndrome. 2010, Pubmed
Szklarczyk, STRING v10: protein-protein interaction networks, integrated over the tree of life. 2015, Pubmed
Tartaglia, PTPN11 mutations in Noonan syndrome: molecular spectrum, genotype-phenotype correlation, and phenotypic heterogeneity. 2002, Pubmed
Vanunu, Associating genes and protein complexes with disease via network propagation. 2010, Pubmed
Walentek, ATP4a is required for Wnt-dependent Foxj1 expression and leftward flow in Xenopus left-right development. 2012, Pubmed , Xenbase
Willsey, Coexpression networks implicate human midfetal deep cortical projection neurons in the pathogenesis of autism. 2013, Pubmed
Willsey, The Psychiatric Cell Map Initiative: A Convergent Systems Biological Approach to Illuminating Key Molecular Pathways in Neuropsychiatric Disorders. 2018, Pubmed , Xenbase
Willsey, Parallel in vivo analysis of large-effect autism genes implicates cortical neurogenesis and estrogen in risk and resilience. 2021, Pubmed , Xenbase
Willsey, Katanin-like protein Katnal2 is required for ciliogenesis and brain development in Xenopus embryos. 2018, Pubmed , Xenbase
Willsey, The neurodevelopmental disorder risk gene DYRK1A is required for ciliogenesis and control of brain size in Xenopus embryos. 2020, Pubmed , Xenbase
Xu, Cell type-specific expression analysis to identify putative cellular mechanisms for neurogenetic disorders. 2014, Pubmed
Yandım, Expression dynamics of repetitive DNA in early human embryonic development. 2019, Pubmed
Young, Solving the missing heritability problem. 2019, Pubmed
Yu, DDOT: A Swiss Army Knife for Investigating Data-Driven Biological Ontologies. 2019, Pubmed
Zaidi, Genetics and Genomics of Congenital Heart Disease. 2017, Pubmed
Zaidi, De novo mutations in histone-modifying genes in congenital heart disease. 2013, Pubmed
