XB-ART-58292
Development
2021 Sep 01;14817:. doi: 10.1242/dev.199684.
Show Gene links
Show Anatomy links
Sobp modulates the transcriptional activation of Six1 target genes and is required during craniofacial development.
Tavares ALP, Jourdeuil K, Neilson KM, Majumdar HD, Moody SA.
???displayArticle.abstract???
Branchio-oto-renal syndrome (BOR) is a disorder characterized by hearing loss, and craniofacial and/or renal defects. Variants in the transcription factor Six1 and its co-factor Eya1, both of which are required for otic development, are linked to BOR. We previously identified Sobp as a potential Six1 co-factor, and SOBP variants in mouse and humans cause otic phenotypes; therefore, we asked whether Sobp interacts with Six1 and thereby may contribute to BOR. Co-immunoprecipitation and immunofluorescence experiments demonstrate that Sobp binds to and colocalizes with Six1 in the cell nucleus. Luciferase assays show that Sobp interferes with the transcriptional activation of Six1+Eya1 target genes. Experiments in Xenopus embryos that either knock down or increase expression of Sobp show that it is required for formation of ectodermal domains at neural plate stages. In addition, altering Sobp levels disrupts otic vesicle development and causes craniofacial cartilage defects. Expression of Xenopus Sobp containing the human variant disrupts the pre-placodal ectoderm similar to full-length Sobp, but other changes are distinct. These results indicate that Sobp modifies Six1 function and is required for vertebrate craniofacial development, and identify Sobp as a potential candidate gene for BOR.
???displayArticle.pubmedLink??? 34414417
???displayArticle.pmcLink??? PMC8451943
???displayArticle.link??? Development
???displayArticle.grants??? [+]
DE026434 NIH HHS , George Washington University, DE022065 NIH HHS , R01 DE026434 NIDCR NIH HHS, R01 DE022065 NIDCR NIH HHS
Species referenced: Xenopus tropicalis Xenopus laevis
Genes referenced: cdca8 dach1 dlx5 eya1 foxd3 krt12 krt12.4 krt12.5 myc pax2 six1 sobp sox2
GO keywords: nucleus [+]
???displayArticle.antibodies??? Flag Ab5 HA Ab30 HA Ab31 Myc-Tag Ab18
???displayArticle.morpholinos??? sobp MO1
gRNAs referenced: sobp gRNA2
???displayArticle.disOnts??? branchiootorenal syndrome
???displayArticle.omims??? IMPAIRED INTELLECTUAL DEVELOPMENT, ANTERIOR MAXILLARY PROTRUSION, AND STRABISMUS; MRAMS
Phenotypes: Xla Wt + sobp(Fig.4.B) [+]
Xla Wt + sobp(Fig.4.L-O,V)
Xla Wt + sobp(Fig.5.B,E,H,K)
Xla Wt + sobp(Fig.5.N)
Xla Wt + sobp(Fig.6.B)
Xla Wt + sobp(Fig.6.E,J)
Xla Wt + sobp CRISPR(Fig.4.A)
Xla Wt + sobp CRISPR(Fig.4.H-K,U)
Xla Wt + sobp CRISPR(Fig.5.D,G,J)
Xla Wt + sobp CRISPR(Fig.5.M)
Xla Wt + sobp CRISPR(Fig.6.A)
Xla Wt + sobp CRISPR(Fig.6.D,J)
Xla Wt + sobp MO(Fig.4.A)
Xla Wt + sobp MO(Fig.4.D-G,T)
Xla Wt + sobp{R651X}(Fig.4.C)
Xla Wt + sobp{R651X}(Fig.4.Q-S,X)
Xla Wt + sobp{R651X}(Fig.5.C,F,I,L)
Xla Wt + sobp(Fig.5.B,E,H,K)
Xla Wt + sobp(Fig.5.N)
Xla Wt + sobp(Fig.6.B)
Xla Wt + sobp(Fig.6.E,J)
Xla Wt + sobp CRISPR(Fig.4.A)
Xla Wt + sobp CRISPR(Fig.4.H-K,U)
Xla Wt + sobp CRISPR(Fig.5.D,G,J)
Xla Wt + sobp CRISPR(Fig.5.M)
Xla Wt + sobp CRISPR(Fig.6.A)
Xla Wt + sobp CRISPR(Fig.6.D,J)
Xla Wt + sobp MO(Fig.4.A)
Xla Wt + sobp MO(Fig.4.D-G,T)
Xla Wt + sobp{R651X}(Fig.4.C)
Xla Wt + sobp{R651X}(Fig.4.Q-S,X)
Xla Wt + sobp{R651X}(Fig.5.C,F,I,L)
???attribute.lit??? ???displayArticles.show???
|
|
sobp (sine oculis binding protein homolog) gene expression in X. laevis, NF stage 28-30, assayed via in situ hybridization, lateral view, anterior right, dorsal up. Arrowhead points to expression in the otic vesicle. |
|
|
Fig. 1. Sobp is expressed with Six1 in the cell nucleus and represses the transcriptional activation of Six1+Eya1 target genes. (A-D) In situ hybridization for sobp (A,C) and six1 (B,D). At neural plate stages (A,B), although sobp expression in the PPE overlaps with that of six1, its expression is more intense in the anterior domain (arrow), whereas six1 expression is more intense in the posterior domain (arrowhead). In transverse sections through the larval otic vesicle (C,D), sobp is expressed with six1 in the ventral-medial wall. sobp expression is more intense at the dorsal pole (arrowhead). D, dorsal; ep, epidermis; L, lateral; M, medial; np, neural plate; ppe, pre-placodal ectoderm; V, ventral. (E-K) Confocal images of HEK293T cells expressing HA-Sobp (green, E-G) and cells co-expressing HA-Sobp (green) and Six1-Flag (red) (H-K). Sobp is localized in the cell nuclei in both the absence and presence of Six1-Flag. Cell nuclei are stained with DAPI (blue, F,G,J,K). Scale bars: 5â μm. (L) HEK293T cells were co-transfected with combinations of HA-Sobp and/or Six1-Flag followed by multiplex fluorescence western blot detection for HA-Sobp (green) and Six1-Flag (red). Six1 was detected after HA-Sobp was immunoprecipitated with anti-HA magnetic beads (IP, left two rows). Right two rows show expression of the constructs prior to immunoprecipitation. (M) Graph depicting the luciferase activity of the pGL3-6xMEF3-luciferase reporter in HEK293T cells transfected with different combinations of constructs expressing Six1, Eya1 and/or Sobp. Data are normalized to Renilla expressed with a constitutive promoter. Luciferase activity is significantly induced (P<0.0001) by Six1+Eya1, whereas Sobp reduces this induction to levels indistinguishable from control (Six1+Eya1 versus Six1+Eya1+Sobp, P<0.0001; control versus Six1+Eya1+Sobp, P=0.2226). Six1 (P=0.9984), Sobp (P=0.9184) and Six1+Sobp (P=0.9184) did not cause any significant changes in luciferase activity compared with control. ns, not significant; *P<0.05, **P<0.01, ****P<0.0001. Experiments were repeated in duplicate at least three independent times. Error bars represent s.d. with circles depicting individual data points. |
|
|
Fig. 2. Sobp reduces the transcriptional activation of Six1+Eya1 target genes by disrupting the Six1/Eya1 interaction. (A) HEK293T cells co-transfected with equimolar amounts of Six1-Flag and/or Myc-Eya1 were additionally transfected with increasing amounts of HA-Sobp. Although low (0.5Ã) and equimolar (1.0Ã) levels of Sobp resulted in higher levels of Six1 bound to Eya1 relative to when Six1 and Eya1 were co-transfected without Sobp, the amount of Six1 bound to Myc-Eya1 decreased with increasing levels of HA-Sobp (2.5Ã, 5.0à and 10Ã). The bottom two rows show expression before immunoprecipitation of increasing levels of HA-Sobp with β-actin as loading control. (B) HEK293T cells were co-transfected with HA-Sobp and Myc-Eya1 followed by multiplex fluorescence western blot detection for HA-Sobp (green) and Myc-Eya1 (red). Myc-Eya1 is detected when HA-Sobp is immunoprecipitated (IP, anti-HA, left column). The reverse immunoprecipitation (anti-Myc, right column) confirmed this interaction. (C-N) Confocal images of HEK293T cells expressing Myc-Eya1 (green), Six1-Flag (red) and/or HA-Sobp (magenta). Myc-Eya1 is located exclusively in the cytosol (C,F) and is completely translocated to the cell nucleus by Six1-Flag in the majority of the cells (G,H,J). Surprisingly, HA-Sobp also partially translocates Myc-Eya1 to the cell nucleus (K,L,N) in the absence of Six1. Cell nuclei are stained with DAPI (blue in E,F,I,J,M,N). Scale bars: 5â μm. (O-CC) Confocal images of HEK293T cells expressing Myc-Eya1 (green, O-R,Z-CC), Six1-Flag (red, S,U,Z,BB) and HA-Sobp (magenta, T,V,AA,CC). Myc-Eya1 was completely translocated into the cell nucleus by Six1 when cells received equimolar amounts (1Ã) of Six1-Flag, Myc-Eya1 and HA-Sobp (O,P,S,T,Z,AA), whereas cytosolic Myc-Eya1 (arrowheads in BB and CC) was detected in many cells when there was a fivefold increase in HA-Sobp. Nuclear DAPI staining, blue (X-CC). Scale bars: 5â μm. |
|
|
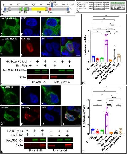
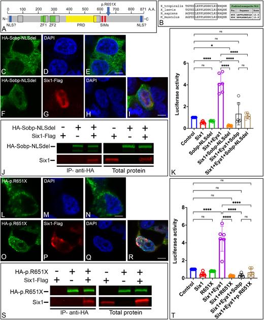
Fig. 3. Deletion of the nuclear localization signal and the p.R651X variant of sobp do not disrupt interaction with Six1. (A) Schematic representation of the Sopb protein structure showing its different domains and the location of the p.R651X variant identified in individuals with MRAMS. Black outline indicates protein domains that are highly conserved between different species, including D. melanogaster, M. musculus, G. gallus and X. laevis/tropicalis; blue boxes/NLS denote putative nuclear localization signals; green boxes/ZF1/ZF2 denote FCS zinc-finger domains; yellow box/PRD denotes proline-rich domain; red boxes/SIMs denote SUMO-interacting motifs. (B) Comparison of the C-terminal region of Sobp between species showing a highly conserved domain that is predicted to be a NLS with a high cutoff score according to cNLS mapper. (C-I) Confocal images of HEK293T cells expressing a construct lacking the C-terminal NLS (HA-Sobp-NLSdel, green, C,E,F,I). This construct is cytosolic in the majority of the transfected cells (C,E). Cells co-expressing HA-Sobp-NLSdel (green, F,I) with Six1-Flag (red, G,I) show partial translocation to the nucleus. DAPI (blue, D,E,H,I). Scale bars: 5â μm. (J) HEK293T cells were co-transfected with combinations of HA-Sobp-NLSdel and/or Six1-Flag followed by multiplex fluorescent western blot detection for HA-Sobp-NLSdel (green) and Six1 (red). Six1 was detected after HA-Sobp-NLSdel was immunoprecipitated with anti-HA magnetic beads (IP, left two rows). Right two rows show expression of the constructs before immunoprecipitation. (K) Graph depicting the luciferase activity of the pGL3-6xMEF3-luciferase reporter in HEK293T cells transfected with different combinations of constructs expressing Six1, Eya1, Sobp and/or Sobp-NLSdel. The C-terminal NLS is not required for repression of the transcriptional activation of the Six1+Eya1 reporter (control versus Six1+Eya1+Sobp-NLSdel, P=0.9959; Six1+Eya1+Sobp versus Six1+Eya1+Sobp-NLSdel, P=0.9912). ns, not significant; *P<0.05, ****P<0.0001. Experiments were repeated in duplicate at least three independent times. Error bars represent s.d. with circles depicting individual data points. (L-R) Confocal images of HEK293T cells expressing the p.R651X variant of sobp (HA-p.R651X, green, L,N,O,R). The variant is cytosolic in the majority of transfected cells (L,N). Cells co-expressing p.R651X (green, O,R) and Six1-Flag (red, P,R) show partial translocation of HA-p.R651X to the cell nucleus. Cell nuclei are stained with DAPI (M,N,Q,R). Scale bars: 5â μm. (S) HEK293T cells were co-transfected with combinations of HA-p.R651X and/or Six1-Flag followed by multiplex fluorescence western blot detection for HA-p.R651X (green) and Six1 (red). Six1 was detected after HA-p.R651X was immunoprecipitated with anti-HA magnetic beads (IP, left two rows). Right two rows show expression of the constructs before immunoprecipitation. (T) Graph depicting the luciferase activity of the pGL3-6xMEF3-luciferase reporter in HEK293T cells transfected with different combinations of constructs expressing Six1, Eya1, Sobp and/or p.R651X. Truncated Sobp (p.R651X) is still able to repress the transcriptional activation of the Six1+Eya1 reporter (control versus Six1+Eya1+p.R651X, P=0.8603; Six1+Eya1+Sobp versus Six1+Eya1+p.R651X, P=0.9362). Experiments were repeated in duplicate at least three independent times. Error bars represent s.d. with circles depicting individual data points. ns, not significant; ****P<0.0001. |
|
|
Fig. 4. Sobp is required for proper formation of the embryonic ectodermal domains at neural plate stages. (A) qPCR analysis of whole neural plate embryos injected with MO or after CRISPR shows that Sobp KD caused a significant decrease in the mRNA levels for foxd3 (MO, â¼33%; CRISPR, â¼20%) and six1 (MO, â¼40%; CRISPR, â¼32%) relative to uninjected control embryos, whereas changes in sox2 or krt12.4 were not significant. Levels of sobp mRNA verified reduced transcripts after CRISPR (MO, not significant; CRISPR, â¼50% decrease). (B) qPCR analysis of whole embryos injected with sobp mRNA shows that increasing Sobp (â¼50-fold increase) significantly reduced mRNA levels for foxd3 (â¼20%) and six1 (â¼20%), and increased that of krt12.4 (â¼1.3 fold), whereas sox2 levels were not significantly affected. (C) qPCR analysis of whole embryos injected with p.R651X mRNA shows that increased expression (â¼80-fold increase) significantly reduced mRNA levels for six1 (â¼25%) and increased that of krt12.4 (â¼1.3 fold), whereas foxd3 and sox2 levels were not significantly affected. ns, not significant; *P<0.05, **P<0.01, ***P<0.001, ****P<0.0001. qPCR experiments were repeated at least four independent times. Error bars represent s.d. with symbols depicting individual data points. (D-S) In situ hybridization for sox2 (neural plate, D,H,L,P), foxd3 (neural crest, E,I,M,Q), six1 (PPE, F,J,N,R) and krt12.4 (epidermis, G,K,O,S). Images are representative of the most frequent phenotype, except for krt12.4 in O and S. Knockdown of Sobp on one side in morphants (MO, D-G) or F0 crispants (CRISPR, H-K) reduced the intensity of sox2 expression concomitant with expansion of its domain, indicated by yellow lines (D,H). They also reduced expression of foxd3 (arrowheads, E,I), six1 (arrowheads, F,J) and krt12.4 (indicated by distance from the midline, yellow line, G,K). Increased expression of Sobp (L-O) or the p.R651X variant of sobp (P-S) on one side caused a decrease in the expression of foxd3 (arrowheads, M, Q) and six1 (arrowheads, N,R), whereas sox2 expression was unchanged (L,P). Although krt12.4 expression was unchanged in most embryos, we detected ectopic expression overlapping the lineage tracer (arrowheads, O,S). (T-X) Frequencies of changes in gene expression illustrated in D-S. The number in each bar denotes sample sizes. |
|
|
Fig. 5. Dorsal-ventral patterning of the otic vesicle requires proper expression levels of Sobp. (A-I) In situ hybridization for six1 (A-C), dlx5 (D-F) and pax2 (G-I) at larval stages. Images in each box are the control and injected sides of the same embryo, and are representative of the most frequent phenotype for CRISPR (A,D,G) and sobp mRNA (B,E,H). Images for p.R651X mRNA represent the less frequently observed phenotype (C,F,I). Insets show a higher magnification of the otic vesicle. Yellow dotted boxes denote the areas contained in the insets. Sobp knockdown leads to decreased otic expression of dlx5 (D) and pax2 (G), whereas six1 expression is unchanged (A). Increased Sobp causes a decrease in six1 expression (B) and increased expression with a variable domain size of dlx5 (E) and pax2 (H). Less frequently, increased p.R651X Sobp expression caused a decrease in six1 (C) and dlx5 (F) and increased expression of pax2 (I). (J-L) Frequencies of changes in gene expression illustrated in A-I. The number in each bar denotes the sample size. (M) qPCR analysis of whole larval heads after CRISPR (â¼25% decrease in sobp mRNA) shows significant decrease in dlx5 (â¼34%) and pax2 (â¼22%) mRNAs, whereas changes in six1 are not significant. (N) qPCR analysis of whole larval heads injected with sobp mRNA (â¼2.5-fold increase) shows a significant increase in pax2 (â¼1.4 fold); changes in six1 and dlx5 are not significant. (O) qPCR analysis of whole larval heads injected with p.R651X mRNA (â¼10-fold increase) shows no significant changes in six1, dlx5 or pax2. ns, not significant; *P<0.05, **P<0.01. qPCR experiments were repeated at least four independent times. Error bars represent s.d. with symbols depicting individual data points. |
|
|
Fig. 6. Sobp is required for craniofacial cartilage development. (A-C) Gross morphology of tadpoles after unilateral CRISPR knockdown (5â nl, A), increased sobp (B) or increased p.R651X variant of sobp (C). Survival rates were: CRISPR 5â nl, â¼65.9%; 10â nl, â¼40.0%; sobp mRNA, â¼96.3%; p.R651X mRNA, â¼87.2%. Hypoplasia of head structures on the injected side is noticeable from a dorsal view in a subset of Sobp crispants (A) and increased Sobp (B), but not of increased p.R651X (C). (D-I) Ventral views of Alcian Blue staining of tadpoles (D-F) and drawings of the stained cartilages (G-I) show severe cranial cartilage defects of crispants (5â nl, 18.6%, D,G; 10â nl, 46.7%), including deformed Meckel's (mc) and ceratohyal (ch) cartilages, hypoplastic branchial arch cartilages (b), absent quadrate (q) and absent otic capsule (oc) cartilages. Increased sobp (E,H) resulted in hypoplasia of the otic capsule (56.6%), whereas the majority of the p.R651X mRNA-injected tadpoles (96.2%, F,I) did not have apparent defects. i, infrarostral cartilage. Scale bars: 500 μm. (J) Frequencies of defects in the cranial cartilages depicted in D-I. The number in each bar denotes the sample size. |
|
|
Fig. 7. Model for Sobp interactions during craniofacial development. (A) Sobp expression in two ectodermal domains (PPE and EP) directly or indirectly induces epidermal genes (krt12.4), represses neural plate genes (sox2) and represses the Six1+Eya1 transcriptional activation (asterisk) in the PPE. Sobp effects outside the PPE are likely independent of Six1. Repression of the transcriptional activation of Six1+Eya1 target genes (asterisk) is likely achieved by higher levels of Sobp and lower levels of Six1, and the additional expression of the known Six1 co-repressors (e.g. Groucho/Tle) in the anterior PPE. Conversely, in the posterior PPE, lower levels of Sobp, higher levels of Six1 and lower/no Groucho/Tle expression leads to transcriptional activation. Eya1 is co-expressed with Six1 in this domain. A, anterior; EP, epidermis; L, lateral; M, medial; NP, neural plate; NC, neural crest; P, posterior; PPE, pre-placodal ectoderm. (B) Sobp expression in the medial wall of the otic vesicle is higher in the dorsal region, a domain where Dach co-repressors are also expressed. This expression pattern leads to repression of the transcriptional activation of Six1+Eya1 target genes (asterisk), thus allowing expression of dorsal otic genes (e.g. Dlx5). Ventrally, Sobp induces expression of Pax2 independent of Six1. Six1 and Eya1 have overlapping expression. D, dorsal; L, lateral; M, medial; V, ventral. |
|
|
Fig. S1. In situ hybridization for sobp and six1 at larval stages. Whole-mount view of embryos sectioned in Fig. 1C (sobp) and D (six1) showing expression in the otic vesicle (arrowheads) |
|
|
Fig. S2. Control multiplex fluorescence Western blot for luciferase assays. Constructs for HA-Sobp, Myc-Eya1 and Six1-Flag are properly expressed in HEK293T cells in different combinations tested in luciferase assays. Actin is used as loading control. |
|
|
Fig. S3. Control experiments for in vivo studies using a translation-blocking antisense morpholino oligonucleotide (MO) against Sobp or F0 analysis after CRISPR/Cas9-mediated genome editing. A. Schematic representation of exons and introns in Xenopus laevis Sobp.L and Sobp.S genes. The MO binds at the ATG start site for both L- and S-homeologs. The sgRNA targets the L- and S-homeologs in the second exon. B. Western blot detection of the HA tag showing the ability of the MO to block endogenous sobp translation (represented by Sobp-HA). The HA-sobp transcript is expected to avoid translation blockage because the 5âHA tag prevents MO binding at the translational start site. Translation of sobp-HA is expected to be blocked in the presence of the MO because the 3âHA tag does not interfere with MO binding. sobpMOI-HA is translated in the presence of MO because it has a deletion of the third codon in the sobp ORF (and a 3âHA tag) making it insensitive to a translation-blocking MO. C. Graph showing decrease in the frequency of foxd3 reduction (29.4%) after partial rescue with unilateral injection of MO plus sobpMOI-HA mRNA (compare to 90.2% reduction in MO-only embryos). D. An embryo in which foxd3 expression on the MO+sobpMOI-HA side (*) is similar to control side. E-F. Calculation of insertion/deletion frequencies with the TIDE software package in an injected embryo after CRISPR/Cas9 editing showing that sgRNA targets both homeologs at the predicted site. |
References [+] :
Ahmed,
Eya1-Six1 interaction is sufficient to induce hair cell fate in the cochlea by activating Atoh1 expression in cooperation with Sox2.
2012, Pubmed
Ahmed, Eya1-Six1 interaction is sufficient to induce hair cell fate in the cochlea by activating Atoh1 expression in cooperation with Sox2. 2012, Pubmed
Basel-Vanagaite, Autosomal recessive mental retardation syndrome with anterior maxillary protrusion and strabismus: MRAMS syndrome. 2007, Pubmed
Bever, Three-dimensional morphology of inner ear development in Xenopus laevis. 2003, Pubmed , Xenbase
Birk, SOBP is mutated in syndromic and nonsyndromic intellectual disability and is highly expressed in the brain limbic system. 2010, Pubmed
Blackledge, Getting under the skin of Polycomb-dependent gene regulation. 2021, Pubmed
Briggs, The dynamics of gene expression in vertebrate embryogenesis at single-cell resolution. 2018, Pubmed , Xenbase
Brugmann, Six1 promotes a placodal fate within the lateral neurogenic ectoderm by functioning as both a transcriptional activator and repressor. 2004, Pubmed , Xenbase
Buller, Molecular effects of Eya1 domain mutations causing organ defects in BOR syndrome. 2001, Pubmed
Calderon, Cochlear developmental defect and background-dependent hearing thresholds in the Jackson circler (jc) mutant mouse. 2006, Pubmed
Chen, Dachshund and eyes absent proteins form a complex and function synergistically to induce ectopic eye development in Drosophila. 1997, Pubmed
Chen, Jxc1/Sobp, encoding a nuclear zinc finger protein, is critical for cochlear growth, cell fate, and patterning of the organ of corti. 2008, Pubmed
Cheyette, The Drosophila sine oculis locus encodes a homeodomain-containing protein required for the development of the entire visual system. 1994, Pubmed
Christophorou, Activation of Six1 target genes is required for sensory placode formation. 2009, Pubmed
David, Xenopus Eya1 demarcates all neurogenic placodes as well as migrating hypaxial muscle precursors. 2001, Pubmed , Xenbase
Durruthy-Durruthy, Reconstruction of the mouse otocyst and early neuroblast lineage at single-cell resolution. 2014, Pubmed
Ford, Cell cycle-regulated phosphorylation of the human SIX1 homeodomain protein. 2000, Pubmed , Xenbase
Gagnon, Efficient mutagenesis by Cas9 protein-mediated oligonucleotide insertion and large-scale assessment of single-guide RNAs. 2014, Pubmed
Gill, SUMO weighs in on polycomb-dependent gene repression. 2010, Pubmed
Guo, A Tbx1-Six1/Eya1-Fgf8 genetic pathway controls mammalian cardiovascular and craniofacial morphogenesis. 2011, Pubmed
Heanue, Synergistic regulation of vertebrate muscle development by Dach2, Eya2, and Six1, homologs of genes required for Drosophila eye formation. 1999, Pubmed
Kawakami, Six family genes--structure and function as transcription factors and their roles in development. 2000, Pubmed
Kenyon, Fly SIX-type homeodomain proteins Sine oculis and Optix partner with different cofactors during eye development. 2005, Pubmed
Kenyon, Partner specificity is essential for proper function of the SIX-type homeodomain proteins Sine oculis and Optix during fly eye development. 2005, Pubmed
Klingbeil, Novel EYA1 variants causing Branchio-oto-renal syndrome. 2017, Pubmed
Kosugi, Systematic identification of cell cycle-dependent yeast nucleocytoplasmic shuttling proteins by prediction of composite motifs. 2009, Pubmed
Kumar, The sine oculis homeobox (SIX) family of transcription factors as regulators of development and disease. 2009, Pubmed
Laclef, Thymus, kidney and craniofacial abnormalities in Six 1 deficient mice. 2003, Pubmed
Lee, Novel EYA1 mutation in a Korean branchio-oto-renal syndrome family. 2007, Pubmed
Li, Tissue-specific regulation of retinal and pituitary precursor cell proliferation. 2002, Pubmed
Li, Eya protein phosphatase activity regulates Six1-Dach-Eya transcriptional effects in mammalian organogenesis. 2003, Pubmed
Li, Dynamic changes in cis-regulatory occupancy by Six1 and its cooperative interactions with distinct cofactors drive lineage-specific gene expression programs during progressive differentiation of the auditory sensory epithelium. 2020, Pubmed
Moody, Cell lineage analysis in Xenopus embryos. 2000, Pubmed , Xenbase
Moody, Lineage Tracing and Fate Mapping in Xenopus Embryos. 2018, Pubmed , Xenbase
Moody, Segregation of fate during cleavage of frog (Xenopus laevis) blastomeres. 1990, Pubmed , Xenbase
Moody, Transcriptional regulation of cranial sensory placode development. 2015, Pubmed
Moody, Using Xenopus to discover new genes involved in branchiootorenal spectrum disorders. 2015, Pubmed , Xenbase
Nakajima, Signaling regulating inner ear development: cell fate determination, patterning, morphogenesis, and defects. 2015, Pubmed
Neilson, Developmental expression patterns of candidate cofactors for vertebrate six family transcription factors. 2010, Pubmed , Xenbase
Neilson, Pa2G4 is a novel Six1 co-factor that is required for neural crest and otic development. 2017, Pubmed , Xenbase
Neilson, Mcrs1 interacts with Six1 to influence early craniofacial and otic development. 2020, Pubmed , Xenbase
Ohta, Hearing crosstalk: the molecular conversation orchestrating inner ear dorsoventral patterning. 2018, Pubmed
Ohto, Cooperation of six and eya in activation of their target genes through nuclear translocation of Eya. 1999, Pubmed
Ozaki, Six1 controls patterning of the mouse otic vesicle. 2004, Pubmed
Pandur, Xenopus Six1 gene is expressed in neurogenic cranial placodes and maintained in the differentiating lateral lines. 2000, Pubmed , Xenbase
Patrick, Biochemical and functional characterization of six SIX1 Branchio-oto-renal syndrome mutations. 2009, Pubmed
Peshkin, A cell type annotation Jamboree-Revival of а communal science forum. 2020, Pubmed , Xenbase
Roth, FoxG1 and TLE2 act cooperatively to regulate ventral telencephalon formation. 2010, Pubmed , Xenbase
Ruf, A gene locus for branchio-otic syndrome maps to chromosome 14q21.3-q24.3. 2003, Pubmed
Ruf, SIX1 mutations cause branchio-oto-renal syndrome by disruption of EYA1-SIX1-DNA complexes. 2004, Pubmed
Saint-Jeannet, Establishing the pre-placodal region and breaking it into placodes with distinct identities. 2014, Pubmed , Xenbase
Sanggaard, Branchio-oto-renal syndrome: detection of EYA1 and SIX1 mutations in five out of six Danish families by combining linkage, MLPA and sequencing analyses. 2007, Pubmed
Schlosser, Molecular anatomy of placode development in Xenopus laevis. 2004, Pubmed , Xenbase
Schlosser, Eya1 and Six1 promote neurogenesis in the cranial placodes in a SoxB1-dependent fashion. 2008, Pubmed , Xenbase
Shah, Six1 proteins with human branchio-oto-renal mutations differentially affect cranial gene expression and otic development. 2020, Pubmed , Xenbase
Silver, Functional dissection of eyes absent reveals new modes of regulation within the retinal determination gene network. 2003, Pubmed
Sullivan, Six1 and Irx1 have reciprocal interactions during cranial placode and otic vesicle formation. 2019, Pubmed , Xenbase
Sun, Poly-small ubiquitin-like modifier (PolySUMO)-binding proteins identified through a string search. 2012, Pubmed
Tavares, Negative regulation of endothelin signaling by SIX1 is required for proper maxillary development. 2017, Pubmed
Xu, The EYA-SO/SIX complex in development and disease. 2013, Pubmed
Yan, foxD5 plays a critical upstream role in regulating neural ectodermal fate and the onset of neural differentiation. 2009, Pubmed , Xenbase
Yan, Notch signaling downstream of foxD5 promotes neural ectodermal transcription factors that inhibit neural differentiation. 2009, Pubmed , Xenbase
Young, Noggin is required for first pharyngeal arch differentiation in the frog Xenopus tropicalis. 2017, Pubmed , Xenbase
Yu, Structural basis for the binding of proline-rich peptides to SH3 domains. 1994, Pubmed
Zhang, Six1 is essential for differentiation and patterning of the mammalian auditory sensory epithelium. 2017, Pubmed
Zheng, The role of Six1 in mammalian auditory system development. 2003, Pubmed
