|
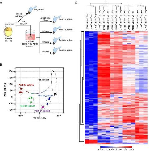
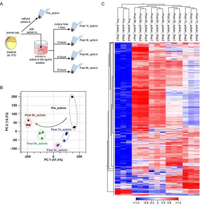
Figure 1. Transcriptomic relationships among AC samples. (A) Overview of the sample preparation for a time-course RNA-seq. ACs were collected without activin A treatment (Pre_activin), and after activin A treatment for 1, 3, 6 and 9 h (Post 1h_activin, Post 3h_activin, Post 6h_activin, and Post 9h_activin). (B) Principal component analysis (PCA) of ACs. The first two principal components PC1 and PC2 represented 53.7% of the total variance. Each dot denotes a single biological replicate, and dashed circles represent three replicates for each individual sample. Black dot, Pre_activin; blue dot, Post 1h_activin; purple dot, Post 3h_activin; green dot, Post 6h_activin; red dot, Post 9h_activin. (C) Hierarchical clustering of the expression profiles between Pre_activin and Post_activin groups. Individual samples are shown in columns, and genes in rows. The upper axis shows the clusters of samples, and the left vertical axis shows clusters of genes. The heatmap represents relative expression (red, high; white, intermediate; blue, low expression). Rep1-3; the biological replicate 1â3. The heatmap was visualized using the CLC Genomic Workbench software 12.0 (QIAGEN). |
|
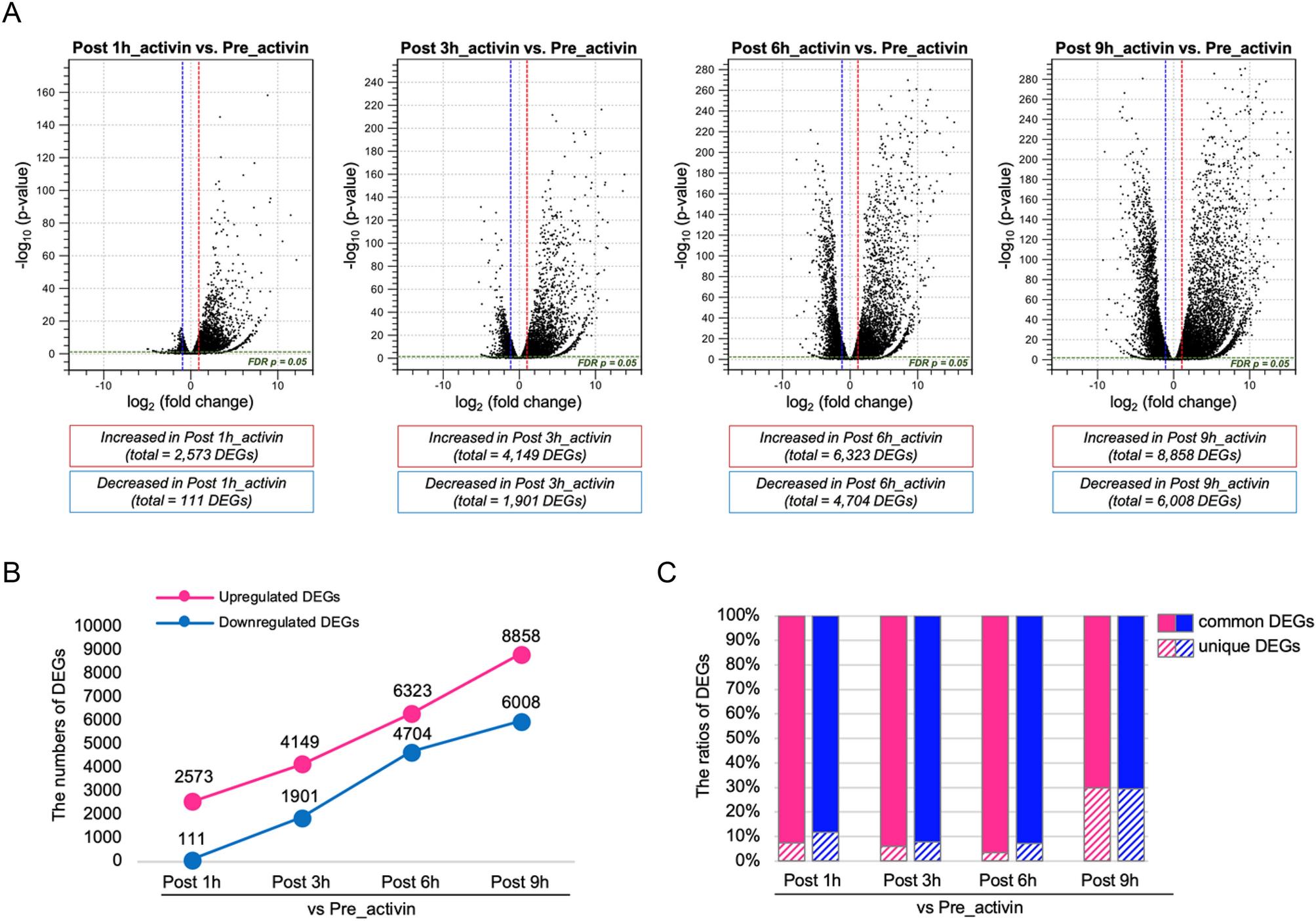
Figure 2. Differentially expressed genes (DEGs) between Pre_activin and each Post_activin sample. DEGs were identified in the comparison of gene expression between Pre_activin and each Post_activin sample based on log2 FC ≥ 2 or ≤ − 2 with FDR at p < 0.05. (A) Volcano plots representing DEGs in each comparison. Each dot represents individual DEG. Dotted vertical lines, log2 FC ≥ 2 or ≤ − 2; dotted horizontal line, the significance cut-off (p < 0.05). (B) Line graph showing the total number of upregulated and downregulated DEGs in each comparison. (C) Bar chart showing the ratio of common DEGs among different Post_activin samples and that of unique DEGs in each Post_activin sample. Common DEGs and unique DEGs are represented by solid or stripe pattern fill, respectively. (B,C) Magenta, upregulated DEGs; blue, downregulated DEGs. |
|
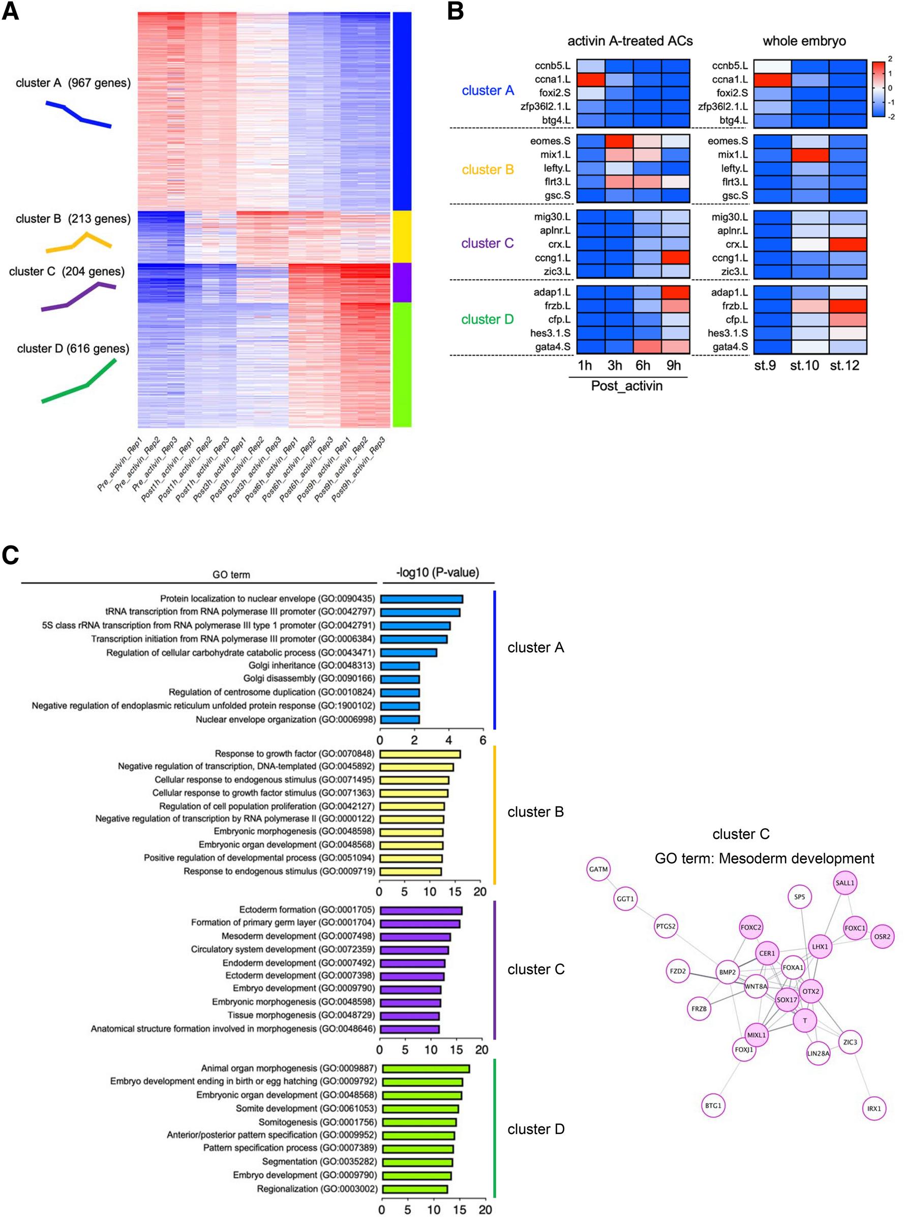
Figure 3. Common upregulated DEGs among Post_activin samples. (A) Venn diagrams showing overlap among upregulated DEGs. The numbers of common and unique upregulated DEGs are displayed in colored ellipses. Known activin responsive genes are listed as indicated. (B) Gene ontology (GO) enrichment analysis of 1861 common upregulated DEGs between Post 1 h, 3 h, 6 h, and 9h_activin. The top ten enriched GO terms in biological processes, and the -log10 (P-value) of the significant GO terms are displayed in order of significance from the bottom of the list. (C) Left Venn diagram showing the comparison of DMZ-enriched genes at stage 10.5 (Ding et al.), those at stage 11 (Kakebeen et al.) and common upregulated DEGs among all Post_activin samples. The representatives of overlapping genes among three studies are indicated. Right Venn diagram showing the comparison of VMZ-enriched genes at stage 10.5 (Ding et al.) and common upregulated DEGs among all Post_activin samples. The numbers of common and unique genes in independent studies are displayed in colored circles.
|
|
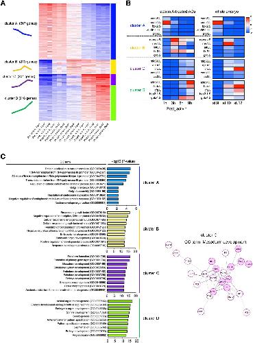
Figure 4. Clustering of gene expression trajectories. (A) K-means clustering of 2000 variable genes following activin A treatment. Genes were classified into four clusters based on similar expression patterns. Individual samples are displayed on the vertical axis, and genes on the horizontal axis. The colors in heatmap indicates relative expression of each tile (red, high; white, intermediate; blue, low expression). The heatmap was visualized using the iDEP.93 online tools (http://bioinformatics.sdstate.edu/idep/). The number of genes and schematic diagrams representing specific expression patterns in each cluster are shown on the left. (B) Heatmaps showing the gene expression of five representatives in each cluster. The expression of genes observed in activin A-treated ACs (left), and that in whole gastrula embryos (stages 9, 10 and 12) (right). The transcriptomes of the whole embryos were obtained from âSession et al.â dataset. The color scale bar is shown at the top right corner of the figure. The heatmap represents relative gene expression (red, high; white, intermediate; blue, low expression). The heatmaps were visualized using the CLC Genomic Workbench software 12.0 (QIAGEN). (C) GO enrichment analysis of genes in different clusters and the genes of cluster C assigned in the mesoderm development GO term. (left) The top ten enriched GO terms in biological processes, and the -log10 (P-value) of the significant GO terms are displayed in order of significance from the bottom of the list. Results of GO analysis in each cluster are indicated by different colors: blue, cluster A; yellow, cluster B; purple, cluster C; green, cluster D. (right) The predicted proteinâprotein interaction (PPI) network for genes in cluster C. Nodes associated with mesoderm development represent as pink circles, and other nodes as white circles. Edges are as grey lines. The thickness of connected lines indicates the strength of the interaction.
|
|
Figure 5. Upregulation of socs3 in ACs following activin A treatment. Semiquantitative RT-PCR of the expression of socs3 in ACs. Dissected ACs were cultured with or without of activin A. (A) Electrophoresis gel of RT-PCR products. #1â3 indicate the three biological replicates. The upper panel shows the expression of socs3 and the lower panel shows the expression of eef1a1, which was used as the loading control. Full size images of each gel are presented in Supplementary Figure S10. For (B), the densitometry for socs3 expression. Error bars indicate s.e.m. (nâ=â3). **pâ<â0.01, p-value was calculated using Studentâs t-test after the one-way analysis of variance. N.S., not significant. (A,B) Cultivation times are indicated as follows: 0 h, 0 h (the absence of cultivation); 1 h, 1 h; 3 h, 3 h; 9 h, 9 h.
|