XB-ART-58279
Elife
2021 Jul 20;10. doi: 10.7554/eLife.62147.
Show Gene links
Show Anatomy links
Role of matrix metalloproteinase-9 in neurodevelopmental deficits and experience-dependent plasticity in Xenopus laevis.
???displayArticle.abstract???
Matrix metalloproteinase-9 (MMP-9) is a secreted endopeptidase targeting extracellular matrix proteins, creating permissive environments for neuronal development and plasticity. Developmental dysregulation of MMP-9 may also lead to neurodevelopmental disorders (ND). Here, we test the hypothesis that chronically elevated MMP-9 activity during early neurodevelopment is responsible for neural circuit hyperconnectivity observed in Xenopus tadpoles after early exposure to valproic acid (VPA), a known teratogen associated with ND in humans. In Xenopus tadpoles, VPA exposure results in excess local synaptic connectivity, disrupted social behavior and increased seizure susceptibility. We found that overexpressing MMP-9 in the brain copies effects of VPA on synaptic connectivity, and blocking MMP-9 activity pharmacologically or genetically reverses effects of VPA on physiology and behavior. We further show that during normal neurodevelopment MMP-9 levels are tightly regulated by neuronal activity and required for structural plasticity. These studies show a critical role for MMP-9 in both normal and abnormal development.
???displayArticle.pubmedLink??? 34282726
???displayArticle.pmcLink??? PMC8315794
???displayArticle.link??? Elife
???displayArticle.grants??? [+]
GRFP National Science Foundation, R01 EY027380 NEI NIH HHS , Carney New Frontiers and OVPR SEED award Brown University, NS076006 NINDS NIH HHS , R01 NS076006 NINDS NIH HHS , R01 EY011261 NEI NIH HHS
Species referenced: Xenopus laevis
Genes referenced: dlg4 mmp9 mmp9.2
???displayArticle.antibodies??? Mmp9 Ab10
???displayArticle.morpholinos??? mmp9.1 MO2
???displayArticle.disOnts??? autism spectrum disorder
???attribute.lit??? ???displayArticles.show???
|
|
Figure 1. MMP-9 overexpression increases spontaneous synaptic activity and network connectivity.(A) Representative sEPSCs and sIPSCs recorded at −45 mV and +5 mV, respectively, from control and MMP-9 transfected cells. (B) Boxplots showing frequency of sEPSCs and sIPSCs for GFP control, MMP-9 transfected and MMP-9 non-transfected groups. The sEPSC and sIPSC frequencies are significantly enhanced in the MMP-9 transfected cells in comparison to the GFP control. Each dot represents data from one cell, the box represents median and interquartile range (IQR) and whiskers represent the range of data. (C) Box plot showing sEPSC and sIPSC amplitudes for each group. The sEPSC and sIPSC amplitudes do not vary significantly between control, MMP-9 transfected and MMP-9 non-transfected groups. Data are represented as median ± IQR. (D) Histogram showing relative barrage frequency for each group. The inset shows representative traces of barrages from each experimental group. MMP-9 transfected and non-transfected groups showed a higher number of barrages (recorded at −45 mV) than the GFP control group. * p < 0.05, ** p < 0.005. Figure 1—source data 1. MMP9 overexpression data. |
|
|
Figure 2. Pharmacological inhibition of MMP-9 rescues VPA-induced effects on synaptic transmission.(A) Representative sEPSCs (left) and evoked response (right) form control, VPA and VPA + SB-3CT-treated animals. (B) Boxplots showing frequency of sEPSCs for control, VPA, VPA + SB-3CT, and SB-3CT alone groups. Frequency of sEPSCs are significantly enhanced in the VPA group, an effect rescued by addition of SB-3CT. SB-3CT alone does not have any significant effect on sEPSC frequency. Data are represented as median ± IQR. (C) Boxplots showing sEPSCs amplitude for each group. sEPSC amplitude does not change significantly between control and treatment animals. Data are represented as median ± IQR. (D) Boxplot showing total charge from evoked synaptic response over a 100 ms window for each group. Total charge from evoked synaptic response is significantly higher in VPA treated animals and this effect is rescued in the presence of SB-3CT. Data are represented as median ± IQR. (E) Histogram showing relative barrage frequency for each group. Higher number of barrages are observed for VPA treated animals than in any other group. * p < 0.05, ** p < 0.005. Figure 2âsource data 1. SB3CT source data.Figure 2âfigure supplement 1. Exposure to VPA results in increased synapse density.(A) Box plot showing synapse density for control and VPA groups. VPA exposed tadpoles showed increased synapse density compared to control group. (B) Representative image from control animal expressing punctate PSD95-GFP (green) and pcDNA-mCherry (red). Upper image shows a magnified dendritic branch. (C) Representative image from VPA-exposed animal expressing punctate PSD95-GFP (green) and pcDNA-mCherry (red). Upper image shows a magnified dendritic branch with increased synapse density., ** p < 0.005. Figure 2âfigure supplement 1âsource data 1. PSD95 overexression source data. |
|
|
Figure 3. Morpholino targeted against MMP-9 rescues VPA-induced effects.(A) Western blot image (left) indicating MMP-9 levels (75kD band) in control (scrambled) MO and MMP-9 MO transfected groups. Boxplot (right) shows relative MMP-9 levels for control MO and MMP MO transfected tadpoles. MMP-9 MO group consistently shows relatively reduced MMP-9 levels compared to controls. The dotted line represents a ratio of 1 (no difference). The 63 kDa band is a non-specific band labeled by MMP-9 antibody that shows no change. (B) Boxplots showing sEPSC frequency, amplitude and evoked synaptic response from VPA + Control MO and VPA + MMP-9 MO groups. Frequency of sEPSCs and not amplitude are significantly enhanced in VPA + Control MO group. Total charge from evoked synaptic response is significantly higher in the VPA + Control MO compared to VPA + MMP-9 MO-treated animals. Data are represented as median ± IQR. (C) Boxplots showing sEPSC frequency, amplitude and evoked synaptic response from Control MO and MMP-9 MO alone. Control MO and MMP-9 MO alone does not differ significantly in sEPSC frequency or amplitude. MMP-9 MO alone does not show any significant effect on evoked response. Data are represented as median ± IQR. (D) Histogram showing relative barrage frequency for each group. Higher number of barrages are observed for VPA + control MO, and this effect is rescued by addition of MMP-9 MO. ** p < 0.005, *** p < 0.0001. Figure 3—source data 1. Morpholino source data. |
|
|
Figure 4. Inhibition of MMP-9 reverses VPA-induced behavioral effects.(A) Boxplots showing seizure frequencies for Control, VPA and VPA + SB-3CT groups. Seizure frequency is increased in the VPA group, but this effect is rescued by addition of SB-3CT. Data are represented as median ± IQR. (B) Line plot for startle response habituation for Control, VPA, and VPA + SB-3CT. VPA-treated animals show less habituation to startle response compared to control animals. Addition of SB-3CT to VPA reverses this effect. Bouts 1 to 5 are separated by 5 min time intervals, whereas bout six is separated from bout 5 by a 15-min time interval. Each dot represents average with standard error bars. * p < 0.05, ** p < 0.005, *** p<0.001. Figure 4—source data 1. Behavior data. |
|
|
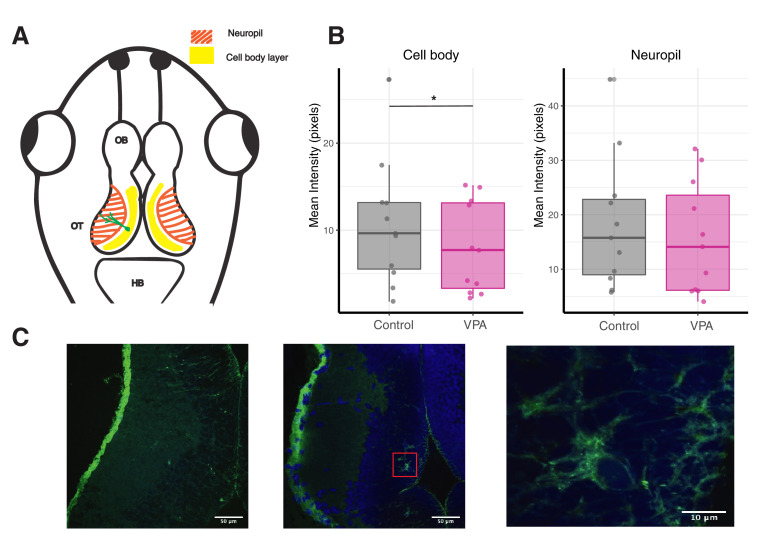
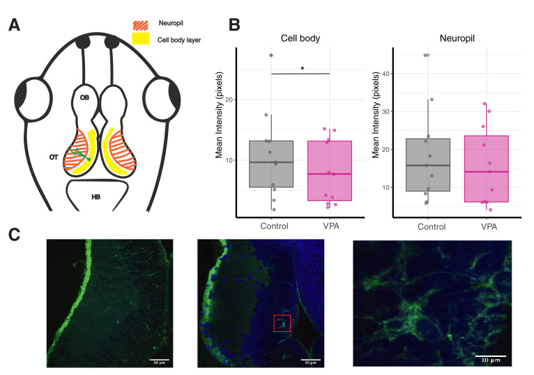
Figure 5. Enhanced visual activity increases MMP-9 levels and MMP-9 inhibition prevents visual-activity induced dendritic growth.(A) Western blot analysis specifying MMP-9 levels (75 kDa band) after lightbox, dark exposure and naive controls (normal). (B) Box plot showing relative MMP-9 levels for light box treatment (enhanced visual stimulation) vs dark exposed (L/D), light box vs naive controls (L/N) and dark exposed vs naive controls (D/N), based on western blot analysis. Enhanced visual activity using a light box experimental setup significantly increases relative MMP-9 levels compared to dark and normal rearing conditions. The dotted line represents a ratio of 1 (no difference). Data are represented as median ± IQR. (C) Left panel shows schematic of experimental design, three confocal imaging sessions were performed: one at the start of an experiment, a second after 3 hr of dark exposure and a third after 3 hr of enhanced visual stimulation. In control animals, visual stimulation enhances dendritic growth whereas SB-3CT prevents dendritic growth during this period. (D) SB-3CT significantly reduces the growth rate of dendrites during visual stimulation compared to the control group. Data are represented as median ± IQR. (E) Representative 2D tracings of 3D tectal cell reconstructions from control and SB-3CT groups are shown before any treatment (left), after 3 hr of dark exposure (middle) and after enhanced visual stimulation (right). * p < 0.05. Figure 5âsource data 1. Visual stimulation source data.Figure 5âfigure supplement 1. Exposure to VPA results in significantly less WFA staining intensity in comparison to control animals.(A) Schematic representation of the tadpole nervous system showing hindbrain (HB), optic tectum (OT) and olfactory bulb (OB). Optic tectum consists of a well-defined layer of cell bodies (yellow) extending their dendrites to the neuropil layer (orange). A representative neuron is shown in green with its cell body located in the cell body layer and dendrites extending in the neuropil layer. (B) The mean intensity of WFA was significantly less in the cell body layer of VPA-exposed animals compared to control. The mean WFA intensity in the neuropil layer was not significantly different across groups. (C) Representative images showing WFA distribution in tectal sections. Green color represents F-WFA while the blue color is DAPI. (Left) F-WFA staining is diffused across cell body and neuropil layers. (Middle) In some tectal sections, distinct compact PNNs (magnified PNN shown in right image) are observed in the tectal cell body layer while neuropil has diffused F-WFA staining. (Right) Magnified image of PNNs from tectal cell body layer. * p < 0.05. Figure 5âfigure supplement 1âsource data 1. WFA staining data. |
|
|
Figure 2—figure supplement 1. Exposure to VPA results in increased synapse density.(A) Box plot showing synapse density for control and VPA groups. VPA exposed tadpoles showed increased synapse density compared to control group. (B) Representative image from control animal expressing punctate PSD95-GFP (green) and pcDNA-mCherry (red). Upper image shows a magnified dendritic branch. (C) Representative image from VPA-exposed animal expressing punctate PSD95-GFP (green) and pcDNA-mCherry (red). Upper image shows a magnified dendritic branch with increased synapse density., ** p < 0.005. Figure 2—figure supplement 1—source data 1. PSD95 overexression source data. |
|
|
Figure 5—figure supplement 1. Exposure to VPA results in significantly less WFA staining intensity in comparison to control animals.(A) Schematic representation of the tadpole nervous system showing hindbrain (HB), optic tectum (OT) and olfactory bulb (OB). Optic tectum consists of a well-defined layer of cell bodies (yellow) extending their dendrites to the neuropil layer (orange). A representative neuron is shown in green with its cell body located in the cell body layer and dendrites extending in the neuropil layer. (B) The mean intensity of WFA was significantly less in the cell body layer of VPA-exposed animals compared to control. The mean WFA intensity in the neuropil layer was not significantly different across groups. (C) Representative images showing WFA distribution in tectal sections. Green color represents F-WFA while the blue color is DAPI. (Left) F-WFA staining is diffused across cell body and neuropil layers. (Middle) In some tectal sections, distinct compact PNNs (magnified PNN shown in right image) are observed in the tectal cell body layer while neuropil has diffused F-WFA staining. (Right) Magnified image of PNNs from tectal cell body layer. * p < 0.05. Figure 5—figure supplement 1—source data 1. WFA staining data. |
References [+] :
Abdallah,
Amniotic fluid MMP-9 and neurotrophins in autism spectrum disorders: an exploratory study.
2012, Pubmed
Abdallah, Amniotic fluid MMP-9 and neurotrophins in autism spectrum disorders: an exploratory study. 2012, Pubmed
Aizenman, Visually driven regulation of intrinsic neuronal excitability improves stimulus detection in vivo. 2003, Pubmed , Xenbase
Aizenman, Enhanced visual activity in vivo forms nascent synapses in the developing retinotectal projection. 2007, Pubmed , Xenbase
Bell, A neuroprotective role for polyamines in a Xenopus tadpole model of epilepsy. 2011, Pubmed , Xenbase
Beroun, MMPs in learning and memory and neuropsychiatric disorders. 2019, Pubmed
Bestman, In vivo single-cell electroporation for transfer of DNA and macromolecules. 2006, Pubmed , Xenbase
Bestman, Morpholino studies in Xenopus brain development. 2014, Pubmed , Xenbase
Betancur, Etiological heterogeneity in autism spectrum disorders: more than 100 genetic and genomic disorders and still counting. 2011, Pubmed
Bromley, The prevalence of neurodevelopmental disorders in children prenatally exposed to antiepileptic drugs. 2013, Pubmed
Chklovskii, Cortical rewiring and information storage. 2004, Pubmed
Choi, Synaptic and circuit development of the primary sensory cortex. 2018, Pubmed
Christensen, Prenatal valproate exposure and risk of autism spectrum disorders and childhood autism. 2013, Pubmed
Clements, Detection of spontaneous synaptic events with an optimally scaled template. 1997, Pubmed
Crawford, Mmp25β facilitates elongation of sensory neurons during zebrafish development. 2014, Pubmed
Deeg, Development of multisensory convergence in the Xenopus optic tectum. 2009, Pubmed , Xenbase
Deeg, Sensory modality-specific homeostatic plasticity in the developing optic tectum. 2011, Pubmed , Xenbase
Dong, Visual avoidance in Xenopus tadpoles is correlated with the maturation of visual responses in the optic tectum. 2009, Pubmed , Xenbase
Dziembowska, High MMP-9 activity levels in fragile X syndrome are lowered by minocycline. 2013, Pubmed
Eddins, Zebrafish provide a sensitive model of persisting neurobehavioral effects of developmental chlorpyrifos exposure: comparison with nicotine and pilocarpine effects and relationship to dopamine deficits. 2010, Pubmed
El-Husseini, PSD-95 involvement in maturation of excitatory synapses. 2000, Pubmed
Ethell, Matrix metalloproteinases in brain development and remodeling: synaptic functions and targets. 2007, Pubmed
Faulkner, FMRP regulates neurogenesis in vivo in Xenopus laevis tadpoles. 2015, Pubmed , Xenbase
Ferrer-Ferrer, Shaping Synapses by the Neural Extracellular Matrix. 2018, Pubmed
Fiore, Matrix metalloproteinase 9 (MMP-9/gelatinase B) proteolytically cleaves ICAM-1 and participates in tumor cell resistance to natural killer cell-mediated cytotoxicity. 2002, Pubmed
Fujioka, Neural functions of matrix metalloproteinases: plasticity, neurogenesis, and disease. 2012, Pubmed
Ghodke-Puranik, Valproic acid pathway: pharmacokinetics and pharmacodynamics. 2013, Pubmed
Grove, Identification of common genetic risk variants for autism spectrum disorder. 2019, Pubmed
Haas, Targeted electroporation in Xenopus tadpoles in vivo--from single cells to the entire brain. 2002, Pubmed , Xenbase
Hamodi, Region-specific regulation of voltage-gated intrinsic currents in the developing optic tectum of the Xenopus tadpole. 2014, Pubmed , Xenbase
Hensch, Excitatory-inhibitory balance and critical period plasticity in developing visual cortex. 2005, Pubmed
Huntley, Synaptic circuit remodelling by matrix metalloproteinases in health and disease. 2012, Pubmed
James, Valproate-induced neurodevelopmental deficits in Xenopus laevis tadpoles. 2015, Pubmed , Xenbase
Joukov, Functional communication between endogenous BRCA1 and its partner, BARD1, during Xenopus laevis development. 2001, Pubmed , Xenbase
Kaliszewska, Experience-dependent plasticity of the barrel cortex in mice observed with 2-DG brain mapping and c-Fos: effects of MMP-9 KO. 2012, Pubmed
Kataoka, Autism-like behaviours with transient histone hyperacetylation in mice treated prenatally with valproic acid. 2013, Pubmed
Khakhalin, GABAergic transmission and chloride equilibrium potential are not modulated by pyruvate in the developing optic tectum of Xenopus laevis tadpoles. 2012, Pubmed , Xenbase
Kim, The critical period of valproate exposure to induce autistic symptoms in Sprague-Dawley rats. 2011, Pubmed
Konopka, Matrix metalloproteinase-9 (MMP-9) in human intractable epilepsy caused by focal cortical dysplasia. 2013, Pubmed
Kumar, Impaired neurodevelopmental pathways in autism spectrum disorder: a review of signaling mechanisms and crosstalk. 2019, Pubmed
Lee, Neurodevelopmental effects of chronic exposure to elevated levels of pro-inflammatory cytokines in a developing visual system. 2010, Pubmed , Xenbase
Lee, Long-term depression-inducing stimuli promote cleavage of the synaptic adhesion molecule NGL-3 through NMDA receptors, matrix metalloproteinases and presenilin/γ-secretase. 2014, Pubmed
Markram, Abnormal fear conditioning and amygdala processing in an animal model of autism. 2008, Pubmed
Markram, The intense world theory - a unifying theory of the neurobiology of autism. 2010, Pubmed
Mehta, mGluR5-antagonist mediated reversal of elevated stereotyped, repetitive behaviors in the VPA model of autism. 2011, Pubmed
Michaluk, Matrix metalloproteinase-9 controls NMDA receptor surface diffusion through integrin beta1 signaling. 2009, Pubmed
Michaluk, Influence of matrix metalloproteinase MMP-9 on dendritic spine morphology. 2011, Pubmed
Moldrich, Inhibition of histone deacetylase in utero causes sociability deficits in postnatal mice. 2013, Pubmed
Murase, Light reintroduction after dark exposure reactivates plasticity in adults via perisynaptic activation of MMP-9. 2017, Pubmed
Murase, Homeostatic regulation of perisynaptic matrix metalloproteinase 9 (MMP9) activity in the amblyopic visual cortex. 2019, Pubmed
Niedringhaus, MMPs and soluble ICAM-5 increase neuronal excitability within in vitro networks of hippocampal neurons. 2012, Pubmed
Oliveira-Silva, Matrix metalloproteinase-9 is involved in the development and plasticity of retinotectal projections in rats. 2007, Pubmed
Peixoto, Transsynaptic signaling by activity-dependent cleavage of neuroligin-1. 2012, Pubmed
Pielecka-Fortuna, Optimal level activity of matrix metalloproteinases is critical for adult visual plasticity in the healthy and stroke-affected brain. 2015, Pubmed
Pratt, Development and spike timing-dependent plasticity of recurrent excitation in the Xenopus optic tectum. 2008, Pubmed , Xenbase
Pratt, Homeostatic regulation of intrinsic excitability and synaptic transmission in a developing visual circuit. 2007, Pubmed , Xenbase
Pratt, Multisensory integration in mesencephalic trigeminal neurons in Xenopus tadpoles. 2009, Pubmed , Xenbase
Pratt, Modeling human neurodevelopmental disorders in the Xenopus tadpole: from mechanisms to therapeutic targets. 2013, Pubmed , Xenbase
Reinhard, A delicate balance: role of MMP-9 in brain development and pathophysiology of neurodevelopmental disorders. 2015, Pubmed
Roberts, Habituation of the C-start response in larval zebrafish exhibits several distinct phases and sensitivity to NMDA receptor blockade. 2011, Pubmed
Rodier, Embryological origin for autism: developmental anomalies of the cranial nerve motor nuclei. 1996, Pubmed
Romero-Calvo, Reversible Ponceau staining as a loading control alternative to actin in Western blots. 2010, Pubmed
Roullet, Behavioral and molecular changes in the mouse in response to prenatal exposure to the anti-epileptic drug valproic acid. 2010, Pubmed
Ruthazer, Bulk electroporation of retinal ganglion cells in live Xenopus tadpoles. 2013, Pubmed , Xenbase
Rybakowski, Increased serum matrix metalloproteinase-9 (MMP-9) levels in young patients during bipolar depression. 2013, Pubmed
Sanchez, BDNF increases synapse density in dendrites of developing tectal neurons in vivo. 2006, Pubmed , Xenbase
Schneider, Behavioral alterations in rats prenatally exposed to valproic acid: animal model of autism. 2005, Pubmed
Schneider, Environmental enrichment reverses behavioral alterations in rats prenatally exposed to valproic acid: issues for a therapeutic approach in autism. 2006, Pubmed
Schohl, A Simple and Efficient Method for Visualizing Individual Cells in vivo by Cre-Mediated Single-Cell Labeling by Electroporation (CREMSCLE). 2020, Pubmed , Xenbase
Schwartz, Neural activity regulates synaptic properties and dendritic structure in vivo through calcineurin/NFAT signaling. 2009, Pubmed , Xenbase
Sidhu, Genetic removal of matrix metalloproteinase 9 rescues the symptoms of fragile X syndrome in a mouse model. 2014, Pubmed
Sin, Dendrite growth increased by visual activity requires NMDA receptor and Rho GTPases. 2002, Pubmed , Xenbase
Small, Matrix metalloproteinases in neural development: a phylogenetically diverse perspective. 2016, Pubmed , Xenbase
Spolidoro, Inhibition of matrix metalloproteinases prevents the potentiation of nondeprived-eye responses after monocular deprivation in juvenile rats. 2012, Pubmed
Supekar, Brain hyperconnectivity in children with autism and its links to social deficits. 2013, Pubmed
Szepesi, Synaptically released matrix metalloproteinase activity in control of structural plasticity and the cell surface distribution of GluA1-AMPA receptors. 2014, Pubmed
Takarae, Neural Hyperexcitability in Autism Spectrum Disorders. 2017, Pubmed
Terbach, Structure-function studies for the panacea, valproic acid. 2009, Pubmed
Truszkowski, Fragile X mental retardation protein knockdown in the developing Xenopus tadpole optic tectum results in enhanced feedforward inhibition and behavioral deficits. 2016, Pubmed , Xenbase
Van den Steen, Biochemistry and molecular biology of gelatinase B or matrix metalloproteinase-9 (MMP-9). 2002, Pubmed
Vandooren, Biochemistry and molecular biology of gelatinase B or matrix metalloproteinase-9 (MMP-9): the next decade. 2013, Pubmed
Wang, Extracellular proteolysis by matrix metalloproteinase-9 drives dendritic spine enlargement and long-term potentiation coordinately. 2008, Pubmed
Wen, Genetic Reduction of Matrix Metalloproteinase-9 Promotes Formation of Perineuronal Nets Around Parvalbumin-Expressing Interneurons and Normalizes Auditory Cortex Responses in Developing Fmr1 Knock-Out Mice. 2018, Pubmed
Werner, MMP-28 as a regulator of myelination. 2008, Pubmed
Wiera, Maintenance of long-term potentiation in hippocampal mossy fiber-CA3 pathway requires fine-tuned MMP-9 proteolytic activity. 2013, Pubmed
Wu, Maturation of a central glutamatergic synapse. 1996, Pubmed , Xenbase
Yamamori, Plasma levels of mature brain-derived neurotrophic factor (BDNF) and matrix metalloproteinase-9 (MMP-9) in treatment-resistant schizophrenia treated with clozapine. 2013, Pubmed
Yoo, Autism phenotypes in ZnT3 null mice: Involvement of zinc dyshomeostasis, MMP-9 activation and BDNF upregulation. 2016, Pubmed
