XB-ART-58263
Life Sci Alliance
2021 Jul 05;48:. doi: 10.26508/lsa.202101105.
Show Gene links
Show Anatomy links
Axon terminals control endolysosome diffusion to support synaptic remodelling.
Terni B, Llobet A.
???displayArticle.abstract???
Endolysosomes are acidic organelles formed by the fusion of endosomes with lysosomes. In the presynaptic compartment they contribute to protein homeostasis, the maintenance of vesicle pools and synaptic stability. Here, we evaluated the mobility of endolysosomes found in axon terminals of olfactory sensory neurons of Xenopus tropicalis tadpoles. F-actin restricts the motion of these presynaptic acidic organelles which is characterized by a diffusion coefficient of 6.7 × 10-3 μm2·s-1 Local injection of secreted protein acidic and rich in cysteine (SPARC) in the glomerular layer of the olfactory bulb disrupts the structure of synaptic F-actin patches and increases the presence and mobility of endolysosomal organelles found in axon terminals. The increased motion of endolysosomes is localized to the presynaptic compartment and does not promote their access to axonal regions for retrograde transportation to the cell body. Local activation of synaptic degradation mechanisms mediated by SPARC coincides with a loss of the ability of tadpoles to detect waterborne odorants. Together, these observations show that the diffusion of presynaptic endolysosomes increases during conditions of synaptic remodelling to support their local degradative activity.
???displayArticle.pubmedLink??? 34226200
???displayArticle.pmcLink??? PMC8321675
???displayArticle.link??? Life Sci Alliance
Species referenced: Xenopus tropicalis
Genes referenced: sparc
GO keywords: endolysosome [+]
???attribute.lit??? ???displayArticles.show???
|
|
Figure 1. The endolysosomal system is present in axon terminals of olfactory sensory neurons (OSNs) of Xenopus tropicalis tadpoles.(A) Image of the olfactory bulb of a X. tropicalis tadpole stained with LAMP-1, an endolysosomal marker. LAMP-1 was present in axons (arrows) of OSNs entering the olfactory bulb, as well as in olfactory glomeruli, which were revealed by the accumulation of the synaptic vesicle protein synaptophysin (dotted circles). Axon terminals of OSNs form the presynaptic element of olfactory glomeruli. DAPI was used to reveal the position of cell nuclei. The image shows three regions of the olfactory bulb: nerve layer, glomerular layer, and the rostral portion of the mitral cell layer. Part of the olfactory nerve is also visible. (B). Transmission electron microscopy images allowed the observation of olfactory glomeruli (dotted circle). Axon terminals appeared as electrodense processes contacting dendrites (d). (C) The presynaptic compartment of OSNs is long, tortuous, and contains a large pool of cytoplasmic vesicles that acts as a reservoir of active zones (green arrow). Mitochondria (m) and late endosomes (yellow arrow) are present in the cytosol. (D) Detail of the boxed region in (B) indicating the presence of a lysosome (arrow). (E) Some autophagophores were also present in OSN presynaptic terminals. (F) Visualization of the entire morphology of OSNs in a zHB9::GFP X. tropicalis tadpole anesthetized and embedded in agarose. It is possible to observe the entire morphology of a population of GFP positive OSNs that project to a single glomerulus. Cell bodies are located in the olfactory epithelium (O.E). Axons travel along the olfactory nerve and give rise to two symmetrical olfactory glomeruli (O.G.) in the olfactory bulbs. |
|
|
Figure 2. Tracking the mobility of endolysosomes in olfactory sensory neurons in vivo.(A) Puncta stained with lysotracker deep red (L.D.R, red) co-localized with the product of the hydrolysis of magic red cathepsin-B (M.R., blue). The arrows indicate the line profiles of two acidic organelles located in the periphery of the GFP labelled glomerulus (arrow, magenta) and in an axonal region (arrow, brown). (B) Schematic morphology of a Xenopus tropicalis tadpole olfactory sensory neuron. The anatomical regions are indicated. Cilia (c), cell body (c.b.), axonal region (a) which comprises the olfactory nerve (ON) tract and the nerve layer (NL) of the olfactory bulb, and axon terminals forming glomeruli (a.t.). (C) Maximum intensity projection (left) and single confocal section (right) of the olfactory bulb. The mobility of acidic organelles (red staining) was evaluated separately in axon terminals originating the GFP-positive glomerulus (dotted circle) and in the NL of the olfactory bulb. The SMSS and the diffusion coefficient were calculated for puncta that fulfilled the analysis criteria (see the Materials and Methods section for details). Mobility tracks are indicated for three glomerular acidic organelles (red, green, and blue traces) and one acidic organelle of the NL (magenta). (D) Maximum intensity projection (left) and single confocal section (right) of a region of an ON. Acidic organelles found in the ON moved by confined diffusion (orange trace) and directed motion (green trace). Notice the presence of a population of GFP labelled axons, a characteristic of the zHB9::GFP X. tropicalis line. |
|
|
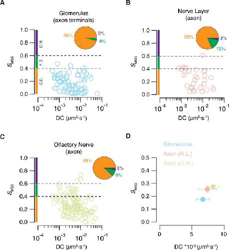
Figure 3. Mobility of endolysosomes found in presynaptic and axonal compartments.(A, B, C) Plot of the slope of the moment scaling spectrum (SMSS) against the diffusion coefficient (D.C.) of acidic organelles located in three different layers of the olfactory system. SMSS values found between 0.4 and 0.6 are associated to free diffusion (F.D., dotted lines), whereas SMSS values <0.4 or >0.6 are indicative of confined diffusion (C.D.) or directed motion (D.M.), respectively. Almost all acidic organelles present in presynaptic terminals move by confined diffusion. Free diffusion and directed motion are present in axonal regions. (D) Mean SMSS and diffusion coefficient values for acidic organelles found in the glomerular layer (n = 82), nerve layer (n = 40) and the olfactory nerve (n = 118, seven tadpoles). Error bars indicate SEM. |
|
|
Figure 4. Microinjection of secreted protein acidic and rich in cysteine (SPARC) in the olfactory bulb disrupts olfactory-guided behaviour.(A) Xenopus tropicalis tadpoles are attracted by local delivery of a 1 mM mixture of five different amino acids (methionine, leucine, histidine, arginine, and lysine), which act as waterborne odorants. Changes in the Euclidean distance found between the animal and the nozzle (arrow) delivering the odorants set the bases for quantifying olfactory-guided behaviour. For analysis, all tadpoles are considered to be 0 mm away from the odour source just before exposure to odorants. Negative distance values show attraction, whereas positive values indicate repulsion. (B) Average response of control tadpoles to local delivery of the amino acid solution (n = 72). Solid line and shadowed area indicate mean Euclidean distance and SEM, respectively. (C) Quantification of the time spent in the vicinity of the odour source (see the Materials and Methods section for details). The attraction for waterborne odorants is transient and occurs from 15 to 30 s after amino acids start to flow into the well (*P < 0.05, KruskalâWallis t test followed by Dunnâs multiple comparisons test). Dots indicate mean ± SEM (n = 72). (D) Average olfactory-guided response of tadpoles 5 h after injection of 50 μM full-length recombinant SPARC in the olfactory bulb (n = 78). Solid line and shadowed area indicate mean ± SEM changes in the Euclidean distance separating the animal and the nozzle delivering the amino acids. (E) Tadpoles injected with full-length SPARC are not attracted by waterborne odorants. Dots indicate mean ± SEM (n = 78). (F) Average olfactory guided response of tadpoles 5 h after injection of 500 μM peptide p4.2 (n = 51) or 500 μM peptide p2.1 (n = 54) in the olfactory bulb. Both peptides contain 20 amino acids found in the illustrated regions of SPARC. Peptide 4.2 displays an analogous activity to the full-length protein. Peptide 2.1 is inactive and is used as a control of injection. Solid line and shadowed area show mean ± SEM changes in Euclidean distance. (G) Labelling of olfactory sensory neurons with lysotracker deep red did not alter olfactory-guided behaviour (n = 58). Solid line and shadowed area indicate mean ± SEM changes in Euclidean distance. The grey trace indicates the control response (from B) for comparison purposes. |
|
|
Figure 5. Presence of multiple organelles of the endolysosomal system in axon terminals of olfactory sensory neurons during synaptic remodelling.(A, B, C, D, E, F, G) Presynaptic terminals forming olfactory glomeruli were inspected for the presence of components of the endolysosomal system upon exposure to full-length secreted protein acidic and rich in cysteine (SPARC) or its active peptidic fragment p4.2. Lysosome (A, arrow), late endosomes (B, C, arrows), endolysosomes (D, E, arrows), and autophagic intermediates (F, G, arrows). (H) Retraction bulb (arrow) suggesting an ongoing elimination of synaptic contacts. |
|
|
Figure 6. Secreted protein acidic and rich in cysteine (SPARC) alters the structure of F-actin patches present in olfactory glomeruli.(A) F-actin patches (arrows) were present in olfactory glomeruli (up). Plot of Intensity profiles (dotted yellow line) used to estimate the width and maximum fluorescence of the structures identified (down). (B) SPARC disrupted the appearance of F-actin patches by increasing their area and reducing their fluorescence peak. (C, D) Average intensity profiles from F-actin patches obtained in control condition (C, n = 92) or in tadpoles injected with 50 μM SPARC (D, n = 137). Solid lines and error bars indicate mean ± SEM obtained from the individual traces shown. (E) Normalized average intensity profiles showing an increase in the width of F-actin patches in tadpoles injected with SPARC (red) compared with control animals (black). (F) Comparison of the area covered by F-actin patches in the olfactory glomeruli of control (black, n = 104) and SPARC injected tadpoles (red, n = 95). Box plots show the median (horizontal line), 25â75% quartiles (boxes), and ranges (whiskers) of the area of F-actin patches. The difference between the two groups was established by the t test. |
|
|
Figure 7. The diffusion coefficient of endolysosomes found in axon terminals is increased during synaptic remodelling.(A) Acute effect of 50 μM latrunculin-A on the mobility of acidic organelles present in presynaptic terminals. Plot of the slope of the moment scaling spectrum (SMSS) against the diffusion coefficient (DC) of particles labelled with lysotracker deep red. SMSS values found between 0.4 and 0.6 are associated to free diffusion (F.D., dotted lines), whereas SMSS values <0.4 and >0.6 are indicative of confined diffusion (C.D.) and directed motion (D.M.), respectively. (B) Relationship between the SMSS and the DC of acidic organelles found in axon terminals of olfactory sensory neurons in five different experimental conditions. Dots indicate mean ± SEM obtained in the indicated groups. Control (n = 75, 8 tadpoles), p2.1 (n = 67, 8 tadpoles), p4.2 (n = 143, 6 tadpoles), full-length secreted protein acidic and rich in cysteine (SPARC, n = 72, 10 tadpoles), and latrunculin-A (n = 209, 14 tadpoles). Each dot indicates mean ± SEM. Colored bars indicate the ranges of SMSS values associated to confined diffusion (C.D.) and free diffusion (F.D.). (C) Box plots show the median (horizontal line), 25â75% quartiles (boxes), and ranges (whiskers) of DCs found for presynaptic acidic organelles in the five experimental groups showed in [B]. Statistical differences were established using the KruskalâWallis test followed by Dunnâs multiple comparisons test. (D) Box plots show the median (horizontal line), 25â75% quartiles (boxes), and ranges (whiskers) of the average velocity of presynaptic acidic organelles found in the five experimental groups showed in [B]. Statistical differences were established using KruskalâWallis test followed by Dunnâs multiple comparisons test. The percentage of particles reaching velocities >1 μm·sâ1 in each experimental group is indicated in the upper plot. |
|
|
Figure 8. The increase in the mobility of presynaptic endolysosomes is associated to changes in the viscosity of the cytosol.(A) The radius of presynaptic endolysosomes increased when full-length secreted protein acidic and rich in cysteine (SPARC) triggered the remodelling of synaptic connectivity. Control (n = 60, eight tadpoles) and SPARC-injected tadpoles (n = 72, ten tadpoles) (B, C). The diffusion coefficient decreased as a function of the radius of puncta labelled with lysotracker deep red. Fitting of individual values to the StokesâEinstein equation revealed that the viscosity (η) of 0.15 Pa·s found in axon terminals decreased to 0.066 Pa·s after the glomerular layer was exposed to SPARC. Bins indicate mean ± SEM. and dots show individual values. (D) Normalized Gaussian fits show that latrunculin-A and SPARC increased the size of acidic organelles compared to control conditions. (E) Latrunculin-A reduced the viscosity of the presynaptic cytosol to 0.085 Pa·s. Bins indicate mean ± SEM and dots show individual values. (F) Microinjection of the inactive SPARC derived peptide, p2.1, did not alter the viscosity of the presynaptic compartment (η = 0.14 Pa·s). Fits obtained in (B, C, E) are included for comparison purposes. (G) Average olfactory guided response (n = 56) of tadpoles injected with 50 μM latrunculin-A to local delivery of a 1 mM mixture of 5 different amino acids (methionine, leucine, histidine, arginine, and lysine). Solid line and shadowed area indicate mean Euclidean distance and SEM, respectively. The control response of non-injected animals is displayed for comparison purposes. Arrows show the time of initiation of the movement towards the odour source. Notice the delay present in tadpoles injected with latrunculin-A (time between arrows). |
|
|
Figure 9. Axonal transport of endolysosomes is not affected by synaptic remodelling.(A) Histogram of net displacements of all acidic organelles found in the olfactory nerve (ON) of a control tadpole occurring in a time interval of 200 s (n = 152). Negative values indicate retrograde transport and positive values indicate anterograde transport. A Gaussian fit was used to obtain the mean value of particle displacements, which in this example was of â0.105 μm. This distance was considered a quantitative indicator of the balance between retrograde and anterograde transport of endolysosomes in the ON and was representative of a given tadpole. (B) No differences (one-way ANOVA analysis followed by Dunnettâs multiple comparisons test) were found among the mean, net representative displacements of acidic organelles present in the ONs in the indicated experimental conditions. Control (n = 7 tadpoles), p2.1 (n = 7 tadpoles), p4.2 (n = 7 tadpoles), full-length secreted protein acidic and rich in cysteine (SPARC, n = 9 tadpoles). (C) No differences (one-way ANOVA analysis followed by Dunnettâs multiple comparisons test) were found in the average velocity nor the maximum velocity of endolysosomes present in the ONs in the indicated experimental conditions. Control (n = 7 tadpoles), p2.1 (n = 7 tadpoles), p4.2 (n = 7 tadpoles), and SPARC (n = 9 tadpoles). |
References [+] :
Albrecht,
Nanoscopic compartmentalization of membrane protein motion at the axon initial segment.
2016, Pubmed
Albrecht, Nanoscopic compartmentalization of membrane protein motion at the axon initial segment. 2016, Pubmed
Arts, Particle Mobility Analysis Using Deep Learning and the Moment Scaling Spectrum. 2019, Pubmed
Azarnia Tehran, Presynaptic endocytic factors in autophagy and neurodegeneration. 2018, Pubmed
Bandyopadhyay, Lysosome transport as a function of lysosome diameter. 2014, Pubmed
Bhoopathi, Cathepsin B facilitates autophagy-mediated apoptosis in SPARC overexpressed primitive neuroectodermal tumor cells. 2010, Pubmed
Bishop, Axon branch removal at developing synapses by axosome shedding. 2004, Pubmed
Bleckert, Dual pools of actin at presynaptic terminals. 2012, Pubmed
Brangwynne, Cytoplasmic diffusion: molecular motors mix it up. 2008, Pubmed
Bright, Endolysosomes Are the Principal Intracellular Sites of Acid Hydrolase Activity. 2016, Pubmed
Buck, A novel multigene family may encode odorant receptors: a molecular basis for odor recognition. 1991, Pubmed
Cheng, Characterization of LAMP1-labeled nondegradative lysosomal and endocytic compartments in neurons. 2018, Pubmed
Creasy, New assay using fluorogenic substrates and immunofluorescence staining to measure cysteine cathepsin activity in live cell subpopulations. 2007, Pubmed
de Araujo, Lysosomal size matters. 2020, Pubmed
D'Este, STED nanoscopy reveals the ubiquity of subcortical cytoskeleton periodicity in living neurons. 2015, Pubmed
Di Giovanni, Regulation of synaptic activity by snapin-mediated endolysosomal transport and sorting. 2015, Pubmed
Encalada, Biophysical challenges to axonal transport: motor-cargo deficiencies and neurodegeneration. 2014, Pubmed
Ewers, Single-particle tracking of murine polyoma virus-like particles on live cells and artificial membranes. 2005, Pubmed
Ferguson, Axonal transport and maturation of lysosomes. 2018, Pubmed
Flanagan-Steet, Neuromuscular synapses can form in vivo by incorporation of initially aneural postsynaptic specializations. 2005, Pubmed
Forte, Activity-Dependence of Synaptic Vesicle Dynamics. 2017, Pubmed
Goo, Activity-dependent trafficking of lysosomes in dendrites and dendritic spines. 2017, Pubmed
Granger, The role of the cytoskeleton and molecular motors in endosomal dynamics. 2014, Pubmed
Guillaud, Presynaptic morphology and vesicular composition determine vesicle dynamics in mouse central synapses. 2017, Pubmed
Hassenklöver, Olfactory wiring logic in amphibians challenges the basic assumptions of the unbranched axon concept. 2013, Pubmed , Xenbase
Hill, A view from the ending: Axonal dieback and regeneration following SCI. 2017, Pubmed
Hipolito, Enhanced translation expands the endo-lysosome size and promotes antigen presentation during phagocyte activation. 2019, Pubmed
Holt, High mobility of vesicles supports continuous exocytosis at a ribbon synapse. 2004, Pubmed
Hou, Tracer diffusion in F-actin and Ficoll mixtures. Toward a model for cytoplasm. 1990, Pubmed
Huotari, Endosome maturation. 2011, Pubmed
Jordan, Visualization of synaptic vesicle movement in intact synaptic boutons using fluorescence fluctuation spectroscopy. 2005, Pubmed
Klumperman, The complex ultrastructure of the endolysosomal system. 2014, Pubmed
Lane, Functional mapping of SPARC: peptides from two distinct Ca+(+)-binding sites modulate cell shape. 1990, Pubmed
Lang, Molecular mobility and nucleocytoplasmic flux in hepatoma cells. 1986, Pubmed
Lavoie-Cardinal, Neuronal activity remodels the F-actin based submembrane lattice in dendrites but not axons of hippocampal neurons. 2020, Pubmed
López-Murcia, SPARC triggers a cell-autonomous program of synapse elimination. 2015, Pubmed , Xenbase
Luzio, The biogenesis of lysosomes and lysosome-related organelles. 2014, Pubmed
Maday, Autophagosomes initiate distally and mature during transport toward the cell soma in primary neurons. 2012, Pubmed
Mandell, Synapsins in the vertebrate retina: absence from ribbon synapses and heterogeneous distribution among conventional synapses. 1990, Pubmed
Manzini, Response profiles to amino acid odorants of olfactory glomeruli in larval Xenopus laevis. 2007, Pubmed , Xenbase
Meijering, Methods for cell and particle tracking. 2012, Pubmed
Mombaerts, Axonal wiring in the mouse olfactory system. 2006, Pubmed
Morales, Actin-dependent regulation of neurotransmitter release at central synapses. 2000, Pubmed
Murphy-Ullrich, SPARC mediates focal adhesion disassembly in endothelial cells through a follistatin-like region and the Ca(2+)-binding EF-hand. 1995, Pubmed
Murphy-Ullrich, Revisiting the matricellular concept. 2014, Pubmed
Nakano, Identification of a conserved 125 base-pair Hb9 enhancer that specifies gene expression to spinal motor neurons. 2005, Pubmed
Nezlin, Organization of glomeruli in the main olfactory bulb of Xenopus laevis tadpoles. 2003, Pubmed , Xenbase
Nussbaum-Krammer, Investigating the spreading and toxicity of prion-like proteins using the metazoan model organism C. elegans. 2015, Pubmed
Orenbuch, Synapsin selectively controls the mobility of resting pool vesicles at hippocampal terminals. 2012, Pubmed
Pechstein, Vesicle Clustering in a Living Synapse Depends on a Synapsin Region that Mediates Phase Separation. 2020, Pubmed
Rothman, Physical determinants of vesicle mobility and supply at a central synapse. 2016, Pubmed
Sankaranarayanan, Actin has a molecular scaffolding, not propulsive, role in presynaptic function. 2003, Pubmed
Sbalzarini, Feature point tracking and trajectory analysis for video imaging in cell biology. 2005, Pubmed
Schikorski, Quantitative ultrastructural analysis of hippocampal excitatory synapses. 1997, Pubmed
Song, Lysosomal activity associated with developmental axon pruning. 2008, Pubmed
Takamori, Molecular anatomy of a trafficking organelle. 2006, Pubmed
Terni, Tight temporal coupling between synaptic rewiring of olfactory glomeruli and the emergence of odor-guided behavior in Xenopus tadpoles. 2017, Pubmed , Xenbase
Terni, Functional Evaluation of Olfactory Pathways in Living Xenopus Tadpoles. 2018, Pubmed , Xenbase
Thévenaz, A pyramid approach to subpixel registration based on intensity. 1998, Pubmed
Tinevez, TrackMate: An open and extensible platform for single-particle tracking. 2017, Pubmed
van Bommel, F-actin patches associated with glutamatergic synapses control positioning of dendritic lysosomes. 2019, Pubmed
Vega, Multistep Track Segmentation and Motion Classification for Transient Mobility Analysis. 2018, Pubmed
Velasco, Synapse elimination activates a coordinated homeostatic presynaptic response in an autaptic circuit. 2020, Pubmed
Vijayan, Autophagy in the presynaptic compartment in health and disease. 2017, Pubmed
Vincent, SPARC is expressed by macroglia and microglia in the developing and mature nervous system. 2008, Pubmed
Winckler, The Endolysosomal System and Proteostasis: From Development to Degeneration. 2018, Pubmed
Wojcieszyn, Diffusion of injected macromolecules within the cytoplasm of living cells. 1981, Pubmed
Zajac, Local cytoskeletal and organelle interactions impact molecular-motor- driven early endosomal trafficking. 2013, Pubmed
